2. 哈尔滨工程大学 工程训练中心, 黑龙江 哈尔滨 150001
2. Engineering Training Center, Harbin Engineering University, Harbin 150001, China
采用可调静叶(variable stator vane,VSV)变几何压气机是当下主流的燃气轮机防喘措施之一[1]。在燃机非设计工况下,各级可调静叶的开度对压气机与整机的工作匹配以及燃机的运行效率有重要影响。采用系统仿真技术,全面掌握可调静叶调节方案对燃机总体性能的影响,不仅可以有效地减少物理样机试验量、降低试验风险,还可以为燃机总体性能优化指明方向。
可调静叶技术在燃气轮机的各类应用领域均有涉及。20世纪40年代,德国研制的第一台涡喷发动机中就已运用了该项技术,而在其后的发展中,可调静叶技术更加广泛地应用在德国的新一代工业燃气轮机中[2]。在地面发电和船用燃机方面,可调静叶技术也有广泛的应用[3-5]。美国GE公司生产的9FA型燃机和PG6541型单轴燃机均采用了可调进口导叶。而瑞士苏尔寿公司则将可调静叶技术应用在其AV系列轴流压气机中。船用燃机中,较为典型的LM2500燃机的进口导叶加16级静叶中前7级为可调静叶,其升级版LM2500+的可调静叶级数则由于加零级变为了8级。由于可调静叶对于压气机性能的重要影响,近年来越来越多的研究人员开始对可调导叶与可调静叶的调节方案进行研究。一方面,通过实验分析的方法来确定可调静叶的调节规律需要耗费较大的时间和成本;另一方面,近年来随着优化方法的丰富和发展,利用恰当的优化算法结合压气机特性计算程序对可调静叶调节方案进行优化的方法逐步成为了研究的热点。目前对于可调静叶的研究主要集中在可调静叶对压气机性能的影响方面。对于可调静叶对燃气轮机整机性能的影响的研究相对匮乏[7]。
本文以某型发电用三轴燃气轮机为物理模型,其九级低压压气机的前三级静叶开度能够独立调节。为了分析各级静叶调节方案对燃机总体性能的影响并对调节方案进行优化,将一维变结构低压压气机特性计算程序嵌入到零维系统仿真模型中,以多软件协同的方式实现了系统仿真缩放。
1 可调静叶压气机特性计算方法变几何压气机特性模块作为建立考虑变几何压气机的可变维度燃气轮机总体模型的基础,需要区别于常规的压气机特性模块。需要满足当压气机静叶变化时,能够快速计算得到当前静叶开度下的压气机特性的要求。在已知压气机结构参数(包括可调静叶开度)的前提下,可以利用求解三维N-S方程、一维级叠加法、一维HARIKA算法[14]等方法来计算压气机特性线数据。为此,本文利用HARIKA压气机特性算法在每一个仿真步长内,对压气机特性进行计算。
在HARIKA特性计算算法的计算流程主要包含三个循环:级特性循环、压气机整机特性点循环、压气机整机特性线循环(如图 1所示)。
|
图 1 HARIKA算法的三个循环 Fig.1 The three cycles of HARIKA |
从图 1可以看出,整机特性线循环作为最外层循环,可以对不同转速下的压气机特性线进行循环计算,而其循环次数是由所需计算的特性线条数决定的;对于整机特性点循环,则是在某一转速下,通过改变该转速对应特性线上的流量,计算求得不同流量对应的压气机压比及效率;最里层循环为级特性循环,该循环根据整机特性线循环提供的转速和整机特性点提供的流量,对压气机逐级计算效率并最终得到整台压气机的特性。
2 燃气轮机系统缩放仿真设计零维容积惯性法[8-13]是实现燃机系统仿真的主流方法,在部件特性数据完整且准确的基础上,能够以较高精度实现系统稳态、动态仿真,且仿真过程具有良好的实时性。在容积惯性法中,通过实验、外推等方法获得一套相对完整且固定的特性线数据,是压气机、涡轮等部件建模仿真的基础。对于变几何压气机而言,由于其通流部分结构发生了变化,其特性也随之发生了改变,特别是对于多级可调静叶压气机,如何根据各级静叶开度的变化,随时获得相应结构下压气机的特性线数据,是实现零维系统仿真的关键。
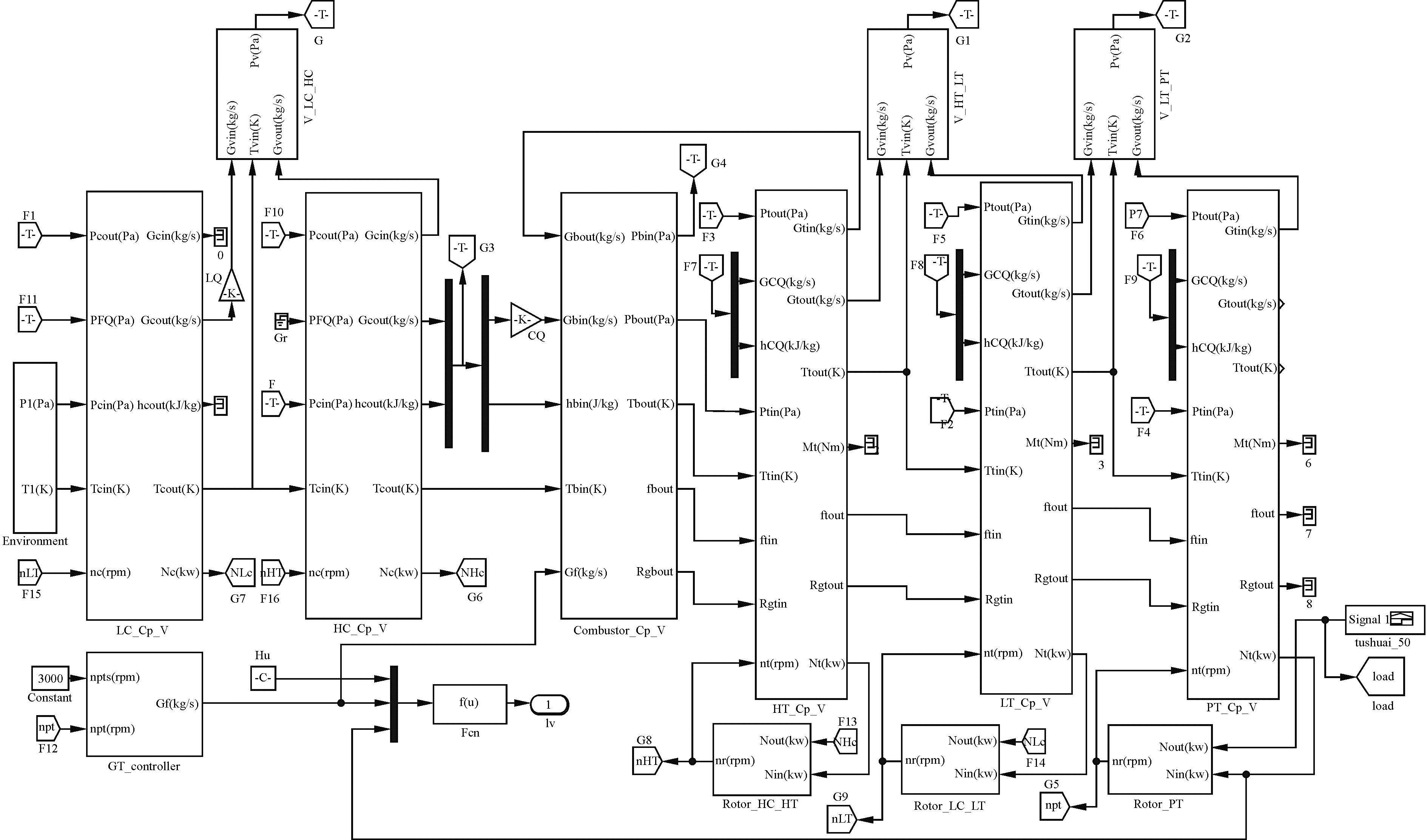
综合考虑仿真精度、工程计算量等因素,本文选择商品化一维HARIKA计算程序(Fortran语言开发)计算三轴燃机低压压气机特性线数据,并将其嵌入到如图 2所示的基于容积惯性法开发的零维系统仿真模型(Simulink环境开发)中,其中LC_Cp_V、HC_Cp_V、Combustor_Cp_V、HT_Cp_V、LT_Cp_V、PT_Cp_V、GT_controller、V_LC_HC、Rotor_HC_HT分别为低压压气机模块、高压压气机模块、燃烧室模块、高压涡轮模块、低压涡轮模块、动力涡轮模块、调速器模块、低压/高压压气机容积模块、高压转子模块,燃机负载为理想化电力负载。
|
图 2 燃气轮机系统仿真模型 Fig.2 The simulation model of gas turbine |
需要说明的是,LC_Cp_V模块中低压压气机特性线计算部分并不是真正的仿真模型,而是利用M语言S-Function模板开发的Simulink/HARIKA计算程序协同运行接口。如图 3所示,接口首先读取系统仿真模型中其他模块传递过来的仿真参数,包括进/出口压力、转子转速,以及用户通过参数界面输入的三级可调静叶调节角度,并利用上述参数修改、重写Input文本文件,该文件预先存放了包括压气机结构化参数在内的全部仿真条件,用于HARIKA计算程序的迭代计算;在此基础上,接口利用DOS命令启动HARIKA计算程序,并阻止自身进程,直至HARIKA计算程序完成迭代且输出计算结果至Output文本文件;最后,接口对Output文本文件中压比、流量、转速、效率这四个特性参数进行重新排序、整理,去除掉计算过程中产生的不合理数据,并利用插值法得到与压比、转速对应的流量、效率,这些参数将用于低压压气机热力性能计算。
|
图 3 Simulink/HARIKA协同运行接口的工作流程 Fig.3 Workflow of collaborative running interface for Simulink/HARIKA |
多级可调静叶调节方案的优劣将直接影响燃气轮机在变工况运行过程中的经济性和稳定性。传统的调节方案通常以燃机运行工况或某一截面运行参数为判断依据,采取单一固定的开度变化[15]。
本文从燃机总体性能的角度,利用考虑变几何压气机的燃气轮机系统仿真缩放(0维-1维)模型,以燃机经济性为目标,以各级可调静叶开度为变量,对不同工况下可调静叶的调节方案进行了优化。
2.1 优化方案设计燃机经济性的具体衡量指标为燃油量和效率,燃机效率定义如下
| $ \eta =\frac{{{W}_{T}}}{{{G}_{\rm{f}}}{{H}_{\rm{u}}}} $ | (1) |
式中:Gf为燃油量,Hu为燃料低热值,WT为动力涡轮输出功。
某型三轴燃机前三级静叶开度的变化范围分别为-18°~0°、-18°~0°、-12°~0°,考虑到执行机构的限制,各级可调静叶开度最小变化量为2°。在此基础上,本文采用遍历的方法,寻找不同工况下前三级静叶的最佳开度,使燃机效率最优,具体遍历过程如下:当第零级可调静叶在其限制范围内取某一开度时,第一级可调静叶将取遍其范围内所有的开度值,同时在第一级可调静叶开度确定的情况下,第二级可调静叶也作遍历选取。
2.2 优化结果分析设定不同的燃机工况,通过反复自动地执行以下过程:在图 1中LC_Cp_V模块的参数界面上输入三级可调静叶开度的可能组合;运行燃气轮机系统仿真缩放(0维-1维)模型;记录并比较燃机效率值,得到如表 1所示的各级可调静叶最佳开度。
| 表 1 不同工况下低压压气机可调静叶开度优化结果 Tab.1 The optimized results for VSV of low-pressure compressor at various working conditions |
与表 1中各级静叶最佳开度对应的部分系统仿真结果如图 4~6所示。由图 4、5可知,与原始调节方案[15]相比,采用优化的可调静叶调节方案,燃油量降低,使得整机效率明显提高。由图 6可知,在高工况下,优化方案的喘振裕度低于原始方案,但依旧保持在相对安全的范围内;而在低于70 %工况下,优化方案的喘振裕度则更有优势。由于40 %工况以下优化方案与原始方案一致,因此在图中不再显示。为了对两种方案做更加详细的对比,将高工况下,两种方案的系统仿真结果列于表 2,可见除了低压压气机喘振裕度以外,采用优化方案的燃机系统性能要优于原始方案。
|
图 4 燃气轮机效率 Fig.4 The efficiency of gas turbine |
|
图 5 燃气轮机燃油量 Fig.5 The fuel flow of gas turbine |
|
图 6 低压压气机喘振裕度 Fig.6 The surge margin of low-pressure compressor |
| 表 2 高工况下采用两种方案的系统仿真结果 Tab.2 The system simulation results of two kinds of schemes at high work conditions |
图 7为低压压气机稳态运行线(优化后和原始静叶调节模式)。燃气轮机在各个工况下能够获得更佳的运行状态,燃机的经济性和稳定性得到了提高。同时,通过合理的可调静叶调节方案可以提高燃气轮机在中低工况下的压气机喘振裕度,扩大压气机的运行范围,使得燃气轮机获得更好的运行状态,提高燃气轮机各工况下的运行性能。
|
图 7 低压压气机稳态运行线 Fig.7 Steady state line of low pressure compressor |
1) 利用考虑变几何压气机的燃气轮机系统仿真缩放(0维-1维)模型,以燃机经济性为目标,通过系统仿真得到了不同工况下各级可调静叶的最佳开度。
2) 当燃机运行于40 %工况以下(含40 %工况)时,优化的可调静叶调节方案与原始方案一致;当燃机运行于40 %工况以上时,与原始方案相比,优化方案能够减少燃油消耗,提高整机效率。
3) 当燃机运行于70 %工况以上时,与原始可调静叶调节方案相比,采用优化方案会使低压压气机喘振裕度略有降低,但仍在相对安全的范围内;从系统仿真的整体结果来看,采用优化方案可以提高燃机在各个工况下的经济性和稳定性,对燃机总体性能有着更加积极的影响。
| [1] |
SCHOBEIRI M T. Active aerodynamic control of multi-stage axial compressor instability and surge by dynamically adjusting the stator blades[C]//ASME Paper No. 2001-T-479.2001. http://proceedings.asmedigitalcollection.asme.org/proceeding.aspx?articleid=1892995
( 0)
|
| [2] |
WIEDERMANN A, FRANK D, ORTH U, et al. Computational and experimental analysis of an industrial gas turbine compressor[C]//ASME 2011 Trubo Expo:Turbine Technical Conference and Exposition. American Society of Mechanical Engineers, 2011:319-329. http://dx.doi.org/10.1115/gt2011-46336
( 0)
|
| [3] |
WADIA A R, WOLF D P, HAASER F G. Aerodynamic design and testing of an axial flow compressor with pressure ratio of 23.3:1 for the LM2500+ gas turbine[J]. Journal of turbomachinery, 2002, 124(3): 331-340. DOI:10.1115/1.1464562 ( 0)
|
| [4] |
SUN J, ELDER R L. Numerical optimization of a stator vane setting in multistage axial-flow compressor[J]. Journal of power and energy:part A, 1998, 212(4): 247-259. DOI:10.1243/0957650981536772 ( 0)
|
| [5] |
吴虎. 多级轴流压气机变几何扩稳多目标优化分析[J]. 工程热物理学报, 2014, 35: 2363-2366. WU Hu. Numerical optimization of a stator vane setting for enlarging aerodynamic stability margin in multistage axial-flow compressors using multi-objective genetic algorithms[J]. Journal of engineering thermophysics, 2014, 35(12): 2363-2366. ( 0)
|
| [6] |
夏联, 崔健, 顾扬. 可调静叶对压气机低速性能影响的试验研究[J]. 燃气涡轮试验与研究, 2005, 18(1): 31-34. XIA Lian, CUI Jian, GU Yang. An experimental investigation on the effect of variable stator vane angle on compressor performance at low speed[J]. Gas turbine experiment and research, 2005, 18(1): 31-34. ( 0)
|
| [7] |
CESAR C. Modeling of variable inlet guide vanes affects on a shaft industrial gas turbine used in a combined cycle application[C]//ASME Paper No. T2008-50076.2008. http://proceedings.asmedigitalcollection.asme.org/proceeding.aspx?articleid=1623465
( 0)
|
| [8] |
KIM T S, HWANG S H. Part load performance analysis of recuperated gas turbines considering engine configuration and operation strategy[J]. Energy, 2006, 31(2-3): 260-277. DOI:10.1016/j.energy.2005.01.014 ( 0)
|
| [9] |
CAMPOREALE S M, FORTUNATO B, MASTROVITO M. A modular code for real time dynamic simulation of gas turbines in simulink[J]. Journal of engineering for gas turbine and power, 2006, 128(3): 506-517. DOI:10.1115/1.2132383 ( 0)
|
| [10] |
MA Wentong, LIU Yongwen, SU Ming. New scaling method for compressor maps using average infinitesimal stage[J]. Chinese journal of mechanical engineering, 2007, 20(6): 24-28. DOI:10.3901/CJME.2007.06.024 ( 0)
|
| [11] |
MA Wentong, LIU Yongwen, SU Ming, et al. Multi-stage axial flow compressors characteristics estimation based on system identification[J]. Energy conversion and management, 2008, 49(2): 143-150. DOI:10.1016/j.enconman.2007.06.035 ( 0)
|
| [12] |
YU Youhong, CHEN Lingen, SUN Fengrui, et al. Matlab/Simulink-based simulation for digital-control system of marine three-shaft gas-turbine[J]. Applied energy, 2005, 80(1): 1-10. DOI:10.1016/j.apenergy.2004.03.006 ( 0)
|
| [13] |
WEI Chenyu, ZANG Shusheng. Dynamic simulation and control strategy for three-shaft marine electric propulsion gas turbine[C]//ASME Turbo Expo 2010:Power for Land, Sea, and Air, GT 2010. New York:American Society of Mechanical Engineers, 2010, 3:1099-1104.
( 0)
|
| [14] |
史磊, 刘波, 张鹏, 等. 商用发动机10级高压压气机一维特性优化设计[J]. 航空动力学报, 2013, 28(7): 1564-1569. SHI Lei, LIU Bo, ZHANG Peng, et al. One-dimensional characteristic optimization design for ten-stage high pressure compressor in commercial engine[J]. Journal of aerospace power, 2013, 28(7): 1564-1569. ( 0)
|
| [15] |
金鹏. 舰船燃气轮机机匣处理数值模拟研究[D]. 哈尔滨: 哈尔滨工程大学, 2013: 14-48. JIN Peng. Numerical simulation study of marine gas turbine of casing treatment[D]. Harbin:Harbin Engineering University, 2013:14-48. http://cdmd.cnki.com.cn/Article/CDMD-10217-1014133846.htm ( 0)
|
2017, Vol. 38



0)