b Key Laboratory of Molecular Target & Clinical Pharmacology and the State Key Laboratory of Respiratory Disease, School of Pharmaceutical Sciences, The Fifth Affiliated Hospital, Guangzhou Medical University, Guangzhou 511436, China;
c Biomaterials Research Center, School of Biomedical Engineering, Southern Medical University, Guangzhou 510515, China;
d Department of Breast Surgery, the Sixth Affiliated Hospital of Sun Yat-sen University, Guangzhou 510510, China
Solid tumors are characterized with low immunogenicity, leading to a diminished immunotherapeutic response and an overall weakened immune activation [1–3]. Conventional treatment modalities, including photodynamic therapy (PDT), chemotherapy and radiotherapy, are able to destruct tumor cells and elevate tumor immunogenicity by inducing immunogenic cell death (ICD) [4–7]. Mechanistically, ICD can activate the damage-associated molecular patterns (DAMPs) signals, such as calreticulin (CRT) exposure and high mobility group box 1 (HMGB1) release, which collectively serve to recruit phagocytes and activate cytotoxic T lymphocytes [8–10]. Among these treatments, PDT stands out as a strategy that catalytically generates reactive oxygen species (ROS) to induce oxidative damage of intracellular proteins and elevate oxidative stress [11–14]. Of note, PDT offers distinct advantages, including precise on-demand controllability and low invasiveness, making it a highly attractive option for targeted tumor therapy. Notably, the efficacy of PDT-induced ICD is significantly influenced by endoplasmic reticulum (ER) stress, given the critical role of the ER in protein folding and modification [15–17]. However, the ROS has a limited diffusion distance in living cells, which will restrict the extent of ICD induced by PDT [18–20]. Therefore, targeting delivery of photosensitizers to the ER may amplify the therapeutic effect of PDT while enhancing the ICD induction and subsequent immune activation.
Despite its advantages, PDT-induced ICD often fails to effectively activate systemic anti-tumor immunity, largely due to the immunosuppressive metabolism characteristic of solid tumors [21–23]. A key factor in this immunosuppressive metabolism is the enzyme of indoleamine 2,3-dioxygenase 1 (IDO1), commonly overexpressed in various solid tumors [24–26]. IDO1 catalyzes the conversion of l-tryptophan into kynurenine, causing several immunosuppressive consequences: the depletion of l-tryptophan inhibits T cell proliferation and promotes the expansion of regulatory T cells (Tregs), while the excessive production of kynurenine induces T cell exhaustion and facilitates immune evasion by tumor cells [27–30]. To counteract these immunosuppressive mechanisms, numerous IDO1 inhibitors have been developed, with NLG919 emerging as a potent and selective IDO1 inhibitor [31–34]. Although oral administration of NLG919 has demonstrated some preclinical efficacy in tumor immunotherapy, its low solubility compromises bioavailability, thereby diminishing its therapeutic impact. Furthermore, the simultaneous delivery of therapeutic drugs and IDO1 inhibitors to tumor cells is crucial for achieving synergistic anti-tumor effects. However, this approach faces significant challenges due to the different pharmacokinetic profiles of these agents [35–37]. Thus, there is an urgent need for a therapeutic platform that can co-deliver photosensitizers and IDO1 inhibitors to explore the tumor immunotherapeutic strategies.
In light of the above considerations, an ER targeting photodynamic oxidizer (designated as PhotoOx) was fabricated to evaluate the immunotherapeutic effect against solid tumors. First, an ER targeting photosensitizer-peptide conjugate called PhotoPe was rationally designed in consideration of the functionality and amphiphilicity. This conjugate was capable of self-assembling into nano-micelles for encapsulation of the IDO inhibitor NLG919 (Scheme 1A). Scheme 1B outlined the proposed mechanism of PhotoOx to boost the systemic anti-tumor immunity. PhotoOx was expected to preferentially accumulate in the ER, facilitating the co-delivery of photosensitizers and NLG919. This accumulation would lead to the destruction of primary tumor cells and the subsequent rupture of the ER through PDT, thereby releasing DAMPs. The intensified ICD of PhotoOx could activate the immunological cascades, thus suppressing Tregs and activating CD8+ T cells in conjunction with IDO inhibition. Finally, the multi-synergistic effects of PhotoOx would activate the systemic anti-tumor immunity to eradicate the lung and liver metastasis. Both in vitro and in vivo studies verified the superior tumor suppression effect through photodynamic immunotherapy, which might provide a therapeutic strategy and a sophisticated mechanism for treating solid tumors.
|
Download:
|
| Scheme 1. Endoplasmic reticulum (ER) targeting photodynamic oxidizer to boost anti-tumor immunity by intensifying ICD in conjunction with IDO1 inhibition. (A) Chemical structure of Ce6-K(C16)-PEG8-FFKDEL and the synthetic procedure of PhotoOx. (B) PhotoOx could accumulate in the ER for the co-delivery of Ce6 and NLG919, destructing primary tumor cells while inducing strong release of DAMPs. Subsequently, PhotoOx-enhanced ICD could activate the immune cascade, suppressing Tregs and increasing CD8+ T cells in conjunction with IDO inhibition. The multiple synergistic effects of PhotoOx could activate adaptive immunity to eradicate lung and liver metastases. | |
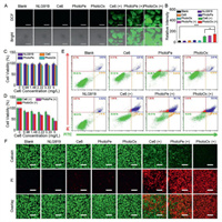
Above all, the ER targeting photosensitizer-peptide conjugate of PhotoPe (Ce6-K(C16)-PEG8-FFKDEL) was synthesized by solid phase synthesis method according to our previous works [38,39]. The components of PhotoPe included Ce6 (a photosensitizer group), PEG8 (an oligo poly(ethylene glycol) unit), C16 (palmitic acid moiety), and FFKDEL (an ER targeting peptide sequence). Electrospray ionization mass spectrometry (ESI-MS) confirmed the successful synthesis of Ce6-K(C16)-PEG8-FFKDEL, with the detected molecular weight of 1081.77 Da ([M+2H]2+) aligning with the calculated molecular weight (Fig. S1 in Supporting information). The inherent amphiphilicity of the chimeric peptide facilitated its self-assembly into nano-micelles in aqueous solution, driven by the hydrophobic interactions between the photosensitizer and palmitic moieties. PhotoOx was subsequently prepared by incorporating NLG919 into the self-assembled PhotoPe micelles. Dynamic light scattering (DLS) analysis verified that the mean hydrodynamic size of PhotoPe was about 281.2 nm, while that of PhotoOx was 214.9 nm (Figs. 1A and B). The smaller size and lower polymer dispersity index (PDI) of the drug-loaded micelles compared to PhotoPe indicated the formation of more compact micelle cores due to the interaction between the amphiphilic chimeric peptide and NLG919. Notably, the particle size and PDI of PhotoOx remained consistent over 7 days, illustrating enhanced stability compared to PhotoPe (Figs. 1C and D). The drug loading rate of NLG919 in PhotoOx was determined to be 9.4% via high-performance liquid chromatography (HPLC) (Fig. S2 in Supporting information).
|
Download:
|
| Fig. 1. Characterization of PhotoOx. Hydrodynamic size distribution of (A) PhotoPe and (B) PhotoOx. Scale bar: 200 nm. The particle size variations of (C) PhotoPe and (D) PhotoOx in 7 days. (E) Cellular uptake behaviors and (F) the corresponding quantitative fluorescence analysis of 4T1 cells after treatment with gradient concentrations of Ce6 or PhotoOx. Scale bar: 20 µm. (G) CLSM images and the corresponding fluorescence intensity profile analysis of 4T1 cells after treatment with PhotoOx and stained by ER-Tracker, Mtio-Tracker, Lyso-Tracker or Hoechst 33342, respectively. Scale bar: 20 µm. Data are presented as mean ± standard deviation (SD) (n = 3). | |
To characterize the ER targeting capability of PhotoOx, confocal laser scanning microscopy (CLSM) and flow cytometry were employed to assess drug internalization in 4T1 cells. As illustrated in Fig. 1E, the fluorescence intensity of PhotoOx increased with higher incubation concentrations. In contrast, at equivalent photosensitizer concentrations, free Ce6 exhibited a reduced drug internalization compared to PhotoOx. This difference might be attributed to the improved physicochemical property and biostability of the photosensitizer, thereby enhancing drug internalization. These findings were corroborated by fluorescence intensity analysis (Fig. 1F) and flow cytometry detection (Fig. S3 in Supporting information). To further evaluate the intracellular distribution of PhotoOx, fluorescent probes specific for various subcellular organelles were utilized in CLSM observations. As reflected in Fig. 1G, the fluorescence of PhotoOx exhibited significant overlap with ER-Tracker Green fluorescence, demonstrating its effective targeting of the ER. Meanwhile, a notable degree of overlap was also observed between PhotoOx and Lyso-Tracker Green, confirming that PhotoOx might be internalized through endocytosis pathway. Conversely, there was minimal overlap between the red PhotoOx and the blue Hoechst 33342, as well as the green Mito-Tracker Green, indicating that PhotoOx was unlikely to localize in the nucleus or mitochondria. These findings collectively demonstrated the potential of PhotoOx for effective ER-targeted delivery, thereby enhancing the therapeutic efficacy of PDT.
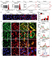
PDT is an advanced tumor treatment modality that leverages the generation of ROS to induce oxidative stress and cell dysfunction. To assess the overall ROS production in tumor cells, 2,7-dichlorofluorescein diacetate (DCFH-DA) was employed as a fluorescence probe for intracellular ROS detection. As shown in Figs. 2A and B, minimal ROS generation was observed with Ce6 alone upon light exposure, as evidenced by the low green fluorescence intensity. In contrast, both PhotoPe and PhotoOx demonstrated significant ROS accumulation under the same conditions, which might be attributed to the advantage of improved drug internalization. Building upon these findings, we further investigated the impact of PhotoOx on 4T1 cell proliferation and apoptosis. MTT and Annexin V apoptosis assays were utilized to evaluate cell proliferation and apoptotic response, respectively. The MTT assay results indicated that neither PhotoPe nor PhotoOx exhibited significant cytotoxicity in the absence of light, highlighting their favorable biocompatibility (Fig. 2C). However, in the presence of light, PhotoPe and PhotoOx had higher cytotoxicity than Ce6 (Fig. 2D). Flow cytometry analysis demonstrated that approximately 85% of cells in the PhotoOx group were undergoing apoptosis or necrosis upon light exposure, a notable increase of approximately 1.3-fold compared to the Ce6 group (Fig. 2E and Fig. S4 in Supporting information). Compared with free Ce6, the self-assembled PhotoOx exhibited enhanced cellular uptake, which was beneficial for intracellular ROS generation. Furthermore, the ER distribution of PhotoOx further promoted the PDT effects. To further quantify the cytotoxic effects, live/dead cell staining was performed, with green and red fluorescence representing viable and dead cells, respectively. As depicted in Fig. 2F, the live/dead staining corroborated the heightened phototoxicity of PhotoOx, further validating the efficacy of ER-targeted PDT. Taken together, these results highlighted the potential of ER-targeted PDT as a promising strategy for developing precise and effective tumor treatment, enhancing the therapeutic outcome through increased ROS production and cell apoptosis induction.
|
Download:
|
| Fig. 2. ROS production and PDT effect of PhotoOx. (A) Intracellular ROS production ability and (B) the corresponding fluorescence intensity analysis of Ce6, PhotoPe and PhotoOx by using DCFH-DA as ROS probe (n = 3). Scale bar: 30 µm. Cell viability of 4T1 cells after treatment with NLG919, Ce6, PhotoPe or PhotoOx (C) in the absence or (D) in the presence of light (n = 4). (E) Flow cytometry analysis and (F) calcein AM/PI staining of 4T1 cells after treatment with NLG919, Ce6, PhotoPe or PhotoOx with or without light irradiation. Scale bar: 200 µm. Data are presented as mean ± SD. *P < 0.05, ***P < 0.001 were tested via a Student's t-test. | |
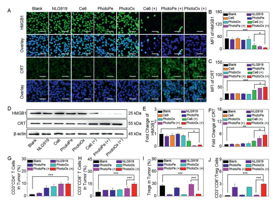
PDT is known to induce ICD through the release of DAMPs from dying tumor cells. To investigate whether the ROS-mediated ER stress induced by PhotoOx could effectively trigger ICD, immunofluorescence assays were carried out to detect the exposure of CRT and the release of HMGB1. As illustrated in Fig. 3A, a notable decrease in green fluorescence corresponding to HMGB1 was observed in 4T1 cells treated with Ce6, PhotoPe, and PhotoOx under light exposure, indicating that PDT facilitated HMGB1 release. Among which, the latter two groups performed better, with fluorescence intensities reduced by 1.3- and 2.4-fold, respectively (Fig. 3B). Additionally, PDT with PhotoOx resulted in pronounced CRT exposure on the cell surface, with fluorescence intensities being 2-fold and 1.3-fold greater than those observed in the blank control and Ce6-treated groups, respectively (Fig. 3C). Conversely, treatments with NLG919, Ce6, PhotoPe, and PhotoOx in the absence of light did not induce significant changes in HMGB1 or CRT fluorescence compared to the control, indicating that these agents did not effectively trigger ICD due to insufficient oxidative stress. To further validate these observations, Western blot analysis was conducted to assess the expression of HMGB1 and CRT. As shown in Fig. 3D, an obvious increase in CRT exposure and HMGB1 release was observed following treatment with PhotoPe or PhotoOx under light irradiation. The quantification of western blot data supported the immunofluorescence staining results, confirming that PhotoOx significantly enhanced ICD through ER-targeted PDT (Figs. 3E and F). To sum up, these results indicated that the ER targeting ability and localized PDT effect of PhotoOx could effectively trigger the ICD process. Such an intensified ICD was advantageous for the subsequent activation of immunological cascades.
|
Download:
|
| Fig. 3. PDT-induced ICD response and immune activation of PhotoOx. (A) Immunofluorescence analysis, and the corresponding quantitative analysis of (B) HMGB1 and (C) CRT of 4T1 cells after incubation with NLG919, Ce6, PhotoPe or PhotoOx and subsequently treatment with or without light irradiation. Scale bar: 50 µm. (D) Western blot analysis, and the corresponding fold changes of (E) HMGB1 and (F) CRT in 4T1 cells after different drug treatments and light exposure. Quantitative analysis of the percentage of (G) CD3+CD4+ T cells, (H) CD3+CD8+ T cells, (I) T regulatory cells and (D) the ratio of CD3+CD8+ T cells and T regulatory cells in tumors after different drug treatments and light exposure (n = 3). Data are presented as mean ± SD (n = 3). *P < 0.05, **P < 0.01, ***P < 0.001 were tested via a Student's t-test. | |
During PDT, dying tumor cells could release DAMPs to activate immune cells and stimulate an immune response. However, the tumor microenvironment can influence the effectiveness of this response. In particular, the elevated expression of IDO in tumor cells can lead to tryptophan depletion and kynurenine accumulation, which inhibit T cell activation and proliferation. Efficient release of NLG919 from PhotoOx was crucial for immunotherapeutic function. Therefore, the drug release behavior was detected before immune cell analysis. Upon exposure to phosphate buffer solution (PBS, pH 6.5), PhotoOx was observed to degrade rapidly over time, with over 80% of NLG919 released within 24 h (Fig. S5 in Supporting information). Consequently, flow cytometric analyses of immune cell populations were carried out to assess the impact of PhotoOx treatment on immune status in vivo. Following treatment with light (630 nm), the tumor tissues were collected for flow cytometry analysis. As shown in Figs. 3G and H, PhotoOx treatment, when combined with light exposure, significantly increased the infiltration of CD3+CD4+ helper T cells and CD3+CD8+ cytotoxic T cells compared to the control group. Notably, these two types of cells were crucial for tumor immune initiation and regulation. Specifically, in the PhotoPe and PhotoOx groups with light irradiation, the proportions of CD3+CD8+ cytotoxic T cells were increased to 9.7% and 15.0%, respectively. Significantly, the PhotoOx with light group recruited a higher number of CD3+CD8+ cytotoxic T cells compared to the NLG919 group and the PhotoPe with light group. These results suggested that the combined application of ER-targeted PDT and IDO inhibition resulted in a more robust immune response than either treatment alone.
Moreover, the limited tumor-infiltrating lymphocytes were often rendered inactivate by tumor cells due to the excessive activation of the immunoregulatory enzyme IDO-1. Previous research had indicated that IDO acted as an immunosuppressive checkpoint, depleting l-tryptophan and promoting the accumulation of Tregs in tumor microenvironment, which was closely associated with a poor therapeutic prognosis. Thus, the immune regulatory effect of PhotoOx was assessed by analyzing the population of Tregs. As shown in Fig. 3I, a reduction in Treg population was observed, with percentages of 3.7%, 3.6%, and 5.0% in the NLG919, PhotoOx, and PhotoOx with light groups, respectively, attributable to the IDO-blocking effect. Furthermore, the ratio of CD3+CD8+ cytotoxic T cells to Tregs in the PhotoOx with light group was over 14.4 times higher than that in the blank group, indicating a substantial enhancement in immune activation (Fig. 3J). In conclusion, PhotoOx could significantly enhance anti-tumor immune responses by ER-targeted PDT together with IDO inhibition. Of note, although many organic or metal-containing small molecules had been designed as ICD inducers through targeted delivery to specific subcellular organelles, ER stress appeared to play a more significant role in ICD induction [40–45]. Consequently, PDT targeting the ER might represent an effective strategy to induce ICD and enhance the anti-tumor immune response.
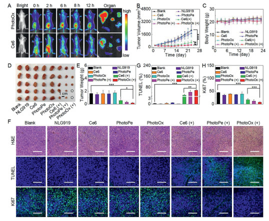
Before evaluating the anti-tumor effect, a fluorescence imaging system was employed to monitor the real-time biodistribution of PhotoOx. The enhanced permeability and retention (EPR) effect was well-accepted for passive tumor-targeting delivery. Nanomedicines with a particle size around 200 nm were particularly advantageous for enhanced tumor accumulation via the EPR effect. The animal experimental study was approved by the Experimental Animal Ethics Committee of Guangzhou Medical University (Animal Ethics Approval: GY2024–429). As reflected in Fig. 4A, following intravenous administration, PhotoOx exhibited selective accumulation at the tumor site, with a prominent fluorescence signal persisting for up to 12 h. In contrast, free Ce6 displayed diminished fluorescence intensity over time, reflecting its rapid clearance from the body. Ex vivo tissue imaging further corroborated these findings, demonstrating that Ce6 was less stable and quickly eliminated in vivo. These results suggested that PhotoOx was characterized with an enhanced drug delivery efficiency, attributed to the favorable pharmacokinetic properties of the nanomedicine. Subsequently, primary tumor animal models were established to assess the tumor inhibitory effect of PhotoOx. As shown in Fig. 4B, under light exposure, Ce6, PhotoPe, and PhotoOx demonstrated significant tumor inhibition, with the latter two showing a superior therapeutic efficiency. During the 23-day treatment period, the body weights of mice in each group remained stable, which suggested a favorable safety profile of PhotoOx (Fig. 4C). These observations were corroborated by images of the excised tumor tissues (Fig. 4D) and statistical analysis of average tumor weight (Fig. 4E). Compared to the control group, NLG919 treatment exhibited a modest impact on tumor growth, while the Ce6 with light treatment significantly delayed tumor progression. These results emphasized that PDT was a robust strategy to eradicate primary breast cancer. Especially, under light activation, PhotoPe and PhotoOx demonstrated a statistically significant enhancement in anti-tumor efficacy compared to the Ce6-treated group. As shown in Fig. 4F, hematoxylin and eosin (H&E) staining revealed a reduction in tumor cell density and an increase in apoptosis following PhotoOx treatment under light irradiation, which was consistent with TdT-mediated dUTP-biotin nick end labeling (TUNEL) and Ki67 staining results. The TUNEL positivity rate in the PhotoOx with light group was nearly 170 times higher than that in the control group (Fig. 4G). Additionally, the PhotoOx with light group had a significantly lower proliferation index compared to the other groups, with the index reduced to 7.16% (Fig. 4H). Overall, these results aligned with the observed PDT effects at the cellular level, further highlighting the efficacy of ER-targeted PDT.
|
Download:
|
| Fig. 4. Primary tumor inhibition of PhotoOx. (A) Real time fluorescence analysis and the biodistribution of PhotoOx and Ce6 after intravenous injection. (B) Tumor volume and (C) body weight variations of the mice in 23 days after treatment with NLG919, Ce6, PhotoPe or PhotoOx with or without laser irradiation (n = 5). (D) Sacrificed tumor tissues and (E) the corresponding tumor weight of the mice after those treatments on the 23rd day (n = 5). (F) H&E, TUNEL and Ki67 staining of tumor tissues after those treatments on the 23rd day. Quantification of (G) TUNEL and (H) Ki67 positive cells in tumor tissues after those treatments on the 23rd day (n = 3). Scale bar: 100 µm. Data are presented as mean ± SD. *P < 0.05, **P < 0.01, ***P < 0.001 were tested via a Student's t-test. | |
Previous studies had demonstrated that splenomegaly in cancer patients was often associated with pathological extramedullary hematopoiesis. This condition involved an accumulation of erythroblasts in the spleen, which promoted tumor growth and proliferation by secreting the neurotrophic factor Artemin, creating a positive feedback loop that reinforced tumor progression [46,47]. As shown in Figs. 5A and B, the reduction in spleen size following PhotoOx with light treatment further implied the inhibition of tumor progression. Additionally, H&E staining of the spleen indicated characteristics of extramedullary hematopoiesis, including red pulp expansion and white pulp reduction in the control group. This pathological condition was significantly ameliorated in mice treated with PDT, particularly in the PhotoOx group (Fig. 5C). The white pulp, which consisted of densely packed lymphocytes, played a crucial role in the adaptive immune response, and its preservation suggested an improved immune microenvironment following PDT. Therefore, the above histomorphological changes implicated that PDT with PhotoOx could stimulate adaptive immune activation.
|
Download:
|
| Fig. 5. Metastatic tumor inhibition of PhotoOx. (A) Sacrificed spleen and (B) the corresponding spleen weight of the mice after treatment with NLG919, Ce6, PhotoPe or PhotoOx with or without laser irradiation on the 23rd day. Data are presented as mean ± SD (n = 5). (C) H&E staining of spleen tissues after those treatments on the 23rd day. Scale bar: 100 µm. *P < 0.05, ***P < 0.001 were tested via a Student's t-test. (D) Immunofluorescence of CD8+ T cells in tumor tissues after those treatments. Scale bar: 100 µm. (E) Metastatic tumors in lung after those treatments. (F) H&E staining of lung, liver and spleen after those treatments. Scale bar: 500 µm. | |
Moreover, the infiltration of CD8+ T cells within the tumor microenvironment was assessed using immunofluorescence. As illustrated in Fig. 5D, the green fluorescence indicative of CD8+ T cells was markedly enhanced in the PhotoOx with light group, reflecting a substantial increase in T cell infiltration and activation due to the treatment. Additionally, the effect of PhotoOx on metastatic tumor burden was evaluated in the lungs and livers. As shown in Fig. 5E, multiple tumor nodules were evident in the lungs of mice receiving NLG919, Ce6, PhotoPe, PhotoOx treatment in the absence of light. In contrast, treatment with PhotoOx under light irradiation resulted in a significant reduction in the number of metastatic nodules in the lungs, with a notably smoother lung surface. These observations were consistent with H&E staining results (Fig. 5F), which confirmed the effective inhibition of lung metastases by PhotoOx with the help of PDT. Consistently, PhotoOx with light irradiation also completely prevented the spontaneous metastasis of tumor cells from the primary tumor to the liver (Fig. 5F). Among which, dense tumor-positive spots were observed around the liver blood vessels in the other treatment groups, but none were detected in the PhotoOx with light group. These results indicated that the combination of ER-targeted PDT with IDO inhibition of PhotoOx could reverse the immunosuppressive microenvironment and significantly enhance CD8+ T cell-mediated adaptive immunity, leading to an improved immunotherapeutic effect.
To evaluate the biological safety of PhotoOx, H&E staining was performed on the other two major internal organs, including the heart and kidneys. As depicted in Fig. 6A, there were no discernible histopathological abnormalities in these organs, reflecting that NLG919, Ce6, PhotoPe, and PhotoOx had negligible toxicity at therapeutic doses. Further, comprehensive blood routine and biochemical analyses were also conducted to assess liver and kidney function. As shown in Figs. 6B– E, no significant alterations in alanine aminotransferase (ALT), aspartate transaminase (AST), blood urea nitrogen (BUN) or uric acid (UA) were observed after treatment with NLG919, Ce6, PhotoPe or PhotoOx, suggesting that liver and kidney functions remained unaffected during the tumor treatment. Additionally, blood routine analysis did not reveal any abnormalities in mice treated with the therapeutic agents (Figs. 6F and G). Collectively, these findings demonstrated the high biocompatibility and the good therapeutic efficiency of PhotoOx, affirming its potential as a promising candidate for tumor therapy.
|
Download:
|
| Fig. 6. Biosafety of PhotoOx. (A) H&E staining of heart and kidney after treatment with NLG919, Ce6, PhotoPe or PhotoOx with or without laser irradiation. Scale bar: 500 µm. Blood biochemical analysis of (B) ALT, (C) AST, (D) BUN and (E) UA of mice after those treatments. Blood routine analysis of (F) HGB, MCV, RDW, MPV, RBC and (G) MCH, Lymph, Gran, HCT, Mon of mice after those treatments. Data are presented as mean ± SD (n = 3). | |
In summary, an ER targeting photodynamic oxidizer (PhotoOx) was developed to boost anti-tumor immunity by intensifying ICD in conjunction with IDO1 inhibition. PhotoOx was constructed through the self-assembly of Ce6-K(C16)-PEG8-FFKDEL and NLG919, achieving a formulation with good uniformity and long-term stability. The ER targeting feature of PhotoOx significantly improved intracellular ROS generation and ER stress, thereby enhancing ICD-related tumor immunogenicity. In conjunction with IDO inhibition, PhotoOx effectively enhanced T cell infiltration and reduced Treg proportions, thus counteracting the immunosuppressive tumor microenvironment. Both in vitro and in vivo studies demonstrated the efficacy and feasibility of PhotoOx in restoring immune function, effectively suppressing primary tumor growth as well as lung and liver metastases. This study introduced a straightforward yet multi-synergistic approach for metastatic tumor treatment, effectively restoring tumor immune susceptibility and activating adaptive anti-tumor immunity.
Declaration of competing interestThe authors declare that they have no known competing financial interests or personal relationships that could have appeared to influence the work reported in this paper.
CRediT authorship contribution statementRongrong Zheng: Writing – original draft, Methodology, Investigation, Data curation, Conceptualization. Zuxiao Chen: Methodology, Investigation. Qiuyuan Li: Investigation. Ni Yang: Investigation. Wenjun Zhang: Methodology. Chuyu Huang: Investigation. Linping Zhao: Methodology. Xin Chen: Supervision. Hong Cheng: Writing – review & editing, Supervision. Shiying Li: Supervision, Project administration, Funding acquisition, Conceptualization.
AcknowledgmentsThis work was supported by the National Natural Science Foundation of China (No. 32371394), the National Key R&D Program of China (No. 2021YFD1800600), the Special Projects in Key Areas of Colleges and Universities in Guangdong Province (No. 2022ZDZX2046), the Open Project of State Key Laboratory of Respiratory Disease (No. SKLRD-OP-202502), the Postdoctoral Fellowship Program of CPSF (No. GZC20230619), and Postdoctoral start-up funding of Guangzhou Medical University (No. Q0301–130).
Supplementary materialsSupplementary material associated with this article can be found, in the online version, at doi:10.1016/j.cclet.2025.110865.
| [1] |
D.J. Irvine, E.L. Dane, Nat. Rev. Immunol. 20 (2020) 321-334. DOI:10.1038/s41577-019-0269-6 |
| [2] |
Y.Y. Hao, H. Li, H.J. Zhao, et al., Adv. Healthc. Mater. 11 (2022) e2102739. DOI:10.1002/adhm.202102739 |
| [3] |
G.J. Yu, Y.F. Wu, W.Y. Wang, et al., Cell Mol. Immunol. 16 (2019) 401-409. DOI:10.1038/s41423-018-0026-y |
| [4] |
X. Liu, Y.C. Lu, X. Li, L.H. Luo, J. You, J. Control. Release 365 (2024) 1058-1073. DOI:10.1016/j.jconrel.2023.11.058 |
| [5] |
J.F. Guo, Y.F. Zou, L. Huang, Small Methods 7 (2023) e2201307. DOI:10.1002/smtd.202201307 |
| [6] |
H.J. Luo, H.M. Cao, H.X. Jia, et al., Adv. Healthc. Mater. 12 (2023) e2301083. DOI:10.1002/adhm.202301083 |
| [7] |
X.Y. Lan, J.G. Liang, C.R. Wen, et al., Chin. Chem. Lett. 35 (2024) 108616. DOI:10.1016/j.cclet.2023.108616 |
| [8] |
M. Obeid, A. Tesniere, F. Ghiringhelli, et al., Nat. Med. 13 (2007) 54-61. DOI:10.1038/nm1523 |
| [9] |
L. Apetoh, F. Ghiringhelli, A. Tesniere, et al., Immunol. Rev. 220 (2007) 47-59. DOI:10.1111/j.1600-065X.2007.00573.x |
| [10] |
F. Ghiringhelli, L. Apetoh, A. Tesniere, et al., Nat. Med. 15 (2009) 1170-1178. DOI:10.1038/nm.2028 |
| [11] |
J. Xia, M. Qian, Q.C. Yao, et al., J. Control. Release 334 (2021) 263-274. DOI:10.1016/j.jconrel.2021.04.031 |
| [12] |
M.Y. Li, L.L. Huo, J. Zeng, et al., Adv. Healthc. Mater. 12 (2023) e2202043. DOI:10.1002/adhm.202202043 |
| [13] |
M.J. Gu, S.S. Jiang, X.Y. Xu, et al., Adv. Sci. 9 (2022) e2106071. DOI:10.1002/advs.202106071 |
| [14] |
J. Zhang, N.N. Wang, Q. Li, Y.X. Zhou, Y.X. Luan, Chem. Commun. 57 (2021) 2305-2308. DOI:10.1039/d0cc08162k |
| [15] |
W. Li, J. Yang, L.H. Luo, et al., Nat. Commun. 10 (2019) 3349. DOI:10.1038/s41467-019-11269-8 |
| [16] |
A.D. Garg, D.V. Krysko, T. Verfaillie, et al., EMBO J. 31 (2012) 1062-1079. DOI:10.1038/emboj.2011.497 |
| [17] |
D.B. Zheng, J.F. Liu, L.M. Xie, et al., Acta Pharm. Sin. B 12 (2022) 2740-2750. DOI:10.1016/j.apsb.2021.07.005 |
| [18] |
M. Ethirajan, Y.H. Chen, P. Joshi, R.K. Pandey, Chem. Soc. Rev. 40 (2011) 40-362. |
| [19] |
Y.F. Tang, Y.Y. Li, B. Li, et al., Nat. Commun. 15 (2024) 2530. DOI:10.1038/s41467-024-46768-w |
| [20] |
C. Donohoe, M.O. Senge, L.G. Arnaut, L.C. Gomes-da-Silva, Biochim. Biophys. Acta Rev. Cancer 1873 (2019) 188308. |
| [21] |
X.Y. Deng, Z.W. Shao, Y.L. Zhao, Adv. Sci. 8 (2021) 2002504. DOI:10.1002/advs.202002504 |
| [22] |
S.W. Zhang, J. Wang, Z.Q. Kong, et al., Biomaterials 282 (2022) 121433. DOI:10.1016/j.biomaterials.2022.121433 |
| [23] |
K.D. Lu, C.B. He, N.N. Guo, et al., J. Am. Chem. Soc. 138 (2016) 12502-12510. DOI:10.1021/jacs.6b06663 |
| [24] |
J.C.N. Kenski, X.Y. Huang, D.W. Vredevoogd, et al., Cell Rep. Med. 4 (2023) 100941. DOI:10.1016/j.xcrm.2023.100941 |
| [25] |
L.J. Zhai, E. Ladomersky, A. Lenzen, et al., Cell Mol. Immunol. 15 (2018) 447-457. DOI:10.1038/cmi.2017.143 |
| [26] |
L.L. Dai, M.J. Yao, Z.X. Fu, et al., Nat. Commun. 13 (2022) 2688. DOI:10.1038/s41467-022-30436-y |
| [27] |
D.J. Chung, M. Rossi, E. Romano, et al., Blood 114 (2009) 555-563. DOI:10.1182/blood-2008-11-191197 |
| [28] |
M. Liu, X. Wang, L. Wang, et al., J. Hematol. Oncol. 11 (2018) 100. DOI:10.1186/s13045-018-0644-y |
| [29] |
Q. Huang, J.J. Xia, L. Wang, et al., J. Hematol. Oncol. 11 (2018) 90. DOI:10.1186/s13045-018-0633-1 |
| [30] |
E. Ladomersky, L.J. Zhai, A. Lenzen, et al., Clin. Cancer Res. 24 (2018) 2559-2573. DOI:10.1158/1078-0432.ccr-17-3573 |
| [31] |
K. Tang, Y.H. Wu, Y.H. Song, B. Yu, J. Hematol. Oncol. 14 (2021) 68. DOI:10.1186/s13045-021-01080-8 |
| [32] |
B. Feng, F.Y. Zhou, B. Hou, et al., Adv. Mater. 30 (2018) e1803001. DOI:10.1002/adma.201803001 |
| [33] |
Y.K. Li, Y.H. Wu, Z.X. Fang, et al., Adv. Mater. 36 (2024) e2307263. DOI:10.1002/adma.202307263 |
| [34] |
Y.C. Chen, R. Xia, Y.X. Huang, et al., Nat. Commun. 7 (2016) 13443. DOI:10.1038/ncomms13443 |
| [35] |
C. Wang, H. Yu, X.H. Yang, et al., Asian. J. Pharm. Sci. 17 (2022) 412-424. |
| [36] |
Y.Q. Wang, S.M. Li, X.H. Wang, et al., Biomaterials 271 (2021) 120737. DOI:10.1016/j.biomaterials.2021.120737 |
| [37] |
Y.F. Liu, Y.H. Lin, H. Xiao, et al., J. Control. Release 369 (2024) 765-774. DOI:10.1016/j.jconrel.2024.04.007 |
| [38] |
H. Cheng, R.R. Zheng, G.L. Fan, et al., Biomaterials 188 (2019) 1-11. DOI:10.1016/j.biomaterials.2018.10.005 |
| [39] |
H. Cheng, G.L. Fan, J.H. Fan, et al., Nanoscale 11 (2019) 9008-9014. DOI:10.1039/c9nr00093c |
| [40] |
K.H. Li, H.Y. Zhao, D.D. Wang, et al., Chin. Chem. Lett. 35 (2024) 108882. DOI:10.1016/j.cclet.2023.108882 |
| [41] |
S. Sen, S. Hufnagel, E.Y. Maier, et al., J. Am. Chem. Soc. 142 (2020) 20536-20541. DOI:10.1021/jacs.0c09753 |
| [42] |
L. Tu, C.L. Li, Q.H. Ding, et al., J. Am. Chem. Soc. 146 (2024) 8991-9003. DOI:10.1021/jacs.3c13224 |
| [43] |
L.P. Zhang, N. Montesdeoca, J. Karges, H.H. Xiao, Angew. Chem. Int. Ed. 62 (2023) e202300662. DOI:10.1002/anie.202300662 |
| [44] |
A. Showalter, A. Limaye, J.L. Oyer, et al., Cytokine 97 (2017) 123-132. DOI:10.1016/j.cyto.2017.05.024 |
| [45] |
K. Hayashi, F. Nikolos, Y.C. Lee, et al., Nat. Commun. 11 (2020) 6299. DOI:10.1038/s41467-020-19970-9 |
| [46] |
Y.Z. Hou, H.L. Liang, X.S. Yu, et al., Sci. Transl. Med. 13 (2021) eabb0130. DOI:10.1126/scitranslmed.abb0130 |
| [47] |
Y.M. Han, Q.Y. Liu, J. Hou, et al., Cell 184 (2021) 1392. DOI:10.1016/j.cell.2020.02.036 |
2025, Vol. 36 

