b Guangdong Provincial Key Laboratory of New Drug Screening, School of Pharmaceutical Sciences, Southern Medical University, Guangzhou 510515, China;
c Animal Research Center, The Tenth Affiliated Hospital, Southern Medical University (Dongguan People’s Hospital), Dongguan 523000, China;
d Health Management Center, The Tenth Affiliated Hospital of Southern Medical University, Dongguan 523059, China;
e Department of Breast Surgery, Meizhou People’s Hospital, Meizhou 541000, China
In recent years, liposome-based drug delivery systems have drawn extensive attention due to their potential in cancer therapy [1-4]. By enhancing the drug delivery ability, it provides favorable conditions for improving the drug efficacy and enabling the drug to remain in the tumor for a long time [5-8]. With a structure similar to cell membranes [9], liposomes feature good biocompatibility and amphiphilicity, enabling efficient delivery of both hydrophilic and hydrophobic drugs. However, conventional liposomes have drawbacks, including complex preparation and issues with auxiliary ingredients [10-13]. The particle size of liposomes containing lecithin may change during the storage period, which will also affect the stability of liposomes. Therefore, there is an urgent need to develop a more convenient formulation for the delivery of chemotherapeutic agents.
Mitochondria are key in anticancer strategies [14]. Vitamin E succinate (VES), a mitochondria-targeting vitamin E derivative, induces tumor cell apoptosis by damaging mitochondria and disrupting the electron transport chain [15-17]. It shows high selectivity for tumor cells [18-20]. Preliminary clinical studies have also found that VES exhibits high cellular compatibility with tumor cells but limited efficacy alone [21-23]. This study found that VES can restrict the expression of mitochondrial uncoupling protein 2 (UCP2), increasing ATP consumption and ROS production, and enhancing tumor cells' chemosensitivity [24].
Cisplatin (CDDP) is a widely used chemotherapy drug, inducing apoptosis by damaging DNA [25,26]. CDDP can generate ROS within tumor cells, disrupt the redox balance, thereby promoting cell apoptosis [27-30]. However, it has significant side effects and resistance. To address these issues and develop a dosage form that is easier to prepare than liposomes, this study developed a CDDP-VES nanoprodrug. CDDP oxidized and linked to VES via hydroxyl groups. Then DSPE-PEG2000-NH2 was coupled to synthesize the prodrug (DCV), which formed a nanoprodrug (DCV SAN) in deionized (DI) water. This nanoprodrug enhances the amphiphilicity and stability of the drug, and simplifies the formulation of conventional liposomes. DCV SAN exacerbates mitochondrial damage, inhibits antioxidant enzymes, generates a large amount of ROS to disrupt the redox balance, thus increasing the apoptosis of tumor cells (Scheme 1). Thus, it may be an effective approach to enhance CDDP chemotherapy.
|
Download:
|
| Scheme1. Schematic illustration demonstrated that DCV SANs amplify oxidative stress to enhance cancer therapy. | |
This nanoprodrug has three main advantages. First, DSPE-PEG2000-NH2 enhances the amphiphilicity and stability, which helps to evade immune clearance and prolong the circulation. Second, by modifying the conventional liposome formulation to replace phospholipids and cholesterol with VES, the formulation of conventional liposomes is simplified. The nanoprodrug with improved formulation has the advantages of simple preparation, simple composition and high encapsulation capacity. Third, VES disrupts the mitochondrial electron transport chain, increasing ROS production and ATP consumption. Combined with CDDP, it worsens mitochondrial damage, accelerating redox imbalance in tumor cells and enhancing antitumor effects. Therefore, the CDDP-VES nanoprodrug we designed may be an effective candidate for amplifying oxidative stress to sensitize the efficacy of cisplatin chemotherapy.
This study synthesized a Pt(Ⅳ) prodrug (DCV). CDDP was oxidized to tetravalent hydroxyl platinum, then modified with succinic anhydride and conjugated with VES. Further acylation with DSPE-PEG2000-NH2 yielded DCV (Scheme S1 in Supporting information), verified by 1H nuclear magnetic resonance (NMR) analysis (Fig. S1 in Supporting information).
The nanoprodrug DCV SAN was prepared by the self-assembly of DCV in an aqueous medium. After optimization, when the concentration of DCV was 3 mg/mL and the preparation time was 2 h, the nanoparticles had small and uniform particle sizes, and the encapsulation efficiency exceeded 83% (Tables S1 and S2 in Supporting information). Meanwhile, the liposome loaded with DCV (DCV LIP) was prepared as a control group. Dynamic light scattering (DLS) showed that the polydispersity index (PDI) of DCV SAN was 0.219 ± 0.021, and the particle size was 96.88 ± 5.17 nm (Fig. 1A). In contrast, DCV LIP showed larger particle sizes (Fig. 1B). The zeta potential of both was approximately −38.4 mV, which was beneficial to the stability of the nanosystem (Fig. 1C). Transmission electron microscopy (TEM) confirmed that DCV SAN can self-assembled into uniform spherical nanoparticles (Fig. 1D), while DCV LIP had larger particle sizes (Fig. 1E). Both of them exhibited an obvious Tyndall effect (Fig. S2 in Supporting information). DCV SAN can decompose in phosphate buffered saline (PBS) at pH 6 and pH 5 after 24 h (Fig. 1F and Fig. S3 in Supporting information). Ultraviolet-visible (UV–vis) spectra showed that DCV SAN had characteristic absorption between 200 nm and 400 nm, which was similar to that of VES (Figs. 1G and H). DCV SAN had acid-responsive release characteristics. In PBS at pH 5 and pH 6, the release of CDDP exceeded 80% within 48 h, and the release was < 10% at pH 7.4 (Fig. 1I). This indicate that DCV SAN maintains stability at physiological pH levels to prevent drug leakage, while effectively releasing cisplatin in mildly acidic environments. The stability of DCV SAN was evaluated by monitoring its hydrodynamic size and PDI changes in different solutions. It remained stable in water and PBS over 7 days (Figs. 1J and K). In PBS containing 10% fetal bovine serum (FBS), its diameter slightly increased due to a protein corona but maintained good dispersibility (Fig. 1L). DCV LIP showed similar stability but larger particle size (Fig. S4 in Supporting information). Thus, DCV SAN’s excellent size and stability are favorable for long-term circulation in the body.
|
Download:
|
| Fig. 1. Characterization of DCV SAN. DLS analysis of (A) DCV SAN and (B) DCV LIP. (C) Zeta potential of DCV SAN and DCV LIP. (D, E) Representative TEM image of DCV SAN and DCV LIP. Scale bar: 50 and 100 nm. (F) The acquired TEM image for DCV SAN after 24 h of PBS incubation at pH 6. Scale bar: 50 nm. (G) DCV SAN’s UV-vis absorption spectra at varying concentrations. (H) UV–vis absorption spectra of DCV SAN and VES. (I) CDDP cumulative release pattern from DCV SAN with varying pH levels of PBS. DCV SAN’s hydrodynamic size and changes in PDI throughout 7 days in (J) water, (K) PBS, and (L) FBS. Data are given as mean ± standard deviation (SD) (n = 3). | |
The MTT assay showed DCV SAN’s cytotoxicity to HepG2 cells was concentration-dependent and higher than that of the free drug, indicating the combination of CDDP and VES enhanced antitumor efficacy (Fig. 2A). The Annexin V-fluorescein isothiocyanate/propidium iodide (FITC/PI) staining assay demonstrated DCV SAN induced the highest cell apoptosis rate (Fig. 2B). MTT assays and flow cytometry showed DCV SAN had low toxicity to normal liver cells (Figs. 2C and D). The semi-quantitative results of cell apoptosis rate also confirmed this (Figs. 2E and F), confirming its high tumor cell selectivity. Compared with free drug, DCV SAN improved the therapeutic effect of CDDP. Flow cytometry and confocal laser scanning microscopy (CLSM) experiments revealed that DCV SAN’s cellular uptake by HepG2 cells increased over time and was more efficient than the free drug, which was also confirmed by semi-quantitative analysis of mean fluorescence intensity (MFI) (Figs. 2G–I). These data revealed that formulating the drug as a nanomedicine will enhance cellular uptake of the drug.
|
Download:
|
| Fig. 2. Cytotoxicity and cellular uptake of DCV SAN. (A) HepG2 cells' relative viability following various treatments (n = 6). (B) HepG2 cells' apoptosis flow cytometry images following various treatments. (C) LO2 cells' relative viability following various treatments (n = 6). (D) LO2 cells' apoptosis flow cytometry images following various treatments. (E, F) Quantitative apoptotic cell rate of HepG2 cells and LO2 cells following various treatments (n = 3). (G) Flow cytometry plot of intracellular uptake of DCV SAN@ICG in HepG2 cells. (H) Semi-quantification of intracellular uptake of DCV SAN@ICG by HepG2 cells at various intervals. (I) CLSM images of intracellular uptake of ICG and DCV SAN in HepG2 cells. Scale bar: 20 µm. MFI, mean fluorescence intensity. Data are given as mean ± SD. **P < 0.01, ***P < 0.001. | |
Additionally, the cytotoxicity of DCV SAN was investigated using a live/dead cell staining test. Compared to the free drug groups, the DCV SAN therapy greatly enhanced the apoptosis effect on HepG2 cells, which was also confirmed by semi-quantitative fluorescence (Figs. S5A and C in Supporting information). The aforementioned experimental results prompted us to conduct an in-depth investigation into the mechanism of action of DCV SAN. DCV SAN can reduce the levels of glutathione (GSH) and mitochondrial activity in tumor cells, significantly disrupting redox homeostasis and ultimately leading to an imbalance in the energy supply within tumor cells. The synergistic action of VES and cisplatin amplifies oxidative stress, enhancing the necrotic effects on tumor cells [31]. After internalization into the cells, DCV SAN can more effectively enhance ROS levels and upregulate oxidation states compared to other groups. CLSM images and semi-quantitative analysis of 2′,7′-dichlorofluorescein (DCF) revealed that the green fluorescence signals were enhanced in both the free drug and nanomedicine groups, with the DCV SAN group exhibiting the strongest signal. This indicates that the combined action of VES and CDDP enhanced the accumulation of ROS more effectively than the free drug treatments (Figs. S5B and D in Supporting information). The ROS accumulation in cells is markedly linked to glutathione levels. The GSH levels in HepG2 cells following various treatments were then assessed. All drug treatment groups showed a decrease in intracellular GSH levels, with the DCV SAN treatment group exhibiting the most pronounced effect, reducing GSH levels by 53.3% and 43.4% compared to the VES and CDDP groups, respectively (Fig. S5E in Supporting information). These results demonstrate that DCV SAN rapidly and efficiently consumes intracellular GSH, thereby enhancing the accumulation of ROS. Further evaluation of lipid peroxidation (LPO) was conducted. Lipid oxidation occurs when cells experience oxidative stress [32]. As shown in Fig. S5F (Supporting information), the malondialdehyde (MDA) content in the DCV SAN treatment group increased significantly, reaching 5.3 times that of the PBS group. These findings reveal that the upregulation of oxidative states following DCV SAN treatment leads to LPO accumulation, exacerbating mitochondrial membrane damage in tumor cells. In summary, in vitro studies demonstrate that DCV SAN rapidly depletes GSH in cancer cells, promoting ROS accumulation and increasing oxidative stress, which synergistically enhances cisplatin efficacy. The CLSM images demonstrated that DCV SAN could effectively localize in mitochondria of HepG2 cells (Fig. S5G in Supporting information). When VES@Rhodamine B and DCV SAN@Rhodamine B were incubated with the same amount of time, it was found that the red fluorescence signal and the green signal clearly overlapped. Furthermore, following VES and DCV SAN processing, ImageJ analysis revealed a high correlation between the red and green pixel channels (Fig. S6 in Supporting information). These results demonstrate that VES and DCV SAN exhibit mitochondrial targeting capability upon cellular entry.
After entering cells, DCV SAN disrupts the redox balance by interfering with mitochondrial function and nuclear DNA structure (Fig. S7A in Supporting information). To assess the impact of DCV SAN-mediated chemotherapy on mitochondrial damage and stress, mitochondrial membrane potential and ATP production were measured. CLSM imaging showed that DCV SAN-treated cells had stronger green and weaker red fluorescence intensities than the PBS group. Notably, compared with the free drug group, the green fluorescence of JC-1 in the DCV SAN group was significantly enhanced (Figs. S7B and C in Supporting information). This indicates that DCV SAN damages mitochondria, collapses the mitochondrial membrane potential, and activates apoptosis. Intracellular ATP quantification revealed that the DCV SAN group had 53% less ATP than the PBS group (Fig. S7D in Supporting information). Further investigation showed that DCV SAN inhibits mitochondrial respiratory chain complex Ⅱ activity. All drug-treated groups had reduced complex Ⅱ activity, with DCV SAN causing a 61.9% decrease (Fig. S7E in Supporting information). By targeting the mitochondrial respiratory chain, DCV SAN disrupts mitochondrial function, reduces membrane potential and disrupts the tricarboxylic acid cycle. This limits the production of ATP, generates more ROS, and amplifies oxidative stress.
UCP2, a mitochondrial membrane-bound protein, regulates mitochondrial function and cellular redox to promote ATP production [33]. It conjugates with glutathione under normal conditions and deglutathionylates when ROS levels increase slightly to counter oxidative stress [34]. Nrf2, a transcription factor [35], protects cells from oxidative damage by translocating to the nucleus, binding antioxidant response element (ARE), and activating HO-1 to restore redox balance [36]. To explore DCV SAN’s effect on oxidative stress, Nrf2, HO−1 and UCP2 levels were measured in HepG2 cells. Both VES and DCV SAN inhibited their expression, with DCV SAN having a more potent effect (Fig. S7F in Supporting information). Western blot showed DCV SAN treatment increased Bax and cleaved caspase-3 levels and decreased Bcl-2 levels (Fig. S7G in Supporting information). The semi-quantitative results of the relative protein expression level also confirmed this (Figs. S8 and S9 in Supporting information). In vitro, DCV SAN inhibits UCP2 level, blocking the mitochondrial tricarboxylic acid cycle and reducing ATP production. This mediates the degradation of Nrf2 and down-regulates HO-1. Thereby inhibiting antioxidant protection, inducing the rapid accumulation of ROS to amplify oxidative stress, and fully activating tumor cell apoptosis.
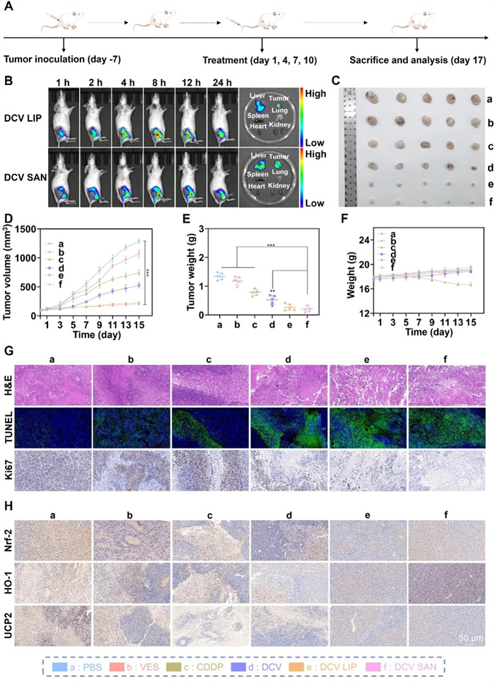
An H22 tumor-bearing mouse model was used to evaluate the anticancer efficacy. All animal experiments were approved by the Tenth Affiliated Hospital of Southern Medical University (Dongguan People’s Hospital) (permit No. IACUC-AWEC-202412001). H22 cells were first intraperitoneally injected into mice (3 × 106 cells/mouse), and then ascitic fluid-derived cells were subcutaneously inoculated. Mice received four consecutive tail-vein injections according to the schedule in Fig. 3A. An in vivo imaging system was used to assess DCV SAN’s biodistribution. After injecting Cy5.5-labeled DCV SAN@Cy5.5, tumor fluorescence intensity increased over 24 h (Fig. 3B), indicating good tumor accumulation and retention following intravenous administration. Fluorescence mainly concentrated in tumor and liver. The DCV LIP@Cy5.5 group had similar results (Fig. S10 in Supporting information). At the end of treatment, the isolated tumor photographs showed that DCV SAN showed strong anticancer activity (Fig. 3C). Mice treated with DCV SAN and DCV LIP had significantly smaller tumors (average volumes ~201.6, 225.7 mm3) compared to PBS (average volumes ~1285.1 mm3) and CDDP (average volumes ~740.3 mm3) groups (Fig. 3D). The tumor weight in the DCV SAN group was the smallest (Fig. 3E). Also, only the CDDP-treated mice lost weight (Fig. 3F), suggesting that formulating CDDP as a nanodrug reduced side effects.
|
Download:
|
| Fig. 3. Antitumor effect of DCV SAN on H22 tumor-bearing mice. (A) Diagrammatic representation of the experimental procedure. (B) Fluorescence imaging of mice bearing H22 tumors following intravenous administration of DCV SAN@Cy5.5 and DCV LIP@Cy5.5. (C) Images of tumor tissues of various groups of mice. (D) The obtained growth profiles for the average tumor volumes following various treatments. (E) The weight of the tumor tissue following excision from various mouse groups. (F) Mice’s body weight curves after different treatments. (G) H&E, TUNEL and Ki67 staining of tumors harvested from mice following various treatments. Scale bar: 50 µm. (H) Immunohistochemical analysis of redox balance in tumor tissues after various treatments. Scale bar: 50 µm. Data are given as mean ± SD (n = 5). ***P < 0.001. | |
Biochemical profiling of hepatic and renal function markers is essential for evaluating liver and kidney health. Hepatic parameters indicate hepatocellular injury and metabolism, while renal indicators assess filtration and tubular function. Their combined analysis monitors hepatorenal toxicity from drugs and guides dosage adjustments. Abnormal levels in systemic disorders signal multiorgan risks. Blood biochemical analyses were conducted to evaluate the biosafety of DCV SAN by measuring levels of alanine aminotransferase (ALT), aspartate aminotransferase (AST), albumin (ALB), creatinine (CREA), urea (UREA) and uric acid (UA). With the exception of a higher AST level and a lower UREA level, the liver and kidney function parameters returned to normal after various therapies (Fig. S11 in Supporting information). Compared to DCV SAN, CDDP significantly elevated AST and UA levels, indicating potential toxicity, while DCV SAN showed higher safety profile. Hematoxylin and eosin staining (H&E)-stained organ slices showed no tissue damage (Fig. S12 in Supporting information), confirming DCV SAN’s safety for in vivo antitumor use. Histopathological analysis with H&E staining of tumor samples showed that DCV SAN treatment caused significant nucleus shrinkage and increased apoptosis. The terminal deoxynucleotidyl transferase mediated dUTP nick-end labeling (TUNEL) immunofluorescence and Ki67 staining further confirmed that DCV SAN inhibited tumor cell proliferation (Fig. 3G). As shown in Fig. 3H, the immunohistochemical analysis revealed that DCV SAN downregulated the levels of Nrf2, HO-1, and UCP2, disrupting redox balance and enhancing oxidative stress in tumor tissues.
As shown in Fig. S13A in Supporting information, a patient-derived xenograft (PDX) model of liver cancer was established to assess DCV SAN’s in vivo antitumor effect. Mice were divided into 6 groups when tumor size reached 70–100 mm3, and their body weights and tumor volumes were measured every 48 h. The average tumor volumes of the VES, CDDP, DCV, DCV LIP, and DCV SAN groups were 1006.3, 779.1, 556.6, 386.6, and 277.1 mm3, respectively. The DCV SAN group’s tumor volume was 35% of the CDDP group’s (Figs. S13B and C in Supporting information). The tumor suppression rate was 1.53 times higher than that of CDDP and 11% higher than that of DCV LIP. After 11 days, tumors were excised. DCV SAN and DCV LIP significantly inhibited tumor growth (Fig. S13D in Supporting information). DCV SAN-treated mice maintained stable body weight while the CDDP group lost weight (Fig. S13E in Supporting information). H&E, Ki67, and TUNEL staining further confirmed DCV SAN’s efficacy. It caused more tumor cell nucleolysis and fragmentation, higher TUNEL green fluorescence, and lower Ki67 positive expression compared to CDDP (Fig. S13F in Supporting information). Immunohistochemical analysis showed DCV SAN downregulated Nrf2, HO-1 and UCP2 (Fig. S14 in Supporting information), disrupting tumor tissue redox balance. In summary, DCV SAN demonstrated stronger in vivo antitumor effects than CDDP and has potential to enhance CDDP’s oxidative stress-based action on tumors. Blood biochemical analyses were conducted to evaluate the biosafety of DCV SAN by measuring levels of ALT, AST, ALB, CREA, UREA and UA. Except for lower UREA, liver and kidney function parameters after various treatments were normal (Fig. S15 in Supporting information). CDDP significantly elevated ALT and CREA levels compared to DCV SAN, indicating potential hepatorenal toxicity, while DCV SAN showed minimal impact on these functions. H&E-stained organ slices showed no tissue damage (Fig. S16 in Supporting information), confirming DCV SAN’s in vivo safety for cancer treatment.
In summary, this study developed a novel VES-based nanoprodrug DCV SAN. The nanoprodrug with a simpler composition simplifies the preparation process compared to conventional liposomes. By replacing cholesterol and phospholipids with VES, it overcomes the drawbacks of conventional liposomes. In both cell and animal models, DCV SAN has stronger antitumor effects than free cisplatin, doubling the tumor suppression rate. DCV SAN disrupts redox balance by damaging mitochondria, increasing ROS levels, and inhibiting the antioxidant enzyme activities. This provides a very effective strategy to amplify oxidative stress to enhance the chemotherapeutic effect of cisplatin.
Declaration of competing interestThe authors declare that they have no known competing financial interests or personal relationships that could have appeared to influence the work reported in this paper.
CRediT authorship contribution statementHuiyang Chen: Writing – original draft, Project administration, Conceptualization. Zibo Li: Methodology, Investigation. Xiaoying Li: Visualization. Chenhong Tang: Supervision. Xiaoyu Liu: Writing – review & editing. Minyi Nie: Methodology, Data curation. Ying Huang: Writing – review & editing. Xiaoyu Chen: Writing – review & editing. Kuncai Liu: Validation, Project administration. Yilan Dai: Writing – review & editing. Qiaoling Zhang: Software. Ling Lin: Methodology. Siming Zhang: Investigation. Bingchen Zhang: Supervision, Project administration. Zhiqiang Yu: Supervision, Project administration, Funding acquisition.
AcknowledgmentsWe were grateful to FigDraw (www.figdraw.com) for supporting us create the graphical abstract. The work was financed by National Natural Science Foundation of China (Nos. 81773642, 52073139), Guangdong Provincial Clinical Research Center for Laboratory Medicine (No. 2023B110008) and the Provincial subsidies for the construction of high-level hospitals (No. K202201).
Supplementary materialsSupplementary material associated with this article can be found, in the online version, at doi:10.1016/j.cclet.2025.111313.
| [1] |
A. Taherian, N. Esfandiari, Arch. Breast Cancer 6 (2019) 67-78. |
| [2] |
W. Mu, Q. Chu, Y. Liu, et al., Nano-Micro Lett. 12 (2020) 142. DOI:10.1007/s40820-020-00482-6 |
| [3] |
B.S. Pattni, V.V. Chupin, V.P. Torchilin, Chem. Rev. 115 (2015) 10938-10966. DOI:10.1021/acs.chemrev.5b00046 |
| [4] |
B. Zhang, L. Lin, J. Mao, et al., Chin. Chem. Lett. 34 (2023) 108518. DOI:10.1016/j.cclet.2023.108518 |
| [5] |
M. He, L. Yu, Y. Yang, et al., Chin. Chem. Lett. 31 (2020) 3178-3182. DOI:10.1016/j.cclet.2020.05.034 |
| [6] |
P. Zheng, Y. Liu, J. Chen, et al., Chin. Chem. Lett. 31 (2020) 1178-1182. DOI:10.1016/j.cclet.2019.12.001 |
| [7] |
J. Xie, Y. Lu, B. Yu, et al., Chin. Chem. Lett. 31 (2020) 1173-1177. DOI:10.1016/j.cclet.2019.10.030 |
| [8] |
J. Huang, X. You, P. Xin, et al., Chin. Chem. Lett. 32 (2021) 1737-1742. DOI:10.1016/j.cclet.2020.12.006 |
| [9] |
T. Garg, A. Goyal, Drug Deliv. Lett. 4 (2014) 62-71. DOI:10.2174/22103031113036660015 |
| [10] |
G.J.R. Charrois, T.M. Allen, Biochim. Biophys. Acta 1663 (2004) 167-177. DOI:10.1016/j.bbamem.2004.03.006 |
| [11] |
J. Higgins, N.A. Hodges, C.J. Olliff, et al., J. Pharm. Pharmacol. 38 (1986) 259-263. DOI:10.1111/j.2042-7158.1986.tb04563.x |
| [12] |
S.J. Comiskey, T.D. Heath, Biochemistry 29 (1990) 3626-3631. DOI:10.1021/bi00467a006 |
| [13] |
A. Nagayasu, K. Uchiyama, H. Kiwada, Adv. Drug Deliv. Rev. 40 (1999) 75-87. DOI:10.1016/S0169-409X(99)00041-1 |
| [14] |
W. Zhang, G. Chen, Z. Chen, et al., J. Control. Release 371 (2024) 470-483. DOI:10.1016/j.jconrel.2024.06.014 |
| [15] |
J. Neuzil, E. Swettenham, X. Wang, et al., FEBS Lett. 581 (2007) 4611-4615. DOI:10.1016/j.febslet.2007.08.051 |
| [16] |
K.N. Prasad, B. Kumar, X. Yan, et al., J. Am. Coll. Nutr. 22 (2003) 108-117. DOI:10.1080/07315724.2003.10719283 |
| [17] |
Y. Zhao, R. Li, W. Xia, et al., Cancer Lett. 288 (2010) 42-49. DOI:10.1016/j.canlet.2009.06.021 |
| [18] |
K. Lee, Y. Chiang, N. Hsu, et al., Acta Biomater. 24 (2015) 286-296. DOI:10.1016/j.actbio.2015.06.014 |
| [19] |
J. Wang, J. Sun, Q. Chen, et al., Biomaterials 33 (2012) 6877-6888. DOI:10.1016/j.biomaterials.2012.06.019 |
| [20] |
X. Chen, J. Gu, L. Sun, et al., Bioact. Mater. 6 (2021) 3025-3035. |
| [21] |
L. Dong, P. Low, J.C. Dyason, et al., Oncogene 27 (2008) 4324-4335. DOI:10.1038/onc.2008.69 |
| [22] |
J. Neuzil, Br. J. Cancer 89 (2003) 1822-1826. DOI:10.1038/sj.bjc.6601360 |
| [23] |
L. Dong, V.J.A. Jameson, D. Tilly, et al., J. Biol. Chem. 286 (2011) 3717-3728. DOI:10.1074/jbc.M110.186643 |
| [24] |
X. Song, S. Li, H. Guo, et al., Adv. Sci. 5 (2018) 1801201. DOI:10.1002/advs.201801201 |
| [25] |
A. Florea, D. Büsselberg, Cancers 3 (2011) 1351-1371. DOI:10.3390/cancers3011351 |
| [26] |
X. Yuan, W. Zhang, Y. He, et al., Metallomics 12 (2020) 1834-1840. DOI:10.1039/d0mt00194e |
| [27] |
Z. Mai, J. Zhong, J. Zhang, et al., ACS Nano 17 (2023) 1583-1596. DOI:10.1021/acsnano.2c11037 |
| [28] |
H. Kim, J. Lee, S. Kim, et al., J. Neurosci. 30 (2010) 3933-3946. DOI:10.1523/JNEUROSCI.6054-09.2010 |
| [29] |
P.A. Ma, H. Xiao, C. Yu, et al., Nano Lett. 17 (2017) 928-937. DOI:10.1021/acs.nanolett.6b04269 |
| [30] |
Y. Dai, Z. Yang, S. Cheng, et al., Adv. Mater. 30 (2018) 1704877. DOI:10.1002/adma.201704877 |
| [31] |
Y. Han, P. Wen, J. Li, et al., J. Control. Release 345 (2022) 709-720. DOI:10.1016/j.jconrel.2022.03.049 |
| [32] |
C. Wu, Z. Liu, Z. Chen, et al., Sci. Adv. 7 (2021) eabj8833. DOI:10.1126/sciadv.abj8833 |
| [33] |
C. Toda, S. Diano, Best Pract. Res. Clin. Endoc. Metab. 28 (2014) 757-764. DOI:10.1016/j.beem.2014.02.006 |
| [34] |
R.J. Mailloux, E.L. Seifert, F. Bouillaud, et al., J. Biol. Chem. 286 (2011) 21865-21875. DOI:10.1074/jbc.M111.240242 |
| [35] |
K. Mizumura, S. Maruoka, T. Shimizu, et al., Respir. Investig. 58 (2020) 28-35. DOI:10.1016/j.resinv.2019.10.003 |
| [36] |
K. Itoh, K.I. Tong, M. Yamamoto, Free Radic. Biol. Med. 36 (2004) 1208-1213. DOI:10.1016/j.freeradbiomed.2004.02.075 |
2025, Vol. 36 

