In recent years, glycyrrhetinic acid (GA) has been appreciated as a liver target, especially for addressing anti-hepatotoxicity and hepatocellular carcinoma (HCC) [1–3]. It has been widely verified that GA modified nanoparticles exhibit a strong preference for accumulation in liver compared to other organs [4,5], it may attribute to the high expression of GA receptors on the sinusoidal surface of mammalian hepatocytes [6], allowing for 1.5–5 times greater accumulation in liver tissue than in normal tissue [7], possessing higher targeting precision. Moreover, it is worth noting that different vectors modified with GA demonstrate superior cellular uptake in hepatoma cell line than other tumor cells [8–10], further supporting that GA modification is a strong candidate for liver targeting with extensive application. However, the obstacles and gaps on GA conjunction limited its further applications. Firstly, the conjunction bonds: most reported carriers predominantly utilized GA with macromolecular linkage, such as polyethylene glycol (PEG), hyaluronic acid (HA), bovine serum albumin (BSA) [11,12], which imposed restrictions on simplifying synthesis and limited the construction design especially for multi-function possibility. Secondly, currently, there are limited researches on the types of vectors used for GA modification, with most studies focusing on micelles [13] or liposomes [14], because lack of the widely benefited conjunction method is an unignorable gap [6]. There remains an urgent need to develop a straightforward, accessible, and flexible approach for deriving a stable and efficient GA-targeted nanoplatform.
Suffering from unspecific cytotoxicity [15] and multidrug resistance [16], traditional chemotherapy always fails to express expected cancer therapeutic effects. Apart from non-targeting therapy, regarding the premature drug leaking, stimuli-responsive approaches offer a promising solution on lessening the leakage then penetrating on site. Considering the unique properties of tumor microenvironment (TME) [17], GSH-responsive strategy enables to form sensitive drug-release gatekeeper on multiple nanocarriers for cancer therapy. Disulfide bonds, known for convenient preparation, high redox sensibility and approved biodegradability, can be cleaved by GSH in TME, while remaining stable in plasma, commonly employed various vectors [18–21]. This universal applied conjunction bonds meets the urgent needs for connecting GA with easy synthesis as well as stimuli-responsive capacity.
In anti-tumor therapy, synergistic therapies are employed to further overcome the limitation. For instance, chemo-photothermal therapy (chemo-PTT) utilizes light-induced hyperthermia, which offers superior spatial-temporal maneuverability [22], achieving therapy effects triggered directly by hyperthermia, such as protein denaturation and cell membrane lysis [23], as well as deeper penetration and more drug accumulation contributed to dilated capillaries, enhanced cell membrane permeability and immature blood vessels [15,24,25]. Currently, mesoporous silica nanoparticle (MSN) is a striking candidate to construct chemo-PTT nano-drug delivery system, due to large therapeutic agent capacity, adjustable morphology, ease of functionalization, satisfied biosafety and stability [26,27].
Herein, we established a versatile method to graft GA onto the nanocarrier surface via GA-disulfide conjugation, which have not been reported to the best of our knowledge, considered as a potential conjunction for wide application, endowing with accurate hepatoma cell target and sensitive GSH-stimuli drug release property. As depicted in Scheme 1, GA-disulfide conjunctions are modified on model carrier MSN by steps to construct GA-grafted MSN (MSN-SS-GA) for assessing its performance. Furtherly, doxorubicin (DOX) and indocyanine green (ICG) are loaded in MSN-SS-GA simultaneously to achieve expected chemo-PTT synergistic therapy effect.
|
Download:
|
| Scheme 1. Schematic illustration of model carrier MSN modified with GA-disulfide conjunction loading DOX/ICG, for achieving GSH-responsive liver targeting and efficient chemo-PTT synergistic anti-tumor therapy. | |
MSN were synthesized based on sol-gel methods with cetyltrimethylammonium bromide (CTAB) as template [28]. The decoration process for GA-disulfide conjunction carried out as follows, MSN@CTAB (250 mg) and MPTES (2.5 mL) were stirred in ethanol solution for 12 h at 80 ℃ for disulfide grafting, then centrifugated and washed by ethanol, after removing CTAB template, cysteamine hydrochloride was employed to form MSN-SS-NH2 for further linking with GA. To modify GA target for liver targeting, MSN-SS-NH2 solution (DMSO, 2 mg/mL) was added to DMSO solution with GA, 1-(3-dimethyllaminopropyl)−3-ethyl carbodiimide hydrochloride (EDC), and N-hydroxysuccinimide (NHS), then stirred together for 24 h to obtain MSN-SS-GA. The transmission electron microscope (TEM) images suggested that MSN and MSN-SS-GA were both spherical shapes with certain regularity on diameters (Figs. 1a and b). The relevant element about MSN-SS-GA (Si, S, C) were depicted from energy dispersive X-ray spectroscopy (EDX) mapping (Fig. 1c), indicating the successful synthesis of MSN-SS-GA. Further measured with dynamic light scattering (DLS), the diameters of MSN-SS-GA were approximately 129 nm with polydispersity index (PDI) of 0.249, together with the intermediate products results (Fig. 1d and Table S1 in Supporting information), indicating that the GA-disulfide conjunction and its synthesis process would not affect the superior dispersity and shape regularity of MSN.
|
Download:
|
| Fig. 1. Characterizations of DI/MSN-SS-GA. TEM images of MSN (a), MSN-SS-GA (b). (c) EDX mapping images of MSN-SS-GA. (d) Particle size distribution of MSN, MSN-SH, MSN-SS-NH2, and MSN-SS-GA. (e) Zeta potentials of MSN, MSN-SH, MSN-SS-NH2, MSN-SS-GA and DI/MSN-SS-GA. (f) FTIR spectra of MSN, MSN-SH, MSN-SS-NH2, MSN-SS-GA. Release curves of DI/MSN-SS-GA for DOX and ICG in PBS 7.4 (g, i) and PBS 6.5 (h, j) with or without GSH and NIR irradiation. Data are presented as mean ± standard deviation (SD) (n = 3). | |
The following analysis were adapted to verify the detailed illustrations of synthesis process of GA-disulfide conjunction. Zeta potentials of different nanoparticles (NPs) were recorded (Fig. 1e), because of hydroxyl groups on the surface, zeta potential of MSNs was negative (−15.60 ± 3.25 mV). After modified with sulfhydryl group, zeta potential of MSN-SH was decreased (−20.80 ± 4.00 mV). Then zeta potential of MSN-SS-NH2 was −16.00 ± 4.29 mV attributed to amino protonation. With modifying GA, zeta potential of MSN-SS-GA significantly increased to −4.36 ± 3.01 mV, primitively demonstrating that MSN-SS-GA was synthesized successfully. Moreover, color reactions were employed to detect the existence of disulfide bonds and primary amines to confirm the linkage between MSN and GA. Firstly, for sulfhydryl group test, solutions of MSN-SH with 5, 5′-dithiobis-(2-nitrobenzoic acid) (DTNB) appeared as yellow, while the solutions of MSN was still colorless (Fig. S2a in Supporting information), indicating the existence of disulfide bonds on MSN-SH. Secondly, the ninhydrin test showed that the MSN-SS-NH2 solutions appeared purple (Fig. S2b in Supporting information), demonstrating the existence of primary amines on MSN-SS-NH2. The Fourier transform infrared spectroscopy (FTIR) spectra indicated the successful synthesis (Fig. 1f), MSN spectrum showed peaks with 3438 (ν-Si−O−Si), 1088 (ν-Si−OH), and 468 cm−1 (δ-Si−O−Si), the peaks of MSN-SH on 2564 cm−1 assigned to sulfhydryl group (ν-SH), the peaks of MSN-SS-NH2 on 516 and 1270 cm−1 belonged to disulfide group (ν-SS) and amino group (δ-NH2), the absorption band on 1688 cm−1 indicated the carbonyl group (ν-C = O) on MSN-SS-GA. For further assessing MSN synthesis, N2 adsorption/desorption isotherms analysis (Fig. S3 and Table S2 in Supporting information) indicated MSN and MSN-SS-GA exhibited mesoporous structure of NPs. For verifying successful DOX and ICG co-loading, the GA-disulfide drafted MSN (DI/MSN-SS-GA) exhibited increased zeta potential (Fig. 1e), distinctly decreased surface areas and pore volumes (Fig. S3 in Supporting information), ultraviolet and visible (UV–vis) and fluorescence (FL) spectra (Figs. S4 and S5 in Supporting information) and confocal fluorescent images (Fig. S6 in Supporting information), which indicated to load DOX and ICG successfully, with no effect on MSN morphology through TEM assessment (Fig. S1 in Supporting information). For preliminarily evaluating the biosafety of MSN-SS-GA in vitro, the low protein absorption is vital for nanoparticle circulation, as shown in Fig. S7 (Supporting information), MSN-SS-GA had lower absorption after modification, revealing GA-disulfide conjunction provided higher biocompatibility.
With the optimized photothermal conversion factors (80 µg/mL and 2 W/cm2) (Figs. S8a–c in Supporting information), DI/MSN-SS-GA exhibited promising photothermal conversion efficiency (18.1%) with approved circulation stability (Figs. S8d–f in Supporting information), indicating that DI/MSN-SS-GA would remain "turn-off" state during the circulation, while be activated in TME for synergistic therapy. The drug loading capacity of NPs was shown in Table S3 (Supporting information), MSN-SS-GA had superior loading capacity on both DOX (30.95%) and ICG (23.08%). As shown in Figs. 1g–j, firstly, the groups with GSH displayed better cumulative release rates than that of groups without GSH, showing the GSH-stimulated release profiles attributed to the breakage of disulfide bonds. Secondly, the cumulative release rates of groups irradiated with near infrared (NIR) were higher than the groups without NIR, because ICG induced the hyperthermia to promote the release rates [29]. Moreover, compared to DOX-loaded MSN (D/MSN) (Fig. S9 in Supporting information), DI/MSN-SS-GA had better performance, especially in phosphate buffered saline (PBS) 6.5 solutions. To sum up, the highest cumulative release rates of DI/MSN-SS-GA in PBS 6.5 with GSH and NIR were observed (85.05%, 67.35%), while the lowest were observed in PBS 7.4 (13.16%, 16.7%), illuminating that DI/MSN-SS-GA was able to refrain from preleaking under normal physiological conditions, and reached more rapidly and plentiful release rates in TME instead.
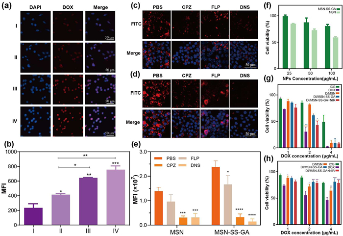
The GA targeting performance and nanoparticles therapy effect were assayed on cellular level for further application. Choosing HepG-2 cells as model, the confocal laser scanning microscope (CLSM) images for cell uptake capacity in different groups (DOX, D/MSN, DI/MSN-SS-GA) were set out in Fig. 2a, it is striking that DI/MSN-SS-GA had stronger fluorescence than DOX and D/MSN, especially after NIR irradiation, benefiting from improved efficiency of GA target on GA-disulfide conjunction. Accordingly, the MFI of DOX, D/MSN, DI/MSN-SS-GA, DI/MSN-SS-GA+NIR could be compared for quantitative evaluation in Fig. 2b, which further proved the superior cellular uptake capacity of DI/MSN-SS-GA. To identify the exact cellular uptake pathway after conjunction, endocytosis inhibitors served to illustrate the endocytosis mechanism of MSN and MSN-SS-GA (Figs. 2c and d). For both particles, the uptake capacity was significantly reduced with the pretreatment of chlorpromazine (CPZ) and deoxyribonuclease (DNS), while not with filipin (FLP), which confirmed by quantitative comparison (Fig. 2e), demonstrating that clathrin-mediated endocytosis pathway was the major uptake pathways of MSN and MSN-SS-GA, which was in agreement with the researches of sphere MSN [30–32], indicating GA did not change the endocytosis pathway while enhanced the uptake.
|
Download:
|
| Fig. 2. Anti-tumor effects of MSN-SS-GA in cellular level. CLSM images (a) and mean fluorescence intensity (MFI) (b) of HepG-2 cells incubated with Ⅰ: DOX, Ⅱ: D/MSN, Ⅲ: DI/MSN-SS-GA, Ⅳ: DI/MSN-SS-GA + NIR for 4 h (red fluorescence: DOX; blue fluorescence: 2-(4-amidinophenyl)−6-indolecarbamidine dihydrochloride (DAPI)). CLSM images of fluorescein isothiocyanate (FITC)-labeled MSN (c) and MSN-SS-GA (d) uptake of HepG-2 cells incubated with endocytosis inhibitors. (e) MFI of MSN and MSN-SS-GA uptake of endocytosis inhibitors. (f) Cell viability after incubation with MSN and MSN-SS-GA for 24 h. Cell viability after incubated with DOX, ICG, D/MSN, DI/MSN-SS-GA, DI/MSN-SS-GA + NIR for 24 h in HepG-2 cells (g) and 293T cells (h). Scale bar: 50 µm. P < 0.05, **P < 0.01, ***P < 0.001, ****P < 0.0001. Data are presented as mean ± SD (n = 3). | |
MTT colorimetric technique was adopted to assess the biosafety and toxicity of NPs through pure drugs (ICG, DOX), blank carriers (MSN, MSN-SS-GA) and drug-loaded carriers (D/MSN, DI/MSN-SS-GA, DI/MSN-SS-GA + NIR) groups (Figs. 2f–h). In terms of blank carriers (Fig. 2f), the cell viability of both MSN and MSN-SS-GA was above 70% at low concentration (25–50 µg/mL), whereas the cell viability of MSN (59.16%) was substantially declined compared to MSN-SS-GA (88.80%), revealing that GA-disulfide conjunction enabled to improve the biosafety of bare MSN. Because DOX solutions penetrate into cells through passive diffusion and effect directly on nucleus, pure DOX did not performance effective therapy, and might arouse high toxicity on normal cells. DI/MSN-SS-GA displayed redox-stimulated and hepatocellular targeted traits, so that cell viability of DI/MSN-SS-GA (61.10%) was lower than that of D/MSN (83.00%). Added with NIR irradiation, the cell viability decreased apparently to 43.05%, in accordance with the half maximal inhibitory concentration (IC50) (Table S5 in Supporting information), reflecting that DI/MSN-SS-GA enabled to promote HepG-2 cells killing and disintegrating as well as increase cellular uptake and DOX release. Evaluated from the cell viability on 293T cells (Fig. 2h), almost all groups get higher viability, especially for MSN-SS-GA groups, which reached above 80% at all concentrations with significant difference of those on HepG-2 cells, contributed to the high express of GA-receptors on HepG-2 cells. Therefore, there is superior liver tumor-selective toxicity of MSN-SS-GA.
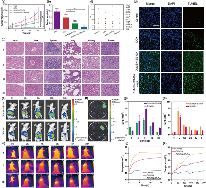
In order to gain deeper insight of liver targeting anti-tumor therapy by DI/MSN-SS-GA, series of experiments in vivo were carried out with HepG-2 tumor-bearing BALB/c-nu mice as model. All of the animal experiment procedures stated below were approved by the Animal Ethics Committee of Shenyang Pharmaceutical University. Fig. 3a presented tumor volumes growth curves of different groups, after 21 days administration, the volumes of tumor in PBS, DOX, DI/MSN-SS-GA, and DI/MSN-SS-GA + NIR group were 1402.56, 871.00, 550.72, and 146.23 mm3, respectively. Furthermore, the chart of tumor weight (Fig. 3b) and the image of excised tumor (Fig. S10 in Supporting information) also showed consistence with the trends on volumes, DI/MSN-SS-GA + NIR provided best therapeutic efficiency with smallest tumor (0.1709 g). The tumor weight comparison between NPs administration and control was used to distinguish tumor inhibition efficiency, tumor inhibition rates of DOX, DI/MSN-SS-GA, and DI/MSN-SS-GA + NIR group were recorded as 34.06%, 67.54%, and 88.26%, respectively.
|
Download:
|
| Fig. 3. Anti-tumor effect and biosafety of MSN-SS-GA in vivo. Tumor volume (a) and tumor weight (b) changes of mice after administrated with PBS, DOX, DI/MSN-SS-GA, DI/MSN-SS-GA+NIR for 21 days (n = 4). (c) H&E staining photographs of heart, liver, spleen, lung, kidney and tumor from Ⅰ: PBS, Ⅱ: DOX, Ⅲ: DI/MSN-SS-GA and Ⅳ: DI/MSN-SS-GA + NIR group. Scale bar: 50 µm. (d) TUNEL staining of tumor tissues in groups: control, DOX, DI/MSN, DI/MSN-SS-GA, DI/MSN-SS-GA+NIR. Scale bar: 50 µm. (e) Fluorescence distribution in vivo image of mice from different treatment groups (DI/MSN-SS-GA and DI/MSN). (f) Fluorescence distribution in vivo image of heart, liver, spleen, lung, kidney and tumor of mice from different treatment groups (DI/MSN-SS-GA and DI/MSN). Fluorescence distribution quantitative results of tumor intensity among 24 h (g) and tissues distribution at 24 h (h) in vivo (n = 3). Thermal images (i) and temperature elevation (j) of HepG-2 tumor-bearing mice exposed to NIR at time intervals. (k) Temperature elevation of the tumor site during the irradiation process. (l) The biochemical markers of liver and kidney in rats treated with PBS, MSN and MSN-SS-GA. Data are presented as mean ± SD. P < 0.05, **P < 0.01, ***P < 0.001, ****P < 0.0001. | |
With a view to explore the therapeutic efficiency in tissue level, hematoxylin-eosin (H&E) staining analysis was employed to gain the insights in PBS, DOX, DI/MSN-SS-GA, and DI/MSN-SS-GA + NIR groups (Fig. 3c). On the one hand, for tumor tissues, compared with the densely arranged cells with intact nuclei observed in PBS group, the other groups expressed sparser distribution state with a sequence as: DI/MSN-SS-GA + NIR > DI/MSN-SS-GA > DOX. Meanwhile, nuclei atrophy in tumor cells was observed in DI/MSN-SS-GA + NIR group, validating the much effective therapeutic efficiency of DI/MSN-SS-GA with NIR treatment. On the other hand, compared with the apparent damage with cardiomyocyte break in DOX group, DI/MSN-SS-GA + NIR group was relatively much complete accompanied with no obviously abnormal condition in all normal major organs, which revealed that the DI/MSN-SS-GA delivery system could mitigate DOX-induced cardiotoxicity with satisfied biosafety in vivo. In Fig. 3d, from tumor tissue TdT-mediated dUTP nick-end labeling (TUNEL) staining about relevant treatments, the anti-tumor capacity sequence as follows: control < DOX < DI/MSN < DI/MSN-SS-GA < DI/MSN-SS-GA + NIR, nuclear atrophy was found in DI/MSN-SS-GA and DI/MSN-SS-GA+NIR groups, consistent with H&E staining, DI/MSN-SS-GA had superior therapeutical effect.
The in vivo imaging tracked the fluorescence intensity induced by ICG during 24 h for clarifying the DI/MSN and DI/MSN-SS-GA distribution in mice (Figs. 3e and f). Both DI/MSN-SS-GA and DI/MSN group showed fluorescence intensity enriched in tumor tissues in 4 h, with increasing tendency over time, DI/MSN-SS-GA reached the fluorescent peaks with higher intensity on tumor. After 24 h of administration, DI/MSN-SS-GA performed better than DI/MSN with higher fluorescence intensity. Furthermore, in Fig. 3f, for DI/MSN-SS-GA group, the stronger fluorescence on tumor which was higher than that of other organs also matched observations above. Together with the fluorescence distribution quantitative results (Figs. 3g and h), the results showed that DI/MSN-SS-GA tended to accumulate at tumor site for longer time, enabled to achieve the superior liver tumor targeting. Moreover, to evaluate the photothermal therapy, the in vivo photothermal images and relevant quantitative results were set as Figs. 3i–k, from the photothermal images in 24 h, DI/MSN-SS-GA group reached the highest temperature at 8 h (71.5 ℃) as well as highest photothermal conversion speed in 5 min irradiation, which was due to high targeting to liver tumor of MSN-SS-GA.
While for comprehensively assaying the biosafety in vivo, the body weight changing curves of BALB/C mice in PBS, DI/MSN-SS-GA, and DI/MSN-SS-GA + NIR group were set out in Fig. S11a (Supporting information), no apparent loss except the slight decrease of weight in DOX group demonstrated that DI/MSN-SS-GA drug delivery platform lessened the toxicity of DOX in vivo. For blank carriers, Fig. S11b (Supporting information) illustrated the biosafety evaluations of MSN and MSN-SS-GA in C57BL/6 mice, body weight of all groups showed no obvious changes throughout the experiment, both blank and drug loaded MSN and MSN-SS-GA had satisfied biosafety in vivo. From the microscope perspective, the levels of metabolic biomarkers in liver and kidney in rat serum were evaluated (Fig. 3l). On the one hand, the hepatic-related biomarkers, including alanine aminotransferase (ALT), aspartate aminotransferase (AST), total bilirubin (TBIL), direct bilirubin (DBIL), alkaline phosphatase (ALP), gamma-glutamyl transferase (γ-GT), and total bile acids (TBA) [33,34], were evaluated with MSN and MSN-SS-GA, which appeared no obvious hepatotoxicity. On the other hand, the levels of kidney-related biomarkers, including urea, creatinine (CREA), and uric acid (UA) [35], also indicated that MSN and MSN-SS-GA did not induce kidney damage. Furthermore, through the level of ALB, which is a significant indicator for normal metabolism [36], no obvious metabolic damage was found in MSN and MSN-SS-GA groups, which verified that MSN-SS-GA and MSN could not cause metabolic damage with satisfied biosafety.
In conclusion, we developed a facile and versatile liver targeting GA-disulfide conjunction, leveraging its potentials on easy grafting onto various carriers and GSH-responsive behavior. Its superiority was validated via MSN carriers for anti-liver tumor therapy (DI/MSN-SS-GA), which integrated redox-controlled release, precise liver targeting, chemo-PTT synergistic therapy. In vitro and in vivo evaluations for therapeutic efficiency and biosafety demonstrated that DI/MSN-SS-GA provided low toxicity, high efficiency and specificity in mitigating tumor growth. Specifically: (1) Redox sensitivity of disulfide bonds enabled DI/MSN-SS-GA to release at tumor micro-environment rather than normal physiological environment. (2) GA modified on the surface of MSN possessed the capacity to target to liver tumor precisely. Hence, after verifying via MSN decoration, GA-disulfide conjunction will overcome the limitations of commonly employed macro-molecular linkage for GA decoration with GSH response, shed new light on constructing GA grafted liver targeting platform.
Declaration of competing interestThe authors declare that they have no known competing financial interests or personal relationships that could have appeared to influence the work reported in this paper.
CRediT authorship contribution statementXinran Xi: Writing – original draft, Methodology, Investigation, Formal analysis, Data curation, Conceptualization. Xiyu Wang: Writing – original draft, Validation, Investigation, Conceptualization. Ziyue Xi: Writing – review & editing, Methodology, Investigation. Chuanyong Fan: Writing – review & editing, Data curation. Yingying Jiang: Formal analysis. Zhenhua Li: Writing – review & editing. Lu Xu: Writing – review & editing, Supervision, Resources, Project administration, Funding acquisition, Conceptualization.
AcknowledgmentThis work was funded by Research Project of Department of Education of Liaoning Province (No. LJKMZ20221363, China).
Supplementary materialsSupplementary material associated with this article can be found, in the online version, at doi:10.1016/j.cclet.2024.110773.
| [1] |
Y. Zu, L. Meng, X. Zhao, et al., Int. J. Nanomedicine 8 (2013) 1207-1222. |
| [2] |
M. Negishi, A. Irie, N. Nagata, et al., Biochim. Biophys. Acta 1066 (1991) 77-82. DOI:10.1016/0005-2736(91)90253-5 |
| [3] |
Q. Tian, X. Wang, W. Wang, et al., Int. J. Pharm. 400 (2010) 153-157. DOI:10.1016/j.ijpharm.2010.08.032 |
| [4] |
T. Yan, J. Cheng, Z. Liu, et al., Mater. Sci. Eng. C 87 (2018) 32-40. DOI:10.1016/j.msec.2018.02.013 |
| [5] |
A. Speciale, C. Muscarà, M.S. Molonia, et al., Molecules 27 (2022) 1775. DOI:10.3390/molecules27061775 |
| [6] |
Y. Cai, Y. Xu, H.F. Chan, et al., Mol. Pharm. 13 (2016) 699-709. DOI:10.1021/acs.molpharmaceut.5b00677 |
| [7] |
T. Il'Icheva, T. Proniaeva, A. Smetannikov, et al., Vopr. Onkol. 44 (1998) 390-394. |
| [8] |
J. Zhang, M. Zhang, J. Ji, et al., Chen. Pharm. Res. 32 (2015) 3376-3390. DOI:10.1007/s11095-015-1714-2 |
| [9] |
J. Tian, L. Wang, L. Wang, et al., Drug Deliv. 21 (2014) 553-559. DOI:10.3109/10717544.2013.853850 |
| [10] |
G. Martínez-Edo, C. Fornaguera, S. Borrós, et al., Pharmaceutics 12 (2020) 1048. DOI:10.3390/pharmaceutics12111048 |
| [11] |
L.A. Stecanella, A.P.R. Bitencourt, G.R. Vaz, et al., Pharmaceutics 13 (2021) 1792. DOI:10.3390/pharmaceutics13111792 |
| [12] |
F. Wu, X. Li, B. Jiang, et al., J. Biomed. Nanotechnol. 14 (2018) 1837-1852. DOI:10.1166/jbn.2018.2638 |
| [13] |
G. Yan, Q. Chen, L. Xu, et al., Artif. Cells Nanomed. Biotechnol. 44 (2016) 491-496. DOI:10.3109/21691401.2014.962747 |
| [14] |
J. Li, H. Xu, X. Ke, et al., J. Drug Target. 20 (2012) 467-473. DOI:10.3109/1061186X.2012.685475 |
| [15] |
Z. Li, Y. Chen, Y. Yang, et al., Front. Bioeng. Biotechnol. 7 (2019) 293. DOI:10.3389/fbioe.2019.00293 |
| [16] |
P. Yadav, S.V. Ambudkar, N.R. Prasad, J. Nanobiotechnol. 20 (2022) 423. DOI:10.1007/978-981-16-8395-4_30 |
| [17] |
S. Dong, Y. Dong, T. Jia, et al., Adv. Mater. 32 (2020) e2002439. |
| [18] |
J. Wang, S. Li, T. Luo, et al., Curr. Med. Chem. 19 (2012) 2976-2983. DOI:10.2174/092986712800672030 |
| [19] |
C. Yang, D. Li, Q. FengZhao, et al., Org. Biomol. Chem. 11 (2013) 6946-6951. DOI:10.1039/c3ob40969d |
| [20] |
S. Samarajeewa, R. Shrestha, M. Elsabahy, et al., Mol. Pharm. 10 (2013) 1092-1099. DOI:10.1021/mp3005897 |
| [21] |
H. Zhou, X. Wang, J. Tang, et al., Polym. Chem. 7 (2016) 2171-2179. DOI:10.1039/C6PY00045B |
| [22] |
X. Meng, Z. Liu, Y. Cao, et al., Adv. Funct. Mater. 27 (2017) 1605592. DOI:10.1002/adfm.201605592 |
| [23] |
D. Lapotko, Nanomedcine 4 (2009) 253-256. DOI:10.2217/nnm.09.2 |
| [24] |
G. Kong, R.D. Braun, M.W. Dewhirst, Cancer Res. 60 (2000) 4440-4445. |
| [25] |
T.S. Hauck, T.L. Jennings, T. Yatsenko, et al., Adv. Mater. 20 (2008) 3832-3838. DOI:10.1002/adma.200800921 |
| [26] |
Y.J. Cheng, J.J. Hu, S.Y. Qin, et al., Biomaterials 232 (2020) 119738. DOI:10.1016/j.biomaterials.2019.119738 |
| [27] |
J. Gupta, M. Quadros, M. Momin, J. Drug Deliv. Sci. Technol. 81 (2023) 104305. DOI:10.1016/j.jddst.2023.104305 |
| [28] |
Y. Yang, F. Tian, D. Nie, et al., Sci. Adv. 6 (2020) eaay9937. DOI:10.1126/sciadv.aay9937 |
| [29] |
L. Peng, X. Mei, J. He, et al., Adv. Mater. 30 (2018) 1707389. DOI:10.1002/adma.201707389 |
| [30] |
N. Hao, L. Li, Q. Zhang, et al., Microporous Mesoporous Mater. 162 (2012) 14-23. DOI:10.1016/j.micromeso.2012.05.040 |
| [31] |
W. Zhang, M. Yu, Z. Xi, et al., ACS Appl. Mater. Interfaces 11 (2019) 46614-46625. DOI:10.1021/acsami.9b18388 |
| [32] |
J. Wang, H. Pan, J. Li, et al., Chin. Chem. Lett. 34 (2023) 107828. DOI:10.1016/j.cclet.2022.107828 |
| [33] |
J. Ozer, M. Ratner, M. Shaw, et al., Toxicology 245 (2008) 194-205. DOI:10.1016/j.tox.2007.11.021 |
| [34] |
N. Tang, Y. Zhang, Z. Liu, et al., Biomed. Rep. 5 (2016) 107-112. DOI:10.3892/br.2016.681 |
| [35] |
D. Kukkar, D. Zhang, B.H. Jeon, et al., TrAC Trends Anal. Chem. 150 (2022) 116570. DOI:10.1016/j.trac.2022.116570 |
| [36] |
Y. Sun, S. Han, M. Yao, et al., RSC Adv. 10 (2020) 1552-1571. DOI:10.1039/c9ra08090b |
2025, Vol. 36 

