b Department of Stomatology, Shizuishan Second People's Hospital, Shizuishan 753000, China;
c Department of Radiological Shizuishan Second People's Hospital, Shizuishan 753000, China;
d College of Polymer Science and Engineering, State Key Laboratory of Polymer Materials Engineering, Sichuan University, Chengdu 610065, China;
e Baodi Hospital, Tianjin Medical University, Tianjin 301899, China
Irreparable bone loss due to trauma, disease or aging has increased the clinical demand for dental implants [1,2]. Currently available implants used in the clinic are principally made of titanium primarily attributable to its outstanding mechanical properties and favorable physicochemical characteristics [3]. However, titanium also exhibits uncontrollable defects that have hindered its further clinical applications. For instance, the elasticity mismatch between the titanium implant and the surrounding bone may cause an inadequate stress shielding effect [4], leading to adjacent bone adsorption and implant loosening. Moreover, the radiopacity of titanium interferes with some medical diagnosis methods such as computed tomography (CT) [5]. The released titanium ions may also be problematic, as their long-term presence in vivo has adverse effects [6,7]. Hence, researchers are committed to finding an ideal alternative implant material to replace conventional titanium implants [8,9].
Polyetheretherketone (PEEK), a high-molecular-weight polymer, has exceptional corrosion resistance, non-toxicity, and chemical stability [10]. Unlike conventional metal materials, PEEK is magnetic resonance imaging (MRI) compatible and does not produce CT artifacts [5]. The elastic modulus of PEEK, which falls within the range of 3–4 GPa, closely approximates that of natural bone tissue, thereby preventing the stress shielding phenomenon [11]. Therefore, PEEK has shown great promise as an ideal material for dental and orthopedic implants and has been used extensively in craniofacial and vertebral surgery [12]. Unfortunately, the inherent biological inertness of PEEK has hindered its further clinical applications [13,14]. To overcome this inherent defect, many surface modification methods such as plasma treatment, ultraviolet irradiation and microwave-assisted deposition have been attempted to enhance its osteointegration efficiency [15-17]. Despite some progress, most studies have focused on the function of osteoblastic lineage cells and have neglected the peri‑implant bone remodeling phase consisting of osteoblasts and osteoclasts. An overall loss of bone mass occurs when the rate of osteoclast-mediated bone resorption exceeds the rate of osteoblast-driven bone formation. This imbalance can severely damage the quality of osseointegration and ultimately lead to implant failure. Simultaneously, the coordinated sequence of osteoclastogenesis and osteogenesis is equally important in the bone healing process. Therefore, a reasonable approach is to achieve a balance between osteogenesis and osteoclastogenesis by regulating the differentiation of osteoclasts [8,18,19]. Functionalized PEEK implants should elicit specific cellular responses for bone remodeling postsurgery, rather than just osteogenic differentiation.
Based on the significant role of osteoclasts, appropriate negative regulation of osteoclast differentiation is necessary for successful implantation. Alendronate (ALN), one of the most popular bisphosphonate drugs, can strongly inhibit bone resorption and promote trabecular bone reconstruction [20,21]. It has a strong affinity with hydroxyapatite, which possesses excellent osteogenic activity, and can be selectively adsorbed at the site of bone remodeling [22,23]. Besides, bisphosphonate can also inhibit the protein transcription of peroxisome proliferator-activated receptor γ2, improve osteogenic differentiation, and inhibit adipogenic differentiation of bone marrow mesenchymal stem cells (BMSCs) [22,24]. Recent studies have pointed out that local application of bisphosphonates could avoid osteonecrosis of the jaw caused by the systemic application while improving the implant stability [25]. However, the covalent immobilization of ALN has a short action time and the high local concentrations will cause side effects such as cytotoxicity [22]. Osteoclast could not only execute bone resorption but also directly communicate with osteoblasts, which are responsible for bone formation and maintaining a balanced bone remodeling process. Excessive inhibition of osteoclast differentiation, however, can disrupt this delicate balance and hinder the coupling of osteogenesis. Therefore, the local controlled and sustained release of ALN on the PEEK will not only improve the osteointegration of the implants but also avoid the adverse effects caused by excessive burst release.
The controlled-release microsphere system has been broadly used in bone tissue engineering in recent years. It has several advantages, such as protecting physical and chemical properties of the drug, controlling the drug release rate, and improving cell adhesion [26]. Chitosan (CS), a cationic polysaccharide formed by deacetylation of chitin, is an excellent ALN delivery system with outstanding biocompatibility and biodegradability [27]. However, pure CS microspheres lack the affinity to bone tissue. The bone binding ability of CS can be improved by incorporating synthetic materials into the composite, such as bioactive glass [28], tricalcium phosphate [29], and hydroxyapatite [30]. Among them, hydroxyapatite is the main inorganic component of human bone, which specifically binds to ALN [30]. The combination of ALN and nano-hydroxyapatite can be easily distributed in bone tissue and taken by osteoclasts. Consequently, we are supposed to deposit ALN on the nano-hydroxyapatite as the core and then coat CS to form the core-shell microspheres by a simple method under ambient aqueous conditions [31]. After the implants with modified microspheres were placed, the controlled-release system promotes the proliferation and differentiation of osteoblasts. When the organic acids secreted by osteoclasts will accelerate the microspheres to release ALN promoting the apoptosis of osteoclasts and the osseointegration of implants by regulating the balance between osteoblasts and osteoclasts.
Polydopamine (PDA), a mussel-inspired biomimetic material, is capable of forming strong covalent and non-covalent interactions with almost all types of materials, resulting in PDA films with strong adhesion capabilities on PEEK substrates. In addition, the polydopamine coating can provide reactive groups on the PEEK surface, which is useful for creating functional surfaces and helping implants adhere to biological tissue [32]. Furthermore, the CS microspheres can be stably anchored onto the PEEK surface by utilizing the PDA coating as a bridging layer. The stable bonding between polydopamine and CS is facilitated by several primary driving forces, including electrostatic interactions, hydrogen bonding, and covalent bonds [33]. Meanwhile, the PDA coating has excellent durability for remaining intact postimplantation and there is no unpolymerized dopamine released in vivo [32,34]. Therefore, this experiment introduced the bioadhesive dopamine to prepare a coating on the surface of PEEK and adhere to the composite microspheres through its adhesive properties.
The ALN, nano-hydroxyapatite and CS were used to assemble core-shell microspheres in this study, with tightly immobilized PDA membrane on the surface of PEEK. Therefore, the osteogenesis-osteoclastogenesis balance was established around implants. The osteogenic and anti-osteoclastogenic properties of the functionalized PEEK were examined by evaluating the anti-osteoclastogenic and pro-osteogenesis effects on the PEEK in vitro and further verified with femoral models in vivo.
Figs. 1A and B show the scanning electron microscope (SEM) image of CS microspheres and the transmission electron microscope (TEM) image of nano-hydroxyapatite. The SEM images showed that the microspheres were of a regular spherical shape with smooth surfaces and no apparent aggregation. And the diameters of microspheres are shown in Fig. S1 (Supporting information). The TEM images showed that the hydroxyapatite nanoparticles had a regular morphology with a diameter of about 20 nm. The release behavior of ALN from the material surface was studied in phosphate buffered saline (PBS) (Fig. 1C and Fig. S2 in Supporting information). The encapsulation efficiency and drug loading efficiency of the microspheres were 71.6% ± 6.9% and 7.76% ± 0.6%, respectively. According to the drug release fitting equation and its parameters (Table S3 in Supporting information), ALN exhibited a first-order release kinetics curve in vitro. Specifically, the drug release rate was fast in the initial period, and the release amount reached 25.16% ± 1.29% of the total encapsulated drug on day 3. In the following period, the drug release rate gradually decreased, and by the 15th day, the cumulative release of ALN was approximately 90% of the initial drug encapsulated in the microspheres [22].
|
Download:
|
| Fig. 1. Characterization of the different PEEK samples. (A) SEM image of the CS microsphere. (B) TEM image of nanohydroxyapatite. (C) Cumulative ALN release curve of PEEK-CS/HA@ALN up to 15 days (n = 3). (D) Surface morphology images of various samples. (E) AFM images of various samples. (F) XPS spectra of different PEEK samples. (G) FTIR spectrum of different PEEK samples. (H) Water contact angle of different PEEK samples. Results are presented as mean ± SD (n = 3). P < 0.05. | |
In order to reveal the changes of morphology and chemical composition after surface functionalization, the modified PEEK surfaces were evaluated by SEM, atomic force microscope (AFM), X-ray photoelectron spectroscopy (XPS), Fourier transform infrared spectroscopy (FTIR) and water contact angle tests (WCA). SEM and AFM were used to evaluate the effects of different surface treatments on the surface morphology and roughness of PEEK. Before PDA treatment, the surface of unmodified PEEK is relatively smooth (roughness average (Ra) ≈ 25.5 nm), and the surface roughness slightly increased after PDA treatment (Ra ≈ 86.2 nm). As for PEEK-CS/HA@ALN, the microspheres were successfully immobilized on the PEEK samples, and the roughness increased slightly (Ra ≈ 107.0 nm) (Figs. 1D and E).
The XPS measurements allow identifying the elemental composition of PEEK surfaces. XPS results (Fig. 1F) showed that the surface of PEEK is mainly composed of carbon and oxygen, with corresponding characteristic peaks at 284.6 and 532.5 eV. In addition, the appearance of the nitrogen characteristic peak at around 400 eV confirmed the self-polymerization of PDA. The peak for elemental phosphorus appeared at around 133 eV after modification with microspheres. The surface functional groups of PEEK samples were investigated FTIR absorption spectroscopy, as shown in Fig. 1G. All the characteristic bands, including the typical diphenylketone bands at 1649, 1487 and 925 cm−1, inplane vibration due to C=C of the benzene ring skeleton at 1590 cm−1, as well as C-O-C stretching vibration of the diphenyl ether group at 1217 and 1155 cm−1 were presented in PEEK group. For PEEK-PDA, the wide absorption band which attributed to the stretching vibrations from the -NH and -OH groups at 3440 cm−1 indicated that PDA was successfully immobilized onto the PEEK. Moreover, the presence of characteristic stretching vibration of PO43− groups at 1097, 1024 and 961 cm−1 proved the immobilization of CS microspheres onto PDA coating. The above analysis demonstrated that our modification was successfully loading onto the PEEK surface. Specifically, the peak at 1600 cm−1 coincided with the peak at 1640 cm−1, indicating the presence of the CO-stretching vibration of the amide group in CS. WCA were carried out to further verify the surface modification of PEEK. As shown in Fig. 1H, the contact angles of the PEEK, PEEK-PDA and PEEK-CS/HA@ALN samples were 82.17° ± 1.21°, 30.47° ± 0.70° and 40.23° ± 1.21°, respectively, indicating that the hydrophilicity changed significantly before and after the surface modification of PEEK. Therefore, all experimental results shown that we have successfully fabricated PEEK-CS/HA@ALN implants with surface-loaded CS microspheres.
Biocompatibility, the response of host to implanted materials, is essential to ensure the safety of dental biomaterials during application [35]. Therefore, we explored the cellular adhesion and proliferation of BMSCs on different samples by CCK-8 assay, SEM observation and cytoskeleton staining.
The proliferation of BMSCs was further quantitated by cell counting kit-8 (CCK-8) assay. BMSCs on various samples proliferated logarithmically in a time-dependent manner (Fig. S3A in Supporting information). The proliferation curves of BMSCs revealed that PEEK-CS/HA@ALN samples had the highest cell viability among the groups, suggesting the microspheres immobilized with polydopamine was beneficial to cell proliferation. Moreover, the PEEK-PDA group enhanced the cell proliferation capacity compared with the PEEK group. Moreover, cells on PEEK-PDA possessed more branchy cellular pseudopods when compared to PEEK, which was probably attributed to the increased hydrophilicity of PEEK-PDA. The SEM observation confirmed the better BMSC spreading behavior on the biofunctionalized PEEK samples (Fig. S3B in Supporting information). Extended and flat filopodia were observed on especially PEEK-CS/HA@ALN, whereas the cell morphology of the PEEK was oval shape. The cell status of BMSCs and RAW264.7 cells were clearly shown in Figs. S3C and D (Supporting information). There were fewer adherent cells on the PEEK surface, while in the PEEK-PDA group cultured in the culture medium, we observed high cell activity and few apoptotic cells. The PEEK-CS/HA@ALN group had the most cells on the surface, indicating that the biomaterial surfaces in each group have good biocompatibility and that PEEK-CS/HA@ALN has increased the cell adhesion on the PEEK material surface. After culturing for 24 h, the cells on various PEEK samples were stained with Rhodamine-phalloidin and 4′,6-diamidino-2-phenylindole (DAPI) for cytoskeleton observation. As shown in Fig. S3E (Supporting information), the cells on PEEK-CS/HA@ALN exhibit sufficient stretch even interconnected morphology compared to that on the control, PEEK and PEEK-PDA, which facilitated the cell adhesion better. Collectively, the cytoskeleton staining and SEM observation indicate that PEEK-CS/HA@ALN has superior biocompatibility for orthopedic and dental applications.
Osteogenesis is the key to enhancing the implant fixation by increasing the de novo bone formation on the implant surface [36]. Therefore, alkaline phosphatase (ALP) and alizarin red S (ARS) staining, expression of osteogenic-related genes, Western blot and immunofluorescence analysis were examined to investigate the impact to osteogenesis ability.
ALP is a typical biochemical marker of osteoblast phenotype and differentiation during the early stage of BMSC osteogenesis [37]. After 7 days of culture, ALP staining was performed to assess the osteogenic differentiation among groups. According to ALP images shown in Fig. 2A, PEEK-PDA and PEEK-CS/HA@ALN groups were more efficient to enhancing the expression level of ALP compared to PEEK. Meanwhile, PEEK-CS/HA@ALN owned the highest staining observed in the samples demonstrating that PEEK-CS/HA@ALN own osteogenic advantages. Alizarin red staining is another method to measure the level of calcium deposition at the late stage of osteogenesis [37]. As shown in Fig. 2B, the calcium deposition in the PEEK-CS/HA@ALN group is homogeneously higher than those in the PEEK group exhibiting the deepest red color. There were a few red calcified nodules in the PEEK group. These results also demonstrate the same conclusion with ALP staining. The microspheres immobilized on the PEEK surface could accelerate the secretion of the bone matrix and enhance the osteo-inductive capacity.
|
Download:
|
| Fig. 2. Samples promoted osteogenic differentiation of BMSCs. (A) ALP staining of BMSCs cultured for 7 days on PEEK samples. Scale bar: 50 µm. (B) ARS staining of BMSCs cultured for 21 days on PEEK samples. Scale bar: 50 µm. (C) RT-PCR analysis of osteogenesis-related genes (ALP, BMP2 and OPN) of BMSCs on the samples at day 7. (D, E) Western blot analysis of the expression of osteogenesis-related proteins. (F) Osteogenesis-related proteins (ALP, BMP2 and OPN) immunofluorescent staining of BMSCs was showed on the various PEEK samples. ALP, BMP2 and OPN was stained green and the nucleus was labeled blue. GAPDH, glyceraldehyde-3-phosphate dehydrogenase. Scale bar: 20 µm. P < 0.05 by Student's t-test. Error bars are mean ± standard deviation (SD) (n = 3). | |
The results of reverse transcription-polymerase chain reaction (RT-PCR) (Fig. 2C) revealed that the PEEK-CS/HA@ALN group could enhance the expression of osteogenic-related genes such as ALP, bone morphogenetic protein 2 (BMP2) and osteopontin (OPN). The mRNA levels of the above osteogenic genes of PEEK-CS/HA@ALN group were significantly higher than those of Control, PEEK and PEEK-PDA group. Meanwhile, the above genes expression was both higher in the control and PEEK-PDA groups when compared to the PEEK group. Similarly, Western blot analysis further validated the RT-PCR results. The protein expression of ALP, BMP2 and OPN were up-regulated in PEEK-CS/HA@ALN group compared to other groups (Figs. 2D and E). Moreover, immunofluorescence staining further confirmed the Western blot analysis. As shown in Fig. 2F, it can be seen clearly that the green fluorescence of PEEK-PDA and PEEK-CS/HA@ALN groups expressed higher intensity than that of PEEK group, and PEEK-CS/HA@ALN had the highest fluorescence intensity. Herein, the findings demonstrate a synergistic modulatory influence of polydopamine-CS microspheres on the promotion of new bone growth. It is important to note that the dual effect of ALN concentrations plays a role in the local control release system. Low concentrations of ALN promote osteoblast proliferation and osteogenic differentiation, while high concentrations dampen the osteogenic effect even inhibit osteogenesis [38]. The best osteogenic effect was achieved with ALN at a concentration of 10−8–10−7 mol/L [22]. In conclusion, these results indicated that PEEK-CS/HA@ALN was conducive to the osteogenesis functionality. This might be due to the hydrophilic surface formed by PDA coating and the release Ca2+ from nano-hydroxyapatite.
Bone is a dynamic organ which undergo continuous bone resorption by osteoclasts and new bone deposition by osteoblasts [39]. Therefore, bone remodelling in the peri‑implant bone is affected by not only osteoblasts but also osteoclasts [40]. Osteoclasts are multinucleated giant cells arisen from monocyte-macrophage lineage [41]. Moreover, the hyperactivated osteoclast around the implant is an important mechanism to implant loosening [42]. Therefore, evaluating osteogenic capacity to assess the osseointegration of implants is necessary, while the effects on osteoclast differentiation should be included.
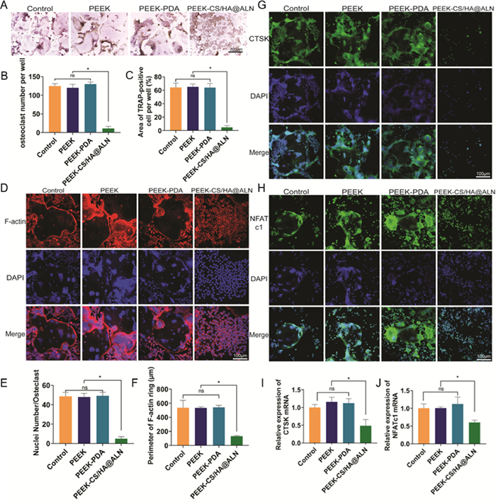
We first detect the osteoclast differentiation by tartrate resistant acid phosphatase (TRAP) staining which is considered as an osteoclast phenotype biomarker. The RAW264.7 cell line demonstrated significant differentiation into osteoclasts when cultured in the presence of macrophage colony-stimulating factor (M-CSF) and receptor activator of NF-κB ligand (RANKL), as evidenced by TRAP staining in the Control group, PEEK group, and PEEK-PDA group. However, the PEEK-CS/HA@ALN considerably inhibited the formation of osteoclast (Fig. 3A). Quantitative analysis of TRAP staining showed that the area covered by mature osteoclasts decreased dramatically from 64.28% ± 6.33% (PEEK group) to 4.67% ± 2.78% (PEEK-CS/HA@ALN group), and the number of osteoclasts decreased from 125 ± 6.00 (PEEK group) to 11 ± 5.56 (PEEK-CS/HA@ALN group) (Figs. 3B and C). The formation of F-actin rings is considered a characteristic structure of mature osteoclasts for bone resorption therefore we stained them with Rhodamine phalloidin. The confocal laser scanning microscopy (CLSM) images (Fig. 3D) revealed that Multinucleated cells were found on the surface of the control group, PEEK group, and PEEK-PDA group. The cells showed well-defined F-actin rings and formed sealing zones indicating a strong osteolysis ability. Whereas, PEEK-CS/HA@ALN restricted the formation of the F-actin ring.
|
Download:
|
| Fig. 3. Effect of different samples on inhibition of RANKL-induced osteoclast differentiation on RAW264.7 cells in vitro. (A) Osteoclastogenesis assays visualized by representative TRAP staining. Scale bar: 200 µm. (B) The number and (C) area of TRAP-postive staining cells. (D) The representative CLSM images of cell nuclei and F-actin rings. (E) The number of nuclei per osteoclast and (F) the area of F-actin rings. (G, H) osteoclastogenesis-related proteins (CTSK and NFATc1) immunofluorescent staining of RAW264.7 cells was showed on the various PEEK samples. CTSK and NFATc1 were stained green and the nucleus was labeled blue. Scale bar: 100 µm. (I, J) RT-PCR analysis of osteoclastogenesis-related genes (CTSK and NFATc1) of RAW264.7 cells on the samples on day 7. ns, no significance. P < 0.05 by Student's t-test. Error bars are mean ± SD (n = 3). | |
Nuclear factor of activated T cells 1 (NFATc1) and cathepsin-K (CTSK) are significant osteoclastogenesis markers that enhance osteoclast differentiation [43]. Immunofluorescence staining (Figs. 3E–H) proved that the expression of NFATc1 and CTSK in PEEK-CS/HA@ALN group was dramatically down-regulated compared to other groups. Subsequently, the osteoclast differentiation-related genes of RAW264.7 cells, including CTSK and NFATc1, were quantitatively evaluated by RT-PCR. As shown in Figs. 3I and J, their expression levels were significantly down-regulated in PEEK-CS/HA@ALN group, indicating that PEEK-CS/HA@ALN could inhibit osteoclast differentiation and osteoclastogenesis. In our design, the released Ca2+ and ALN from PEEK-CS/HA@ALN could be rendered a biological function of osteoblasts/osteoclasts on cellular levels. ALN is an effective osteoclast inhibitor which can influence osteocyte homeostasis [44]. When the implant was located, osteoclasts around the implant could form an acidic microenvironment through proton pumps on the ruffled membrane, resulting in accelerated ALN release through protonation of the CS component of the microspheres. ALN triggers osteoclast apoptosis by disrupting the mevalonate pathway [22,23]. The extracellular Ca2+ released from nanohydroxyapatite can stimulate the proliferation and differentiation of BMSCs [45].
The intimate contact between the host hard tissue and the implant surface plays a significant role in the clinical success of implants [46]. Therefore, we selected the femoral defect model in Sprague-Dawley rats to evaluate the osseointegration (Fig. S4 in Supporting information). All animal experiments were approved by the Institutional Animal Care and Use Committee of Yi Shengyuan Gene Technology (Tianjin) Co., Ltd. Twelve weeks after surgery, the formation of new bone was observed by using micro computed tomography (micro-CT) scanning. The transverse, sagittal, coronal, and reconstructed 3D images of new bone tissue around the implant are presented in Fig. S5A (Supporting information). The 2D and reconstructed 3D images depicted that the new bone tissue around the PEEK-CS/HA@ALN were superior compared with other groups. There was limited osseointegration observed in the PEEK group. Gradually increased improvement was observed in the PEEK group, PEEK-PDA group and PEEK-CS/HA@ALN group. Correspondingly, the further quantitative analyses results of bone volume (BV), bone volume/total volume (BV/TV) and trabecular thickness (Tb.Th) showed a similar osteogenesis trend (Fig. S5B in Supporting information). The three indexes in the PEEK-CS/HA@ALN group were superior compared to other groups, and the PEEK group is inferior.
Additionally, as shown in Fig. 4, the micro-CT results were further confirmed by histological section images of axial sections of the specimens. The PEEK samples exhibited minimal new bone formation in the surrounding tissue, whereas PEEK-PDA and PEEK-CS/HA@ALN samples showed better osteogenesis ability. Notably, fibrous capsule with less collagen between the bone and implant were observed in PEEK group, which indicates the osseointegration failure [47]. A large amount of new bone tissue connected to PEEK-CS/HA@ALN was observed, indicating the increasing osseointegration performance compared with PEEK. The osteocalcin (OCN), a marker of osteogenesis, was assessed by immunohistochemistry. No obvious OCN staining was detected in the PEEK group, while the highest expression was observed in the PEEK-CS/HA@ALN group. The improvement of the osseointegration performance might be attributed to the bone remodelling microenvironment established by ALN and Ca2+ released from PEEK-CS/HA@ALN implants. The synergistic effects of ALN and Ca2+ affect the bone metabolism not only boosting osteogenesis but also suppressing osteoclastogenesis continuously, with quicker and tighter osseointegration at the bone-implant interface. In summary, the present in vivo results align with our previous in vitro findings, further corroborating this surface modification on PEEK facilitating the osseointegration between implant and host bone surfaces.
|
Download:
|
| Fig. 4. (A) The hematoxylin-eosin (H&E), (B) Masson's trichrome and (C) Van Gieson staining of decalcified bone slices obtained from the peri‑implant tissues. (D) Histological observation of immunohistochemical analysis of OCN expression. | |
In this work, PEEK-CS/HA@ALN implant was fabricated by polydopamine functionalized PEEK with CS microspheres densely deposited. In the stage after implantation, the microenvironment of osteoclasts could accelerate the release of ALN and inhibit osteoclastogenesis to create a desirable microenvironment for bone remodelling. Meanwhile, the PEEK-CS/HA@ALN substrates provide the potential for further osteogenic differentiation. The experimental data from both in vitro and in vivo studies, demonstrated that PEEK-CS/HA@ALN exhibited pro-osteogenic and anti-osteoclastic capacities to accomplish a solid bone-implant osseointegration. In short, this study affords a facile and efficient strategy to enhance the bioactivity of PEEK implants and also provides insights into promoting early mechanical fixation of implants.
Declaration of competing interestsThe authors declare that they have no known competing financial interests or personal relationships that could have appeared to influence the work reported in this paper.
CRediT authorship contribution statementRui Li: Data curation, Conceptualization. Ruijie Lu: Formal analysis, Data curation. Libin Yang: Investigation. Jianwen Li: Methodology. Zige Guo: Investigation. Qiquan Yan: Project administration. Mengjun Li: Methodology. Yazhuo Ni: Software. Keying Chen: Investigation. Yaoyang Li: Methodology. Bo Xu: Validation. Mengzhen Cui: Methodology. Zhan Li: Writing – review & editing, Supervision, Conceptualization. Zhiying Zhao: Writing – review & editing, Visualization, Funding acquisition, Conceptualization.
AcknowledgmentsThe authors thank the funding support from the Tianjin Medical University “Clinical Talent Training 123 Climbing Plan” and the Youth Fund of Tianjin Medical University Second Hospital (No. 2022ydey06).
Supplementary materialsSupplementary material associated with this article can be found, in the online version, at doi:10.1016/j.cclet.2024.110242.
| [1] |
J. Knaus, D. Schaffarczyk, H. Cölfen, Macromol. Biosci. 20 (2020) e1900239. |
| [2] |
E. Papia, C. Larsson, Eur. J. Oral Implantol. 11 (2018) S147-S165. |
| [3] |
H. Chouirfa, H. Bouloussa, V. Migonney, C. Falentin-Daudré, Acta Biomater. 83 (2019) 37-54. |
| [4] |
R.D. Carpenter, B.S. Klosterhoff, F.B. Torstrick, et al., J. Mech. Behav. Biomed. Mater. 80 (2018) 68-76. |
| [5] |
E. Buck, H. Li, M. Cerruti, Macromol. Biosci. 20 (2020) e1900271. |
| [6] |
K.C. Olsen, P. Barnes, K. Morton, P. Norris, Dermatitis 27 (2016) 229-230. |
| [7] |
P.C. Schalock, T. Menné, J.D. Johansen, et al., Contact Derm. 66 (2012) 4-19. DOI:10.1111/j.1600-0536.2011.01971.x |
| [8] |
X. Luo, J. Xiao, Q. Yang, et al., Chin. Chem. Lett. 36 (2025) 109684. DOI:10.1016/j.cclet.2024.109684 |
| [9] |
C. Xu, Z. Liu, X. Chen, et al., Chin. Chem. Lett. 35 (2023) 109197. DOI:10.1016/j.cclet.2023.109197 |
| [10] |
M. He, Y. Huang, H. Xu, et al., Acta Biomater. 129 (2021) 18-32. |
| [11] |
X. Xu, Y. Li, L. Wang, et al., Biomaterials 212 (2019) 98-114. |
| [12] |
G. Skirbutis, A. Dzingutė, V. Masiliūnaitė, G. Šulcaitė, J. Žilinskas, Stomatologija 20 (2018) 54-58. |
| [13] |
P. Di Benedetto, G. Gorasso, A. Beltrame, et al., Acta Bio. Med. Atenei Parm. 91 (2020) e2020019. |
| [14] |
S.M. Kurtz, J.N. Devine, Biomaterials 28 (2007) 4845-4869. |
| [15] |
S. Wang, Y. Deng, L. Yang, et al., J. Biomater. Sci. Polym. Ed. 29 (2018) 520-542. DOI:10.1080/09205063.2018.1425181 |
| [16] |
J. Czwartos, B. Budner, A. Bartnik, et al., Materials 13 (2020) 4466. DOI:10.3390/ma13194466 |
| [17] |
Y. Ren, P. Sikder, B. Lin, S.B. Bhaduri, Mater. Sci. Eng. C: Mater. Biol. Appl. 85 (2018) 107-113. |
| [18] |
L. Wang, L. Chen, J. Wang, et al., Chin. Chem. Lett. 33 (2022) 1956-1962. |
| [19] |
Z. Hao, L. Ren, Z. Zhang, et al., Bioact. Mater. 23 (2023) 206-222. |
| [20] |
Y. Zheng, A. Gao, J. Bai, et al., Bioact. Mater. 14 (2022) 364-376. |
| [21] |
M.J. Rogers, J. Mönkkönen, M.A. Munoz, Bone 139 (2020) 115493. |
| [22] |
Y. Cui, T. Zhu, D. Li, et al., Adv. Healthc. Mater. 8 (2019) e1901073. |
| [23] |
J. Zhang, H. Bai, M. Bai, et al., Mater. Today Bio 22 (2023) 100737. |
| [24] |
G.W. Li, Z. Xu, S.X. Chang, et al., Endocrinology 155 (2014) 4731-4738. DOI:10.1210/en.2014-1359 |
| [25] |
M. Kawahara, S. Kuroshima, T. Sawase, Int. J. Implant Dent. 7 (2021) 47. DOI:10.1186/s40729-021-00323-0 |
| [26] |
J. Chen, A. Ashames, M.A. Buabeid, K.M. Fahelelbom, M. Ijaz, G. Murtaza, Int. J. Pharm. 585 (2020) 119477. DOI:10.1016/j.ijpharm.2020.119477 |
| [27] |
W. Wang, Q. Meng, Q. Li, et al., Int. J. Mol. Sci. 21 (2020) E487. DOI:10.3390/ijms21020487 |
| [28] |
D. Vukajlovic, J. Parker, O. Bretcanu, K. Novakovic, Mater. Sci. Eng. C 96 (2019) 955-967. DOI:10.1016/j.msec.2018.12.026 |
| [29] |
K.G. Desai, Crit. Rev. Ther. Drug Carr. Syst. 33 (2016) 107-158. DOI:10.1615/CritRevTherDrugCarrierSyst.2016014850 |
| [30] |
E. Chatzipetros, S. Damaskos, K.I. Tosios, et al., Int. J. Implant. Dent. 7 (2021) 40. DOI:10.1186/s40729-021-00327-w |
| [31] |
H.S. Kim, J.H. Lee, N. Mandakhbayar, et al., Biomaterials 274 (2021) 120857. DOI:10.1016/j.biomaterials.2021.120857 |
| [32] |
S. El Yakhlifi, V. Ball, Colloids Surf. B 186 (2020) 110719. DOI:10.1016/j.colsurfb.2019.110719 |
| [33] |
L. Jia, F. Han, H. Wang, et al., J. Orthop. Translat. 17 (2019) 82-95. DOI:10.1016/j.jot.2019.04.001 |
| [34] |
W. Wang, Z. Tang, Y. Zhang, et al., Macromol. Biosci. 20 (2020) e2000222. DOI:10.1002/mabi.202000222 |
| [35] |
A. Kefayat, M. Hosseini, F. Ghahremani, N.A. Jolfaie, M. Rafienia, J. Nanobiotechnol. 20 (2022) 169. DOI:10.1186/s12951-022-01380-2 |
| [36] |
F. Beck, E.S. Hartmann, M.I. Koehler, et al., Int. J. Mol. Sci. 20 (2019) 1002. DOI:10.3390/ijms20051002 |
| [37] |
C.Y. Wu, T.Y. Wu, Z.Y. Guan, et al., Nat. Commun. 12 (2021) 3413. DOI:10.1038/s41467-021-23776-8 |
| [38] |
H. Ji, Y. Wang, H. Liu, et al., Acta Biomater. 135 (2021) 274-288. DOI:10.1016/j.actbio.2021.08.050 |
| [39] |
Y. Zhou, D. Yang, Q. Yang, et al., Nat. Commun. 11 (2020) 6322. DOI:10.1038/s41467-020-20059-6 |
| [40] |
T. Hikata, H. Takaishi, J. Takito, et al., Blood 113 (2009) 2202-2212. DOI:10.1182/blood-2008-06-162594 |
| [41] |
E. Park, C.G. Lee, E. Lim, et al., Int. J. Mol. Sci. 22 (2020) 233. DOI:10.3390/ijms22010233 |
| [42] |
W. Tang, L. Xiao, G. Ge, et al., J. Cell. Mol. Med. 24 (2020) 11972-11983. DOI:10.1111/jcmm.15821 |
| [43] |
Y. Chen, Y. Wang, R. Tang, et al., Cell Death Dis. 11 (2020) 414. DOI:10.1038/s41419-020-2612-z |
| [44] |
R. Tanoue, K. Koi, J. Yamashita, J. Dent. Res. 94 (2015) 1251-1258. DOI:10.1177/0022034515592867 |
| [45] |
H. Song, Y. Zhang, Z. Zhang, et al., Int. J. Nanomed. 16 (2021) 4321-4332. DOI:10.2147/ijn.s309567 |
| [46] |
W.A. Lackington, L. Fleyshman, P. Schweizer, et al., Mater. Today Bio 15 (2022) 100303. DOI:10.1016/j.mtbio.2022.100303 |
| [47] |
Y. Xu, P.A. Patsis, S. Hauser, et al., Adv. Sci. 6 (2019) 1802077. DOI:10.1002/advs.201802077 |
2025, Vol. 36 

