b School of Basic Medical Sciences, Henan University, Kaifeng 475004, China;
c Key Laboratory of Drug Targeting and Drug Delivery Systems, Ministry of Education, West China School of Pharmacy, Sichuan University, Chengdu 610041, China;
d State Key Laboratory of Biotherapy and Cancer Center, West China Hospital, West China Medical School, Sichuan University and Collaborative Innovation Center for Biotherapy, Chengdu 610041, China;
e Department of Hematology, Institute of Hematology, State Key Laboratory of Biotherapy and Cancer Center, West China Hospital, Sichuan University, Chengdu 610041, China;
f Evidence-Based Pharmacy Center, West China Second University Hospital, Sichuan University, Chengdu 610041, China;
g Key Laboratory of Birth Defects and Related Diseases of Women and Children, Ministry of Education, West China Second University Hospital, Sichuan University, Chengdu 610041, China
Lymphoma is a malignant tumor originating from the lymphoid hematopoietic system, and its incidence has increased rapidly in recent years [1]. As the lymphoma progresses, it will adversely affect the various organs of the patient, reduce their normal function, and evoke many complications [2]. Similar to other cancers, the treatment modalities for lymphoma include radiotherapy [3], chemotherapy [4], immunotherapy [5], concurrent chemoradiotherapy [6], sequential chemotherapy and radiotherapy [7]. Chemotherapy is a conventional treatment for lymphoma and many chemotherapeutic agents had been used in clinical practice, including doxorubicin (DOX), bleomycin, vinblastine, dacarbazine, mechlorethamine and procarbazine [8]. Combination chemotherapy is a treatment strategy that utilizes multiple anticancer drugs to inhibit tumor growth, has exhibited superior therapeutic efficacy and lower toxicity than monotherapy [9,10].
DOX is a family of anthracycline antibiotic, applied alone or in combination, which mainly acts on topoisomerase Ⅱα [11], inhibits synthesis of DNA and RNA, and has a variety of side effects such as cardiotoxicity [12,13]. Apatinib (AP), also known as YN968D1, a small molecule inhibitors of vascular endothelial growth factor receptor-2 (VEGFR-2), has been proved to have antitumor activity in a wide range of malignant tumors. Moreover, AP has shown encouraging effects in the treatment of a variety of solid tumors, such as non-small-cell lung cancer [5], gastric cancer [14] and breast cancer [15] in clinical application. Previous studies have reported that AP combined with DOX can enhance the efficacy of conventional chemotherapy drugs [16]. Therefore, DOX combined with AP exhibited synergistic chemotherapy and antitumor activity.
Nanomedicine based drug delivery systems (DDS) are promising technology for cancer therapy, which can realize controlled release and targeted delivery of drug [17], increase drugs stability [19], and improve the pharmacokinetics behaviors in vivo [18]. Nano formulations, systems or technologies have been widely explored to address these issues and support this goal, including nanoparticles (NPs), implantable scaffolds, injectable hydrogel and microneedles (MNs) [19–23]. In this study, we established a novel drug delivery system by nanomicelles to load DOX and AP drugs and co-deliver them to the lymphoma tumor site. Results indicated this novel drug delivery system exhibited outstanding therapeutic effects in vitro and in vivo (Scheme 1). Therefore, this combination delivery system provides new insight for the treatment of lymphoma in the future.
|
Download:
|
| Scheme 1. The DOX-AP/m was prepared by self-assembly of mPEG-PLA polymers, DOX and anti-VEGFR-2 AP. AP significantly enhanced the cellular uptake and improved the therapeutic efficacy of DOX. DOX-AP/m is powerful in inhibiting proliferation and promoting apoptosis of lymphoma cells, and greatly suppressing tumor growth, which might provide new insight and holds great potential in the treatment of lymphoma. | |
The mPEG-PLA polymers were prepared according to our previous report [24] and identified by 1H NMR analysis (Fig. 1A). Then, drug-loaded micelles were fabricated by self-assembly with thin-film dispersion methods. It was supposed that PLA incorporated the DOX and AP molecules to form a hydrophobic inner core, while PEG stretched outward as a hydrophilic shell. According to the dynamic light scattering (DLS) detection, the average hydrodynamic diameter of the DOX-AP/m was 31.94 nm with the polydispersity index (PDI) of 0.153 (Fig. 1B). The drug loaded micelles was observed under a transmission electron microscope (TEM), which suggested a uniformly spherical morphology (Fig. 1C).
|
Download:
|
| Fig. 1. Preparation and characterization of DOX-AP/m. (A) Synthetic route and 1H NMR identification of mPEG-PLA. (B) Size distribution spectrum of DOX-AP/m. (C) TEM image of DOX-AP/m. Scale bar: 100 nm. | |
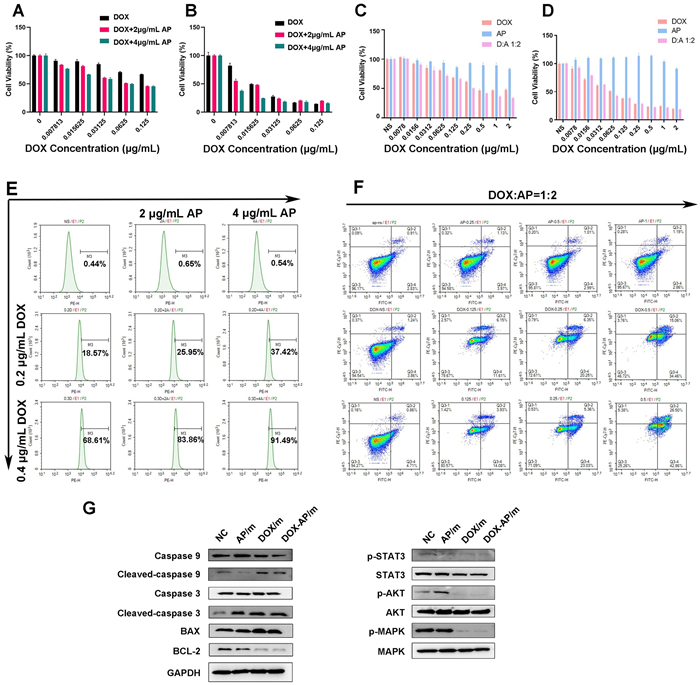
To explore the therapeutic effects of different drugs, the cell viabilities were analyzed by MTT assay after the treatment with DOX/m, AP/m and DOX-AP/m. As shown in Figs. 2A and B, the viabilities of EL4 cells in the DOX/m group and the DOX-AP/m combination group decreased with the increase of drug concentration after incubation for 24 h and 48 h. Moreover, the DOX-AP/m combination resulted in lower cell viability compared with DOX/m monotherapy. Similar results were observed in K562 cells (Figs. 2C and D). In addition, AP monotherapy had no obvious effect on cell viability with the increasing concentrations. Therefore, the cytotoxicity of combination group was the strongest in both EL4 and K562 cells.
|
Download:
|
| Fig. 2. Combination therapy induced tumor cell apoptosis and inhibited cell proliferation in vitro. EL4 cells and K562 were treated for 24 (A, C) and 48 h (B, D), and then the relative cell viability was determined by 3-(4,5-dimethylthiazol-2-yl)-2,5-diphenyltetrazolium bromide (MTT) assay. Data are presented as mean ± SEM (n = 3). One-way ANOVA testing. (E) Effect of AP/m on cellular uptake of DOX. K562 cells were incubated with different concentration of nanomicelles. (F) Cell apoptotic study in K562 cells. K562 cells were treated with AP/m, DOX/m and DOX-AP/m at different concentrations for 48 h, and then cells were stained with Annexin V/PI staining kit for flow cytometry analysis. (G) Western blot of apoptosis-related and cell proliferation-related proteins. GAPDH, glyceraldehyde-3-phosphate dehydrogenase. | |
Cellular uptake is one of the major mechanisms for anticancer therapy, which firstly cross the cell membrane for any therapeutic molecule before bound to an intracellular target [25,26]. Drug uptake by cells is a limiting factor affecting the rate of drug action in the body [27]. To evaluate the intracellular uptake of drugs, we detected the cell uptake of drugs by flow cytometry. As shown in Fig. 2E, with the DOX concentration increasing, the fluorescence intensity detected in K562 cells gradually increased from 0.44% (normal saline (NS)) to 68.61% (0.4 µg/mL DOX/m). In contrast, the fluorescence intensity had no obvious changes with the increasing AP concentration ranging from 0.44% (NS) to 4 µg/mL AP (0.54%). In particular, the fluorescence intensity of DOX-AP/m group was significantly higher than that of DOX/m group at the same concentration, ranging from 68.61% (0.4 µg/mL DOX) to 91.49% (0.4 µg/mL DOX+ 4 µg/mL AP). The results confirmed that AP could promote cellular uptake of DOX by the K562 cells. Similarly, AP also enhanced the cellular uptake of DOX by EL4 cells (Fig. S1 in Supporting information). Previous studies have demonstrated that supramolecular nanofibers loaded with dabrafenib and DOX exhibited higher cellular uptake efficiency than free agents, achieving synergistic combination chemotherapy [28]. Similarly, it is disclosed that in the anti-programmed death-ligand 1 (anti-PD-L1) peptide (PP) and DOX co-loaded by all-in-one glycol chitosan nanoparticles (CNPs), the PD-L1 can increase PP-CNPs via cell uptake, and their complex with PD-L1 can rapidly internalize by endocytosis [29]. Herein, we demonstrate that enhanced cellular uptake may be a mechanism of action and is important in the combination treatment of DOX and AP.
To identify the effect on tumor cell apoptosis, we preferred Annexin-V-APC staining and flow cytometry analysis to measure cell apoptosis after 24 and 48 h of drug treatment. As shown in Fig. 2F, there was no significant increase in apoptotic cells with increasing AP/m concentration. However, in the DOX/m group, the apoptosis rate rose with the increase of DOX/m concentration, and the most significant change was observed at 0.5 µg/mL, and the apoptosis rate increased from 5.1% to 49.52%. In combination therapy group, there still were an evident change at 0.5 µg/mL DOX, and had more cell apoptosis compared with single DOX therapy, apoptosis rate was increased from 49.52% (0.5 µg/mL DOX/m) to 69.36% (0.5 µg/mL DOX-AP/m (DOX: AP = 1:2)). It is found that the concentration of 0.5 µg/mL DOX/m and 1 µg/mL AP/m induced the highest apoptosis rate in K562 at 48 h, and similar trend was observed at 24 h (Fig. S2 in Supporting information). In EL4 cells, the most significant change was observed at 0.25 µg/mL DOX, and the apoptosis rate increased from 15.89% (0.25 µg/mL DOX/m) to 51.56% (0.25 µg/mL DOX-AP/m (DOX: AP = 1:8)) (Fig. S3 in Supporting information). In combination therapy group, Western blot results showed that the levels of cleaved-caspase 3, cleaved-caspase 9, BAX were significantly increased and the levels of BCL-2 was significantly decreased in K562 cells after DOX/m alone and DOX-AP/m combination therapy (Fig. 2G). It is widely known that the caspase family and BCL-2 family play a role in cell apoptosis. The caspase-dependent apoptosis participates in regulating cell proliferation, inflammatory response and tissue regeneration in the body, including the cleaved-caspase 3 and the cleaved-caspase 9. The cleaved-caspase 9 is an apical initiator and regulate intrinsic apoptosis and the cleaved-caspase3 is an effector caspase [30,31]. The BCL-2 family have a function to regulate mitochondrial apoptosis and be cell death promotors or inhibitors, including BCL-2 and BAX [32]. Meanwhile, the expression of phosphorylated signal transducer and activator of transcription 3 (p-STAT3), phosphorylated protein kinase B (p-PKB/p-AKT) phosphorylated mitogen-activated protein kinase (p-MAPK) were significantly decreased after treatment with DOX/m alone and combination therapy DOX-AP/m, in comparison with the control group and AP alone (Fig. 2G). The STAT, PKB/AKT and MAPK are known as proliferation related signaling pathways, whose phosphorylation as an activation formation to produce effects. The STAT3 is a substrate of protein tyrosine kinases (PTKs/JAKs), and p-STAT3 are found in several malignancies. The AKT signaling pathway is one of the main paths in tumor growth, which is over-active can facility tumor cell survivals [33,34]. Hence, we inferred that anti-tumor mechanisms of DOX-AP/m combination is realized by cell apoptosis promotion via downregulating BCL-2 and upregulating cleaved-caspase 3, cleaved-caspase 9 and BAX, and cell proliferation inhibition via upregulating p-STAT3 and downregulating p-AKT and p-MAPK. All of above results indicated that AP enhance the therapeutic effect of DOX, and DOX-AP/m combination successfully restrain proliferation via phosphorylation on STAT, AKT and MAPK pathways and cleaved-caspase 3/9, BAX/BCL-2 apoptosis pathways.
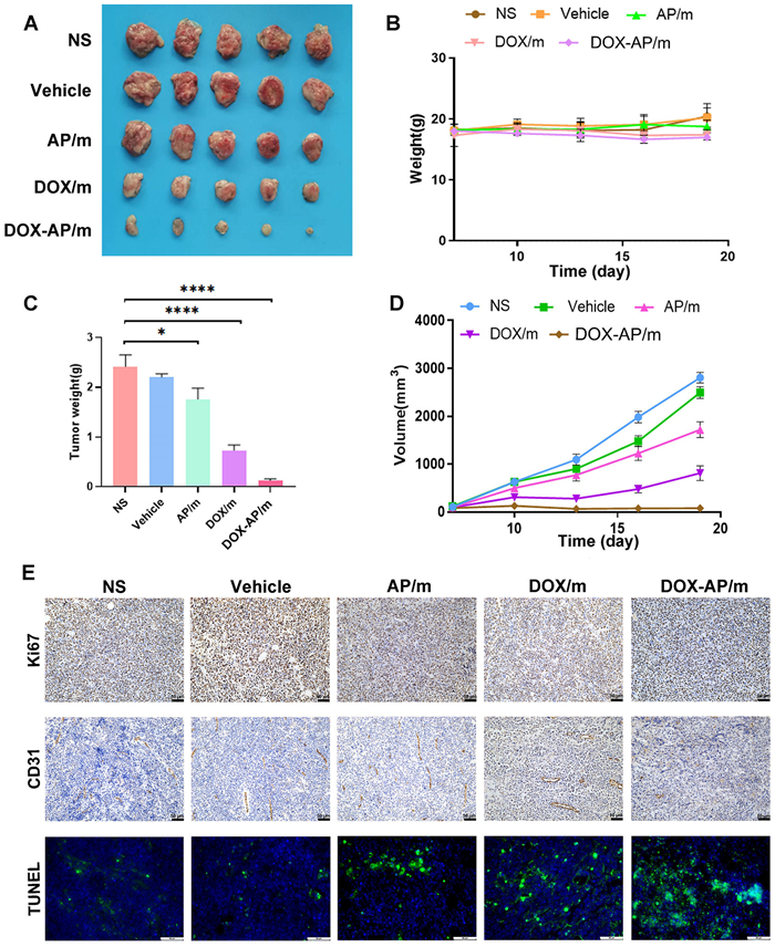
To explore the therapeutic effect in vivo, the BALB/c mice inoculated with K562 cells were divided into five groups and intravenously administrated with NS, vehicle, AP/m alone, DOX/m alone, DOX-AP/m, respectively. Meanwhile, body weight and tumor size were monitored and recorded every 3 days. All animal experiments were approved by the Animal Experimental Ethics Committee of State Key Laboratory Biotherapy (SKLB), Sichuan University. In the subcutaneous tumor model, the DOX-AP/m combination treatment group showed significantly reduced tumor volume and tumor weight, compared with other treatment groups (NS, vehicle, AP/m alone, DOX/m alone) (Fig. 3). Similarly, the C57BL/6 mice inoculated with EL4 cells were allocated into five treatment groups and received NS, vehicle, AP/m alone, DOX/m alone, DOX-AP/m treatments. It is verified that DOX-AP/m treatment group exhibited the lowest tumor weight and smallest tumor volume among all treatment groups (Figs. 4A–D). The above results jointly demonstrated that DOX-AP/m combination therapy had the most obvious tumor suppression effect in all treatment groups.
|
Download:
|
| Fig. 3. Anti-tumor efficacy of DOX-AP/m in the K562 subcutaneous model. The subcutaneous tumor-bearing mice were intravenous administered with different formulations (NS, Vehicle, AP/m, DOX/m and DOX-AP/m). (A) Tumor images from all treatment groups. (B) The curve of body weight changes during treatment. (C) Subcutaneous tumor weights. (D) The tumor volume changes during treatment. Data are presented as mean ± SEM (n = 5). **P < 0.01, ****P < 0.0001. One-way ANOVA testing. | |
|
Download:
|
| Fig. 4. Anti-tumor effects in the EL4 subcutaneous model. The subcutaneous tumor-bearing mice were intravenous administered with different formulations (NS, vehicle, AP/m, DOX/m and DOX-AP/m). (A) Tumor images. (B) Body weights during treatments. (C) Tumor weights. (D) Tumor volumes. (E) Tumor proliferation, angiogenesis and apoptosis in vivo. Representative images of Ki67, CD31 and TUNEL stained sections in each group. Data are presented as mean ± SEM (n = 5). *P < 0.05, ****P < 0.0001. One-way ANOVA testing. Scale bar: 50 µm. | |
CD31 is a vascular endothelial cell indicator and Ki67 is a marker on cell proliferation. As shown in Fig. 4E and Fig. S4 (Supporting information), the immunohistochemical (IHC) staining results of Ki67 and CD31 showed that the expression of Ki67 and CD31 decreased significantly in tumors of DOX-AP/m, compared with other groups (NS, vehicle, AP alone, DOX alone), suggesting significantly inhibition effect on proliferation and angiogenesis. In addition, DOX-AP/m also significantly induced tumor apoptosis, demonstrated by increased TdT-mediated dUTP-biotin nick end labelling (TUNEL) positive tumor cell percentages. Notably, AP is a selective VEGFR-2 tyrosine kinase inhibitor, which has been reported to inhibit angiogenesis thus to retard tumor growth in vivo [24]. We verified that AP/m inhibited angiogenesis and enhanced the therapeutic efficacy of DOX/m as one of the mechanisms underlying the combined effects of DOX-AP/m. As shown in Figs. S5 and S6 (Supporting information), no significant pathological changes were observed in the vital organs of the mice by HE staining. The biochemical tests of liver and kidney function in serum of mice were in the normal range (Figs. S7 and S8 in Supporting information). All the experiments showed no obvious toxicities in vivo. Taken together, we demonstrated that DOX-AP/m combination can enhance the therapeutic effect in lymphoma therapy in vivo.
In summary, we developed a novel combination strategy to fabricate DOX-AP/m as an efficient therapeutic approach for lymphoma treatment. In addition to well biodegradability and biocompatibility, it also shows strong inhibitory effects on tumor proliferation and angiogenesis, and markedly promotes tumor cell apoptosis. Combined therapy has shown remarkable anti-tumor efficacy in lymphoma therapy. Our results suggest DOX-AP/m holds great application potential for the treatment of lymphoma in the future.
Declaration of competing interestThe authors declare that they have no known competing financial interests or personal relationships that could have appeared to influence the work reported in this paper.
AcknowledgmentThis work was supported by the National Natural Science Foundation of China (Nos. 32222046, 82172630).
Supplementary materialsSupplementary material associated with this article can be found, in the online version, at doi:10.1016/j.cclet.2024.109658.
| [1] |
J.M. Kocarnik, K. Compton, F.E. Dean, et al., JAMA Oncol. 8 (2022) 420-444. DOI:10.1001/jamaoncol.2021.6987 |
| [2] |
J.E. Ultmann, CA Cancer J. Clin. 21 (1971) 342-359. DOI:10.3322/canjclin.21.6.342 |
| [3] |
D. Körholz, C. Mauz-Körholz, W.H. Wallace, et al., Lancet Oncol. 24 (2023) 252-261. DOI:10.1016/S1470-2045(23)00019-0 |
| [4] |
F. Duval, M. De Palma, Cancer Discov. 9 (2019) 834-836. DOI:10.1158/2159-8290.CD-19-0535 |
| [5] |
M. Seeling, F. Nimmerjahn, Cancer Cell 27 (2015) 427-428. DOI:10.1016/j.ccell.2015.03.011 |
| [6] |
K. Shimada, R. Suzuki, J. Clin. Oncol. 28 (2010) E229. DOI:10.1200/JCO.2009.27.7574 |
| [7] |
E. Tse, Y.L. Kwong, J. Hematol. Oncol. 10 (2017) 85. DOI:10.1186/s13045-017-0452-9 |
| [8] |
G.M. Dores, R.E. Curtis, N.H. Dalal, et al., J. Clin. Oncol. 38 (2020) 4149-4162. DOI:10.1200/JCO.20.00264 |
| [9] |
Y. Chen, L.Y. Zeng, H.Z. Zhu, et al., Small Methods 7 (2023) 2201086. DOI:10.1002/smtd.202201086 |
| [10] |
Z.R. Wang, S. Zhang, R.F. Zhang, et al., Adv. Funct. Mater. 31 (2021) 2102004. DOI:10.1002/adfm.202102004 |
| [11] |
M.F. Press, G. Sauter, M.E. Buyse, et al., J. Clin. Oncol. 29 (2011) 859-867. DOI:10.1200/JCO.2009.27.5644 |
| [12] |
G. Bonadonna, S. Monfardini, M. De Lena, F. Fossati-Bellani, Br. Med. J. 3 (1969) 503-506. DOI:10.1136/bmj.3.5669.503 |
| [13] |
L. Wu, L.T. Wang, Y.X. Du, et al., Trends Pharmacol. Sci. 44 (2023) 34-49. DOI:10.1016/j.tips.2022.10.003 |
| [14] |
J.X. Lin, Y.C. Xu, W. Lin, et al., JAMA Netw. Open 4 (2021) e2116240. DOI:10.1001/jamanetworkopen.2021.16240 |
| [15] |
H.J. Zhang, Des. Drug, Dev. Ther. 9 (2015) 6075-6081. |
| [16] |
X.Z. Tong, F. Wang, S. Liang, et al., Biochem. Pharmacol. 83 (2012) 586-597. DOI:10.1016/j.bcp.2011.12.007 |
| [17] |
T. Yan, J. He, R. Liu, Z. Liu, J. Cheng, Carbohydr. Polym. 231 (2020) 115706. DOI:10.1016/j.carbpol.2019.115706 |
| [18] |
S. Uchida, C.Y.J. Lau, M. Oba, K. Miyata, Adv. Drug Deliv. Rev. 199 (2023) 114972. DOI:10.1016/j.addr.2023.114972 |
| [19] |
T.H. Baryakova, B.H. Pogostin, R. Langer, K.J. McHugh, Nat. Rev. Drug Discov. 22 (2023) 387-409. DOI:10.1038/s41573-023-00670-0 |
| [20] |
B.S. Heidari, E.M. Lopez, E. Harrington, et al., Bioact. Mater. 25 (2023) 291-306. |
| [21] |
S.M. Morozova, A. Gevorkian, E. Kumacheva, Chem. Soc. Rev. 52 (2023) 5317-5339. DOI:10.1039/D3CS00387F |
| [22] |
W. Mu, Q. Chu, Y. Liu, N. Zhang, Nanomicro Lett. 12 (2020) 142. |
| [23] |
S.B. Ruan, Y.Y. Huang, M. He, H.L. Gao, Adv. Sci. 9 (2022) e2200027. DOI:10.1002/advs.202200027 |
| [24] |
Y.C. Zhang, T.T. Li, Y.Z. Hu, et al., Chin. Chem. Lett. 33 (2022) 2507-2511. DOI:10.1016/j.cclet.2021.11.076 |
| [25] |
L.L. Dai, X. Li, X.L. Duan, et al., Adv. Sci. 6 (2019) 1801807. DOI:10.1002/advs.201801807 |
| [26] |
K. Lou, D.R. Wassarman, T.P. Yang, et al., Science 378 (2022) 1097-1104. DOI:10.1126/science.abl5829 |
| [27] |
T.F.Y. Ho, K. Guidolin, A. Makky, et al., Angew. Chem. Int. Ed. 62 (2023) e202218218. DOI:10.1002/anie.202218218 |
| [28] |
P. Chen, X.Y. Cai, G.E. Mu, et al., Theranostics 13 (2023) 2140-2153. DOI:10.7150/thno.82140 |
| [29] |
S. Song, M. Shim, S. Yang, et al., Bioact. Mater. 28 (2023) 358-375. |
| [30] |
S. McComb, P.K. Chan, A. Guinot, et al., Sci. Adv. 5 (2019) eaau9433. DOI:10.1126/sciadv.aau9433 |
| [31] |
C.B. Medina, P. Mehrotra, S. Arandjelovic, et al., Nature 580 (2020) 130-135. DOI:10.1038/s41586-020-2121-3 |
| [32] |
P.E. Czabotar, A.J. Garcia-Saez, Nat. Rev. Mol. Cell Biol. 24 (2023) 732-748. |
| [33] |
P. Blume-Jensen, T. Hunter, Nature 411 (2001) 355-365. DOI:10.1038/35077225 |
| [34] |
H.B. Park, K.H. Baek, Biochim. Biophys. Acta Rev. Cancer 1877 (2022) 188736. DOI:10.1016/j.bbcan.2022.188736 |
2024, Vol. 35 

