b Zhongshan Hospital of Traditional Chinese Medicine Affiliated to Guangzhou University of TCM, Zhongshan 528400, China;
c Shenzhen Traditional Chinese Medicine Hospital, Shenzhen 518033, China;
d State Key Laboratory of Bioactive Molecules and Druggability Assessment, Jinan University, Guangzhou 511443, China
Exosomes are extracellular vesicles with a diameter of 30–160 nm that can be secreted by all living cells, which are considerably involved in various biological and pathological processes [1,2]. Exosomes are made up of heterogeneous lipid bilayers that have a similar topological structure to cell and contain many biomolecules such as DNA, RNA, proteins, lipids, and small molecule metabolites. As mediators for intercellular communication, exosomes widely participate in intercellular matter transport and information transmission and modulate various cell physiological activities [3], including regulations toward immunity, homeostasis, coagulation, angiogenesis, and inflammation. In addition, exosomes have the functions of antigen presentation, immune escape, induction of normal cell transformation, and promotion of tumor genesis and metastasis [4]. The unique physiological properties empower exosomes to serve not only as biomarkers for theranostic purpose, but also to actively deliver therapeutic molecules as naturally occurring nanovesicles [5].
Cell-specificity is of enormous biological interest that confers exosomes remarkably high potential as targeted drug delivery vehicle. Moreover, exosomes can be customized according to a disease target to meet different therapeutic needs [6]. The lipid and protein composition of exosomes can influence their pharmacokinetic properties, and these components may play a role in enhancing bioavailability and minimizing adverse effects [7]. When exosomal vesicles chimerized with other targeted molecules, they will transform into smart nanocarriers and become a preferred delivery platform for targeted therapy. It has been shown that food-derived exosomes, especially from cow or bovine milks, hold a capability of resisting digestion as transport across the harsh gastrointestinal (GI) tract and accumulate regionally in the intestine, where they are absorbed into systemic circulation partly as intact particles [8]. Receptor-mediated transport such as via the "neonatal" Fc receptor (FcRn) has also been reported involved in the GI absorption of exosome-like nanoparticles [9]. A diversity of therapeutic agents with quite different properties can be singly or jointly loaded in exosomal nanocarriers for enhanced oral delivery purpose, including biodrugs, chemotherapeutics and phytomedicines [10]. The eminent biocompatibility, preferable stability, and excellent affinity to target cells entail exosomes great expectations for biomedical applications. There has been two clinical trials pertaining to plant-derived exosomes for oral delivery of curcumin to the colon tissue intended for treatment of colon cancer and irritable bowel disease (NCT01294072 and NCT04879810) [11]. Exosome-biomimetic nanocarriers may bring about brilliant medical achievements in the arena of oral drug delivery.
In this review, we present the currently known information on biogenesis, functions, extraction, and characterization of exosomes. We also look into the resources available (cells, milks and plants) for production of exosomes and expound the engineering ideas of exosome-biomimetic nanocarriers. Finally, we demonstrate the potential oral applications of exosome-like nanocarriers with reported cases in extenso. The suitability and strength of exosomes and exosome-derived vehicles as oral-biomimetic nanocarriers were presented.
2. The biogenesis and functions of exosomesAll cells, including prokaryotes and eukaryotes, release extracellular vesicles (EVs) [12]. Based on the nature of their cellular biological origin [13], EVs can be broadly classified into three subclasses: exosomes, microvesicles and apoptotic bodies (Fig. 1). Exosomes are the most well-defined EVs by far, distinguished from microvesicles and apoptotic bodies by their biogenetic process, release pathway, size and function. The biogenesis of exosomes involves double invagination of the plasma membrane and the formation of intracellular multivesicular bodies (MVBs) containing intraluminal vesicles (ILVs) [14]. ILVs are eventually secreted as exosomes with a diameter ranging from 30 nm to 160 nm through exocytosis of MVB upon disorganization of the plasma membrane.
|
Download:
|
| Fig. 1. Extracellular vesicles and the biogenesis of exosomes. | |
The functions of exosomes depend on the type of cells from which they originate, and they are involved in all aspects of the body's immune response, antigen presentation, cell migration, cell differentiation, and tumor invasion [15]. According to the latest update of ExoCarta database (http://exocarta.org/), exosomes contain 9769 proteins, 3408 mRNA, 2838 miRNA and 1116 kinds of lipids. These contents associated with exosomes can be used as biomarkers of diseases and/or a basis for disease staging. At the same time, exosomes can regulate the occurrence and prognosis of diseases via crosstalk with the receptor cells [16]. Furthermore, exosomes exert different effects on receptor cells because their cell surface receptor expression varies. Due to high affinity to certain organs and specific uptake by cells thereof, exosomes can deliver functional cargos to diseased cells, an important feature that facilitates their use as therapeutic vectors. In general, exosomes evolve into three dominating application scenarios at both basic and applied levels—mediating cellular communication, diagnosis/detection for diseases, and targeted drug delivery.
Exosome-mediated cellular communication can occur in three different mechanisms [17]. First, exosomal membrane proteins bind to the target cell membrane proteins, which activates interrelated signaling pathways by turns within the target cell. Second, in the extracellular matrix, exosomal membrane proteins can be cleaved by proteases, and the fragments of cleavage act as ligands that bind to receptors on the cell membrane whereby to activate intracellular signaling pathways. Third, exosomal membranes can fuse directly with target cell membranes and release their protein, mRNA and microRNA non-selectively, thereby regulating the cell physiology.
Exosomes are found in all biological fluids and are secreted by all cells, making them attractive as minimally invasive liquid biopsies with the potential to follow disease progression via longitudinal sampling [18]. The biological origin of exosomes allows them to capture complex extracellular and intracellular molecular markers for straightforward, comprehensive, multi-parameter diagnostic assays. Surface proteins on exosomes also contribute to their immune capture and enrichment for diagnostic applications in specific diseases [19]. Traditionally, the use of exosomes for diagnostic purpose focus on several major diseases, e.g., cardiovascular diseases (CVDs), central nervous system (CNS) diseases, and cancer. Extra effort is promptly expanding to other diseases involving the liver, kidney and lung.
The therapeutic potential of exosomes as medicaments or as drug delivery vehicles is being energetically explored [20,21]. Compared with artificial carriers, exosomes can specifically bind with target cells, efficiently penetrate the specialized cells, and deliver functional molecules in vivo with minimal immune clearance. Depending on excellent uptake by specialized cells, exosomes are expected to get ahead in targeted drug therapy.
3. Extraction and identification of exosomesExosomes are the smallest extracellular vesicles containing lipid bilayers originating from the invagination of the cytoplasmic membrane and distribute in the extracellular fluid. In order to obtain high-purity exosomes, it is crucial to ensure that all cellular debris and other unwanted impurities are effectively removed. A variety of techniques have been explored for the isolation of exosomes from biological fluids, including differential ultracentrifugation, density gradient centrifugation, ultrafiltration, magnetic bead immunization, polymer-based precipitation, and size-exclusion chromatography [22]. These isolation methods are largely operated according to the size, density, and immunological characteristics of exosomes. Obtaining high-purity exosomes is the pivotal step to carry out the follow-up exosome-related researches [23]. Differential ultracentrifugation, as illustrated in Fig. 2, is currently accepted as the "gold standard" in exosome isolation [24]. Otherwise, new technologies such as microfluidic chips, nanolithography, and electrodeposition have emerged in recent years, which greatly promote the production efficiency and isolation purity of exosomes [25]. However, each method is tagged with its own advantage and disadvantages. The development of an integrated technique with a combination of advantages in simplicity, time and cost-saving, and high yield, purity and reproducibility remains true to the future efforts.
|
Download:
|
| Fig. 2. Schematic of differential ultracentrifugation for exosome isolation. Reproduced with permission [22]. Copyright 2022, Springer Nature. | |
After isolation from the parent cells, a series of identifications are required to determine if the isolates are exosomes. The vesicles can be identified from various aspects from physical characteristics to surface molecular biomarkers. Transmission electron microscopy (TEM), especially freeze-fracture-based TEM, is more suitable for the ultrastructure observation such as exosomal bilayers and membrane proteins distribution [26]. Exosomes are usually saucer-shaped or hemispherical with a depression on one side in morphology. The size and concentration of exosomes can be characterized by nanoparticle tracking analysis (NTA). NTA is a technique that utilizes the characteristics of light scattering and Brownian motion to obtain sample particle size distribution in liquid suspensions [27]. In addition to the high detection rate, this method can ensure the original state of exosomes. Once coupled to fluorescent quantum dots, fluorescent NTA (f-NTA) allows for more accurate sizing, counting, and phenotyping of exosomes. Exosomes carry abundant molecular information that pertains to the parental cells and therefore exhibit considerable potential as a source of biomarkers for non-invasive detection and monitoring of diseases. Exosomal biomarkers include exosomal surface proteins and exosomal nucleic acids (mainly noncoding RNAs such as miRNA, IncRNA and circRNA). These biomarkers are normally able to be detected by Western blot, ELISA and qRT-PCR using specific antibodies, aptamers or primers [28]. Successful isolation of exosomes is usually mirrored by the detection of biomarkers, such as tetraspanin CD63 and CD81, apoptosis-linked gene-2 interacting protein X (ALIX), and ESCRT-I protein (TSG101) [12].
4. Exosome resources available for biomaterialsExosomes originate in various cells and are then released into extracellular and humoral fluids. Depending on the location of presence, they are generally categorized into two species: cellular source and bodily fluid source [29]. Exosomes can be extracted from a variety of humoral fluids, including blood, urine, milk, amniotic fluid, synovial fluid, pleural fluid, ascites, semen, and saliva, as well as from a variety of cell culture supernatants. Both endogenous and natural exosomes are available for theranostic purpose and drug delivery. Endogenous exosomes are obtained from human cells and bodily fluids, while natural exosomes are derived from different sorts of milks and plants. Cell, milk and plant-derived exosomes constitute the most commonly available resources for production of exosomes.
Exosomes derived from the patient's cells stand for a preferred option toward targeted therapy. Cell-derived exosomes carry abundant maternal cell signals, which can be utilized for targeted delivery of therapeutic molecules based upon the homing effect [30]. Biomedical research using cell-derived exosomes begins with the preparation of exosomes from cells. As far as different diseases concerned, it should chose different types of cells to construct function-specific exosomes. For example, tumor cells and natural killer (NK) cells are frequently used to prepare tumor-targeting exosomes [31]; macrophages are adopted to produce exosomes for inflammation intervention [32]; and stem cells are mostly utilized to prepare exosomes for tissue repair [33]. Both primary and passaged cells that are easily cultured in vitro can be used to produce exosomes. In the premise of healthy cell growth, it is recommended to use exosome-free or serum-free medium to culture cells. After massive culture of cells in vitro, we can elect a suitable isolation method to harvest exosomes. The resulting high-pure exosomes are proceeded to develop nanomedicines or drug delivery systems. The membrane proteins and messengers onto exosomes expediently bridge the cargos to the receptor cells. Cell-derived exosomes are bursting with fascinating envision in the drug delivery, owing to multiple advantages over currently artificial nanocarriers [34].
Due to the differences in provenance, cell-derived exosomes may be immunogenic that can cause an immune response after infusion into the body. Relative to the hardship in production and low yield of cell-derived exosomes, milk-derived exosomes are readily obtained and abundant in resource. The emergence of milk exosomes solves numerous challenges in application such as immunogenicity and high cost [35]. Beyond high safety, they not only retain the characteristics of exosomes from other sources, but also exhibit higher drug loading rate and prominent physical stability [9]. In addition, milk exosomes have been demonstrated a capacity of withstanding harsh GI environments such as strong gastric acid and high digestive activities. The special glycoproteins wrapped within the membrane of exosomes (e.g., MUC1, BTN, and XDH) and the membrane proteins (e.g., ALIX, ICAM1, and EpCAM) onto the surface of milk exosomes enable them resistant to pepsin and trypsin [36,37]. Milk exosomes are also qualified with superior mucosal permeability and intestinal epithelial cell uptake [38,39]. These unique advantages make exosomes an excellent oral delivery vehicle [40]. Human breast milk and cow milk, including other mammalian milk like goat milk and camel milk, can all be used for the production of exosomes. The preparative procedure of milk-derived exosomes can follow the steps of cell-derived exosomes described above. Generally, differential centrifugation combined with density gradient centrifugation is normally employed [41,42].
Plant-derived exosomes as naturally occurring vehicles are being subjected to considerable inspection for their suitability as an alternative to mammalian exosomes. The development and utilization of plant-derived exosomes has freed researchers from technological limitations and resource scarcity in connection with the use of creatural exosomes. Plant-derived exosomes can be continuously manufactured in a scale-up mode, which provides great convenience and feasibility for drug delivery application. Plant-derived exosomes are more suitable for oral drug delivery because of the higher risk of immune reaction upon intravenous administration of heterologous exosomes [43]. Plant-derived exosomes carry unique bioactive lipids, proteins, RNA, and other pharmacologically active molecules, thus they can offer adjuvant immunomodulatory and therapeutic effects in addition to drug delivery as natural vehicles [44]. Plant-derived exosomes can be made from fresh plants or cultured plant cells. Their extraction generally involves the following procedures: raw plant pretreatment, impurities removal by low-speed centrifugation, exosomes isolation by high-speed centrifugation, and then exosomes purification using a density gradient centrifugation. According to the differences in extracted plant species, parts, and purpose ready for use, different isolation and purification approaches are selected.
Exosomes are cell-originated vesicles that inherit identical biomembrane and membrane components of parent cells, thereby having higher cell affinity and specificity. Cells, milks and plants underpin three important resources available of exosomes, resulting in spectacular development of exosomes-based drug delivery systems and nanomedicines. Among three sources, milk-derived exosomes are perhaps more suitable for oral drug delivery application, since they carry a large number of nutrients and pro-absorption components while are highly biocompatible [35,45]. The comparative merits and demerits of three exosome resources are shown in Table 1.
|
|
Table 1 Comparative properties of various exosome resources available. |
Exosomes can both be applied as drug carriers in the form of vesicles for delivery of therapeutic cargoes and as modifiers for the construction of various biomimetic drug delivery systems [46]. In practice, there are three approaches commonly exploited to develop exosomal drug delivery systems (Fig. 3). The first approach is based on pristine exosomes that are directly loaded with therapeutic molecules to enable targeting of specific cell types. The second approach takes advantage of essential characteristics of exosomes to decorate a prefabricated nanocarrier [47]. The third approach is to engineer hybrid vesicles using exosomes by membrane fusion with phospholipid or liposomes [48]. For example, Liang et al. [49] directly loaded 5-fluorouracil (5-FU) and miR-21 inhibitor oligonucleotide (miR-21i) into purified telic exosomes from the donor cells via electroporation for targeted co-delivery. The engineered exosomal co-delivery system loading 5-FU and miR-21i efficiently facilitated cellular uptake, significantly regulated down the expression of miR-21 in 5-FU resistant HCT-1165 cell lines, and inhibited tumor growth in a mouse model with systematic administration. Based on the second engineering approach, Zhao et al. [50] developed exosome-biomimetic nanoparticles (CBSA/siS100A4@Exosome), consisting of cationic bovine serum albumin (CBSA) conjugated siS100A4 and exosome membrane, to ameliorate drug delivery to the lung pre-metastatic niche. CBSA/siS100A4@Exosome self-assembled into nanoparticles of ~200 nm, protected siRNA from degradation, and exhibited excellent biocompatibility. The in vivo studies revealed that CBSA/siS100A4@Exosome had a higher affinity toward lung compared with CBSA/siS100A4@Liposome and resulted in outstanding gene-silencing effects. Sato et al. [51] utilized the third approach to devise hybrid exosomal vesicles by membrane fusion with liposomes via freeze-thaw technique. They found that the interactions between engineered exosomes and cells could be modified by changing the lipid composition or the properties of exogenous lipids. Likewise, hybrid exosomal vesicles can be fabricated through membrane fusion with phospholipid like phosphatidylcholine for targeted drug delivery [52]. Although several factors hamper the translation of encouraging research findings to the clinic, these optional manipulations shed light on the engineering of novel exosomal drug delivery systems.
|
Download:
|
| Fig. 3. Methodologies for the design of exosomal drug delivery systems: (i) exosomes as delivery vehicle for loading API directly, (ii) exosomes as a targeting moiety for decoration of nanoparticles by coating or conjugation, and (iii) exosomes as a functional biomaterial to form hybrid exosomal vesicles by fusion. | |
Another concern that should be paid attention to exosomal drug delivery systems (EDDS) is the drug loading method. To accomplish a better therapy for diseases, apart from endogenous components, EDDS should be laden with exogenous therapeutants such as proteins, nucleic acids, and chemicals. Different strategies have been employed for the loading of active pharmaceutical ingredients (API) into EDDS. For the single use of exosomes as drug vehicle, there are currently more than a dozen of cargo loading methods available, including electroporation, incubation, sonication, extrusion, transfection, saponin-assisted loading, transgenesis, freeze-thaw cycles, thermal shock, pH gradient method, hypotonic dialysis, etc. [53]. Thereinto, electroporation is the most frequently used cargo loading technique, which is a process that a brief electrical pulse creates transient pores in the plasma membrane that allow APIs to flow into the exosomes [54]. In this way, Alvarez-Erviti et al. [55] successfully loaded exogenous siRNA into purified exosomes. The cargo loading for exosome-decorated nanoparticles is relative straightforward. Cargoes are first incorporated into nanoparticles and then exosome membrane modification is proceeded. For instance, Yong et al. [56] designed exosome-sheathed nanoparticles by entrapping doxorubicin (DOX) into porous silicon nanoparticles (PSiNPs) followed by exosomal decoration through inducing endocytosis and exosytosis by tumor cells in succession. The drug loading for hybrid exosomal vesicles is achieved by introducing an API in the formulation of liposomes or vesicles upon preparation [57].
6. Oral drug delivery via exosome-biomimetic nanocarriersOral administration is always the preferred route of medication by virtue of good compliance and convenience [58]. Normally, unremitting attempts to optimize oral bioavailability focus on the improvement of drug's solubility and membrane permeability with the design of facilitative nanoparticles [59]. Exosomes are naturally occurring nanovesicles that can deliver biological information between cells, also they can deliver therapeutic molecules to specific tissues/cells. In recent years, there are some signs of a shift in drug delivery idea from the utilization of artificial nanoparticles to biomimetic nanoparticles. As an alternative lipid nanovesicles, exosomes are becoming a rising star in targeted drug delivery. Likewise, exosomes as versatile vehicles are demonstrating their outstanding application potential in oral drug delivery. They have not only been explored for oral delivery of biological drugs, chemical drugs and natural drugs, but also tentatively used for oral combined drug delivery [10,40].
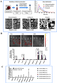
6.1. Oral delivery of biological drugsBiological drugs are products made from living organisms or components of living organisms, including recombinant proteins, nucleic acids, genes, vaccines, tissues, cells, allergens, blood and blood components [60]. Both exosomes and exosome-like nanoparticles have been used for oral delivery of biological drugs. The inaugual example pertinent to exosome-based oral delivery of a biologic drug was designed for locked nucleic acid-modified antisense oligonucleotides (LNA-ASOs) using EVs [61]. LNA-ASOs encapsulated in milk EVs are bioavailable after oral administration. However, there are only approximately 1% of given dose (2 mg/kg) accumulating in the tissues of liver and kidney. Nevertheless, this study illustrates that exosomal vehicles can transport into the systemic circulation intactly via the oral route. After that, the feasibility of exosome-like nanoparticles used for oral administration of nucleic acid drug was further examined by Umezu et al. [62]. They prepared acerola exosome-like nanovesicles (AELNs) using three exosome extraction techniques and investigated the in vivo performance for oral delivery of small RNA to the digestive system (Fig. 4). AELNs and miRNA (ath-miR-159) complexes were detected in the lung and kidney, beyond the intestinal tract, liver, brain, and bladder, after oral administration. Orally administered AELNs-nucleic acid complexes were absorbed into the body (intravascular cavity) from the intestinal lumen, flowed through the bloodstream, and arrived to organs. The target gene-suppressing effect in the small intestine and liver reached the peak 1 day after medication. This study proves the suitability of exosomes as an oral delivery vehicle of nucleic acid drugs to treat digestive diseases.
|
Download:
|
| Fig. 4. Acerola exosome-like nanovesicles (AELNs) for oral delivery of nucleic acid drug: (A) preparation and characterization of AELNs using ultracentrifugation, exoEasy kit and Exoquick, respectively; (B) quantified uptake and biodistribution of AELNs following oral administration; and (C) expression of ath-miR-159 in each organ upon the oral administration of ath-miR-159 alone or AELNs/atr-miR-159 complexes. Reproduced with permission [62]. Copyright 2021, Elsevier. | |
Exosomes with tunable surface properties can also enhance the mucus penetrability of biomolecules. Warren et al. [39] fabricated high purity bovine milk exosomes (mExo) for oral delivery of siRNA. They utilized a low-cost enrichment strategy, casein chelation combined with differential ultracentrifugation followed by size exclusion chromatography, to produce mExo of high concentration and purity. Both mExo and PEGylated mExo exhibited high uptake by enterocytes and mediated functional intracellular delivery of siRNA. The rate of suppressing the expression of target green fluorescence protein (GFP) gene was up to 70%. In terms of plant-derived EDDS, a biomimetic nanocomposite made of ginger-derived exosomes and inorganic frameworks was reported to improve the oral delivery efficiency of antibodies [63]. Exosome-coated mesoporous silicon nanoparticles loading infliximab (an anti-TNF-α antibody) showed multiple advantages in the GI stability, colon-targeted delivery and high intestinal epithelium permeability. After oral administration, the herb-derived exosomes also presented a markedly ameliorative therapeutic effect on colitis compared to the raw drug via the intravenous route. The oral application potential of exosomes was ulteriorly explored with protein and peptide drugs. Wu et al. [64] fabricated insulin-loaded milk-derived exosomes (EXO@INS) and investigated the oral hypoglycemic effect in type I diabetic rats. Surprisingly, EXO@INS (50 and 30 IU/kg) caused a more superior and lasting hypoglycemic effect in contrast with insulin subcutaneously injected. The GLP-1 receptor agonist liraglutide, a peptide drug, was encapsulated into milk-derived exosomes based on different drug loading methods for oral delivery [65]. As shown in this report, milk exosomes exhibited significant stability in the GI environment and excellent affinity to intestinal cells, indicating their particular benefits for oral drug delivery. In another study, Li et al. [66] observed the effects of drug loading methods and physicochemical properties of drugs on the drug loading efficiency of milk-like exosomes in an attempt to find out the most appropriate drug loading conditions. The results showed that hydrophilic biomacromolecules were the most appropriate cargoes for milk-derived exosomes, which could significantly ameliorate the transepithelial transport and oral bioavailability of tested model drugs including octreotide, exendin-4 and salmon calcitonin.
6.2. Oral delivery of chemical drugsOral delivery of chemical drugs, especially those drugs with prominent cellular efflux, is also an important application arena of exosome-biomimetic nanocarriers. For example, milk-derived exosomes were employed for oral delivery of paclitaxel (PTX) as an alternative to conventional intravenous (i.v.) therapy for synergy and attenuation [67]. PTX-loaded exosomes exhibited favorable stability in simulated GI fluids and sustained drug release. Milk exosomes signally improved the antitumor efficacy of PTX while attenuated its systemic and immunologic toxicity. Not coincidentally, colostrum-derived exosomes have also been used for targeted oral delivery of PTX [68]. To further enhance the targeting effect, exosomes were modified with a tumor-targeting ligand, folic acid. Foliated exosomes given orally resulted in remarkable inhibition (> 50%) on the subcutaneous tumor xenograft while the counterpart of free PTX showed unsatisfactory inhibition. In the orthotopic lung cancer model, oral dosing of PTX-loaded foliated exosomes achieved greater efficacy than traditional i.v. PTX and similar efficacy as i.v. Abraxane (commercially available albumin-bound formulation of PTX). In the coming years, exosome-biomimetic nanocarriers are likely to be vastly explored for oral delivery of other chemotherapeutic agents.
6.3. Oral delivery of natural drugsNatural drugs, particularly the phytomedicines, contribute an important medical resource [69]. Exosome-biomimetic nanocarriers are also competent for oral delivery of natural drugs. Curcumin (Cur), a natural drug with numerous bioactive and therapeutic activities, is greatly limited for clinical application owing to poor solubility and stability, hence low bioavailability. When encapsulated in milk exosomes, the GI stability against digestion and intestinal permeability of Cur were both enhanced, indicating that milk exosomes can act as stable oral drug delivery vehicles [70]. By activating myeloid cells in vivo, the anti-inflammatory activity of Cur was largely ameliorated when incorporated in exosomes isolated from EL-4 (mouse lymphoma cell line) [71]. This technology provides a strategy for oral delivery of anti-inflammatory drugs to target the inflammatory cells and to overcome unwanted off-target effects. Cur orally delivered through exosomes was more stable and more effectively absorbed into the blood (Fig. 5). Anthocyanidins have been demonstrated to have excellent anti-oxidant, anti-proliferative, apoptotic and anti-inflammatory properties. Munagala et al. [72] harvested exosomes from raw bovine milk for oral delivery of bilberry-derived anthocyanidins. Exosomal formulation significantly promoted the antiproliferative and anti-inflammatory effects of anthocyanidins compared with free ones against various cancer cells in vitro. In addition, the exosome-biomimetic system gave rise to enhancive therapeutic response to cancer in a lung tumor xenograft model in vivo. α-Mangostin, a natural flavonoid, is shown to have biopharmaceutic issues. Through the phosphatidylserine-mediated "eat me" signal, Qu et al. [73] developed functionalized milk exosomes (mExo) with phosphatidylserine to actively target phagocytosis for anti-infection application. mExo enhanced the antibacterial efficiency of α-mangostin, showing a 99% obliteration of bacteria in macrophages. Besides, α-mangostin-loaded mExo also exhibited high mucus penetrability and a prominent therapeutic efficacy in two animal infection models. In addition to milk-derived exosomes, intestinal epithelial cells-derived exosomes have been examined for oral delivery of a natural drug. Carobolante et al. [74] compared the oral delivery performance of cow milk EVs and intestinal epithelial cell-derived counterparts for bioavailability enhancement with Cur as a model natural drug. Epithelial cell-derived EVs manifested higher cellular uptake than those from cow milk. Both milk- and cell-derived EVs improved the cellular uptake and intestinal permeability of Cur, while epithelial cell-derived EVs (including exosmes) demonstrated a superior transepithelial effect.
|
Download:
|
| Fig. 5. EL-4-derived exosomes for oral delivery of curcumin (Cur): (A) appearance and morphology of exosomes (Exo) and Cur-loaded exosomes (exosomal cur) and (B) oral pharmacokinetics of free and exosomal cur. Reproduced with permission [71]. Copyright 2010, The American Society of Gene & Cell Therapy. | |
Combination therapy, a treatment modality integrating two or more therapeutic agents in one formulation, is the recommended approach to amplifying the treatment efficacy, to guard against drug resistance, and to shorten the duration of therapy via a synergic mechanism. Combination therapy can be implemented by co-delivery of two or more compatible drugs [75,76]. The use of exosomes for oral combined drug delivery has been investigated. A combined therapeutic agents comprising chemopreventive agents (withaferin A, bilberry-derived anthocyanidins, and curcumin) and chemotherapeutic drugs (paclitaxel and docetaxel) were co-loaded into milk exosomes by incubation [77]. Multidrug-loaded exosomes demonstrated significantly superior efficacies compared to free drugs in cell uptake, anti-cancer, and anti-inflammatory effects in vitro and inhibition against lung tumor xenograft in vivo. Moreover, milk exosomes presented cross-species tolerance without elicitation of immune and inflammatory responses. In another study, Aqil et al. [78] reported an oral combination application of exosomal anthocyanidins and PTX that significantly decreased the drug efflux level by P-gp in OVCA432 cells in a dose-dependent way and enhanced their antitumor activity in an A2780 tumor xenograft model. Anthocyanidins served as a highly effective adjuvant able to potentiate the efficacy of PTX. Anyhow, exosomes or exosome-like vesicles that act as biomimetic nanocarriers have become an important drug delivery platform for oral administration.
7. ConclusionsExosomes are biological nanovesicles secreted by living cells for information communication between cells. As mediators of intercellular communication, they play an important role in various physiological and pathological processes. Depending on their high cell affinity, low immunogenicity and capability of crossing the absorptive barrier, exosomes have the inherent advantages of being utilized as biomimetic carriers for oral drug delivery. Compared with various artificial vehicles, exosomes are provided with better targeting ability to primordial cells and ease of being internalized. There are indications that exosomes can be integrally transported into the systemic circulation via specific receptors on the intestinal epithelial cells. As a scalable source of exosomes, milk-derived exosomes even exhibit excellent GI stability. Both hydrophilic and hydrophobic molecules can be encapsulated into exosomes, showing a high flexibility in drug loading. The superiority of exosomes for oral drug delivery, irrespective of their source, have been confirmed with diverse therapeuticals. Increasing evidences uncover that exosomes can address many formulation challenges associated with oral administration as a biomimetic nanocarrier.
Declaration of competing interestThe authors declare that they have no known competing financial interests or personal relationships that could have appeared to influence the work reported in this paper.
AcknowledgmentsThis work was jointly supported by Guangdong Basic and Applied Basic Research Foundation (No. 2023A1515012326), Major International (Regional) Joint Research Project of National Natural Science Foundation of China (No. 82020108033), Science and Technology Projects in Guangzhou (No. 202103000091), and Sanming Project of Medicine in Shenzhen (No. 202211003).
| [1] |
R. Kalluri, V.S. LeBleu, Science 367 (2020) eaau6977. DOI:10.1126/science.aau6977 |
| [2] |
T. Wang, Y. Fu, S. Sun, et al., Chin. Chem. Lett. 34 (2023) 107508. DOI:10.1016/j.cclet.2022.05.022 |
| [3] |
Y. Zhang, Y. Liu, H. Liu, et al., Cell Biosci. 9 (2019) 19. DOI:10.1186/s13578-019-0282-2 |
| [4] |
C. Marar, B. Starich, D. Wirtz, Nat. Immunol. 22 (2021) 560-570. DOI:10.1038/s41590-021-00899-0 |
| [5] |
A. Butreddy, N. Kommineni, N. Dudhipala, Nanomaterials 11 (2021) 1481. DOI:10.3390/nano11061481 |
| [6] |
M.I. Mosquera-Heredia, L.C. Morales, O.M. Vidal, et al., Biomedicines 9 (2021) 1061. DOI:10.3390/biomedicines9081061 |
| [7] |
W. Nie, J. Chen, B. Wang, et al., MedComm Biomater. Appl. 1 (2022) e10. |
| [8] |
D. Donoso-Meneses, A.I. Figueroa-Valdés, M. Khoury, et al., Pharmaceutics 15 (2023) 716. DOI:10.3390/pharmaceutics15030716 |
| [9] |
J.L. Betker, B.M. Angle, M.W. Graner, et al., J. Pharm. Sci. 108 (2019) 1496-1505. DOI:10.1016/j.xphs.2018.11.022 |
| [10] |
Y. Ren, L. Nie, S. Zhu, et al., Int. J. Nanomed. 17 (2022) 4861-4877. DOI:10.2147/IJN.S382192 |
| [11] |
J. Rezaie, M. Feghhi, T. Etemadi, Cell Commun. Signal. 20 (2022) 145. DOI:10.1186/s12964-022-00959-4 |
| [12] |
S. Gurung, D. Perocheau, L. Touramanidou, et al., Cell Commun. Signal. 19 (2021) 47. DOI:10.1186/s12964-021-00730-1 |
| [13] |
L.M. Doyle, M.Z. Wang, Cells 8 (2019) 727. DOI:10.3390/cells8070727 |
| [14] |
S. Xie, Q. Zhang, L. Jiang, Membranes 12 (2022) 498. DOI:10.3390/membranes12050498 |
| [15] |
D.W. Greening, S.K. Gopal, R. Xu, et al., Semin. Cell Dev. Biol. 40 (2015) 72-81. DOI:10.1016/j.semcdb.2015.02.009 |
| [16] |
C. Li, Y.Q. Ni, H. Xu, et al., Signal Transduct. Target. Ther. 6 (2021) 383. DOI:10.1038/s41392-021-00779-x |
| [17] |
C. Bang, T. Thum, Int. J. Biochem. Cell Biol. 44 (2012) 2060-2064. DOI:10.1016/j.biocel.2012.08.007 |
| [18] |
B. Zhou, K. Xu, X. Zheng, et al., Signal Transduct. Target. Ther. 5 (2020) 144. DOI:10.1038/s41392-020-00258-9 |
| [19] |
Y. Lu, Z. Tong, Z. Wu, et al., Chin. Chem. Lett. 33 (2022) 3188-3192. DOI:10.1016/j.cclet.2021.12.045 |
| [20] |
W. Lim, H.S. Kim, Tissue Eng. Regen. Med. 16 (2019) 213-223. DOI:10.1007/s13770-019-00190-2 |
| [21] |
D. Ha, N. Yang, V. Nadithe, Acta Pharm. Sin. B 6 (2016) 287-296. DOI:10.1016/j.apsb.2016.02.001 |
| [22] |
W.Z. Liu, Z.J. Ma, X.W. Kang, Anal. Bioanal. Chem. 414 (2022) 7123-7141. DOI:10.1007/s00216-022-04253-7 |
| [23] |
Y. Jia, L. Yu, T. Ma, et al., Theranostics 12 (2022) 6548-6575. DOI:10.7150/thno.74305 |
| [24] |
C. Coughlan, K.D. Bruce, O. Burgy, et al., Curr. Protoc. Cell Biol. 88 (2020) e110. DOI:10.1002/cpcb.110 |
| [25] |
J. Gao, A. Li, J. Hu, et al., Front. Bioeng. Biotechnol. 10 (2022) 1100892. |
| [26] |
N. Resnik, R. Romih, M.E. Kreft, et al., J. Vis. Exp. 187 (2022) e63550. |
| [27] |
K. McNicholas, M.Z. Michael, Methods Mol. Biol. 1545 (2017) 35-42. |
| [28] |
T.K. Kurian, S. Banik, D. Gopal, et al., Mol. Biotechnol. 63 (2021) 249-266. DOI:10.1007/s12033-021-00300-3 |
| [29] |
O. Janouskova, R. Herma, A. Semeradtova, et al., Front. Mol. Biosci. 9 (2022) 846650. DOI:10.3389/fmolb.2022.846650 |
| [30] |
J. He, W. Ren, W. Wang, et al., Drug Deliv. Transl. Res. 12 (2022) 2385-2402. DOI:10.1007/s13346-021-01087-1 |
| [31] |
L. Qiao, S. Hu, K. Huang, et al., Theranostics 10 (2020) 3474-3487. DOI:10.7150/thno.39434 |
| [32] |
M.K. McDonald, Y. Tian, R.A. Qureshi, et al., Pain 155 (2014) 1527-1539. DOI:10.1016/j.pain.2014.04.029 |
| [33] |
M.D. Hade, C.N. Suire, Z. Suo, Cells 10 (2021) 1959. DOI:10.3390/cells10081959 |
| [34] |
Y. Liang, L. Duan, J. Lu, et al., Theranostics 11 (2021) 3183-3195. DOI:10.7150/thno.52570 |
| [35] |
A. Ngu, S. Wang, H. Wang, et al., Am. J. Physiol. Cell Physiol. 322 (2022) C865-C874. DOI:10.1152/ajpcell.00029.2022 |
| [36] |
T.T. Le, T. Van de Wiele, T.N. Do, et al., J. Dairy Sci. 95 (2012) 2307-2318. DOI:10.3168/jds.2011-4947 |
| [37] |
H. Izumi, N. Kosaka, T. Shimizu, et al., J. Dairy Sci. 95 (2012) 4831-4841. DOI:10.3168/jds.2012-5489 |
| [38] |
Y. Liao, X. Du, J. Li, et al., Mol. Nutr. Food Res. 61 (2017) 170082. |
| [39] |
M.R. Warren, C. Zhang, A. Vedadghavami, et al., Biomater. Sci. 9 (2021) 4260-4277. DOI:10.1039/D0BM01497D |
| [40] |
M.Y. Tian, D.X. Hao, Y. Liu, et al., Food Funct 14 (2023) 1320-1337. DOI:10.1039/D2FO02013K |
| [41] |
C. Yan, J. Chen, C. Wang, et al., Drug Deliv 29 (2022) 214-228. DOI:10.1080/10717544.2021.2023699 |
| [42] |
H. Miyake, C. Lee, S. Chusilp, et al., Pediatr. Surg. Int. 36 (2020) 155-163. DOI:10.1007/s00383-019-04599-7 |
| [43] |
A.F. Saleh, E. Lázaro-Ibáñez, M.A. Forsgard, et al., Nanoscale 11 (2019) 6990-7001. DOI:10.1039/C8NR08720B |
| [44] |
H.A. Dad, T.W. Gu, A.Q. Zhu, et al., Mol. Ther. 29 (2021) 13-31. DOI:10.1016/j.ymthe.2020.11.030 |
| [45] |
J. Zhong, B. Xia, S. Shan, et al., Biomaterials 277 (2021) 121126. DOI:10.1016/j.biomaterials.2021.121126 |
| [46] |
S.P. Li, Z.X. Lin, X.Y. Jiang, et al., Acta Pharmacol. Sin. 39 (2018) 542-551. DOI:10.1038/aps.2017.178 |
| [47] |
C. Xu, Y. Kang, X. Dong, et al., Chin. Chem. Lett. 34 (2023) 107528. DOI:10.1016/j.cclet.2022.05.042 |
| [48] |
L. Zheng, B. Hu, D. Zhao, et al., Chin. Chem. Lett (2023) 108647. |
| [49] |
G. Liang, Y. Zhu, D.J. Ali, et al., J. Nanobiotechnol. 18 (2020) 10. DOI:10.1186/s12951-019-0563-2 |
| [50] |
L. Zhao, C. Gu, Y. Gan, et al., J. Control. Release 318 (2020) 1-15. DOI:10.1016/j.jconrel.2019.12.005 |
| [51] |
Y.T. Sato, K. Umezaki, S. Sawada, et al., Sci. Rep. 6 (2016) 21933. DOI:10.1038/srep21933 |
| [52] |
Q. Zhan, K. Yi, X. Li, et al., Macromol. Biosci. 21 (2021) e2100042. DOI:10.1002/mabi.202100042 |
| [53] |
X.M. Xi, S.J. Xia, R. Lu, Pharmazie 76 (2021) 61-67. |
| [54] |
P. Kumar, A. Nagarajan, P.D. Uchil, Cold Spring Harb. Protoc. 2019 (2019) 519-525. |
| [55] |
L. Alvarez-Erviti, Y. Seow, H. Yin, et al., Nat. Biotechnol. 29 (2011) 341-345. DOI:10.1038/nbt.1807 |
| [56] |
T. Yong, X. Zhang, N. Bie, et al., Nat. Commun. 10 (2019) 3838. DOI:10.1038/s41467-019-11718-4 |
| [57] |
M.J.W. Evers, S.I. van de Wakker, E.M. de Groot, et al., Adv. Healthca. Mater. 11 (2022) e2101202. DOI:10.1002/adhm.202101202 |
| [58] |
L. Zou, M. Cheng, K. Hu, et al., Chin. Chem. Lett. 35 (2024) 109129. DOI:10.1016/j.cclet.2023.109129 |
| [59] |
I. Zoya, H. He, L. Wang, et al., Chin. Chem. Lett. 32 (2021) 1545-1549. DOI:10.1016/j.cclet.2020.09.038 |
| [60] |
K. Thapa Magar, G.F. Boafo, X. Li, et al., Chin. Chem. Lett. 33 (2022) 587-596. DOI:10.1016/j.cclet.2021.08.020 |
| [61] |
P. Grossen, M. Portmann, E. Koller, et al., Eur. J. Pharm. Biopharm. 158 (2021) 198-210. DOI:10.1016/j.ejpb.2020.11.012 |
| [62] |
T. Umezu, M. Takanashi, Y. Murakami, et al., Mol. Ther. Methods Clin. Dev. 21 (2021) 199-208. DOI:10.1016/j.omtm.2021.03.006 |
| [63] |
Y. Mao, M. Han, C. Chen, et al., Nanoscale 13 (2021) 20157-20169. DOI:10.1039/D1NR06015E |
| [64] |
L. Wu, L. Wang, X. Liu, et al., Acta Pharm. Sin. B 12 (2022) 2029-2042. DOI:10.1016/j.apsb.2021.12.015 |
| [65] |
Y. Shi, S. Guo, Y. Liang, et al., Curr. Pharm. Biotechnol. 23 (2022) 1072-1079. DOI:10.2174/1389201022666210820114236 |
| [66] |
Y. Li, L. Xing, L. Wang, et al., Asian J. Pharm. Sci. 18 (2023) 100797. DOI:10.1016/j.ajps.2023.100797 |
| [67] |
A.K. Agrawal, F. Aqil, J. Jeyabalan, et al., Nanomedicine 13 (2017) 1627-1636. DOI:10.1016/j.nano.2017.03.001 |
| [68] |
R. Kandimalla, F. Aqil, S.S. Alhakeem, et al., Cancers 13 (2021) 3700. DOI:10.3390/cancers13153700 |
| [69] |
K.T. Magar, G.F. Boafo, M. Zoulikha, et al., Chin. Chem. Lett. 34 (2023) 107453. DOI:10.1016/j.cclet.2022.04.051 |
| [70] |
M. Vashisht, P. Rani, S.K. Onteru, et al., Appl. Biochem. Biotechnol. 183 (2017) 993-1007. DOI:10.1007/s12010-017-2478-4 |
| [71] |
D. Sun, X. Zhuang, X. Xiang, et al., Mol. Ther. 18 (2010) 1606-1614. DOI:10.1038/mt.2010.105 |
| [72] |
R. Munagala, F. Aqil, J. Jeyabalan, et al., Cancer Lett. 393 (2017) 94-102. DOI:10.1016/j.canlet.2017.02.004 |
| [73] |
S. Qu, Y. Han, Y. Liu, et al., J. Agric. Food Chem. 70 (2022) 16069-16079. DOI:10.1021/acs.jafc.2c04971 |
| [74] |
G. Carobolante, J. Mantaj, E. Ferrari, et al., Pharmaceutics 12 (2020) 226. DOI:10.3390/pharmaceutics12030226 |
| [75] |
B. Li, C. Teng, H. Yu, et al., Acta Pharm. Sin. B 13 (2023) 2369-2382. DOI:10.1016/j.apsb.2022.12.002 |
| [76] |
Q. Xiao, X. Li, C. Liu, et al., Acta Pharm. Sin. B 13 (2023) 3503-3517. DOI:10.1016/j.apsb.2022.07.012 |
| [77] |
R. Munagala, F. Aqil, J. Jeyabalan, et al., Cancer Lett. 371 (2016) 48-61. DOI:10.1016/j.canlet.2015.10.020 |
| [78] |
F. Aqil, J. Jeyabalan, A.K. Agrawal, et al., Food Funct. 8 (2017) 4100-4107. DOI:10.1039/C7FO00882A |
2024, Vol. 35 

