Cancer has become a major threat to human health and survival [1–3]. Surgery, chemotherapy and radiotherapy are the most widely used cancer treatments in clinic [4–6]. However, the severe side effects and unsatisfactory prognosis are still commonplace things [7–9]. Thus, it is urgent to develop new cancer treatment tactics with high efficiency and selectivity [10]. Phototherapy which can control the drug activity in a spatiotemporal manner has attracted much attention in the past decades [11–15]. Recently, photo-catalytic oxidation of intracellular reduced nicotinamide adenine dinucleotide (2′-phosphate) (NAD(P)H) [16], as a novel type of photo-catalytic anticancer mechanism of action, was proposed. NAD(P)H plays vital roles in intracellular energy production, biomolecules (lipid, nucleus acid, cholesterol, etc.) synthesis, maintenance of redox homeostasis and so on [17,18]. Therefore, photo-catalytic depletion of intracellular NAD(P)H can lead to cancer cell death. Some metal (Ir(Ⅲ) [19–21], Ru(Ⅱ) [22–25]) and metal-free compounds [26–28], which are able to efficiently photo-oxidize NAD(P)H have shown good anticancer activity both in vitro and in vivo.
Generally, photo-catalytic oxidation of NAD(P)H is an oxygen-dependent process as demonstrated in Scheme S1A (Supporting information) [25], taking a Ru(Ⅱ) photosensitizer as an example. NAD(P)H is photo-catalytically oxidized into NAD(P)+, and H2O2 is generated when O2 acts as the electron and proton acceptor. However, considering that many tumors are in a hypoxic microenvironment [29–32], the efficacy of the above-mentioned process and consequent therapeutic outcomes may be heavily depressed. Hence to realize effective NAD(P)H photo-oxidation under hypoxic conditions is quite important to strengthen the power of this anticancer mechanism of action. Many efforts have been made to relieve tumor hypoxia, including developing type-Ⅰ photosensitizers [33,34], introducing oxygen carriers [35] and so on [36]. Sadler [16], Peng and coauthors [27] have reported that NADH can be photo-catalytically oxidized using hemoprotein Cyt c (Fe3+) as the electron acceptor in degassed solutions, which may provide a possible O2-independent pathway in cells. Good subcellular co-localization of the photo-catalysts and hemoprotein Cyt c (generally in mitochondria for living cells) is necessary to realize such an efficient electron transfer. However, this may not be the case for many photo-catalysts as they may not accumulate in mitochondria.
In our previous work, we have reported a series of Ru(Ⅱ)-based photosensitizers, among which Ru1 ([Ru(phen)2(PIP-OCH3)]2+, phen = 1,10-phenanthroline, PIP-OCH3 = 2-(4–methoxy phenyl)-1H-imidazo[4,5-f][1,10]phenanthroline) (Scheme S2 in Supporting information) displayed the most efficient photo-catalytic NAD(P)H oxidation activity under aerobic conditions, accompanied by the production of H2O2 with a high yield of 73.2% [25]. To regain the glory under hypoxic or even oxygen-free conditions, herein ultrasmall platinum nanoparticles (Pt NPs) were introduced as a powerful assistant to realize such a goal. Our idea is mainly based on the following considerations: (1) the catalase (CAT)-like activity of Pt NPs is well known [37–39], and can be utilized to re-transform the in situ generated H2O2 into oxygen during the photo-catalytic process, thereby achieving cyclic utilization (at least in part) of the precious oxygen in hypoxia (Scheme 1B and Scheme S1B in Supporting information). Moreover, H2O2 is usually over-expressed in tumor cells [30,40], which is very helpful to alleviate hypoxia by the aid of CAT-like activity of Pt NPs in vitro and in vivo. (2) Pt NPs can also be served as H2 evolution catalysts (HEC) while using Ru1 as the photosensitizer and NAD(P)H as the electron and proton donor (Scheme 1C and Scheme S1B) [41,42]. In this process, NAD(P)H is oxidized without the participation of oxygen, which may provide an effective way even under oxygen-free conditions. Via further co-encapsulation of Ru1 and Pt NPs in bovine serum albumin (BSA) (Scheme 1A), the resultant Ru/Pt@BSA nanoparticles can photo-catalyze NAD(P)H oxidation in hypoxic and Ar-saturated solutions. Thanks to the tumor targeting ability of BSA which shows high binding affinity towards glycoprotein 60 (gp60) overexpressed on the membranes of many cancer cells [18,43,44], Ru/Pt@BSA exhibits targeted and efficient anticancer activity both in vitro and in vivo upon visible light irradiation. For comparison, Ru@BSA and Pt@BSA were also constructed and studied in detail.
|
Download:
|
| Scheme 1. Schematic illustration of fabrication of Ru/Pt@BSA (A), and the postulated mechanism of photo-catalytic oxidation of NAD(P)H under hypoxic and oxygen-free conditions (B and C). | |
Pt NPs were prepared based on the reported method [45–47]. The obtained Pt NPs are ultrasmall with a diameter of about 3–5 nm, and the 0.2 nm lattice spacing is visible under transmission electron microcopy (TEM) (Figs. 1A and B). The energy-dispersive X-ray spectroscopy (EDS) elemental analysis clearly shows Pt-based signals (Fig. S1 in Supporting information). Moreover, the zeta potential of Pt NPs was −34.0 mV (Fig. S2 in Supporting information). The above results are consistent with the reported data and indicate the successful synthesis of Pt NPs [45].
|
Download:
|
| Fig. 1. (A, B) TEM images of Pt NPs, (C) O2 evolution detected by Clark electrode after adding H2O2 into a Pt NPs solution (30 µg/mL). The arrow indicates H2O2 was added. Inset shows formation of oxygen bubbles. (D) TEM image of Ru/Pt@BSA. (E) Absorption spectra of Pt NPs, Ru1 and Ru/Pt@BSA. (F) Emission spectra of Ru1 and Ru/Pt@BSA upon 470 nm excitation. | |
The CAT-like activity of Pt NPs was investigated by the ability to convert hydrogen peroxide into oxygen. As shown in Fig. S3 (Supporting information), a lot of oxygen bubbles could be observed for the mixture containing both Pt NPs and H2O2, while none appeared for the solutions of either Pt NPs or H2O2 under the same conditions. The resulted oxygen was further quantified by Clark oxygen electrode. As shown in Fig. 1C, the concentration of oxygen increased sharply as soon as H2O2 was added into the Pt solution. About 700 nmol O2 was generated after adding 1.5 µmol H2O2, corresponding to a yield of about 93.3% (two H2O2 can theoretically generate one O2). These results indicate that Pt NPs possess good CAT-like activity.
Our previous study has shown that Ru1 can efficiently photo-catalyze NAD(P)H oxidation and produce H2O2 in situ with a high yield of 73.2% under aerobic conditions [26]. To combine Ru1 with Pt NPs may be a good choice to convert the in situ generated H2O2 once again into O2, thus realizing partial cyclic utilization of limited oxygen in hypoxia. Thus, Pt NPs and Ru1 were further co-loaded in BSA to take full advantage of its cancer targeting ability. The obtained Ru/Pt@BSA NPs were characterized by TEM, dynamic light scattering (DLS), absorption and emission spectra. As shown in Fig. 1D, Ru/Pt@BSA has a uniform size with an average diameter of about 41 nm. The scanning transmission electron microscopy (STEM) and the EDS elemental mapping images clearly showed the presence of Ru- and Pt-based signals along with that based on S and P elements (Figs. S4 and S5 in Supporting information). The DLS result exhibits a mean hydrodynamic diameter of about 79.2 ± 1.2 nm (Fig. S6A in Supporting information), which is larger than the TEM result probably due to the water layer outside the particles. Ru/Pt@BSA displays the combined absorption of Ru1 and Pt NPs, and Ru1 based emission peak at 605 nm (Figs. 1E and F), confirming the successful co-loading of Ru1 and Pt NPs. For comparison, BSA nanoparticles loaded with only Ru1 (Ru@BSA) or Pt NPs (Pt@BSA) were also prepared and characterized by absorption spectra (Fig. S7 in Supporting information). The DLS results showed that the diameters of Ru@BSA and Fe@BSA were about 70.3 ± 0.7 nm and 66.8 ± 1.0 nm, respectively (Figs. S6B and C in Supporting information). Using inductive coupled plasma atomic emission spectrometry (ICP-AES) to measure the Ru and Pt contents, the loading rate of Ru1 in Ru/Pt@BSA and Ru@BSA is quantified to be about 3.9 wt%, and that of Pt in Ru/Pt@BSA and Pt@BSA is about 8.5 wt%.
The CAT-like activity of Pt NPs maintaines very well after encapsulation in BSA. As shown in Fig. S8 (Supporting information), oxygen bubbles are visible to the naked eyes for Pt@BSA and Ru/Pt@BSA solutions after adding H2O2. Control experiments indicate Pt NPs are necessary to decompose H2O2.
The photo-catalytic NADH oxidation activities of Ru@BSA and Ru/Pt@BSA were compared under different conditions. The typical absorption peak at about 336 nm of NADH disappears after oxidation into NAD+, which can be readily utilized to monitor the oxidation process. As shown in Fig. S9 (Supporting information), both Ru/Pt@BSA and Ru@BSA could photo-catalyze NADH oxidation efficiently under aerobic conditions. Ru@BSA and Ru/Pt@BSA (5 µmol/L based on Ru1) could lead to almost full oxidation of NADH (200 µmol/L) after 3 min of irradiation (470 nm, 22.5 mW/cm2). After that, hydrogen peroxide was detected for Ru@BSA by test paper (inset of Fig. S9A), but almost none was observed for Ru/Pt@BSA (inset of Fig. S9B) due to the presence of Pt NPs with CAT-like activity. Under hypoxic conditions (3% O2), the photo-catalytic NADH oxidation induced by Ru/Pt@BSA was much faster than that by Ru@BSA (Figs. 2A and B, 5 µmol/L based on Ru1 for both). Efficient conversion of the in situ generated H2O2 once again into O2 should play an important role for the enhanced activity of Ru/Pt@BSA under hypoxic conditions. Moreover, considering that H2O2 is usually over-expressed in many cancer cells, we further examined the photo-catalytic performances in Ar-saturated solutions by adding different concentrations of H2O2. As shown in Fig. 2C and Fig. S10 (Supporting information), Ru/Pt@BSA can photo-catalyze NADH oxidation in a H2O2 concentration-dependent manner, which is consistent with the efficient CAT-like activity of Pt NPs. Interestingly, in the absence of H2O2, Ru/Pt@BSA can still photo-catalyze NADH oxidation in an Ar-saturated solution (Fig. 2E). Ru/Pt@BSA (5 µmol/L based on Ru1) can lead to a full oxidation of NADH (200 µmol/L) after 50 min of irradiation (470 nm, 22.5 mW/cm2). As expected, Ru@BSA almost lost the ability under the same conditions (Figs. 2D and F, Fig. S11 in Supporting information). In this case, we deduce the Pt NPs act as H2 evolution catalysts, while Ru1 is the photosensitizer and NADH is the electron and proton donor. After full reaction, H2 appeared at the top of a sealed cuvette and could be detected by gas chromatography (Fig. S12 in Supporting information). Such a process is totally oxygen-independent, which may provide another possibility to enhance the photo-catalytic NADH oxidation by Ru1 under hypoxic conditions.
|
Download:
|
| Fig. 2. Photo-induced (470 nm, 22.5 mW/cm2) absorption spectral changes of NADH (200 µmol/L in H2O) in the presence of Ru/Pt@BSA (Ru1: 5 µmol/L, Pt: 10 µg/mL) or Ru@BSA (Ru1: 5 µmol/L) under different conditions. (A) In the presence of Ru/Pt@BSA and (B) Ru@BSA under hypoxic conditions (3% O2); (C) In the presence of Ru/Pt@BSA and (D) Ru@BSA in Ar-saturated solutions with addition of 1 mmol/L H2O2; (E) In the presence of Ru/Pt@BSA and (F) Ru@BSA in Ar-saturated solutions. | |
In addition, Ru1 is also a good singlet oxygen generator with a quantum yield of about 0.94 in air-saturated solutions [22]. In Ar-saturated solutions, singlet oxygen production of Ru@BSA is significantly inhibited using ABDA as the singlet oxygen trap (Fig. S13B in Supporting information). By adding H2O2 (0.5 mmol/L) into the Ar-saturated solutions, singlet oxygen production of only Ru/Pt@BSA recovered due to the supplement of O2 by Pt NPs (Fig. S13A in Supporting information). Thus, in the hypoxic microenvironment of tumor tissues with overexpressed H2O2, Ru/Pt@BSA may kill cancer cells in multiple pathways as mentioned above.
The results in solutions encourage us to investigate their performance in cells. Firstly, O32 (hydrogen peroxide fluorescence probe) which can specifically react with H2O2 and emit green fluorescence was used to detect the intracellular H2O2 by confocal microscopy. Under normoxic conditions, strong green fluorescence was observed for the A549 (human lung cancer) cells treated by Ru@BSA upon 470 nm light irradiation (Fig. S14 in Supporting information), indicating the production of H2O2 in situ through the photo-catalytic oxidation of intracellular NAD(P)H. The control experiments display that Ru1 and light irradiation are necessary. However, only faint fluorescence appeared for the Ru/Pt@BSA and light treated cells, which can be ascribed to the co-loaded Pt NPs with efficient CAT-like activity. In addition, H2O2 is usually overexpressed in cancer cells as stated earlier, and can also be utilized to alleviate hypoxia. To confirm this, [Ru(dpp)3]Cl2 (dpp = 4,7-diphenyll-1,10-phenanthroline) was used as an oxygen probe to detect the intracellular O2 levels by confocal microscopy under hypoxic conditions (3% O2). High levels of oxygen can quench the red emission of [Ru(dpp)3]Cl2. As shown in Fig. S15 (Supporting information), obvious red luminescence was observed for the A549 cells treated by Ru@BSA, hinting at a low oxygen level. The red emission was largely quenched for the cells treated with Ru/Pt@BSA, which indicates an elevated O2 level induced by co-loaded Pt NPs. These results confirm that Pt NPs can efficiently transform the original or in situ produced H2O2 into O2 in cells, thus is helpful to alleviate tumor hypoxia.
Intracellular NAD(P)H levels of A549 cells upon different treatments under hypoxic conditions (3% O2) were further investigated using commercial NAD(P)H detection kits. As shown in Fig. 3A, Ru/Pt@BSA displayed negligible effects in the dark, but could decrease the intracellular NAD(P)H levels in a concentration-dependent manner upon 470 nm irradiation (22.5 mW/cm2 for 30 min). Specifically, the NAD(P)H level reduced by 72% after treating with 240 µg/mL of Ru/Pt@BSA (about 10.5 µmol/L based on Ru1). On the contrary, almost no effects were observed for Ru@BSA under the same conditions (Fig. 3B). These results highlight the important role of Pt NPs in enhancing the photo-catalytic activity of Ru1 in hypoxia, i.e. the CAT-like activity can alleviate tumor hypoxia, and the HEC activity may endow Ru/Pt@BSA an oxygen-independent pathway to oxidize intracellular NAD(P)H.
|
Download:
|
| Fig. 3. NAD(P)H levels of A549 cells treated with varied concentrations of Ru/Pt@BSA (A) or Ru@BSA (B) with or without irradiation under hypoxic conditions. Each experiment was carried out in triplicate, and data are expressed as mean ± standard deviation (SD) (n = 3) (****P < 0.0001, two-tailed Student’s t-test). (C) Intracellular ROS levels of A549 cells treated with Ru/Pt@BSA, Ru@BSA or phosphate buffer saline (PBS) in the dark or upon light irradiation under hypoxic conditions. DCFH-DA was used as the fluorescent probes. Irradiation conditions: 470 nm, 22.5 mW/cm2, 30 min. (D) Confocal luminescence images of A549 cells treated with Ru/Pt@BSA for different times. Scale bar: 100 µm. | |
The total intracellular reactive oxygen species (ROS) levels of A549 cells were examined using 2′, 7′-dichlorodihydrofluorescein diacetate (DCFH-DA) as a probe. DCFH-DA is not emissive but can be oxidized into fluorescent 2′, 7′-dichlorofluorescein (DCF) by intracellular ROS. Under normoxic conditions, quite weak green fluorescence appeared for the A549 cells treated by Ru@BSA (about 350 nmol/L based on Ru1) and 470 nm light irradiation (22.5 mW/cm2 for 30 min), while much stronger fluorescence was observed for Ru/Pt@BSA under the same conditions (Fig. S16 in Supporting information). We deduce that the photo-catalytic process quickly consumes the intracellular O2 to produce H2O2, while Ru/Pt@BSA can supplement O2 in time to amplify the ROS levels. Under hypoxic conditions, similar trends were observed. A549 cells treated by Ru/Pt@BSA (about 3.5 µmol/L based on Ru1) upon irradiation displayed obvious green fluorescence, which was quite faint for Ru@BSA treated cells under the same conditions (Fig. 3C).
The results above prove that the presence of Pt NPs can significantly enhance the photo-catalytic oxidation of intracellular NAD(P)H and ROS production, which stimulates us to further investigate the anticancer activity in vitro and in vivo. A standard methyl thiazolyl tetrazolium (MTT) assay was employed to evaluate the cytotoxicity against cancer cells (including A549 and HeLa (human cervical cancer)) and IOSE80 normal cells (human normal ovarian epithelial). As shown in Fig. S17 (Supporting information), no obvious dark cytotoxicity was observed for Ru@BSA and Ru/Pt@BSA towards A549 and HeLa cells. Upon 470 nm irradiation (22.5 mW/cm2 for 30 min) under normoxic conditions, Ru@BSA displayed good anticancer activity with half maximal inhibitory concentration (IC50) values about 24 µg/mL (1.0 µmol/L in Ru1) and 19 µg/mL (0.8 µmol/L in Ru1) towards A549 and HeLa cells, respectively. Ru/Pt@BSA exhibited much enhanced photo-toxicity under the same conditions, yielding IC50 values about 8 µg/mL (about 350 nmol/L in Ru1) and 7 µg/mL (about 300 nmol/L in Ru1) towards A549 and HeLa cells, respectively. Under hypoxic conditions, the photo-toxicity of both Ru@BSA and Ru/Pt@BSA was depressed, while that of the latter was relatively less effected. The IC50 values of Ru@BSA towards A549 cells are about 376 µg/mL (16 µmol/L in Ru1). These data are about 20 times that under normoxic conditions. While for Ru/Pt@BSA, the IC50 values towards A549 in hypoxia upon irradiation are only about 10 times (about 82 µg/mL (3.5 µmol/L in Ru1) that in normoxia (Fig. S18 in Supporting information). The presence of Pt NPs can significantly enhance the photo-toxicity, which is consistent with the improved photo-catalytic oxidation of intracellular NAD(P)H and ROS generation.
It is worth noting that Ru/Pt@BSA had much lower photo-cytotoxicity towards normal IOSE80 cells with an IC50 value about 235 µg/mL (10 µmol/L in Ru1) under normoxic conditions (Fig. S19 in Supporting information), which can be ascribed to the cancer targeting ability of BSA by specific interaction with gp60 overexpressed on the membranes of tumor cells [15,36,37]. As shown in Fig. 3D, the intracellular red luminescence of Ru1 gradually increased with the extension of incubation time, which indicates Ru/Pt@BSA NPs was gradually internalized by A549 cells. However, under the same conditions, poor uptake was observed for the normal IOSE80 cells as little red luminescence appeared (Fig. S20 in Supporting information). The good cancer targeting ability of Ru/Pt@BSA can minimize the possible side effects further.
Moreover, calcein-AM (staining live cells with green fluorescence) and PI (staining dead cells with red fluorescence) were used to visualize the live and dead cells after different treatments under hypoxic conditions (3% O2). As shown in Fig. S21 (Supporting information), almost all the A549 cells treated with Ru/Pt@BSA (240 µg/mL) and 470 nm light irradiation (22.5 mW/cm2 for 30 min) were stained by PI with red fluorescence, i.e. dead. Only faint red fluorescence was observed for Ru@BSA under the same conditions, indicating much lower photo-cytotoxicity of Ru@BSA. No obvious red fluorescence was detected for the cells treated with Pt@BSA in the dark or under irradiation. These results indicate the co-loaded Pt NPs can significantly strengthen the anticancer activity of Ru1 under hypoxic conditions, which is consistent with the MTT results.
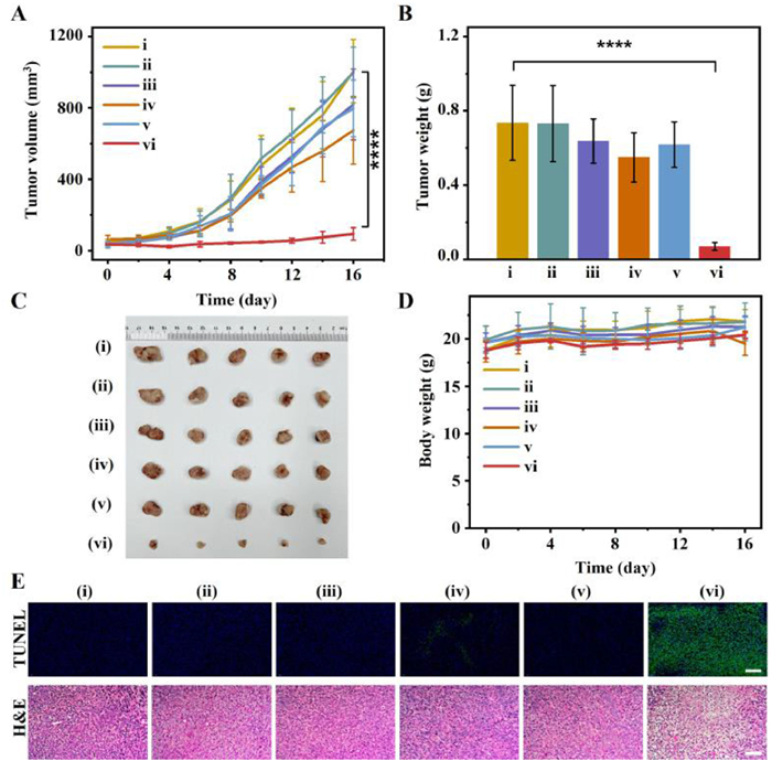
Based on the efficient and targeted anticancer activity of Ru/Pt@BSA in vitro, we then investigated the performance in vivo utilizing a 4T1 tumor-bearing mouse model as a proof of concept. All animal experiments were carried out with the permission of the Ethics Committee of Technical Institute of Physics and Chemistry, CAS (IACUC Issue No.: IACUC-IPC-22058). When the tumors grew up to about 50 mm3, all the mice were randomly allocated into 6 groups with 5 mice in each group: (ⅰ) PBS + light, (ⅱ) Pt@BSA, (ⅲ) Ru@BSA, (ⅳ) Ru@BSA + light, (ⅴ) Ru/Pt@BSA, (ⅵ) Ru/Pt@BSA + light. The agents were injected via the tail vein with dosages of 25 mg/kg (about 1.0 mg/kg in Ru1 or 2.1 mg/kg in Pt when involved). Six hours after each injection, the tumors of the light groups were irradiated with a 520 nm laser (100 mW/cm2) for 10 min. As shown in Fig. 4A, the tumor volumes of PBS + light group increased by 20 times over the therapeutic course. Pt@BSA, Ru@BSA, Ru@BSA + light and Ru/Pt@BSA displayed very poor anticancer activity, and only Ru/Pt@BSA + light could significantly inhibit tumors growth. Similar results were also observed for the tumor weights and sizes (Figs. 4B and C). These results confirm that the presence of Pt NPs can greatly enhance the photoactivated anticancer activity of Ru1 in vivo. The body weights of the mice before and after treatment did not change obviously (Fig. 4D). All the mice were sacrificed after 16 days, and the tumor tissues and the main organs (including heart, live, spleen, lung and kidney) were collected and stained by hematoxylin and eosin (H & E). Besides, terminal deoxynucleotidyl transferase dUTP nick end labeling (TUNEL) staining was also applied for the tumor tissues. As expected, only the tumor tissues after treatment by Ru/Pt@BSA + light were severely damaged (Fig. 4E). The main organs in all groups did not show obvious tissue damage/abnormality (Fig. S22 in Supporting information), which indicates the excellent biocompatibility of these agents.
|
Download:
|
| Fig. 4. (A) Tumor volumes of the mice upon different treatments: (ⅰ) PBS + light, (ⅱ) Pt@BSA, (ⅲ) Ru@BSA, (ⅳ) Ru@BSA + light, (ⅴ) Ru/Pt@BSA, (ⅵ) Ru/Pt@BSA + light. (B) Average tumor weights of the mice after different treatments for 16 days. (C) Tumor sizes of the mice after different treatments for 16 days. (D) Body weight changes of the mice during treatments. (E) H & E and TUNEL staining images of tumor slices obtained from different groups. Scale bars: 200 µm. Data were presented as mean ± SD (n = 5). ****P < 0.0001 (two-tailed Student’s t-test). | |
In conclusion, photo-catalytic NAD(P)H oxidation as a novel anticancer mechanism has attracted much attention in the very recent years. However, the general oxygen-dependent mechanism may heavily limit the efficacy in hypoxic tumor tissues. In this work, to strengthen the photo-catalytic NAD(P)H oxidation activity of Ru1 in hypoxia, Pt NPs with CAT-like and HEC activities were introduced as a powerful assistant. The CAT-like activity of Pt NPs can transform the original and in situ formed H2O2 once again into O2, thus relieving tumor hypoxia and also realizing cyclic utilization (at least in part) of precious oxygen in hypoxia. Moreover, the HEC activity of Pt NPs can provide an oxygen-independent pathway for photo-catalytic oxidation of NAD(P)H. Via co-encapsulation of Ru1 and Pt NPs in BSA with tumor targeting ability, the resultant Ru/Pt@BSA can photo-catalyze NADH oxidation in hypoxic (3% O2) and even oxygen-free solutions. The results in vitro displayed that Ru/Pt@BSA upon irradiation can effectively deplete intracellular NAD(P)H, produce ROS and selectively kill cancer cells under hypoxic conditions, while the performances of Ru@BSA were quite poor under the same conditions. Finally, Ru/Pt@BSA could also greatly inhibit tumor growth in vivo. Our results may provide new sights for efficient photo-catalytic oxidation of NAD(P)H and targeted cancer treatment under hypoxic conditions.
Declaration of competing interestThe authors declare that they have no known competing financial interests or personal relationships that could have appeared to influence the work reported in this paper.
AcknowledgmentsThis work was financially supported by Research Equipment Development Project of Chinese Academy of Sciences (No. YJKYYQ20210014). We really appreciate Dr. Wuyi Xiao, from CAS Key Laboratory of Bio-inspired Materials and Interfacial Science, for offering help with the animal experiment.
Supplementary materialsSupplementary material associated with this article can be found, in the online version, at doi:10.1016/j.cclet.2023.108317.
| [1] |
Q. Sun, Z. Wang, B. Liu, et al., Coord. Chem. Rev. 451 (2022) 214267. DOI:10.1016/j.ccr.2021.214267 |
| [2] |
H. Sung, J. Ferlay, R.L. Siegel, et al., CA Cancer J. Clin. 71 (2021) 209-249. DOI:10.3322/caac.21660 |
| [3] |
F. Bray, J. Ferlay, I. Soerjomataram, et al., CA Cancer J. Clin. 68 (2018) 394-424. DOI:10.3322/caac.21492 |
| [4] |
S.L. Li, P. Jiang, F.L. Jiang, Y. Liu, Adv. Funct. Mater. 31 (2021) 2100243. DOI:10.1002/adfm.202100243 |
| [5] |
R.W. Johnstone, A.A. Ruefli, S.W. Lowe, Cell 108 (2022) 153-164. |
| [6] |
Y. Zhou, S. Fan, L. Feng, X. Huang, X. Chen, Adv. Mater. 33 (2021) 2104223. DOI:10.1002/adma.202104223 |
| [7] |
W. Bao, M. Liu, J. Meng, et al., Nat. Commun. 12 (2021) 6399. DOI:10.1038/s41467-021-26655-4 |
| [8] |
K. Ni, T. Aung, S. Li, et al., Chem 5 (2019) 1892-1913. DOI:10.1016/j.chempr.2019.05.013 |
| [9] |
K. Ni, T. Luo, G.T. Nash, W. Lin, Acc. Chem. Res. 53 (2020) 1739-1748. DOI:10.1021/acs.accounts.0c00313 |
| [10] |
W. Wu, L. Yu, Q. Jiang, et al., J. Am. Chem. Soc. 141 (2019) 11531-11539. DOI:10.1021/jacs.9b03503 |
| [11] |
S. Li, B. Xu, M. Lu, et al., Adv. Mater. 34 (2022) e2202609. DOI:10.1002/adma.202202609 |
| [12] |
Y. Zhao, X. Liu, X. Liu, et al., Front. Immunol. 13 (2022) 955920. DOI:10.3389/fimmu.2022.955920 |
| [13] |
C. Wang, Y. Zhang, H. Li, et al., Chin. Chem. Lett. 33 (2022) 2447-2450. DOI:10.1016/j.cclet.2021.09.106 |
| [14] |
H. Wang, H Zhang, W. Xing, et al., Chin. Chem. Lett. 33 (2022) 4033-4036. DOI:10.1016/j.cclet.2021.12.051 |
| [15] |
D. Xu, Q. Zhou, X. Dal, et al., Chin. Chem. Lett. 33 (2022) 851-854. DOI:10.1016/j.cclet.2021.08.001 |
| [16] |
H. Huang, S. Banerjee, K. Qiu, et al., Nat. Chem. 11 (2019) 1041-1048. DOI:10.1038/s41557-019-0328-4 |
| [17] |
A. Chiarugi, C. Dölle, R. Felici, M. Ziegler, Nat. Rev. Cancer 12 (2012) 741-752. DOI:10.1038/nrc3340 |
| [18] |
A.O. Elzoghby, W.M. Samy, N.A. Elgindy, J. Control. Release 157 (2012) 168-182. DOI:10.1016/j.jconrel.2011.07.031 |
| [19] |
Z. Fan, Y. Rong, T. Sadhukhan, et al., Angew. Chem. Int. Ed. 61 (2022) e202202098. DOI:10.1002/anie.202202098 |
| [20] |
C. Huang, C. Liang, T. Sadhukhan, et al., Angew. Chem. Int. Ed. 60 (2021) 9474-9479. DOI:10.1002/anie.202015671 |
| [21] |
L. Lee, K. Lo, J. Am. Chem. Soc. 144 (2022) 14420-14440. DOI:10.1021/jacs.2c03437 |
| [22] |
A.K. Mengele, D. Weixler, A. Chettri, et al., Chem. Eur. J. 27 (2021) 16840-16845. DOI:10.1002/chem.202103029 |
| [23] |
S. Qi, Z. Jin, Y. Jian, et al., Chem. Commun. 57 (2021) 4162-4165. DOI:10.1039/D1CC00258A |
| [24] |
C. Liang, J. Xie, S. Luo, et al., Nat. Commun. 12 (2021) 5001. DOI:10.1038/s41467-021-25303-1 |
| [25] |
X. Da, Z. Wang, Y. Jian, et al., Inorg. Chem. Front. 9 (2022) 2544-2556. DOI:10.1039/D2QI00413E |
| [26] |
K. Teng, L. Niu, N. Xie, Q. Yang, Nat. Commun. 13 (2022) 6179. DOI:10.1038/s41467-022-33924-3 |
| [27] |
M. Li, K.H. Gebremedhin, D. Ma, et al., J. Am. Chem. Soc. 144 (2022) 163-173. DOI:10.1021/jacs.1c07372 |
| [28] |
M. Li, Y. Xu, Z. Pu, et al., Proc. Natl. Acad. Sci. U. S. A. 119 (2022) e2210504119. DOI:10.1073/pnas.2210504119 |
| [29] |
H. Fan, G. Yan, Z. Zhao, et al., Angew. Chem. Int. Ed. 55 (2016) 5477-5482. DOI:10.1002/anie.201510748 |
| [30] |
S. Hou, Y.E. Gao, X. Ma, et al., Chem. Eng. J. 416 (2021) 129037. DOI:10.1016/j.cej.2021.129037 |
| [31] |
F. Jiang, B. Ding, S. Liang, et al., Biomaterials 268 (2021) 120545. DOI:10.1016/j.biomaterials.2020.120545 |
| [32] |
P. Zhao, Z. Tang, X. Chen, et al., Mater. Horizons. 6 (2019) 369-374. DOI:10.1039/C8MH01176A |
| [33] |
K. Teng, W Chen, L. Niu, et al., Angew. Chem. Int. Ed. 60 (2021) 19912-19920. DOI:10.1002/anie.202106748 |
| [34] |
K. Teng, L. Niu, Q. Yang, et al., Chem. Sci. 13 (2022) 5951-5956. DOI:10.1039/D2SC01469F |
| [35] |
Y. Cheng, H. Cheng, C. Jiang, et al., Nat. Commun. 6 (2015) 8785. DOI:10.1038/ncomms9785 |
| [36] |
R. Liang, L. Liu, H. He, et al., Biomaterials 177 (2018) 149-160. DOI:10.1016/j.biomaterials.2018.05.051 |
| [37] |
F. Shen, C. Zhang, Z. Cai, et al., Chem. Eng. J. 438 (2022) 135556. DOI:10.1016/j.cej.2022.135556 |
| [38] |
Z. Wang, Y. Yan, C. Li, et al., ACS Nano 16 (2022) 9019-9130. DOI:10.1021/acsnano.2c00327 |
| [39] |
L. Gong, Y. Zhang, J. Zhao, et al., Small 18 (2022) e2107656. DOI:10.1002/smll.202107656 |
| [40] |
F. Bonnay, A. Veloso, V. Steinmann, et al., Cell 182 (2020) 1490-1507. DOI:10.1016/j.cell.2020.07.039 |
| [41] |
L. Liu, Y. Wang, Y. Zhao, et al., Adv. Funct. Mater. 32 (2022) 2112207. DOI:10.1002/adfm.202112207 |
| [42] |
T. Zhang, C. Pei, G. Sun, et al., Angew. Chem. Int. Ed. 61 (2022) e202201453. DOI:10.1002/anie.202201453 |
| [43] |
S. Wang, Y. Pang, S. Hu, et al., Chem. Eng. J. 451 (2023) 138864. DOI:10.1016/j.cej.2022.138864 |
| [44] |
C. Zhang, X. Guo, X. Da, et al., Dalton Trans. 50 (2021) 7715-7724. DOI:10.1039/D1DT00777G |
| [45] |
X. Liu, X. Dong, S. Yang, et al., Adv. Sci. 8 (2021) 2003679. DOI:10.1002/advs.202003679 |
| [46] |
Y. Teow, S. Valiyaveettil, Nanoscale 2 (2010) 2607-2613. DOI:10.1039/c0nr00204f |
| [47] |
P.R. Van, M.J. Mckelvy, W.S. Glaunsinger, J. Solid State Chem. 67 (1986) 151-169. DOI:10.1016/0022-4596(87)90350-1 |
2023, Vol. 34 

