Radiotherapy, as a mainstay therapeutic modality, has been extensively applied in clinical cancer treatment via direct DNA double-strand destruction and indirect oxidative damage [1]. Unfortunately, the intrinsic tumor resistance to radiotherapy, as well as the concomitant radiation injury to normal tissues adjacent to tumor, greatly limits the efficacy of cancer radiotherapy [2]. Consequently, it is of great significance to develop either feasible radiosensitizers that enhance the radiosensitivity of cancer cells or effective radioprotective agents that minimize the radiation damage on normal tissues.
To date, numerous molecular drugs and functional nanomaterials have been explored to potentiate radiotherapy and alleviate radiation-induced side effects [3-6]. For instance, the thiol-containing drugs amifostine, a typical radioprotectant used in clinics, protects the normal tissues from radiation-caused damage by scavenging the excessive free radicals to allow a higher dose of radiation [7]. The first-in-class radiosensitizer NBTXR3, that is functionalized hafnium oxide nanomaterials, deposits high-energy ionizing radiation within tumors owing to the X-ray attenuation property of high-Z elements [8]. However, these limited radiotherapy-related drugs in clinic suffer from the common drawbacks including low reactive oxygen species (ROS) scavenging/generation capacity, irradiation damage in non-target tissues, side effects to normal organisms. More importantly, complex biological microenvironments, such as abundant biomolecules in living system, strong acidic condition of gastrointestinal tract, low O2 levels of malignant tumors, greatly hinder their curative effects in radiotherapy. Therefore, the development of novel radioenhancers and radioprotectants is highly desired for clinical radiotherapy.
Nanozymes have been recently explored in the field of tumor radiotherapy owing to its exceptional advantages. For instance, nanozymes with superoxide dismutase (SOD)-like and catalase (CAT)-like activity efficiently reduce radiation-induced free radical damages by scavenging multiple ROS [9]. Some nanozymes are able to enhance the radiosensitizing performance of tumor through boosting the production of •OH or reversing tumor hypoxia [10, 11]. Specifically, the multi-enzyme-like performance of nanozymes is sensitive to the surrounding environments [12]. For instance, the reported POD-mimicking nanoenzymes exert the catalytic activity under acidic tumor microenvironment to achieve enhanced therapeutic effects.
Currently, although numerous published reviews have summarized the remarkable advances of nanozymes in diverse fields, no comprehensive review has been devoted to the applications of nanozymes as radioenhancers and radioprotectants in tumor radiotherapy [13-15]. Therefore, in this review, we present the impressive progress of nanozymes for potentiating radiotherapy and radiation protection. First, the types of nanozymes used in tumor radiotherapy are briefly discussed. Subsequently, the main strategies of nanozymes to enhance the radiotherapy efficiency are summarized. Finally, the advances of typical nanozymes for preventing various common radiation-induced damages are highlighted.
2. Types of nanozymes used in radiotherapy and radiation protectionUp to now, a variety of functional nanostructures with oxidoreductase-like properties, such as peroxidase (POD), catalase (CAT), oxidase (OXD), superoxide dismutase (SOD), have been successfully applied for radiosensitization of tumor and radioprotection of normal tissues [9-11]. In this section, we briefly discuss the types of nanozymes used in radiotherapy and radiation protection.
2.1. POD-mimicking nanozymesIn 2007, Fe3O4 nanostructures were firstly discovered with intrinsic POD-like property to catalyze the oxidation of specific substrates with H2O2 (Fig. 1a) [16]. This POD-like activity results from the catalytic conversion of H2O2 into hydroxyl radicals (•OH). In comparison with natural POD, the catalytic capability of nanozymes can be enhanced through tuning their size, morphology, structure and composition [17]. For instance, our previous work demonstrates the POD-like activity of Pt hollow nanodendrites is superior to its counterpart Pd cubes due to the abundant branches and hollow structure (Fig. 1b) [18]. Interestingly, the acidic surroundings are more conductive to the execution of the catalytic capability of POD-mimicking nanozymes than neutral surroundings. It is known that the tumor microenvironment is featured in mild acidity and overproduced H2O2. Therefore, POD-mimicking nanozymes could be developed for tumor radiotherapy and nanocatalytic therapy.
|
Download:
|
| Fig. 1. (a) The oxidation of various POD substrates catalyzed by Fe3O4 NPs and H2O2. Reprinted with permission [16]. Copyright 2007, Nature Publishing Group. (b) The enhanced POD-like activity of Pt hollow nanodendrites. Reprinted with permission [18]. Copyright 2018, John Wiley and Sons. (c) The GPx-like activity of typical metal oxide nanomaterials. Reprinted with permission [19]. Copyright 2017, John Wiley and Sons. (d) The glucose oxidation catalyzed by DMSN-Au-Fe3O4 nanoplatform. Reprinted with permission [22]. Copyright 2019, John Wiley and Sons. (e) The catalyticoxidation of ascorbate by Pd-based nanomaterials. Reprinted with permission [23]. Copyright 2018, Nature Publishing Group. | |
In addition to generate ROS, some POD-mimicking nanozymes simultaneously exhibited glutathione peroxidase (GPx)-like activity in the presence of GSH. By catalyzing the oxidation of GSH, they decompose the toxic H2O2 into nontoxic substances. For instance, both V2O5 and MnO2 nanomaterials with GPx-like activity are able to clear excess ROS from impaired cells and provide cytoprotection against harmful oxidative damage (Fig. 1c) [19]. As a result, GPx-mimicking nanozymes may alleviate radiation-induced damage by scavenging peroxide.
2.2. OXD-mimicking nanozymesOxidase catalyzes the oxidation of a substrate to corresponding oxidized product with the assistance of O2 under ambient conditions, concomitant with the production of either H2O or H2O2 [20]. To date, numerous nanostructures have been reported to catalyze the oxidation of one or more substrates with O2, demonstrating OXD-like activities [21]. For instance, Au NPs are capable of catalyzing the oxidation of glucose into gluconic acid and H2O2 (Fig. 1d) [22]. Our group discovered that Pd-based nanocrystals accelerated the aerobic oxidation of pharmacological ascorbate to efficiently generate ascorbic radicals and H2O2 (Fig. 1e) [23]. Moreover, the OXD-like activity of Pd nanostructures is facet-dependent. Along with the accelerated production of H2O2, the introduction of OXD-mimicking nanozymes contributes to enhancing the radiosensitizing effect on tumor cells.
2.3. CAT-mimicking nanozymesCatalase, a key antioxidant enzyme in many organisms, catalyzes the breakdown of cellular H2O2 into water and O2 [24]. As an alternative to natural catalase, several types of nanomaterials have been discovered to possess CAT-like activities, including noble metal nanostructures, metal oxide nanostructures, etc. [25, 26]. Different from the POD-like activity, most nanomaterials display CAT-like property in wide range of pH. For instance, Pt NPs displayed the CAT-like capability over broad-spectrum pH range from 1.12 to 10.96 (Fig. 2a) [27]. Inspired by this feature, CAT-mimicking nanozymes have shown great potential in tumor radiotherapy. On the one hand, based on the over-expressed H2O2 at tumor site and hypoxic tumor microenvironment, nanomaterials with CAT-like activity are expected to alleviate tumor hypoxia by generating O2 in situ and thus effectively overcoming the radiation resistance of tumor cells [28]. On the other hand, CAT-mimicking nanozymes could be developed as promising radioprotective agents of normal tissues adjacent to tumor via catalytic decomposition of toxic H2O2 [29]. Overall, CAT-mimicking activity of functional nanomaterials is imperative to the development of nanozymes in radiotherapy.
|
Download:
|
| Fig. 2. (a) The CAT-like activity of Pt NPs under different pH values. Reprinted with permission [27]. Copyright 2014, Royal Society of Chemistry. (b) The SOD-like activity of GQDs and their protective capability against damage induced by X-rays. Reprinted with permission [35]. Copyright 2016, American Chemical Society. | |
Superoxide anion (O2•−) is another important ROS for radiation therapy. SOD has been known to have a protective function in modulating the homeostasis of O2•−. Thus, the supplementation of the SOD enzyme has been expected to be a potentially therapeutic strategy for radiation protection [30]. However, natural SOD failed in the radioprotective application due to its rapid clearance and inactivation by endogenous protease. Thus, the exploration and development of natural SOD alternatives is highly desirable. Early in 1985, fullerene have been discovered to scavenge O2•− [31]. Recently, with the rapid progress of nanozymes, various SOD-mimicking nanomaterials, such as CeO2 NPs, fullerenes, Pd NPs, have been gradually used in radiation protection [32-34]. For instance, graphene quantum dots (GQDs) displayed excellent scavenging capacity against O2•−, thereby protecting the cells against radiation-induced damage (Fig. 2b) [35]. The detailed progress of nanozymes in radiotherapy and radiation protection will be discussed in the following sections.
3. Nanozymes for cancer radiation therapyThe intrinsic tumor resistance to radiotherapy greatly limits the efficacy of cancer radiotherapy. In recent years, nanomaterials with high-Z elements, such as Au, Bi2Se3, WS2, have been extensively explored for enhanced radiotherapeutic efficacy [36-40]. However, this strategy is still suffering from non-ideal selectivity to tumor. Compared to these high-Z nanomaterials, nanozymes exert in situ catalytic reaction to promote the generation of ROS or relieve tumoral hypoxia for the radiosensitizing effects of tumor, exhibiting microenvironment-responsive feature. In this section, we will review the effective approaches of nanozymes-mediated radiotherapy, mainly including promoting oxidative damage to tumor, relieving hypoxia in tumor microenvironment and combining with other cancer therapeutic regimens (Table 1) [10, 11, 28, 41-63].
|
|
Table 1 A summary of nanozymes for cancer radiation therapy. |
The generation of ROS under ionization radiation plays a critical role for tumor radiotherapy [64]. Nevertheless, the increase of radiation dose not only enhances intracellular oxidative stress in tumor site, but also brings strong oxidative damage on normal tissues. Therefore, selective enhancement of oxidative stress level in tumors is preferable to realize the tumor-specific radiotherapy.
ROS-elevated nanozymes have shown to be an innovative strategy to enhance radiotherapy by amplifying the tumor oxidative stress. For instance, AuAg alloy NPs with superior POD-like activity presented tumor microenvironment-activated •OH generation (Fig. 3a) [11]. Moreover, the boosting •OH accelerates the release of toxic Ag+ within tumor, ultimately resulting in effective radiotherapeutic outcome. Similarly, radiosensitizing Fe-based nanozyme, such as Au-FeSe2 [41], gallic acid-ferrous nanocomplexes (GA−Fe(II)) [42], also could improve the oxidative stress level and enhance cancer radiotherapy by catalyzing endogenous H2O2 in tumor sites (Fig. 3b).
|
Download:
|
| Fig. 3. (a) Combined X-ray and POD-mimicking AuAg alloy nanozyme for cancer therapy. Reprinted with permission [10]. Copyright 2020, American Chemical Society. (b) Enhanced radiotherapy by ultrasmall gallic acid-ferrous nanozyme. Reprinted with permission [42]. Copyright 2019, American Chemical Society. (c) The H2O2 formation over time during the catalyticoxidation of ascorbate by Pd-based nanomaterials. Reprinted with permission [43]. Copyright (2021), Nature Publishing Group. | |
In addition to POD-mimicking nanozymes, we recently employed the Au@Pd core-shell nanostructures with OXD-like activity to yield high concentration of H2O2 by catalyzing the oxidation of pharmacological ascorbates, selectively enhancing the radiosensitizing effect of Au-based nanostructures on the malignant tumors (Fig. 3c) [43]. Notably, the mildly acidic tumor microenvironment favors the OXD-like activity of Au@Pd nanozymes compared to normal tissues, which guarantees the selective radiosensitizing effect of tumor.
Although POD- or OXD-mimicking nanozymes could be used in tumor radiotherapy, the spontaneous catalytic reaction is unable to harness the spatiotemporal control during the whole therapeutic procedure. Thus, the development of X-ray-responsive nanozymes is conducive to achieve accurate and controllable radiosentizing effects within tumor.
In recent years, Zhao, Gu and their colleagues designed a series of nanostructures to combine X-ray stimulus with nanozymes for enhanced radiotherapy [44-46]. For instance, Au-Bi2S3 heterostructures are able to transfer ionization radiation-triggered low energy electrons to Au element, facilitating electron-hole pairs' separation (Fig. 4a) [46]. As a result, Au-Bi2S3 nanocomposites decomposed the intratumoral H2O2 into highly toxic •OH under X-ray irradiation. They also reported that Cu2(OH)PO4 nanomaterials could generate Cu+ sites via X-ray-induced photo-electron transfer process (Fig. 4b) [47]. As an active component of nanozymes, Cu+ catalytic sites efficiently decomposed intratumoral over-expressed H2O2 into •OH, ultimately giving rise to the successful inhibition to tumor after radiotherapeutic treatment.
|
Download:
|
| Fig. 4. (a) Radiation-stimulated generation of •OH by Au-Bi2S3 heterostructures. Reprinted with permission [46]. Copyright 2019, American Chemical Society. (b) Tumor inhibition by X-ray irradiated Cu2(OH)PO4 nanocrystals. Reprinted with permission [47]. Copyright 2019, American Chemical Society. (c) The possible mechanism for radiation-enhanced redox cycling of nanozyme. Reprinted with permission [48]. Copyright 2021, Elsevier. | |
Recently, Fe3O4 nanozymes were combined with SnS2 nanoplates to increase their POD-like activity (Fig. 4c) [48]. Under X-ray irradiation, SnS2 nanoplates as electron donors transfer electrons to the Fe3O4 nanozymes, promoting the regeneration of Fe2+ catalytic sites on the surface of Fe3O4. Overall, X-ray-enhanced nanozymes provides an effective strategy for cancer treatment.
3.2. Relieving hypoxia in tumor microenvironmentThe radiosensitivity of cancer cells is highly associated with the oxygen tension in tumor regions since O2 plays a crucial role in the immobilization of ionization radiation damage effects [65]. However, hypoxic microenvironment is one of the unique distinguishing features in many malignant tumors owing to the deficient O2 supply/demand during the oncogenic process. As a result, hypoxic tumoral locations promote the tumor resistance to radiotherapy and are greatly correlated with the poor prognosis in cancer patients [66]. Therefore, development of novel therapeutic approaches to restore tumor oxygenation will exert favorable effects on radiotherapy.
Although numerous traditional strategies, including hyperbaric oxygen therapy, artificial blood substitutes, and drugs with hypoxia-specific cytotoxicity, have been explored to enhance the radiation sensitivity, their clinical translation is limited by unsatisfactory clinical outcome. Recently, inspired by the rapid progress of nanotechnology, some innovative therapeutic regimens by employing nanoradiosensitizers with O2-elevating ability were developed, such as delivering exogenous O2, generating O2 in situ, attenuating HIF-1 expression in solid tumors [67, 68]. Among these strategies, on-site generation of O2 via catalyzing endogenous H2O2 in tumor microenvironments presents an exceptional advantage since the overexpression of H2O2 is a well-known hallmark of malignant tumors. Therefore, the employment of natural CAT or nanomaterials with CAT-like activity has been an effective way to specifically adjust hypoxic tumor microenvironment, thereby potentiating radiation therapy. Recently, several nanozymes with CAT-like activity have been employed as radiosensitizers, such as Mn-based, Fe-based, Bi-based, and Pt-based nanomaterials [25, 52, 53, 69].
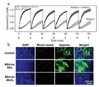
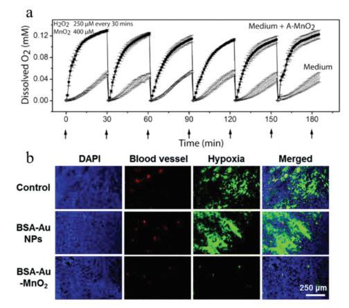
In 2014, intratumoral injection of MnO2 nanostructures was first reported to effectively alleviate tumor hypoxia in murine breast tumor model via accelerating the decomposition of endogenous H2O2 into O2, thereby enhancing the efficacy of radiotherapy (Fig. 5a) [49]. By embedding MnO2 NPs in biocompatible polymers or lipids to modulate the hydrophobicity, in vivo oxygen generation rate of the MnO2 NPs through both systemic and local administration was found to be tunable for different clinical settings of radiotherapy [70, 71]. Meanwhile, MnO2 nanozyme showed tumor microenvironment-responsive enhancement in magnetic resonance (MR) imaging that have the potential for real-time guidance and monitoring during tumor radiotherapy [72]. In addition to X-ray, MnO2 nanozyme also greatly enhances the antitumor effect of internal radioisotope by relieving tumor hypoxia and radionuclide 131I labeled albumin-bound MnO2 NPs have been developed as a highly effective radioisotope therapy agent [50].
|
Download:
|
| Fig. 5. (a) The reactivity of multifunctional albumin-MnO2 nanomaterials toward H2O2 to produce O2. Reprinted with permission [49]. Copyright 2014, American Chemical Society. (b) In vivo tumor hypoxia relief by BSA-Au-MnO2 composites. Reprinted with permission [51]. Copyright 2017, Royal Society of Chemistry. | |
Moreover, the integration of MnO2 nanostructure with high-Z nanomaterials was designed to simultaneously overcome the hypoxia-associated radioresistance and insufficient deposition of radiation energy in tumors. For instance, as a novel radiosensitizing agent, Au@MnO2 core–shell nanostructures not only could absorb and deposit X-ray energy within tumors, but also ameliorate tumor hypoxia microenvironment (Fig. 5b) [51]. Similarly, other nanocomposites, such as core–shell TaOx@MnO2 nanostructures, WS2@MnO2 NPs, also exert dual radiosensitizing mechanism to accomplish the synergistic radiotherapy sensitization effect [52, 73].
In addition to Mn-based nanozymes, several other nanomaterials with unique CAT-like activity (e.g., BiO2−x nanosheets, porous Pt NPs, silicene@Pt composites, Au NCs, MOF-Au nanohybrids, Cu2−xSe@PtSe NPs, and Ir@liposome) also have been developed to improve the radio-therapeutic efficacy [10, 54, 55, 74]. For instance, ultrathin BiO2−x nanosheets have been developed as a multifunctional nanoradiosensitizer for simultaneously increasing the sensitivity of radiotherapy and alleviating tumor hypoxia (Fig. 6) [13]. To confer CAT-mimicking Ir NCs efficient tumor homing capacity, Liu and his colleagues encapsulated the ultrasmall Ir NCs within PEGylated liposomes [55]. The treatment of Ir@liposome remarkably enhanced the therapeutic effect of radiotherapy by improving tumor oxygenation and enhancing energy deposition of ionizing radiation within tumors.
|
Download:
|
| Fig. 6. (a) The increased production of O2 by BiO2−x nanosheets. (b) BiO2−x nanosheets mediated radiotherapy via effective absorption of X-ray energy and CAT-like activity. Reprinted with permission [13]. Copyright 2019, Royal Society of Chemistry. | |
Although various nanomaterials with CAT-like properties have been explored for radiotherapy, the production efficiency of O2 is still unsatisfactory. Therefore, there is an urgent need to improve the CAT-like activity of these nanozymes.
To date, several innovative strategies have been proposed to optimize their CAT-like activity, such as fabricating nanocomposites to give the electron-rich state of catalytic site, changing the surface functional group to optimize the active site densities, constructing the oxygen vacancy in nanostructures to tune the surface defects [53, 56, 69]. For instance, Bi2Se3−MnO2 nanocomposites could improve the CAT-like activity of the MnO2 and intensify the radiation damage on tumor cells since the interaction between Bi2Se3 and MnO2 results in an electron-rich state of Mn atoms [56]. Recently, Fan et al. unveiled the dominant effect of hydroxyl groups on the CAT-like activity of ferrihydrites (Fig. 7) [53]. As a result, ferrihydrite with abundant hydroxyl groups effectively improved tumor oxygenation and enhanced the radiotherapeutic outcome. To discover the effect of surface vacancies on the CAT-like activity of nanozyme, Zhao et al. designed the defect-abundant BiO2-x nanosheets and found that the presence of oxygen vacancies greatly increased the catalytic activity compared with that of Bi2O3 and efficiently relieved the hypoxia-related radiotherapy ineffectiveness [69]. Therefore, the rational design of CAT-mimicking nanozymes will promote the catalytic decomposition of H2O2 for benefiting the reverse of hypoxia-induced radiotherapy tolerance.
|
Download:
|
| Fig. 7. (a) Activity regulation of CAT-mimicking ferrihydrite nanozymes for enhanced radiotherapy. (b) Proposed mechanism of active hydroxyl sites on the CAT-like activity of ferrihydrite. Reprinted with permission [53]. Copyright 2021, Elsevier. | |
In addition to the physicochemical properties of nanomaterials, the CAT-like activity of nanozymes is also sensitive to surrounding environment. Under tumor acidic environment, some pH-responsive nanozymes have been developed to enhance radiation responses of tumors. For instance, atomically precise Mn12 clusters exhibited pH-dependent oxygen production and oxygen evolution capability is significantly increased when pH varies from 7.4 to 6.8 (Fig. 8a) [57]. Consequently, hypoxic tumor microenvironment was significantly relieved after the introduction of Mn clusters.
|
Download:
|
| Fig. 8. (a) The pH-triggered enzyme-like activity of Mn clusters to enhance radiation responses of tumors. Reprinted with permission [57]. Copyright 2020, Royal Society of Chemistry. (b) NIR-II laser enhanced the CAT-like activity of Pd@Au nanosheets to overcome tumor hypoxia. Reprinted with permission [58]. Copyright 2019, John Wiley and Sons. | |
Besides, with the assistance of light irradiation, the CAT-like activity of nanomaterials could be enhanced. For instance, NIR-II laser could enhance the catalytic activity of Pd@Au core–shell nanostructure toward H2O2 by generating hot electrons and thus alleviate tumor hypoxia (Fig. 8b) [58]. Thus, construction of pH- or light-responsive nanozymes is conducive to improve the CAT-like activity. Overall, in situ generating O2 by nanozymes provided a new idea for radiosensitization of hypoxic tumors.
3.3. Combination with other cancer therapeutic regimensNanozymes have great potential for enhancing the therapeutic efficacy of radiotherapy via relieving the hypoxic microenvironment and enhancing the oxidative stress of tumor cells. However, their catalytic capability is limited by the tumor microenvironment and the shortage of H2O2. In consequence, the combination of nanozymes and other therapeutic regimens is necessary to enhance the radiotherapeutic outcomes.
Considering the effects of tumor hypoxia on the establishment of immunosuppressive tumor microenvironment, Lin et al. reported a biomimetic nanozyme, Hf-DBP-Fe, that catalyze the high levels of H2O2 within tumor to produce both O2 and •OH (Fig. 9a) [59]. the combination of nanozymes with immune checkpoint blockade presents a highly effective radiotherapeutic outcome, eradicating both local and distant tumors.
|
Download:
|
| Fig. 9. (a) The synergistic treatment of radiation and immune checkpoint blockade in the presence of Hf-DBP-Fe nanozyme. Reprinted with permission [59]. Copyright 2020, Royal Society of Chemistry. (b) Relative tumor growth curve after combined treatment of PDT and radiotherapy with the injection of MnO2 nanozyme anchored with upconversion NPs. Reprinted with permission [60]. Copyright 2019, John Wiley and Sons. (c) The radiotherapeutic outcomes of graphdiyne-CeO2-miR181a nanocomplex. Reprinted with permission [63]. Copyright 2021, John Wiley and Sons. | |
Inspired by the oxygen-dependent feature of both photodynamic therapy and radiotherapy, Shi, Bu and their colleagues designed MnO2 nanozyme anchored with upconversion NPs that can catalytically produce O2 in hypoxic regions for achieving the synergistic tumor therapeutic effects (Fig. 9b) [60].
Moreover, nanozyme could be used to load antitumor drugs (paclitaxel, cisplatin, oxaliplatin, camptothecin, and so on) or miRNAs to improve chemoradiation therapy [61, 62, 75]. For instance, by delivering the hydrophobic drug camptothecin, the hollow MnO2 nanozyme alleviated hypoxia in the tumor site and killed the proliferating cancer cells, effectively augmented radiation-induced tumor destruction [61]. Recently, Chen and her colleagues conjugated graphdiyne-CeO2 nanocomposites with a radiosensitizing miRNA (miR181a) (Fig. 9c) [63]. On the one hand, graphdiyne-CeO2 nanocomposites exhibited superior CAT-like activity for alleviating tumor hypoxia. On the other hand, with the efficient delivery of miR181a into tumor site, nanocomplex reversed radioresistance of tumor and significantly increased the radiotherapeutic efficiency.
4. Nanozymes for radiation protectionThe widespread application of ionizing radiation has raised ever-growing concerns of accidental total body irradiation, which can seriously damage human health. Based on the radiation exposure dose, acute radiation syndrome can be divided into hematopoietic, gastrointestinal, and neurovascular syndromes, all of which involve the oxidative damages to the cells and organs [76]. While amifostine has been pursued as a radioprotective agent for a long history, the short half-life and systemic toxicity greatly limits its radioprotective efficacy [77]. Therefore, it is highly desirable to develop novel radioprotectants with improved antioxidant activities.
In recent years, nanozymes with ROS-scavenging properties, such as fullerene, cerium oxide, MoS2, and Pt NCs, have been widely used in preventing radiation damages [78-81]. Based on the advances in this field, in this section, we will review the applications of nanozymes for radiation protection, mainly including radiation-induced hematopoietic damage and radiation-induced gastrointestinal damage (Table 2) [29, 57, 79-92].
|
|
Table 2 A summary of nanozymes for radiation protection. |
The hematopoietic system is extremely vulnerable to ionizing radiation [93]. Currently, most of promising radioprotectors are not suitable for hematopoietic acute radiation syndrome owing to their limited radioprotective efficiencies. With nanotechnology's rapid development, the discovery of nanozymes provides a new strategy for radioprotection. Nanozymes can scavenge multiple ROS by mimicking the property of antioxidant enzymes (e.g., CAT, SOD, GPx) and thus suppress the oxidative damage of radiated cells [33, 94, 95]. To date, various nanozymes (e.g., noble metal, metal oxide, and carbon-based) have been reported as radioprotective agents for hematopoietic acute radiation syndrome [78-81].
Among noble metal nanomaterials, Pt-based nanostructures have been widely developed as radioprotective agents and their radiation production effects could be enhanced by adjusting the composition and formation of hollow structure [81, 82]. For instance, PtPd hollow nanocubes designed by Long and his colleagues greatly improved the antioxidant activity of Pt-based nanostructures [82]. As a result, PtPd nanozymes significantly reduced ROS level of radiated cells and prolonged the mice survival time under 7 Gy radiation. Recently, PtPdRh hollow nanocubes designed by Wang et al. not only exhibit the antioxidant enzyme-like property, but also eliminate •OH (Fig. 10a) [29]. The colony formation test showed that pretreatment of PtPdRh nanozymes effective increased the cell viability even under 6 Gy radiation (Fig. 10b). Furthermore, PtPdRh hollow nanocubes greatly improved the survival percentage of irradiated mice, indicating the remarkable radiation protection against ionizing radiation (Fig. 10c). Notably, compared to other nanozymes (e.g., metal oxides-based nanozymes, carbon-based nanozyme), noble-metal based nanozymes containing high Z elements, such as Pt atoms, presented superior antioxidant enzyme-like activities. Although these nanozymes contain high Z elements can deposit radiation energy on the surroundings of nanozymes, the low dosage of nanozymes are insufficient to induce enough radiation energy. Therefore, nanozymes containing high Z elements could be developed for radioprotection.
|
Download:
|
| Fig. 10. (a) Hollow PtPdRh nanocubes for enhanced antioxidant perperty. (b) Survival fraction of cells after exposure to PtPdRh nanozymes. (c) Survival percentage of mice treated with Pt, PtPd, or PtPdRh. Reprinted with permission [29]. Copyright 2018, John Wiley and Sons. | |
CeO2 nanomaterials are the most reported metal oxide nanozymes used for the radiation protection owing to their CAT- and SOD-like properties [79, 96, 97]. The enzyme-mimicking activities and biocompatibility of CeO2 can be enhanced by functional modification. For instance, Li and coworkers prepared polyethylene glycol (PEG) stabilized CeO2 NPs [83]. Compared to naked nanomaterials, modified CeO2 enhanced Ce3+/Ce4+ ratios in nanostructure and improved cellular uptake, protecting normal cells against radiation-induced damage (Fig. 11a). Comets assay verifies this result and PEG modified CeO2 reduced oxidative DNA damage more efficiently than naked ones (Fig. 11b).
|
Download:
|
| Fig. 11. (a) Survival fraction of L-02 cells pretreated with ceria nanozyme after exposure to 0–20 Gy of radiation. (b) Images of comets in irradiated L-02 cells with or without ceria nanozyme. Reprinted with permission [83]. Copyright 2015, Elsevier. (c) The structure and UV–vis absorption spectrum of Mn12 clusters. (d) Survival percentage of mice pretreated with Mn12 clusters. Reprinted with permission [57]. Copyright 2020, Royal Society of Chemistry. | |
In addition to CeO2 nanomaterials, Mn-based nanomaterials are another metal oxide nanozymes in radiation protection. Lv et al. synthesized Mn12 clusters with highly effective antioxidant activity (Fig. 11c) [57]. Pretreatment with Mn12 clusters significantly increased the viability of irradiated CHO cells. The survival rate of 6.5 Gy irradiated mice was enhanced from 50% to 100% after single injection of Mn12 clusters within 30 days (Fig. 11d). Critically, the damaged hematopoietic system, including the total bone marrow DNA and BMC content almost returned to normal range.
Fullerene, a cage-like carbon nanomaterial, is known as a free radical sponge in effectively eliminating multiple ROS. For instance, Vesna et al. used fullerenol to prevent mice against radiation damage [80]. After 8 Gy irradiation, rats pretreated with fullerenol showed a high survival fraction. Recently, Zhao et al. reported that graphdiyne also exhibited strong free radical scavenging activity (Figs. 12a and b) [84]. The graphdiyne nanozyme could clean up intracellular ROS and reverse radiation-induced DNA damage. Importantly, the introduction of graphdiyne recover the SOD and MDA activities in damaged organs.
|
Download:
|
| Fig. 12. (a) Illustration of the graphdiyne for radioprotection. (b) SOD-mimicking activity of graphdiyne. Reprinted with permission [84]. Copyright 2019, American Chemical Society. (c) Morphological characterization of Fe@graphene nanohybrids. (d) In vivo radioprotection of metal@graphene or amifostine. Reprinted with permission [85]. Copyright 2018, Springer. | |
In addition, the antioxidant enzyme-like activity of carbon-based nanomaterials could be enhanced by combined with metal atoms owing to the electron transfer between carbon nanomaterials and metal core. For instance, Wang and his colleagues designed Fe-, Co-, and Ni-coated graphene, respectively, all of which present intriguing antioxidant properties in eliminating O2•−, •OH, H2O2 (Fig. 12c) [85]. The nanocomplex remarkably increases the survival percentage of mice with the recovery of mouse bone marrow DNA (Fig. 12d).
Recently, several 2-D nanomaterials have also been developed in radiation protection [86, 98]. For instance, Zhang et al. synthesized biocompatible Bi2Se3 NPs for gamma radiation protection owing to the intriguing CAT-like activity and catalytic reduction property [86]. The nanostructures are able to protect the hematopoietic system from gamma rays-induced damage. Studies conducted by Ren et al. have shown that 2D MXene nanoflakes possess antioxidant enzyme-like activities in radioprotective application (Fig. 13a) [87]. The experimental results showed that niobium carbide (Nb2C) nanosheets remarkably improved the survival percentage of irradiated mice (Fig. 13b). At 7th day after radiation, the BMC content pretreated with Nb2C was increased nearly 7 times compared to the irradiated mice (Fig. 13c). After 30 days, the BMC content was even close to the normal level.
|
Download:
|
| Fig. 13. (a) Preparation of 2D Nb2C nanosheets. (b) Radiation protection of Nb2C nanosheets in vivo. (c) Bone marrow mononuclear cells count of irradiated mice with Nb2C nanosheets. Reprinted with permission [87]. Copyright 2019, American Chemical Society. | |
Under high energy ionizing radiation, gastrointestinal tract damages are the common side effects in clinical radiotherapy, greatly reducing patients' life quality [99]. Thus, the exploration of novel radioprotectors to protect gastrointestinal tract from radiation-induced damage is highly desired.
Recently, several nanozymes with good free radical scavenging ability have been designed to alleviate radiation-induced intestinal damages. For instance, PtPdMo nanocubes with multi-enzyme activities effectively reduced the excess ROS (Fig. 14a) [88]. As a result, radiation-induced intestinal epithelial damage and oxidative stress were greatly reduced. Furthermore, the treatment of PtPdMo nanozyme promoted the recovery of intestinal villi and DNA strand breaks by radiation damages (Fig. 14b).
|
Download:
|
| Fig. 14. (a) Illustration of PtPdMo nanozyme for radiation protection. (b) The recovery of radiation-induced intestinal villi loss and DNA strand breaks by damages after the treatment of PtPdMo nanozyme. Reprinted with permission [88]. Copyright 2019, Frontiers. | |
As mentioned above, CeO2 NPs have been widely used as efficient antioxidant nanozymes [100]. Early in 2010, CeO2 nanozyme has been reported by Colon et al. to confer radioprotection against gastrointestinal epithelium by reducing the excess ROS and stimulating the production of SOD during radiation [89]. Recently, through ligand and strain effects, Hyeon et al. produced heterostructured CeO2/Mn3O4 nanocrystals with highly catalytic antioxidant property to protect intestinal tissue from radiation damages [90]. As shown in Fig. 15a, CeO2/Mn3O4 nanozyme presents higher catalytic activities than sole component of nanocrystal.
|
Download:
|
| Fig. 15. (a) Catalytic reduction of H2O2 and O2 of CeO2/Mn3O4 nanozymes. (b) Radiation protection of CeO2/Mn3O4 nanozymes on intestinal stem cells. (c) HE staining of mice duodena after different treatments. (d) Immunostaining of intestinal cells after irradiation. Reprinted with permission [90]. Copyright 2020, John Wiley and Sons. | |
In irradiated mouse intestinal organoid model, the expression of proliferation marker (Ki67) and crypt buds was significantly increased after the treatment of CeO2/Mn3O4 nanozyme while crypt buds and Ki67-positive cells were completely eradicated after ionizing radiation (Fig. 15b). These results indicate that CeO2/Mn3O4 nanozyme restores the regenerative capabilities of irradiated intestinal stem cells. Thus, the CeO2/Mn3O4 nanozyme would be an effective radioprotectant for preventing radiation-induced intestinal damages.
Notably, oral administration is the best manner for gastrointestinal tract treatment since it is the most convenient and effective way for the drug to arrive in gastrointestinal tract. Inspired by this requirement, Zhao, Gu and their colleagues systematically studied the carbon-based nanozymes for gastrointestinal tract radioprotection since they could maintain the structure stability and enzyme-like activity under complicated gastric acid conditions (Fig. 16) [91, 92]. More importantly, oral administration ensures the carbon-based nanozymes with good biocompatibility retention in the gastrointestinal tissue for longer time. The animal experimental results display carbon-based nanozymes remarkably alleviated radiation-induced diarrhea and pathological damage of both stomach and intestinal tissue. Interestingly, the antioxidant enzyme-like activity of carbon nanomaterials is conducive to maintain the balance of intestinal flora, which is also beneficial for reducing radiation enteritis.
|
Download:
|
| Fig. 16. The scheme of carbon-based nanozymes for intestinal radioprotection. Reprinted with permission [91]. Copyright 2020, John Wiley and Sons. | |
In addition to the hematopoietic system and gastrointestinal tract, other organs (e.g. lung, skin, liver, testis, brain) are also vulnerable to high-energy ionizing radiation. The current reports have demonstrated that nanozymes are effective for preventing and protecting various radiation-induced organ damages. For instance, MoS2 dots effectively decreased the lipid peroxidation level of liver and lung from irradiated mice [81]. The treatment of Nb2C not only moderated radiation-induced hemorrhagic foci in the pulmonary interstitium, but also reduced hypertrophied hepatocytes [87]. In addition, the severe vacuolation and decreased the number of spermatogenic cells were also restored to a normal level. Graphdiyne can effectively decrease the X-ray-induced edema and ulcers of skin in mice, and promote wound recovery [101]. However, the effects of nanozymes on radiation-induced organs damage (skin, lung, liver, brain, etc.) are still rarely reported. Therefore, in future it is necessary to explore the protect effect of nanozymes on radiation-induced other normal tissues or organs.
5. Summary and outlookThe intrinsic tumor resistance to radiotherapy and the concomitant radiation injury to adjacent healthy tissues have been the crucial scientific issues in clinical radiotherapy. Recently, the rapid development of nanozymes in biomedicine provides a good opportunity to solve these problems. In this review, we provide a systematic summarization of nanozymes in radiation medicine. On the one hand, the main strategies of developing nanozymes to enhance the radiotherapy efficiency are discussed, mainly including promoting the generation of intratumoral ROS, relieving hypoxia in tumor microenvironment and combining with other cancer therapeutic regimens. On the other hand, the rational design and application of typical nanozymes in preventing radiation-induced hematopoietic damage and gastrointestinal damage are highlighted.
Although notable progress of nanozymes has been made in the tumor radiotherapy, their translation from bench to clinic is still in its infancy period and faces many challenges to be addressed. (1) Most of the reported nanozymes are inorganic nanomaterials, which hardly biodegradable and have a long-term retention in biological systems. Therefore, improving the biodegradability and decreasing the retention of nanozymes are critically important to promote their clinical applications in radiation medicine. (2) Based on the multiple enzyme-like activities, nanozymes have shown great potential in radiomedicine. Great efforts have been devoted to enhance the catalytic activities of nanozymes by tuning the composition and structure of nanomaterials, however, their activities are still unsatisfied compared to natural enzymes. Moreover, the lack of substrate specificity also remains a major barrier for the biomedical applications of nanozymes. (3) Most of nanozymes used in radiotherapy only focus on the radioprotective/radiosensitizing phenomenon, while the corresponding biological mechanisms are not deep discussed. Therefore, a systemic and in-depth understanding of the biological behavior of nanozymes in human beings is urgently needed. Overall, the clinical exploration of nanozymes in radiation medicine is rather limited and great efforts should be made to accelerate the clinical translation of nanozymes in radiation medicine.
Declaration of competing interestThe authors report no declarations of interest.
AcknowledgmentsThis work is supported by the National Key R & D Program of China (No. 2020YFA0710700), Natural Science Foundation of Jiangsu Province (No. BK20211596), Natural Science Foundation of China (Nos. 21906110, 22022609), the China Postdoctoral Science Foundation (Nos. 2019M651950, 2020T130458), and Collaborative Innovation Center of Radiological Medicine of Jiangsu Higher Education Institutions.
| [1] |
M. Gospodarowicz, JCO Global Oncol. 7 (2021) 144-145. DOI:10.1200/go.20.00562 |
| [2] |
A.J. Wisdom, C.S. Hong, A.J. Lin, et al., Proc. Natl. Acad. Sci. U. S. A. 116 (2019) 18584-18589. DOI:10.1073/pnas.1901562116 |
| [3] |
Y.M. Zhang, F. Huang, C.H. Ren, et al., Adv. Sci. 6 (2019) 1801806. DOI:10.1002/advs.201801806 |
| [4] |
Y.L. Wei, J.Y. Xu, R. Zhang, et al., Appl. Radiat. Isot. 146 (2019) 72-77. DOI:10.1016/j.apradiso.2019.01.014 |
| [5] |
B. Wang, J.L. Dong, H.W. Xiao, et al., Sci. Total Environ. 732 (2020) 139274. DOI:10.1016/j.scitotenv.2020.139274 |
| [6] |
A.M. Buckley, N. Lynam-Lennon, H. O'Neill, J. O'Sullivan, Nat. Rev. Gastroenterol. Hepatol. 17 (2020) 298-313. DOI:10.1038/s41575-019-0247-2 |
| [7] |
M. King, S. Joseph, A. Albert, et al., Oncology 98 (2020) 61-80. DOI:10.1159/000502979 |
| [8] |
S. Bonvalot, P.L. Rutkowski, J. Thariat, Lancet Oncol. 20 (2019) 468. |
| [9] |
R.Y. Zhao, H.L. Liu, Y.M. Li, M.L. Guo, X.D. Zhang, Bioconjugate Chem. 32 (2021) 411-429. DOI:10.1021/acs.bioconjchem.0c00648 |
| [10] |
Y. Chong, J. Huang, X.Y. Xu, et al., Bioconjugate Chem. 31 (2020) 1756-1765. DOI:10.1021/acs.bioconjchem.0c00224 |
| [11] |
Y.Y. Chen, H. Zhong, J.B. Wang, et al., Chem. Sci. 11 (2020) 6098. DOI:10.1039/d0sc90108c |
| [12] |
F. Liu, L. Lin, Y. Zhang, et al., Adv. Mater. 31 (2019) 1902885. DOI:10.1002/adma.201902885 |
| [13] |
J.J.X. Wu, X.Y. Wang, Q. Wang, et al., Chem. Soc. Rev. 48 (2019) 1004-1076. DOI:10.1039/c8cs00457a |
| [14] |
D.W. Jiang, D.L. Ni, Z.T. Rosenkrans, et al., Chem. Soc. Rev. 48 (2019) 3683-3704. DOI:10.1039/c8cs00718g |
| [15] |
Y.Y. Huang, J.S. Ren, X.G. Qu, Chem. Rev. 119 (2019) 4357-4412. DOI:10.1021/acs.chemrev.8b00672 |
| [16] |
L.Z. Gao, J. Zhuang, L. Nie, et al., Nat. Nanotechnol. 2 (2007) 577-583. DOI:10.1038/nnano.2007.260 |
| [17] |
Z.R. Wang, R.F. Zhang, X.Y. Yan, K.L. Fan, Mater. Today 41 (2020) 81-119. DOI:10.1016/j.mattod.2020.08.020 |
| [18] |
R.F. Wu, Y. Chong, G. Fang, et al., Adv. Funct. Mater. 28 (2018) 1801484. DOI:10.1002/adfm.201801484 |
| [19] |
N. Singh, M.A. Savanur, S. Srivastava, P. D'Silva, G. Mugesh, Angew. Chem. Int. Ed. 56 (2017) 14267-14271. DOI:10.1002/anie.201708573 |
| [20] |
Y.X. Zhang, P. Murugesan, K. Huang, H. Cai, Nat. Rev. Cardiol. 17 (2020) 170-194. DOI:10.1038/s41569-019-0260-8 |
| [21] |
Y. Chong, Q. Liu, C.C. Ge, Nano Today 37 (2021) 101076. DOI:10.1016/j.nantod.2021.101076 |
| [22] |
S.S. Gao, H. Lin, H.X. Zhang, et al., Adv. Sci. 6 (2019) 1801733. DOI:10.1002/advs.201801733 |
| [23] |
Y. Chong, X. Dai, G. Fang, et al., Nat. Commun. 9 (2018) 4861. DOI:10.1038/s41467-018-07257-z |
| [24] |
H.S. Tehrani, A.A. Moosavi-Movahedi, Prog. Biophys. Mol. Bio. 140 (2018) 5-12. DOI:10.1016/j.pbiomolbio.2018.03.001 |
| [25] |
S.Y. Li, W.J. Sun, Y. Luo, et al., J. Mater. Chem. B 9 (2021) 4643-4653. DOI:10.1039/d1tb00486g |
| [26] |
W. Pan, B.J. Cui, P. Gao, et al., Chem. Commun. 56 (2020) 547-550. DOI:10.1039/c9cc07878a |
| [27] |
Y. Liu, H.H. Wu, M. Li, J.J. Yin, Z.H. Nie, Nanoscale 6 (2014) 11904-11910. DOI:10.1039/C4NR03848G |
| [28] |
Z.M. He, X.L. Huang, C. Wang, et al., Angew. Chem. Int. Ed. 58 (2019) 8752-8756. DOI:10.1002/anie.201902612 |
| [29] |
J.Y. Wang, X.Y. Mu, Y.H. Li, et al., Small 14 (2018) 1703736. DOI:10.1002/smll.201703736 |
| [30] |
C.Q. Zhong, X.J. Huang, S. Zhang, et al., Braz. J. Pharm. Sci. 53 (2017) 17081. |
| [31] |
H.W. Kroto, J.R. Heath, S.C. O'Brien, R.F. Curl, R.E. Smalley, Nature 318 (1985) 162-163. DOI:10.1038/318162a0 |
| [32] |
A.S. Karakoti, S. Singh, A. Kumar, et al., J. Am. Chem. Soc. 131 (2009) 14144-14145. DOI:10.1021/ja9051087 |
| [33] |
C.C. Ge, G. Fang, X.M. Shen, et al., ACS Nano 10 (2016) 10436-10445. DOI:10.1021/acsnano.6b06297 |
| [34] |
Y. Liu, H.H. Wu, Y. Chong, et al., ACS Appl. Mater. Interfaces 7 (2015) 19709-19717. DOI:10.1021/acsami.5b05180 |
| [35] |
Y. Chong, C.C. Ge, G. Fang, et al., ACS Nano 10 (2016) 8690-8699. DOI:10.1021/acsnano.6b04061 |
| [36] |
S. Goel, D.L. Ni, W.B. Cai, ACS Nano 11 (2017) 5233-5237. DOI:10.1021/acsnano.7b03675 |
| [37] |
X.F. Chen, J.B. Song, X.Y. Chen, H.H. Yang, Chem. Soc. Rev. 48 (2019) 3073-3101. DOI:10.1039/c8cs00921j |
| [38] |
J.N. Xie, L.J. Gong, S. Zhu, et al., Adv. Mater. 31 (2019) 1802244. DOI:10.1002/adma.201802244 |
| [39] |
G.S. Song, L. Cheng, Y. Chao, K. Yang, Z. Liu, Adv. Mater. 29 (2017) 1700996. DOI:10.1002/adma.201700996 |
| [40] |
Z. Wang, S.W. Liu, L. Wang, et al., ACS Appl. Bio Mater. 3 (2020) 5080-5092. DOI:10.1021/acsabm.0c00573 |
| [41] |
J.S. Lu, Z.H. Guo, W.S. Xie, et al., Biomater. Sci. 9 (2021) 3979-3988. DOI:10.1039/d1bm00306b |
| [42] |
Z.L. Dong, L.Z. Feng, Y. Chao, et al., Nano Lett. 19 (2019) 805-815. DOI:10.1021/acs.nanolett.8b03905 |
| [43] |
Q. Liu, Y. Shi, Y. Chong, C.C. Ge, ACS Appl. Bio Mater. 4 (2021) 1843-1851. DOI:10.1021/acsabm.0c01537 |
| [44] |
R.Y. Zhou, H.M. Wang, Y.F. Yang, et al., Biomaterials 189 (2019) 11-22. DOI:10.1016/j.biomaterials.2018.10.016 |
| [45] |
R. Cheng, H.M. Liu, X.H. Dong, et al., Chem. Eng. J. 394 (2020) 124872. DOI:10.1016/j.cej.2020.124872 |
| [46] |
X. Wang, C.Y. Zhang, J.F. Du, et al., ACS Nano 13 (2019) 5947-5958. DOI:10.1021/acsnano.9b01818 |
| [47] |
C.Y. Zhang, L. Yan, X.H. Wang, et al., Nano Lett. 19 (2019) 1749-1757. DOI:10.1021/acs.nanolett.8b04763 |
| [48] |
C.Y. Zhang, X. Wang, X. Dong, et al., Biomaterials 276 (2021) 121023. DOI:10.1016/j.biomaterials.2021.121023 |
| [49] |
P. Prasad, C.R. Gordijo, A.Z. Abbasi, et al., ACS Nano 8 (2014) 3202-3212. DOI:10.1021/nn405773r |
| [50] |
L.L. Tian, Q. Chen, X. Yi, et al., Small 13 (2017) 1700640. DOI:10.1002/smll.201700640 |
| [51] |
J.W. Chen, Q. Chen, C. Liang, et al., Nanoscale 9 (2017) 14826-14835. DOI:10.1039/C7NR05316A |
| [52] |
F. Gong, J.W. Chen, X. Han, et al., J. Mater. Chem. B 6 (2018) 2250-2257. DOI:10.1039/c8tb00070k |
| [53] |
R.F. Zhang, L. Chen, Q. Liang, et al., Nano Today 41 (2021) 101317. DOI:10.1016/j.nantod.2021.101317 |
| [54] |
R.Z. Hu, Z.X. Chen, C. Dai, et al., Biomaterials 269 (2021) 120455. DOI:10.1016/j.biomaterials.2020.120455 |
| [55] |
L.Z. Feng, Z.L. Dong, C. Liang, et al., Biomaterials 181 (2018) 81-91. DOI:10.1016/j.biomaterials.2018.07.049 |
| [56] |
Y.Z. Yao, P.Z. Li, J.K. He, et al., ACS Appl. Mater. Interfaces 13 (2021) 28650-28661. DOI:10.1021/acsami.1c05669 |
| [57] |
S.X. Lv, W. Long, J.C. Chen, et al., Nanoscale 12 (2020) 548-557. DOI:10.1039/c9nr08192e |
| [58] |
Y. Yang, M. Chen, B.Z. Wang, et al., Angew. Chem. Int. Ed. 58 (2019) 15069-15075. DOI:10.1002/anie.201906758 |
| [59] |
K.Y. Ni, G.X. Lan, Y. Song, Z.Y. Hao, W.B. Lin, Chem. Sci. 11 (2020) 7641-7653. DOI:10.1039/d0sc01949f |
| [60] |
W.P. Fan, W.B. Bu, B. Shen, et al., Adv. Mater. 27 (2015) 4155-4161. DOI:10.1002/adma.201405141 |
| [61] |
D.M. Zhu, M. Lyu, W. Jiang, et al., J. Mater. Chem. B 8 (2020) 5312-5319. DOI:10.1039/d0tb00676a |
| [62] |
L.T. Meng, Y.L. Cheng, S.J. Gan, et al., Mol. Pharm. 15 (2018) 447-457. DOI:10.1021/acs.molpharmaceut.7b00808 |
| [63] |
X.T. Zhou, M. You, F.H. Wang, et al., Adv. Mater. 33 (2021) 2100556. DOI:10.1002/adma.202100556 |
| [64] |
S.C. Jia, S.F. Ge, X.Q. Fan, K.W. Leong, J. Ruan, Nanomedicine 16 (2021) 759-778. DOI:10.2217/nnm-2020-0448 |
| [65] |
S. Rey, L. Schito, M. Koritzinsky, B.G. Wouters, Adv. Drug Deliv. Rev. 109 (2017) 45-62. DOI:10.1016/j.addr.2016.10.002 |
| [66] |
H.E. Barker, J.T.E. Paget, A.A. Khan, K.J. Harrington, Nat. Rev. Cancer 15 (2015) 409-425. DOI:10.1038/nrc3958 |
| [67] |
C. Zhang, L. Yan, Z.J. Gu, Y.L. Zhao, Chem. Sci. 10 (2019) 6932-6943. DOI:10.1039/c9sc02107h |
| [68] |
A. Sahu, I. Kwon, G. Tae, Biomaterials 228 (2020) 119578. DOI:10.1016/j.biomaterials.2019.119578 |
| [69] |
H.M. Liu, R. Cheng, X.H. Dong, et al., Inorg. Chem. 59 (2020) 3482-3493. DOI:10.1021/acs.inorgchem.9b03280 |
| [70] |
C.R. Gordijo, A.Z. Abbasi, M.A. Amini, et al., Adv. Funct. Mater. 25 (2015) 1858-1872. DOI:10.1002/adfm.201404511 |
| [71] |
A.Z. Abbasi, C.R. Gordijo, M.A. Amini, et al., Cancer Res. 76 (2016) 6643-6656. DOI:10.1158/0008-5472.CAN-15-3475 |
| [72] |
M.H. Cho, E.S. Choi, S. Kim, et al., Front. Chem. 5 (2017) 109. DOI:10.3389/fchem.2017.00109 |
| [73] |
Y.D. Wang, S.Z. Song, T. Lu, et al., Biomaterials 220 (2019) 119405. DOI:10.1016/j.biomaterials.2019.119405 |
| [74] |
Y. Li, K.H. Yun, H. Lee, et al., Biomaterials 197 (2019) 12-19. DOI:10.1016/j.biomaterials.2019.01.004 |
| [75] |
H.J. Wang, D.L. Jia, D.D. Yuan, et al., J. Nanobiotechnology 19 (2021) 138. DOI:10.1186/s12951-021-00885-6 |
| [76] |
E.H. Donnelly, J.B. Nemhauser, J.M. Smith, et al., South. Med. J. 103 (2010) 541-546. DOI:10.1097/SMJ.0b013e3181ddd571 |
| [77] |
V.K. Singh, T.M. Seed, Expert Opin. Drug Saf. 18 (2019) 1077-1090. DOI:10.1080/14740338.2019.1666104 |
| [78] |
A.L. Popov, S.I. Zaichkina, N.R. Popova, et al., RSC Adv. 6 (2016) 106141-106149. DOI:10.1039/C6RA18566E |
| [79] |
X.D. Zhang, J.X. Zhang, J.Y. Wang, et al., ACS Nano 10 (2016) 4511-4519. DOI:10.1021/acsnano.6b00321 |
| [80] |
V. Jacevic, D. Jovic, K. Kuca, et al., J. Appl. Biomed. 14 (2016) 285-297. DOI:10.1016/j.jab.2016.05.004 |
| [81] |
F.J. Xu, X.Y. Mu, J.Y. Wang, et al., J. Biomed. Nanotechnol. 13 (2017) 1512-1521. DOI:10.1166/jbn.2017.2468 |
| [82] |
W. Long, J.Y. Wang, F.J. Xu, et al., Chin. Chem. Lett. 31 (2020) 269-274. DOI:10.1016/j.cclet.2019.03.044 |
| [83] |
H. Li, Z.Y. Yang, C. Liu, et al., Free Radic. Biol. Med. 87 (2015) 26-35. DOI:10.1016/j.freeradbiomed.2015.06.010 |
| [84] |
J.N. Xie, N. Wang, X.H. Dong, et al., ACS Appl. Mater. Interfaces 11 (2019) 2579-2590. DOI:10.1021/acsami.8b00949 |
| [85] |
J.Y. Wang, X.J. Cui, H.B. Li, et al., Nano Res. 11 (2018) 2821-2835. DOI:10.1007/s12274-017-1912-9 |
| [86] |
X.D. Zhang, Y.Q. Jing, S.S. Song, Nanomedicine 13 (2017) 1597-1605. DOI:10.1016/j.nano.2017.02.018 |
| [87] |
X.Y. Ren, M.F. Huo, M.M. Wang, ACS Nano 13 (2019) 6438-6454. DOI:10.1021/acsnano.8b09327 |
| [88] |
W. Long, X.Y. Mu, J.Y. Wang, Front. Chem. 7 (2019) 784. DOI:10.3389/fchem.2019.00784 |
| [89] |
J. Colon, N. Hsieh, A. Ferguson, Nanomedicine 6 (2010) 698-705. DOI:10.1016/j.nano.2010.01.010 |
| [90] |
S.I. Han, S.W. Lee, M.G. Cho, Adv. Mater. 32 (2020) 2001566. DOI:10.1002/adma.202001566 |
| [91] |
C.Y. Wang, J.N. Xie, X.H. Dong, Small 16 (2020) 1906915. DOI:10.1002/smll.201906915 |
| [92] |
J.N. Xie, C.Y. Wang, N. Wang, Biomaterials 244 (2020) 119940. DOI:10.1016/j.biomaterials.2020.119940 |
| [93] |
X.H. Li, W.C. Cui, L. Hull, et al., Radiat. Res. 190 (2018) 612-622. DOI:10.1667/rr15087.1 |
| [94] |
S. Sun, H.L. Liu, Q. Xin, et al., Nano Lett. 21 (2021) 2562-2571. DOI:10.1021/acs.nanolett.0c05148 |
| [95] |
A.A. Vernekar, D. Sinha, S. Srivastava, et al., Nat. Commun. 5 (2014) 5301. DOI:10.1038/ncomms6301 |
| [96] |
N.R. Popova, A.L. Popov, A.M. Ermakov, V.V. Reukov, V.K. Ivanov, Molecules 25 (2020) 2957. DOI:10.3390/molecules25132957 |
| [97] |
A. Salvetti, G. Gambino, L. Rossi, et al., Mat. Sci. Eng. C: Mater. 115 (2020) 111113. DOI:10.1016/j.msec.2020.111113 |
| [98] |
X.T. Bai, J.Y. Wang, X.Y. Mu, et al., ACS Biomater. Sci. Eng. 3 (2017) 460-470. DOI:10.1021/acsbiomaterials.6b00714 |
| [99] |
W.L. Huang, J.S. Yu, J.W. Jones, et al., Health Phys. 116 (2019) 516-528. DOI:10.1097/hp.0000000000000951 |
| [100] |
M. Soh, D.W. Kang, H.G. Jeong, Angew. Chem. Int. Ed. 56 (2017) 11399-11403. DOI:10.1002/anie.201704904 |
| [101] |
J.N. Xie, M.R. Zhao, C.Y. Wang, et al., Chem. Eng. J. 430 (2022) 132866. DOI:10.1016/j.cej.2021.132866 |
2022, Vol. 33 

