国家气象中心, 北京 100081
2. National Meteorological Center , Beijing 100081
在大气大尺度数值模式中必须参数化的所有次网络过程中,辐射传输是一个有相对稳定物理基础,并对地球大气气候平衡最重要的物理过程.模拟的模式气候对辐射传输参数化有很强的敏感性.但最新研究表明,辐射传输不仅对长期预报,而且也对中、短期预报,甚至对同化气象观测都十分重要.因此任何辐射方案中存在的系统性误差都会严重地影响气候模拟和分析预报的质量.
目前对辐射传输的理论研究相对成熟,但对辐射的观测不能象常规气象观测那样完全,只能藉助卫星观测得到一个全球尺度上合理的辐射场.因此,对辐射参数化方案的比较和验证在多数情况下还是用精确的辐射模式,例如逐线模式(LBL)或窄带模式(NBM)作为参考.Morcrette 和Fouquart[1] ,Sco tt 和Chedin[2] 曾仔细地对本文使用的新辐射方案在长波和短波辐射上与这些精确的模式作了检查,并用卫星观测资料作了验证.
本文通过应用T63 、T106 分析以及NCEP 再分析资料对试验结果的验证,可以清楚地看到辐射参数化的变化对模式预报的改进.
1 方法表 1 给出了进行对比试验的例子.
|
|
表 1 试验例子 |
表中T63 一个月积分用以描述新辐射方案(NEW)对气候的影响,而T106 预报用以评价NEW 对中、短期预报的作用.其中业务平行试验中,由于6 h 资料同化应用了N EW ,因此两种方案试验的初始场是不同的.
T106 和T63 模式都是ECMWF 预报模式的早期版本,详细描述可在Simmons 等[3]和Tiedtke 等[4] 中找到.其中T106 模式由国家气象中心于1997 年6 月开发成业务中期预报模式,而T63 模式将由国家气候中心发展成为业务气候模式.
OPE 的描述最早由Geleyn 和Holling sw orth[5] 给出,其中长波参数化经历了一些变化,可参见Ri tter[6] 和Slingo 等[7] .
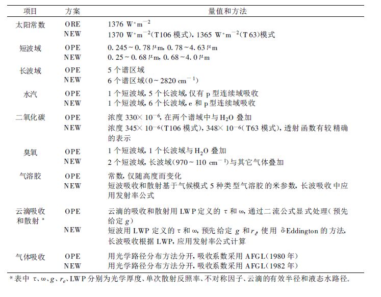
N EW 是Morcret te[8~9] 根据法国Lille 大学辐射方案发展的更新版本.表 2 列出了这两种辐射方案的比较.
|
|
表 2 新辐射方案(NEW)与业务方案(OPE)的比较 |
在OPE 短波辐射计算中,使用二流公式与光学路径分布方法.先对气体吸收外的所有过程求解辐射传输方程,然后再包括气体吸收.而长波辐射计算中,散射是可忽略的.使用透射函数快速指数和拟合的二流方法,通过一个参数的尺度近似引入吸收依赖于气压和温度的关系.吸收系数与AFGL(1980 年)一致.
在NEW 的短波计算中,也使用二流公式与光学路径分布方法.但谱的区域与OPE不同.在长波计算中,使用覆盖6 个谱区域(0~2820 cm-1)的宽带通量发射率.6 个谱区域为0~350 cm-1 和1450~1880 cm-1 ,500~800 cm-1 ,800~970 cm-1 和1110~1250 cm-1 ,970~1110 cm-1 ,350~500 cm-1 ,1250~1450 cm-1和1880~2820 cm-1 ,分别对应H2O 的旋转和振动旋转谱带的中心,CO2 的15 μm 谱带,大气窗,O3 的9 .6 μm谱带,25 μm 窗区,和H2O 的振动旋转谱带的翼.对这些谱区域,我们可以借助于Morcrette和Fouquart[1] 的窄带模式预先算好的谱带透射率计算谱带通量.吸收依赖于温度和气压,吸收系数与AFGL(1982 年)一致.计算的CPU 时间为OPE 的98 %.
本文对影响辐射计算的输入因子进行修改、调试.例如,太阳常数从1376 W°m-2改为1370 W°m-2(T106 模式),1365 W°m-2(T63 模式);二氧化碳浓度从330 ×10-6 改为345 ×10-6(T106 模式),348 ×10-6(T63 模式);长波反照率从0 .01 改为0 .004 ,短波反照率仍用模式不同地表的反照率.
2 结果本节给出了两种辐射方案对比试验的结果,并用NCEP 再分析和一些有效的参考资料作了比较和验证.在T106(或T63)分析-预报系统中存在着一些系统性误差,在这些误差中,有些明显地与辐射参数化的缺陷有关,例如,大气顶OLR 场非实际的平滑,地表有效辐射能量偏小以及平流层温度偏暖等;有些误差可能和辐射强迫不适当的三维分布有关,例如,陆面感热通量和洋面潜热通量偏弱,热带和副热带降水偏少等.另外一些误差则可能和目前的辐射参数化无直接的关系,例如副热带急流向极地和向上的切变,热带对流层上部过强的东风带等.
下文只对与辐射参数化缺陷有关的系统性误差进行分析讨论.
(1) 短波辐射加热率和长波辐射冷却率
从短波辐射加热率和长波辐射冷却率廓线来看,无论是T106 初值、短中期预报或T63 一个月的长期预报,还是全球平均或高、中、低纬度的纬向平均都表示OPE 与NEW有较大的偏离.图 1 为1998 年12 月15 日T106 模式7 天预报的全球平均加热率廓线.由图可知,由于OPE 高估了短波H2O 的吸收,导致太大的短波大气吸收(自平流层至对流层底),最大偏差达0 .36 K/d(图 1a).OPE 还低估了长波辐射冷却(误差主要在对流层中、低层),最大偏差达0 .22 K/d(图 1b).这个结论与Morcrette[8~9] 试验结果一致,Morcret te 通过与气候模式中辐射程序相互比较(ICRCCM)项目中更精确模式,例如逐线模式(LBL)和窄带模式(NBM)的比较,得出NEW 消除了OPE 方案中许多系统性误差.在他的试验中,对晴空柱OPE 高估了短波加热15 %~20 %,低估了长波冷却10 %~15 %,这些系统性误差可发生在几百百帕的厚度层中.对应局地偏差在短波中最大达0 .5 K/d ,在长波中达0 .7 K/d .
|
|
| 图 1. 1998 年12 月15 日T106 模式7 天预报的全球平均加热率廓线 (a)为短波加热率(b)为长波冷却率 | |
(2) 地表辐射通量
N EW 修改了短波H2O 的吸收率,减小了晴空短波大气吸收,因此在地表可得到更多的太阳辐射.在长波方面,由于N EW 更好地表示了吸收依赖于温度和气压的关系,而给出了更大的向下通量.在热带这个增加是由于水汽连续域的e 型分量的加强而引起的.向下的长波通量在对流云地区也是增加的,引起了晴空和有云地区更大的差异.长波和短波净辐射的这些变化有时部分地抵消,但NEW 在地表给出了更大的净辐射通量.两个方案的地表辐射通量在全球平均的差别可达60~70 W°m-2 ,而在Morcret te 的试验中,NEW 和OPE 之间的差别最大可达60 W°m-2 .
(3) 大气顶的向外长波辐射
N EW 订正了OPE 低估的大气顶晴空OLR,引起大气顶OLR 场在晴空和对流云地区的强烈反差.图 2 给出了1997 年7 月T63 模式两种辐射方案预报和NCEP 再分析的月平均大气顶向外长波辐射(OLR).由图可见,在NEW 中(图 2a)位于印度半岛周围的对流云地区OLR 的极小值小于240 W°m-2 ,而位于非洲北部至阿富汗的晴空地区的极大值大于330 W°m-2 ,两者差值达90 W°m-2 以上.在OPE 中(图 2b)上述对流云和晴空地区的OLR 分别为240 W°m-2和300 W°m-2 ,差值仅为60 W°m-2 以下.在NCEP再分析图中(图 2c),这种差值可达90 W°m-2以上.NEW 方案在晴空和对流云地区产生OLR 的强烈反差是对OPE 方案的重要改进.OPE 没有产生这些特征,当与NCEP 再分析比较时,倾向于低估晴空地区的高值和高估对流云地区的低值的平滑特征.因此N EW 方案的结果更接近于NCEP 中再分析资料,也更接近于实际.
|
|
| 图 2. 1997 年7 月T63 模式两种辐射方案预报和NCEP 再分析的月平均大气顶的向外长波辐射,(a)为NEW (b)为OPE (c)为NCEP 再分析(等值线的间隔为30 W°m -2) | |
(4) 湍流热通量
N EW 增加了地表有效辐射能量(长波和短波辐射变化的净效应)和对流层总的冷却,产生了较大的湍流通量,改善了地表的能量和水汽平衡,导致陆面感热通量(SH)和副热带洋面潜热通量(LH)的增加.图 3、4分别为19 97年7月T6 3模式两种辐射方案预报和NCEP 再分析的月平均感热通量和潜热通量.从图 3a、b 和图 4a、b 中可以看到,最大SH 在北非、阿拉伯和北美西南部地区,中心值从OPE 的-90 W°m-2增加到NEW 的-120 W°m-2 .热带、副热带洋面及强对流区域的LH 也明显增强,最大LH 从OPE 的-150 W°m-2增加到NEW 的-250 W°m-2 .
|
|
| 图 3. 1997 年7 月T63 模式两种辐射方案预报和NCEP 再分析的月平均感热通量(a)为NEW (b)为OPE (c)为NCEP 再分析(等值线的间隔为30 W°m -2) | |
|
|
| 图 4. 1997 年7 月T63 模式两种辐射方案预报和NCEP 再分析的月平均潜热通量,(a)为NEW (b)为OPE (c)为NCEP 再分析(等值线的间隔为50 W°m -2) | |
与NCEP 再分析(图 3c 、图 4c)比较,NCEP 再分析的最大SH 在北非、阿拉伯和北美西南部的强度和范围都比OPE 大,比NEW 略小.最大LH 在热带、副热带以及强对流区域也在两者之间.相对而言,N EW 的结果与NCEP 再分析的SH 、LH 比较接近.
(5) 地表和2 m 高度处的温度
对辐射方案变化的另一个较大响应可在垂直扩散引起的加热中发现.陆面SH 的增高通过垂直扩散引起行星边界层的加热.NEW 中地表和2 m 处的温度比OPE 明显升高,特别在SH 最强的北非、阿拉伯和北美洲西南部地区,2 m 高度处的最高等温线的值从OPE 的300 K 增加到NEW 的310 K(图略).
(6) 对流降水
对辐射方案变化最大的响应之一是NEW 方案中对流活动加强,降水明显增加,这也是由于地表辐射能的增加和对流层的冷却所致.从1997 年7 月T63 模式两种辐射方案预报的月降水量分布来看,NEW 在热带、副热带地区(10°S~30°N),特别在非洲中部、印度半岛、中印半岛、中国南部、菲律宾以东的西太平洋暖池以及中美洲地区的降水明显增加,原先在西太平洋暖池分裂的降水带(≥300 mm),合并在一起了.欧亚和北美大陆的高纬度地区降水也加强了.
图 5 为1997 年7 月T63 模式两种辐射方案预报与NCEP 再分析降水的差,以及NCEP 再分析的月降水量.由图可见,两种辐射方案降水场的误差分布没有出现明显的位相移动,但NEW 方案正误差(>100 mm)比OPE 增强,而负误差(<-100 mm)比OPE减弱,表明NEW 方案产生了较强的降水.值得注意的是,NEW 方案在中印半岛、中国南部沿海和西太平洋暖池地带的负偏差比OPE 明显减弱,相对而言,N EW 的结果在这一带与NCEP 更为接近.
|
|
| 图 5. 1997 年7 月T63 模式两种辐射方案预报与NCEP 再分析降水的差以及NCEP 再分析的月降水量,(a)为NEW -NCEP (b)为OPE-NCEP (c)为NCEP 再分析 | |
N EW 方案对流活动的增加会输送更多的水汽到热带较高层次,使NEW 在300 hPa以上相对湿度大于80 %的地区更加扩展.增加的相对湿度会产生更多的高层云量,而这些高云和辐射的相互作用,会使模式层更加不稳定.
(7) 平流层温度
新方案最清楚的作用是订正了平流层暖的温度偏差,这主要是因为NEW 在平流层减小了OPE 高估的短波加热引起的(见图 1a).全球平均温度在10 hPa 从243 K 下降到227 K ,在30 hPa 从221 K 降至216 K(1998 年12 月15 日7 天预报值).图 6 为1997 年7 月T63 模式两种辐射方案预报与NCEP 再分析的100 hPa 月平均温度的差以及NCEP再分析的月平均温度.
|
|
| 图 6. 1997 年7 月T63 模式两种辐射方案预报与NCEP 再分析的100 hPa 月平均温度的差以及NCEP 再分析的月平均温度,(a)为NEW -NCEP (b)为OPE-NCEP (c)为NCEP 再分析 | |
由图可见,两种辐射方案预报的月平均温度均比NCEP 再分析偏高,表明T63 模拟的结果和NCEP 再分析在平流层有较大的差异,但NEW 方案的改进仍然是明显的,NEW 在热带、副热带地区(30°S~30°N)正偏差(>4 K)的范围和强度比OPE 显著减弱.原先OPE在印度半岛、中印半岛至印度尼西亚东部洋面的大片最大偏暖区(>8 K),在NEW 中已减弱为范围和强度较小的偏暖区.由此可见,和NCEP 再分析比较,NEW 部分地、较大地订正了热带、副热带地区平流层暖的温度偏差.
(8) 业务平行试验的统计检验
在T106 同化、预报系统中作了较长时间的业务平行试验.运行日期为1998 年11月24 日~1999 年1 月12 日.但用于统计检验的日期为1998 年12 月2~21 日,其中还缺少了12 月13~15 日资料.值得指出的是在T106 每日4 次同化中,也应用了NEW 方案,因此用作检验的两种辐射方案的初始分析场是不同的.
表 3 为T106 业务平行试验中两种辐射方案的距平相关系数和均方根误差的统计检验(北半球范围20°~90°N ,0°~360°).由表 3 可知,对流层250 、500 、850 hPa 位势高度4~7 天的距平相关系数分别提高2 %~5 %,1 %~2 %和3 %~5 %,而均方根误差分别减小3~10 ,1~3 和1~2 gpm .另外平流层100 hPa 温度4~7 天距平相关系数提高3 %~8 %,均方根误差减小0 .1~0 .3 K .
|
|
表 3 两种辐射方案的距平相关系数(上表)和均方根误差统计(下表)(分析为1998 年12 月2~21 日) |
从表 3 还可以看到,两种辐射方案1~3 天短期预报无显著性差别,由此可见新辐射方案主要对4~7 天中期预报有较显著的改进.
3 结论本文综述了用T106 和T63 模式进行对比试验的结果.试验中只对T63 作了一个月的积分,个例太少,有待进一步作多例试验,才能充分看出NEW 方案对气候的影响,但通过对T106 同化预报系统较长时期(50 天)的业务平行试验,可以看出NEW 方案时中期预报有较显著的改进.通过以上对比试验可以看出
(1) NEW 减小了OPE 高估的短波加热,增加了地表向下的太阳辐射.
(2) 更多的订正了OPE 大气顶的OLR.由于辐射和云的相互作用,这种特征在热带地区更加显著.
(3) NEW 增加了地表有效辐射能量和对流层总的冷却,产生了较大的湍流通量,对流活动加强了.作为结果,模式变得更加活跃.
(4) NEW 使平流层温度偏暖得以矫正.
总之NEW 订正了OPE 中许多系统性误差,在T106 业务平行试验中4~7 天中期预报有较显著的改进.
| [1] | Morcrette J J, Fouquart Y, On systematic errors in parameterized calculation of longwave radiation transfer. Quart. J. Rey. Meteor. Soc, 1985, 111: 691–708. DOI:10.1002/qj.49711146903 |
| [2] | Scott N A, Chedin A, A fast line-by-line method for atmospheric absorption computations:The Automatized Atmospheric Absorption Atlas. J. Appl. Meteor, 1981, 20: 802–812. DOI:10.1175/1520-0450(1981)020<0802:AFLBLM>2.0.CO;2 |
| [3] | Simmons A J, Burridge D M, Jarraud M, et al. The ECMWF medium-range prediction models:Development of the numerical formulations and the impact of increased resolution. Meteor. Atmos,Phys, 1988, 40: 28–60. |
| [4] | Tiedtke M, Gelegn J-F, Hollingsworth A, et al. ECMWF model: Parameterization of subgrid-scale processes. ECMWF Tech.Rep, 1979, No.10. |
| [5] | Geleyn J F, Hollingsworth A, An economical analytical method for the computation of the interaction between scattering and line absorption of radiation. Beitr. Phys. Atmos, 1979, 52: 1–16. |
| [6] | Ritter B. The impact of an alternative treatment of infrared radiation on the performance of the ECMWF forecast model. In: G Fiocco, Ed.IRS'84: Current Problems in Atmospheric Radiation, 1984. 277~280. |
| [7] | Slingo A, Slingo J M, The response of a general circulation model to cloud longwave radiative forcing Ⅰ:Introduction and initial experiments. Quart. J. Roy. Meteor. Soc, 1988, 114: 1027–1062. DOI:10.1002/(ISSN)1477-870X |
| [8] | Morcrette J J, Impact of changes to the radiation transfer parameterization plus cloud optical properties in the ECMWF model. Mon.Wea.Rew, 1990, 118: 847–872. DOI:10.1175/1520-0493(1990)118<0847:IOCTTR>2.0.CO;2 |
| [9] | Morcrette J J, Radiation and cloud radiative properties in the European Center for Medium Range Weather Forecasts forecasting system. J.Geophys.Res, 1991, 96, (D5): 9121–9132. DOI:10.1029/89JD01597 |
2002, 13 (3): 299-311

