2. 重庆大学 经济与工商管理学院, 重庆 400044;
3. Norwich Business School, University of East Anglia, Norwich, NR4 7TJ
2. School of Economics and Business Administration, Chongqing University, Chongqing 400044, China;
3. Norwich Business School, University of East Anglia, Norwich, NR4 7TJ, UK
0 引言
耐用品的二手市场已经成为耐用品交易的重要渠道, 尤其是在发达国家,二手车市场, 二手电器市场以及二手教科书市场等已经得到了迅速的发展. 比如: 《计算机商业评论》(computer business review) 报道[1], 个人电脑行业,每年花费近十亿美元用于回收旧产品, 并将其再次租赁或者销售给低端消费者. 同样的,在旧书市场, 据图书猎人出版社(book hunter press)统计[2], 1993年到2002年之间,旧书经销商的数量增加了将近20\%.
由于耐用品的旧产品通常存在一定的剩余价值. 因而, 耐用品的新旧产品之间必然存在一定的替代性. 直观上认为, 当二手市场由销售新产品的零售商运行时, 即零售商同时销售新旧两种产品, 二手市场的存在对制造商和零售商的影响是截然相反的. 因为从制造商角度来看,制造商在前一周期销售的新产品越多,利 润也就越大; 然而由于前一周期销售的新产品到达后一周期后变成旧产品, 必然与后一周期新产品的销售形成竞争, 从而导致制造商后一周期利润的减少. 因此, 二手市场的存在对制造商是不利的, 即二手市场的存在消弱了制造商的主导地位. 但是,从零售商的角度来讲, 前一周期销售的新产品越多,旧产品 的回收也就越容易, 因而零售商在后一周期可以通过灵活分配新旧产品的销售比例, 降低其对制造商新产品的依赖性. 换句话说,二手市场的存在对零售商 来说是有利的. 然而事实并非如此,根据2002年纽约时报报道,亚马逊 (零售商) 销售旧书伤害了作者 (制造商), 而亚马逊则认为它们的旧书市场实际上激 发了作者新书的销售. 因此, 进一步从理论上研究耐用品二手市场的存在对供应链成员决策的影响具有非常重要的现实意义.
目前关于二手市场的研究主要基于无摩擦的二手市场, 即假设二手市场的存在不会给供应链成员产生直接收益. Levinthal等在无摩擦二手市场 的情况下, 研究了垄断制造商是否应该在出售第二代产品的同时销售第一代产品[3]. 结果表明,当第二代产品相对于第一代产品的创新较小时,制造 商的最优策略是第二周期只销售第二代产品; 当创新度较大时, 制造商的最优策略是销售第二代产品的同时回收第一代旧产品. Desai等在无摩 擦二手市场的情况下, 研究了耐用品公司的销售及租赁策略[4]. 结果表明, 若产品用于直接卖时的折旧率明显大于其租赁时的折旧率,垄断制造商的 最优策略是卖; 若两种折旧率差别不大,其最优策略是卖和租相结合. Desai等在类似的假设下,研究了两周期供应链的协调问题[5]. 结果表明,在分 散式供应链中增加中间零售商可以增加制造商的总收益. 相关文献参见Hendel等[6],Zhao等[7],Xiong等[8]}.$
与上述文献不同,本文在假设存在摩擦二手市场的情况下, 即二手市场可以给供应链成员带来直接收益, 研究耐用品的二手市场对供应链成员 决策的影响. 与本文相关的研究有, Shulman等在假设二手市场由零售商运营的情况下, 研究了两周期供应链的协调问题[9]. 在他们 的研究中, 假设第一周期购买新产品的消费者在第二周期出售旧产品后离开市场, 即第二周期市场上不存在购买第一周期新产品的消费者,忽视了第 一周期新产品的购买者在第二周期继续购买新产品的可能. Oraiopoulos等在假设第三方公司运营二手市场的情况下, 研究了制造商新产品的最优定价 策略及旧产品的最优许可费问题[10]. 他们研究了制造商与第三方的水平竞争关系, 忽视了制造商与第三方的垂直合作关系. 国内学者李承煦等在假设二手市场存在的情况下, 研究了消费者的行为选择及市场的均衡状况[11]. 在他们的研究中假设只存在单个市场主题,即制造商,没 有研究垂直合作关系. 本文的创新之处在于同时考虑了制造商与零售商的垂直合作关系 (即零售商与制造商合作销售新书) 及二者的水平竞争关系 (即零售商销售的旧书与制造商销售的新书在第二周期形成竞争), 并且允许第一周期购买新产品的消费者,在第二周期市场上继续存在. 本文通过求 解两周期供应链模型, 试图使理论研究成果进一步服务于实践应用.
本文以大学校园中旧书市场为研究背景,针对零售商在销售新书的同时,还进行旧书的回收并将其再次销售给愿意购买旧书的同学这一现象,即假设 二手市场由零售商运行,构建了包含单一制造商和单一零售商的两周期供应链模型,研究了耐用品二手市场的存在对供应链成员决策的影响. 主要结果 表明,当旧产品的回收成本较小时,零售商开通二手市场对其自身以及制造商都有利; 但是,当旧产品的回收成本较大时,零售商开通二手市场对自身 是有利的,而对制造商则是不利的. 1 模型描述和模型假设 1.1 模型描述
本文研究一个动态的两周期供应链模型(见图 1). 本模型包含处于垄断地位的单一制造商 (M)和处于从属地位的单一零售商 (R). 第一周期,零售商 从制造商处订购一定量的新产品, 并将其销售给消费者. 第一周期末,零售商决定是否回收旧产品. 如果零售商决定回收旧产品,那么这些回收的 旧产品将在第二周期的市场上被再次销售给愿意购买旧产品的消费者; 否则,第二周期的市场上只有新产品销售. 第二周期,零售商再次从制造商 处订购一定量的新产品,并将其再次销售给消费者. 如果零售商回收旧产品, 那么此时零售商将在市场上同时销售新旧两种产品.
![]() |
| 图 1 两周期供应链模型框架 |
本文博弈顺序如下(见图 2): 第一周期第一阶段, 制造商首先决定新产品批发价格 $w_{1}$; 然后, 零售商在第一周期第二阶段决定其产品销售价格 $p_{1}$. 同样, 在第二周期第一阶段,制造商再次决定新产品批发价格 $w_{2}$; 随后, 零售商在第二周期第二阶段决定新产品销售价格 $p_{2}$. 注: 如果零售商在第一周期末决定回收旧产品, 则在第二周期第二阶段零售商需要同时决定新旧产品的零售价格 $(p_{2}, p_{u})$.
![]() |
| 图 2 博弈顺序 |
为更清楚地对模型进行解释,本文作如下相应说明:
假设1假定新产品提供两周期服务, 即第一周期的新产品到达第二周期末自动报废; 并且产品使用过程中存在折旧,即第一周期销售的新产品 在第二周期视为旧产品[6, 9].
假设2 假定每件旧产品的剩余价值为 $c$,即零售商以成本 $c$ 从购买第一周期新产品的消费者手中回收旧产品[10].
假设3 假定消费者之间不直接进行旧产品的买卖,参见文献${[5, 10].
假设4假定旧产品的回收比例为 $\phi\in[0,1]$, 即零售商回收旧产品的数量占第一周期销售的新产品的比例[12].
假设5假定第一期与第二期新产品的生产成本相同且为常数, 为方便计算,均视为零[10].
假设6根据文献[12,13,14], 假设消费者对新产品和旧产品有不同的支付意愿,即消费者是异质的. 用 $\nu$ 表示消费者对新产品的支付意愿,服从 [0, 1]上的均匀分布, 1为市场潜在需求量. 消费者对旧产品的支付意愿为 δv,满足 δ∈(0,1),其中 δ表示消费者对旧产品的接受度. 由此可知,消费者购买新产品和旧产品的效用函数分别为 $U_{n}=\nu-p_{2}$,$U_{u}=δ\nu-p_{u}$. 显然,当 $U_{n}\geq U_{u}$ 时消费者愿意购买新产品,而当 $U_{n}<U_{u}$ 时消费者更愿意购买旧产品. 第一周期,市场上无旧产品, 因此消费者只能购买新产品,其效用函数为 $U_{n}=\nu-p_{1}$. 类似于文献[12,13,14]的计算结果, 可得到新旧产品在两周期的逆需求函数分别为
| \begin{equation}\label{1} p_{1}=1-q_{1} \end{equation} | (1) |
| \begin{equation}\label{2} p_{1}=1-q_{2}-\delta q_{u} \end{equation} | (2) |
| \begin{equation}\label{3} p_{u}=\delta (1-q_{2}-q_{u}) \end{equation} | (3) |
本部分在耐用品的二手市场不存在和存在两种情况, 分别求得制造商和零售商的最优决策值,并且通过对比两种情况下二者的最大利润值,得出二手市场存在的必要条件; 然后,进一步分析研究结果,揭示 了二手市场的存在对供应链成员决策的影响. 首先,分析耐用品的二手市场不存在的模式. 2.1 二手市场不存在的模式
当二手市场不存在时,即零售商不进行旧产品的回收及销售. 因此, 第二周期市场上只销售新产品,即消费者两周期都只能购买新产品. 同时, 二手 市场不存在意味着两周期模型的决策是相互独立的. 因此, 求解两周期问题被分解为求解两个独立的单周期问题. 根据斯坦克尔伯格模型,制造商 作为主导者,首先确定批发价格; 零售商作为跟随者,将根据制造商的批发价,制定新产品的最优零售价格. 因此,我们采用逆向归纳法.
第二周期第二阶段:给定制造商第二周期新产品的批发价 $w_{2}$,零售商为了获得第二周期的最大利润值,制定第二周期新产品的最优 零售价 $p_{2}$. 零售商第二周期的利润函数是: $\pi_{2}^{R}(p_{2})=(p_{2}-w_{2})q_{2}$. 注: 数学上来讲,求解最优的 $p_{2}$ 等价于求 解最优的 $q_{2}$. 即零售商第二周期的利润函数是:
| \begin{equation}\label{4} \pi_{2}^{R}(q_{2})=(p_{2}-w_{2})q_{2} \end{equation} | (4) |
第二周期第一阶段:制造商制定第二周期新产品的最优批发价 $w_{2}$ 以获得第二周期的最大利润. 此时,制造商第二周期的利润函数是:
| \begin{equation}\label{5} \pi_{2}^{M}(w_{2})=w_{2}q_{2}^{*} \end{equation} | (5) |
由于二手市场不存在时,求解两周期决策模型可以分解为求解两个独立且相同的单周期决策模型. 因此,$w_{1}^{*}=w_{2}^{*}=\frac{1}{2}$, $p_{1}^{*}=p_{2}^{*}=\frac{3}{4}$,$q_{1}^{*}=q_{2}^{*}=\frac{1}{4}$. 此外,记 $\pi_{N}^{M}$ 和$\pi_{N}^{R}$ 分别为二手市场不存在时制造商和 零售商的两周期利润和,其中,下标 $N$ 表示二手市场不存在的模式. 因此,制造商和零售商的两周期最大利润和,分别为: $\pi_{N}^{M*}=\frac{1}{4}$, $\pi_{N}^{R*}=\frac{1}{8}$.
综合上述分析,可得二手市场不存在时,制造商和零售商的最优策略如下命题1.
命题 1当耐用品的二手市场不存在时, 制造商和零售商的最优决策分别如下: $w_{1}^{*}=w_{2}^{*}=\frac{1}{2}$, $p_{1}^{*}=p_{2}^{*}=\frac{3}{4}$, $q_{1}^{*}=q_{2}^{*}=\frac{1}{4}$; 且制造商和零售商的两周期最大利润和分别是 $\pi_{N}^{M*}=\frac{1}{4}$,$\pi_{N}^{R*}=\frac{1}{8}$. 2.2 二手市场存在的模式
当二手市场存在时,即零售商开通二手市场. 零售商在第一周期末,以成本 $c$ 从购买第一周期新产品的消 费者手中回收部分旧产品 (假设回收比例为 $\phi$),并在第二周期,以零售价格 $p_{u}$ 在二手市场上再次出售给愿意购买旧产品的消费者. 此时, 第二周期市场上同时存在新旧两种产品的销售. 因此,零售商在第二周期同时确定新旧产品的价格 $p_{2}$ 及 $p_{u}$. 为了得到最优子博弈均衡解, 我们使用逆推归纳法.
第二周期第二阶段:零售商为获得第二周期的最大利润,同时制定新旧两种产品的零售价 $(p_{2},p_{u})$. 类似上述二手市场不存在时的求解过程, 求解 $(p_{2},p_{u})$ 等价于求解 $(q_{2},q_{u})$. 因此,零售商第二周期的利润函数是:
| \begin{equation}\label{6} \pi_{2}^{R}(q_{2},q_{u})=(p_{2}-w_{2})q_{2}+p_{u}q_{u}-c\phi q_{1} \end{equation} | (6) |
第二周期第一阶段:制造商在预测到零售商第二周期的最优策略 $(q_{2}^{*},q_{u}^{*})$ 后,制定第二周期的最优批发价格 $w_{2}$ 以获得第 二周期的最大利润. 制造商第二周期的利润函数是:
| \begin{equation}\label{7} \pi_{2}^{M}(w_{2})=w_{2}q_{2}^{*} \end{equation} | (7) |
第一周期第二阶段:在预测到制造商第二周期的最优策略之后,零售商需要制定第一周期新产品的零售价 $p_{1}$,使其获得两周期的总利 润和最大. 记 $\pi_{S}^{R}$ 为二手市场存在时零售商两周期的总利润和,其中,下标 $S$ 表示二手市场存在的模式. 因此,零售商两周期的利润和函数是:
| \begin{equation}\label{8} \pi_{S}^{R}(p_{1})=(p_{1}-w_{1})q_{1}+(p_{2}^{*}-w_{2}^{*})q_{2}^{*}+p_{u}^{*}q_{u}^{*}-c\phi q_{1} \end{equation} | (8) |
第一周期第一阶段: 制造商制定第一周期的最优批发价 $w_{1}$,使其获得两周期的总利润和最大. 记 $\pi_{S}^{M}$ 为二手市场存在时制 造商两周期的利润和. 因此,制造商两周期的总利润和函数是:
| \begin{equation}\label{9} \pi_{S}^{M}(w_{1})=w_{1}(1-p_{1}^{*})+w_{2}^{*}q_{2}^{*} \end{equation} | (9) |
命题 2 当耐用品的二手市场存在时, 制造商与零售商的两周期最优决策及其最大利润值,分别如下: $$ w_{1}^{*}=\frac{16+16\delta\phi^{2}-12\delta^{2}\phi^{2}-11\delta^{3}\phi^{3}+20\delta^{2}\phi^{3} +20\delta\phi+c(12\delta^{2}\phi^{3}-16\delta\phi^{3}-16\phi)}{16(2+2\delta\phi^{2}-\delta^{2}\phi^{2})}, $$ $$w_{2}^{*}=\frac{8+4c\delta\phi^{2}-5\delta^{2}\phi^{2}-4\delta\phi+8\delta\phi^{2}}{8(2+2\delta\phi^{2}-\delta^{2}\phi^{2})}, p_{1}^{*}=\frac{12+4c\delta-8\delta^{2}\phi^{2}-\delta\phi+16\delta\phi^{2}}{8(2+2\delta\phi^{2}-\delta^{2}\phi^{2})},$$ $$p_{2}^{*}=\frac{24+4c\delta\phi^{2}-13\delta^{2}\phi^{2}-4\delta\phi+24\delta\phi^{2}}{16(2+2\delta\phi^{2}-\delta^{2}\phi^{2})},\\ p_{u}^{*}=\frac{24-4c\delta\phi^{2}-11\delta^{2}\phi^{2}+4\delta\phi+22\delta\phi^{2}-8\phi+8c\phi^{2}}{16(2+2\delta\phi^{2}-\delta^{2}\phi^{2})},$$ $$\pi_{S}^{M*}=\frac{32-8c\delta\phi^{2}-7\delta^{2}\phi^{2}+8\delta\phi+16\delta\phi^{2}+16c^{2}\phi^{2}-32c\phi}{64(2+2\delta\phi^{2}- \delta^{2}\phi^{2})},$$ $$ \pi_{S}^{R*}=\frac{128(1-c\phi-c\delta\phi^{2})+32\delta\phi(1-c\phi+\delta\phi^{2}+c\delta\phi^{2}-c\delta\phi^{3}) +64(c^{2}\delta\phi+c^{2}\phi^{2})+A}{256(2+2\delta\phi^{2}-\delta^{2}\phi^{2})}, $$ 其中,$A=\delta\phi(\delta\phi^{3}+192\phi-76\delta\phi+15\delta^{3}\phi^{3}-60\delta^{2}\phi^{3} -8\delta^{2}\phi^{2}+8c\delta^{2}\phi^{3}-16c^{2}\delta\phi^{3})$.
证明详见附录.
命题 3 当旧产品的回收成本 $c<\tilde{c}$ 时, 零售商开通二手市场,即零售商在第二周期同时销售新旧两种产品; 否则, 零售商在第二周期只销售新产品,其中, $$ \tilde{c}=\frac{16+16\delta\phi^{2}+4\delta\phi-4\delta^{2}\phi^{2}-\delta^{3}\phi^{3}+4\delta^{2}\phi^{3} -4(2+2\delta\phi^{2}-\delta^{2}\phi^{2})\sqrt{4+4\delta\phi^{2}-\delta^{2}\phi^{2}}}{4\phi(4+4\delta\phi^{2}-\delta^{2}\phi^{2})}. $$
证明由命题1及命题2可知,$\pi_{N}^{R*}=\frac{1}{8}$, $$ \pi_{S}^{R*}=\frac{128(1-c\phi-c\delta\phi^{2})+32\delta\phi(1-c\phi+\delta\phi^{2}+c\delta\phi^{2}-c\delta\phi^{3}) +64(c^{2}\delta\phi+c^{2}\phi^{2})+A}{256(2+2\delta\phi^{2}-\delta^{2}\phi^{2})}, $$ 其中,$A=\delta\phi(\delta\phi^{3}+192\phi-76\delta\phi+15\delta^{3}\phi^{3}-60\delta^{2}\phi^{3} -8\delta^{2}\phi^{2}+8c\delta^{2}\phi^{3}-16c^{2}\delta\phi^{3})$. 令 $\pi_{N}^{R*}=\pi_{S}^{R*}$,可得 $$ c=\frac{16+16\delta\phi^{2}+4\delta\phi-4\delta^{2}\phi^{2}-\delta^{3}\phi^{3}+4\delta^{2}\phi^{3} \pm 4(2+2\delta\phi^{2}-\delta^{2}\phi^{2})\sqrt{4+4\delta\phi^{2}-\delta^{2}\phi^{2}}}{4\phi(4+4\delta\phi^{2}-\delta^{2}\phi^{2})}. $$ 又因为, $$ c=\frac{16+16\delta\phi^{2}+4\delta\phi-4\delta^{2}\phi^{2}-\delta^{3}\phi^{3}+4\delta^{2}\phi^{3} +4(2+2\delta\phi^{2}-\delta^{2}\phi^{2})\sqrt{4+4\delta\phi^{2}-\delta^{2}\phi^{2}}}{4\phi(4+4\delta\phi^{2}-\delta^{2}\phi^{2})}>1, $$ 不满足条件. 所以,令 $$ \tilde{c}=\frac{16+16\delta\phi^{2}+4\delta\phi-4\delta^{2}\phi^{2}-\delta^{3}\phi^{3}+4\delta^{2}\phi^{3} -4(2+2\delta\phi^{2}-\delta^{2}\phi^{2})\sqrt{4+4\delta\phi^{2}-\delta^{2}\phi^{2}}}{4\phi(4+4\delta\phi^{2}-\delta^{2}\phi^{2})}; $$ 并且,当 $c<\tilde{c}$ 时,$\pi_{N}^{R*}<\pi_{S}^{R*}$; 当 $c\geq\tilde{c}$ 时,$\pi_{N}^{R*}\geq\pi_{S}^{R*}$.
命题3说明,当旧产品的回收成本较小时,零售商开通二手市场可获得更大的收益. 因为此时零售商通过销售旧产品所获得的收益远大于因受旧产品 的侵蚀而损失的新产品的收益. 因此,当旧产品的回收成本较小时,零售商更愿意在第二周期的市场上同时销售新旧两种产品. 但是,当旧产品的回 收成本较大时,由于销售旧产品获得的边际收益小于直接销售新产品获得的边际收益. 因此,零售商此时更愿意在第二周期只销售新产品.
由于本文的重点在于研究二手市场的存在对供应链成员决策的影响. 因此,后面的研究中,我们假设条件 $c<\tilde{c}$ 总成立,即假设零售商具有运行二手市场的能力.
命题 4 当二手市场存在时,零售商第二周期新产品的订购量 $q_{2}^{*}$ 随消费者对旧产品的接受度 $\delta$ 以及旧产品的回收率 $\phi$ 的增大而减少.
证明 由子博弈均衡值 (见附录证明) 可知, $q_{2}^{*}=\frac{8+8\delta\phi^{2}+4c\delta\phi^{2}-5\delta^{2}\phi^{2}-4\delta\phi}{16(2+2\delta\phi^{2}-\delta^{2}\phi^{2})}$. 因为 $$ \frac{\partial q_{2}^{*}}{\partial\delta}=\frac{\phi(-\delta^{2}\phi^{3}-2\delta\phi-2\delta^{2}\phi^{2}-4+2c\delta^{2}\phi^{3}+4c\phi)}{8(2+2\delta\phi^{2}-\delta^{2}\phi^{2})^2}<\frac{\phi(-\delta^{2}\phi^{3}-2\delta^{2}\phi^{2})}{8(2+2\delta\phi^{2}-\delta^{2}\phi^{2})^2}<0. $$ 所以,$q_{2}^{*}$ 随消费者对旧产品的接受度 $\delta$ 的增大而减少. 又因为$\frac{\partial q_{2}^{*}}{\partial\phi}=\frac{\delta(-\delta^{2}\phi^{2}- \delta\phi+2\delta\phi^{2}-2+4c\phi)}{4(2+2\delta\phi^{2}-\delta^{2}\phi^{2})^2}$, 要确定 $\frac{\partial q_{2}^{*}}{\partial\phi}$ 的正负, 只需要确定 $-\delta^{2}\phi^{2}-\delta\phi+2\delta\phi^{2}-2+4c\phi$ 的正负. 因为本文中假设 $c<\tilde{c}$ 总成立. 所以, $4c\phi<4\tilde{c}\phi=4+\delta\phi-\frac{4(2+2\delta\phi^{2}-\delta^{2}\phi^{2})}{\sqrt{4+4\delta\phi^{2}-\delta^{2}\phi^{2}}}<4+\delta\phi-\frac{4(2+2\delta\phi^{2}-\delta^{2}\phi^{2})}{2\sqrt{1+\delta\phi^{2}}}$. 即 $\frac{\partial q_{2}^{*}}{\partial\phi}<0$. 因此,$q_{2}^{*}$ 随旧产品的回收率 $\phi$ 的增大而减少.
命题4说明,随着消费者对旧产品接受度的增加, 旧产品对新产品的替代性增强, 进而导致更多的消费者在第二周期愿意购买旧产品. 因此,零售商可以通过销售更多的旧产品,来弥补消费者对新产品的需求,那么零售商就会在第二周期订购更少的新产品. 换句话说,零售 商可以通过分配新旧产品的销售比例,消弱制造商的主导地位. 尤其,当旧产品的回收成本较小时,由于销售旧产品的边际收益远大于销售 新产品的边际收益,因而零售商在第二周期更愿意减少新产品的订购量,增大旧产品的回收量,以获得更多的收益. 另一方面,随着旧产品 回收率的增大,即零售商回收旧产品的数量增多,那么旧产品进入第二周期市场的数量就越多. 因此,旧产品对新产品的侵蚀性越强,从而 造成第二周期新产品的销售量减少.
命题 5 当二手市场存在时,存在旧产品的回收成本 $c^{*}$, 当 $c<c^{*}$ 时,零售开通二手市场对其自身及制造商都是有利的; 否则, 当 $c^{*}\leq c<\tilde{c}$ 时,零售商开通二手市场对自身有利, 而对制造商不利,其中 $c^{*}=\frac{4+\delta\phi-2\sqrt{4+4\delta\phi^2-\delta^{2}\phi^{2}}}{4\phi}$.
证明类似命题3的证明,略.
命题5说明,当旧产品的回收成本较低时,零售商会在第二周期销售更多的旧产品以获得较多的收益,进而促使零售商在第一周期订购 较多的新产品. 因此,对于制造商来说,当第一周期增加的新产品获得的利润大于第二周期因旧产品侵蚀而损失的利润时,零售商开通二 手市场对制造商是有利的. 反之,当旧产品的回收成本稍大时,零售商会在第一周期末回收较少的旧产品. 此时,对于制造商来说,第一周 期因新产品销量增加而获得的收益不能弥补其第二周期由于旧产品对新产品的侵蚀而损失的利润. 因此,必然导致制造商利润的减少,即此时 对于制造商来说,开通二手市场是不利的. 但是,此时开通二手市场,对零售商来说,仍然有利可图.
推论 当 $c<c^{*}$ 时, 零售商开通二手市场对二者都是有利的; 当 $c^{*}\leq c<\tilde{c}$ 时, 零售商开通二手市场对其自身有利,但对制造商无利; 当 $c\geq\tilde{c}$ 时,零售商开通二手市场对二者均无利.
证明 由命题3和命题5即可得.
此推论说明,零售商可以通过开通二手市场减弱自身对于制造商新产品的依附能力. 换句话说,零售商可以通过调节第二周期新旧产 品的销售比例消弱制造商的主导地位. 3 数值仿真与比较分析
为了更好地了解参数对供应链各个成员最优决策的影响, 下面进行数值仿真分析. 根据假设和前面的说明,基本 参数取值如下, $c=0.2$,$\delta$ 和 $\phi$ 分别在 $(0,1)$ 内变化. 通过Matlab作图, 可以得到如下系列图形.
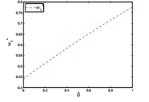
图 3(1)说明, 第一周期新产品的批发价随消费者对旧产品的接受度的增加而增大. 因为消费者对旧产品的接受度越大,旧产品的剩余价值越高,即新 产品的质量越好. 因此,新产品的批发价格就越高. 图 3(2)说明, 第一周期新产品的批发价随旧产品的回收率的增加而增大. 因为零售商对旧产品的 回收越多,意味着旧产品对新产品的侵蚀性越强. 因此,制造商为了减少第二周期旧产品对新产品的侵蚀, 就会通过对第一周期新产品定高价,以达 到限制旧产品的回收量的目的.
![]() |
| 图 3(1) $w_{2}^{*}$随旧产品接受度 $\delta$ 的变化 |
![]() |
| 图 3(2) $w_{2}^{*}$随旧产品回收率 $\phi$ 的变化 |
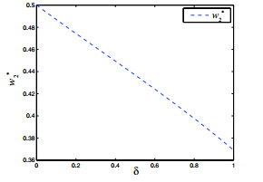
图 3(3)说明, 第二周期新产品的批发价随消费者对旧产品的接受度的增加而减少. 因为消费者对旧产品的接受度越大,意味着零售商在第 二周期销售的旧产品越多, 即零售商会在第二周期从制造商那里订购较少的新产品, 从而迫使制造商在第二周期降价. 图 3(4)说明,第二周 期新产品的批发价随旧产品回收率的增加而减少. 零售商在第二周期销售的旧产品数量越多, 其在第二周期从制造商那里订购的新产品数量就 越少. 因而, 制造商为了激发零售商在第二周期订购更多的新产品, 就会降低新产品的批发价.
![]() |
| 图 3(3) $w_{2}^{*}$ 随旧产品接受度 $\delta$ 的变化 |
![]() |
| 图 3(4) $w_{2}^{*}$ 随旧产品回收率 $\phi$ 的变化 |
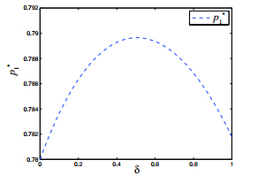
图 3(5)说明, 零售商第一周期新产品的价格随消费者对旧产品的接受度先增大后减少. 一方面,消费者对旧产品的接受度越大,说明新产品的质 量越好, 因而制造商的批发价就越高,促使零售商的零售价随之增加; 另一方面, 消费者对旧产品的接受度越大,说明第二周期旧产品的竞争力 越大, 因而零售商就会通过降低第一周期新产品的售价, 增加第一周期新产品的销售量,从而确保第二周期回收更多的旧产品, 降低其自身对 制造商的依赖性. 因此, 零售商第一周期新产品的价格随消费者对旧产品的接受度先增大后减少. 图 3(6)说明,零售商第一周期新产品的价格 随旧产品回收率的增大而增大. 旧产品的回收率越大,第一周期新产品的质量越高, 因此第一周期新产品的价格越高.
![]() |
| 图 3(5) $p_{1}^{*}$ 随旧产品接受度 $\delta$ 的变化 |
![]() |
| 图 3(6) $p_{1}^{*}$ 随旧产品回收率 $\phi$ 的变化 |
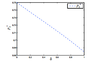
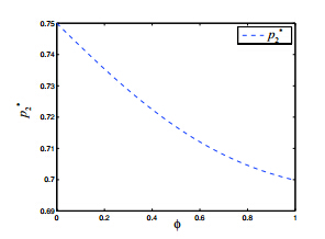
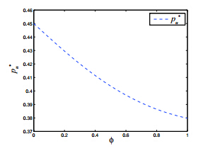
图 3(7)说明, 零售商第二周期新产品的价格随着消费者对旧产品的接受度增大而减少. 消费者对旧产品的接受度越大,旧产品对新产品的替代性就越强,即在第二 周期市场上旧产品的竞争力就越大,从而促使第二周期新产品的价格降低. 图 3(8)说明, 零售商第二周期新产品的价格随着旧产品回收率的增大而减少. 旧产品的 回收率越大,第二周期市场上旧产品销售量越多,即旧产品的竞争力越强, 从而促使第二周期新产品的价格降低.
![]() |
| 图 3(7) $p_{2}^{*}$ 随旧产品接受度 $\delta$ 的变化 |
![]() |
| 图 3(8) $p_{2}^{*}$ 随旧产品回收率 $\phi$ 的变化 |
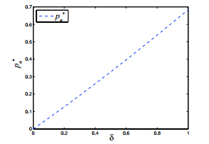
图 3(9)说明,旧产品的价格随着消费者对旧产品的接受度增大而增大. 消费者对旧产品的接受度越大,说明旧产品的竞争力越强,因而零售商可以通过适当抬高 旧产品的价格获得更多的利润. 图 3(10)说明,旧产品的价格随着旧产品回收率的增大而减少. 旧产品的回收率越大,说明第二周期零售商销售的旧产品越多. 因而,零售商可以通过适当降低旧产品的价格促使第二周期销售更多的旧产品,从而获得更多的收益.
![]() |
| 图 3(9) $p_{u}^{*}$ 随旧产品接受度 $\delta$ 的变化 |
![]() |
| 图 3(10) $p_{u}^{*}$ 随旧产品回收率 $\phi$ 的变化 |
本文以大学校园中的旧书市场为研究背景, 针对零售商在销售新书的同时, 还进行旧书的回收并将其再次销售给愿意购买旧书的同学这 一现象, 构建了包含单一制造商和单一零售商的两周期供应链模型, 研究了耐用品二手市场的存在对供应链成员决策的影响. 其创新之处在于同时考虑了 制造商与零售商的垂直合作关系及二者的水平竞争关系, 并且允许第一周期购买新产品的消费者,在第二周期市场上继续存在. 首先,在二手市场存在与不 存在两种情况下, 分别求得制造商和零售商的最优决策价格,产品销售数量以及最大利润值. 其次,通过对比两种情况下制造商和零售商的最大利润值, 得出二手市场存在的必要条件; 并且进一步分析研究结果表明: 当旧产品的回收成本较小时,零售商开通二手市场对自身及制造商都有利; 当旧产品的回 收成本较大时,零售商开通二手市场对自身是有利的, 而对制造商是不利的. 因此, 零售商可以通过开通二手市场提高自身的收益,减少对制造商新产品 的依附性,进而消弱制造商的垄断地位. 最后,通过数值仿真, 分析了二手市场存在时, 消费者对旧产品的接受度及旧产品的回收率对供应链成员决策的影响.
本文还可作进一步拓展. 如本文只考虑了零售商开通二手市场的模式,并未考虑消费者之间直接进行旧产品买卖的情形. 实际上,随着网络技术的发展,对 于耐用品的旧产品回收,不再仅仅局限于通过零售商等进行回收,还出现了以网络为媒介的电子商务中消费者对消费者的直接买卖(P2P二手市场), 比如: 亚马逊(Amazon.com),易趣(eBay.com)等等. 因此,下一步的研究可以考虑,不同类型的二手市场之间的竞争对供应链成员决策的影响.
| [1] | Computer Business Review. Big players emerge in fragmented brokerage market[EB/OL]. [2005-9-5]. http://www. cbronline.com/news/big_players_emerge_in_fragmented_brokerage_market. |
| [2] | Mehegan D. Turning over an old leaf used-book sales are growing as more people look to web pages for bargains[M/OL]. Boston Globe, Boston, 2003 [2003-8-21]. http://www.highbeam.com/doc/1P2-7791929.html. |
| [3] | Levinthal D A, Purohit D. Durable goods and product obsolescence[J]. Marketing Science, 1989, 8(1): 35-56. |
| [4] | Desai P, Purohit D. Leasing and selling: Optimal marketing strategies for a durable goods firm[J]. Management Science, 1998, 44(11): 19-34. |
| [5] | Desai P, Koenigsberg O, Purohit D. Strategic decentralization and channel coordination[J]. Quantitative Marketing Economic, 2004, 2(1): 5-22. |
| [6] | Hendel I, Lizzeri A. Interfering with secondary markets[J]. Rand Journal of Economics, 1999, 30 (1): 1-21. |
| [7] | Zhao H, Jagpal S. The effect of secondhand markets on the firm's dynamic pricing and new product introduction strategies[J]. International Journal of Research in Marketing, 2006, 23(3): 295-307. |
| [8] | Xiong Y, Yan W, Fernandes K, et al. "Bricks VS. Clicks": The impact of manufacturer encroachment with a dealer leasing and selling of durable goods[J]. European Journal of Operational Research, 2012, 217(1): 75-83. |
| [9] | Shulman J D, Coughlan A T. Used goods, not used bads: Profitable secondary market sales for a durable goods channel[J]. Quantitative Marketing and Economic, 2007, 5(2): 191-210. |
| [10] | Oraiopoulos N, Ferguson M E, Toktay L B. Relicensing as a secondary market strategy[J]. Management Science, 2012, 58(5): 1022-1037. |
| [11] | 李承煦, 苏素. 可形成二手市场的耐用品市场中消费者的行为选择和均衡研究[J]. 决策参考, 2008, 6(3): 66-69. Li Chengxu, Su Su. Research on consumer's behavior choice and equilibrium in durable goods market with the secondary market[J]. Statistics and Decision, 2008, 6(3): 66-69. |
| [12] | 熊中楷, 王凯, 熊榆. 经销商从事再制造的闭环供应链模式[J]. 管理科学学报, 2011, 14(11): 1-9. Xiong Zhongkai, Wang Kai, Xiong Yu. Research on the closed-loop supply chain that the distributor engages in remanufacturing[J]. Journal of Management Sciences in China, 2011, 14(11): 1-9. |
| [13] | 郭军华, 杨丽, 李帮义, 等. 不确定需求下的在制造产品联合定价决策[J]. 系统工程理论与实践, 2013, 33(8): 1949-1955. Guo Junhua, Yang Li, Li Bangyi, et al. Jointed pricing decision of remanufacturing system under uncertain demand[J]. Systems Engineering——Theory & Practice, 2013, 33(8): 1949-1955. |
| [14] | Ferrer G, Swaminathan J M. Managing new and remanufactured products[J]. Management Science, 2006, 52(1): 15-26. |













