文章信息
- 王桁扬, 丁敬健, 王涛, 罗孔亮
- Wang Hengyang, Ding Jingjian, Wang Tao, Luo Kongliang
- Piezo1通过YAP1促进肝细胞癌发生和发展
- Piezo1 promotes development of hepatocellular carcinoma through YAP1
- 实用肿瘤杂志, 2026, 41(1): 33-43
- Journal of Practical Oncology, 2026, 41(1): 33-43
-
通信作者
- 罗孔亮,Email:kongliang_luo@163.com
-
文章历史
- 收稿日期:2024-10-06
2. 西安交通大学医学部,陕西 西安 710061
2. Medical School of Xi'an Jiaotong University, Xi'an 710061, China
肝细胞癌(liver hepatocellular carcinoma, LIHC)是一种起源于肝细胞的恶性肿瘤。由于其生长和扩增速度较快,侵袭迁移能力较强,多数患者确诊LIHC时已经处于晚期阶段,丧失手术机会,严重降低患者的预后[1-3]。肿瘤的发生和发展与肿瘤微环境(tumor microenvironment, TME)的成分和性质密切相关,特别是肝癌细胞与其周围TME中星状细胞、纤维细胞、巨噬细胞、免疫细胞和血管内皮细胞等形成复杂密切的通讯网络,导致肿瘤细胞更易从原发灶向远处扩散和转移[4-5]。其中,细胞外基质(extracellular matrix, ECM)是一个复杂的蛋白质和分子网络,为组织提供结构加固,并在包括肿瘤细胞粘附、迁移、增殖和分化等生物学过程中发挥重要作用。ECM的积累会促进癌症的发生、进展、转移和侵袭,进一步增加肿瘤微环境的基质硬度[6-8]。此外,ECM可能成为化疗和免疫抑制药物的机械屏障,使肿瘤治疗更加困难[9]。探索以ECM蛋白为靶点的新方法和机制可为肝癌诊疗提供新策略。
ECM硬度是肿瘤ECM的重要生物力学属性。多项研究表明,基质硬度与纤维蛋白、胶原纤维蛋白的沉积和相互交联密切相关。基质硬度的变化可引起TME的改变,进一步影响肿瘤细胞的增殖和迁移能力[10-12]。参与ECM硬度的机械敏感蛋白较多,如Piezo1、Integrin家族、Yes相关转录蛋白1(Yes-associated transcription protein 1, YAP1)和瞬时受体电位阳离子通道V4(transient receptor potential cation channel V4, TRPV4)等,均可加速ECM组分的合成和沉积,进而促进ECM硬度的形成和发展,但其具体机制仍有待商榷[13]。其中,Piezo1是一种机械激活的离子通道压电蛋白,可感受ECM中的基质硬度,诱导肿瘤发生转移,与多种类型癌症的发病机制有关[14]。已有研究表明,Piezo1在多种恶性肿瘤中上调,且与患者的预后呈负相关[15],但其在LIHC中的具体机制仍不清楚。
YAP1在ECM的机械转导中发挥重要作用[14],可能被Piezo1和Integrin等蛋白和Ca2+信号调控,可前馈上调Piezo1表达,促进肿瘤发生与进展[16-18]。YAP1是Hippo通路的一部分,主要通过下游效应子等转录共激活因子的核定位响应ECM环境并调节细胞增殖,诱导靶基因转录。YAP1激活亦可能通过刺激有氧糖酵解和基质金属蛋白酶(matrix metalloproteinase 7, MMP-7)表达促进细胞迁移。然而,Piezo1和YAP1与LIHC的发生和发展的关系尚不明确,探究二者之间的作用机制和关系有望解决肝癌治疗的难题。因此,本研究采用生物信息学和分子生物学等方法,探讨机械离子通道蛋白Piezo1和YAP1在LIHC的发生、发展和重塑TME中的作用,进一步明确潜在作用机制,为开发新的治疗靶点和改善患者预后提供思路。
1 材料与方法 1.1 材料和试剂PCR扩增引物序列由北京擎科生物科技股份有限公司合成。PrimeScriptTM RT Mix试剂盒购自日本宝日医生物技术有限公司,SYBRTM Green Master Mix购自北京康润生物科技有限公司。Cell Counting Kit-8(CCK-8)试剂购自美国TargetMol公司。用于敲低细胞中Piezo1的小干扰RNA(small interfering RNA, si-RNA)序列(Si-1:5’-GCCUCAAGUACUUCAUCAATT-3’,3’-UUGAUGAAGUACUUGAGGCTT-5’;Si-2:5’-GGUCCUACCUUGACAUGCUTT-3’,3’-AGCAUGUCAAGGUAGGACCTT-5’;Si-3:5’-CCUCAAGAGCAUUGACUUUTT-3’,3’-AAAGUCAAUGCUCUUGAGGTT-5’)、敲低Piezo1的对照序列Si-NC(5’-UUCUCCGAACGUGUCACGUTT-3’, 5’-ACGUGACACGUUCGGAGAATT-3’)和转染试剂GP-Transfect-Mate购自上海吉玛制药技术有限公司。兔抗人Piezo1、YAP1和Vinculin多克隆抗体购自武汉爱博泰克生物科技有限公司。兔抗人核因子κB(nuclear factor κB, NF-κB)、磷酸化的NF-κB(phospho-NF-κB, p-NF-κB)、核因子κB抑制蛋白α(nuclear factor κB inhibitor alpha, IKB-α)、p-IKB-α、纤连蛋白(fibronectin)和胶原蛋白Ⅰ(collagen Ⅰ)多克隆抗体购自武汉三鹰生物技术有限公司。兔抗人甘油醛-3-磷酸脱氢酶(glyceraldehyde-3-phosphate dehydrogenase, GAPDH)多克隆抗体购自上海艾博抗贸易有限公司。胰蛋白酶消化液、PBS和细胞冻存液购自苏州新赛美生物科技有限公司。细胞培养液购自武汉普诺赛生命科技有限公司。
1.2 数据库分析2024年8月10日使用肿瘤免疫分析数据库(Tumor Immune Estimation Resource, TIMER;http://timer.comp-genomics.org/timer/)、基因表达互作分析数据库(Gene Expression Profiling Interactive Analysis, GEPIA;http://gepia.cancer-pku.cn/)、UALCAN数据库(https://ualcan.path.uab.edu/)、GeneMANIA数据库(https://genemania.org/)和DriverDBv3数据库(http://driverdb.tms.cmu.edu.tw/)分析Piezo1和YAP1在癌症基因组图谱(The Cancer Genome Atlas, TCGA)数据库中的表达谱和临床特征。使用UALCAN网站分析TCGA数据库中泛癌和LIHC中Piezo1和YAP1表达。使用GEPIA数据库分析LIHC中Piezo1和YAP1表达的相关性。TIMER和GEPIA网站分析TCGA数据库中LIHC患者Piezo1和YAP1表达相关性和预后。GeneMANIA数据库分析Piezo1和YAP1的基因和蛋白互作网络。DriverDBv3数据库分析Piezo1和YAP1与TCGA数据库中不同亚型LIHC的关系。
1.3 细胞培养人肝脏肿瘤细胞系HepG2和Hep3B购自武汉普诺赛生命科技有限公司。人高转移性肝癌细胞系MHCC97H购自上海碧云天生物技术股份有限公司。正常人肝细胞MIHA获取自西安交通大学第一附属医院,所有实验符合西安交通大学第一附属医院伦理委员会伦理要求(伦理审批号:LLSBPJ-2024-77)。所有细胞均培养于添加10%胎牛血清和1%青霉素-链霉素的细胞培养液中,在标准细胞培养箱中培养(37℃ 5% CO2)。培养箱底部放置高压灭菌水保持培养箱的湿度。细胞培养的过程中保证细胞密度≤90%,每2~3天更换培养液。待细胞密度达到90%后,用PBS洗去残留培养液,加入胰蛋白酶消化液消化细胞,待细胞悬浮后加入新鲜培养液终止消化,小心吹打皿底的细胞并收集至离心管中。使用离心机1 000 r/min 3 min收集细胞团块,按照需求种植到新的细胞培养板中,或冻存细胞于-80℃冰箱中。
1.4 细胞转染Hep3B和MHCC97H细胞分别分为Piezo1敲低对照组(转染Si-NC)和Piezo1敲低实验组三组(分别转染Si-1、Si-2和Si-3)。细胞进行传代并均匀种在6孔板中,使其隔天处于对数生长期且密度在40%~50%。在1.5 mL离心管中依次加入50 μL无血清培养液,5 μL Transfect-mate转染试剂。另取1个1.5 mL离心管依次加入50 μL无血清培养液和5 μL对应的si-RNA。2个离心管分别混匀静置15 min后,混匀成一管,继续静置15 min。将6孔板中细胞培养液更换成新鲜完全培养液,静置时间结束后将上述转染混合物均匀滴入细胞中,轻轻摇匀放入细胞培养箱中孵育48~72 h后提取RNA和蛋白验证敲低效率,之后重新接种细胞进行增殖和平板克隆试验。
1.5 提取RNA利用购自上海飞捷生物技术有限公司的RNA快速提取试剂盒(Fast 200)提取RNA。所有操作在冰上进行以减少RNA的降解。用4℃预冷的PBS洗涤细胞后每孔加入500 μL的试剂盒RA2液,静置1 min,待细胞充分裂解。将细胞裂解物全部吸入内套管中,13 000 r/min高速离心1 min。弃掉外套管中的液体后重新加入500 μL洗涤液,13 000 r/min再次离心1 min,重复洗涤步骤。弃掉外套管中的液体后,不加洗液空转13 000 r/min再次离心1 min。将内套管放入新的无酶EP管中,在内套管吸附膜中间加入30 μL的溶解液,静置1 min后继续13 000 r/min离心1 min,获得细胞总RNA。
1.6 实时定量PCR20 μL的RNA逆转录体系的构建体系为1 000 ng总RNA、4 μL 5×PrimeScriptTM RT Mix和无酶去离子水(补足至20 μL)。短暂离心混匀后放入PCR仪(Bio-Rad公司,美国),按照37℃ 15 min、85℃ 5 s和4℃ ∞的程序进行逆转录反应。总反应时长为20 min。逆转录产物用去离子水稀释20倍后进行实时定量PCR反应。构建体系为12.5 μL 2×SYBRTM Green Master Mix、1 μL正向引物、1 μL反向引物和10.5 μL cDNA。Piezo1正向引物序列为5’-GGACTCTCGCTGGTCTACCT-3’,反向引物为5’-GGGCACAATATGCAGGCAGA-3’;YAP1正向引物为5’-TAGCCCTGCGTAGCCAGTTA-3’,反向引物为5’-TCATGCTTAGTCCACTGTCTGT-3’。将体系依次加入8联管之后短暂离心混匀,使用CFX96实时定量PCR仪(Bio-Rad公司,美国)进行qRT-PCR反应。反应程序为:95℃ 30 s;95℃ 5 s,60℃ 30 s,40个循环,信号采集;溶解曲线采集。PCR扩增和检测总时间约为1.5 h,之后利用Bio-Rad CFX软件进行表达量统计学分析。
1.7 提取蛋白准备好的细胞用PBS洗涤3次,在冰上加入蛋白裂解液充分裂解,用细胞刮板刮下细胞后移入离心管静置10 min,放入4℃低温高速离心机15 000 r/min离心15 min,小心吸取细胞上清,并吸取10 μL用BCA法进行蛋白定量。剩余蛋白上清按照4∶1的比例加入5×蛋白上样缓冲液,振荡混匀后100℃金属浴10 min使蛋白变性,放入-20℃冰箱备用。BCA定量试剂盒购自美国Thermo Fisher公司。每个蛋白样品需配置200 μL试剂A和4 μL试剂B,混匀之后加入96孔板中,每孔再加入5 μL的蛋白样品,37℃水浴30 min,在振荡器上混匀之后用酶标仪测定562 nm波长处的吸光度值,根据标准曲线计算所测蛋白浓度。
1.8 蛋白质印迹法配置15孔10%的SDS-PAGE预制胶。蛋白上样后电泳仪90~120 V进行电泳。110 V 120 min进行冰上低温转膜。转膜结束的PVDF膜泡入5%的脱脂牛奶中,室温摇床放置60 min封闭非特异性抗原位点。封闭结束后,裁取目的条带,放入配好的一抗抗体稀释液中,4℃摇床孵育过夜。隔天用TBST清洗目的条带3次,每次10 min。放入辣根过氧化物酶(horseradish peroxidase, HRP)标记的兔抗人IgG二抗(武汉爱博泰克生物科技有限公司)中,室温孵育60 min。继续TBST清洗3次,每次10 min,之后使用化学发光仪进行条带成像。
1.9 CCK-8增殖试验胰蛋白酶消化好的细胞制成均匀的细胞悬液,细胞浓度调整为5×104/mL,均匀种在96孔板中,每孔200 μL培养液含3 000~5 000个细胞,每组设置6个复孔。96孔板边缘用无菌PBS封边减少液体挥发对试验结果的干扰。将接种好的96孔板在细胞超净台中静置5 min,待细胞沉降到板底之后小心放入细胞培养箱过夜贴壁。分别在24、48和72 h之后,弃去原有培养液,每孔加入180 μL新鲜培养液并加入20 μL CCK-8工作液,继续孵育3 h,使用酶标仪设置波长450 nm进行吸光度值的检测。
1.10 transwell试验提前融化BD基质胶,用无血清培养液1∶5稀释基质胶,将无菌transwell小室小心放入24孔板中,每个小室加入60 μL基质胶使其均匀铺在transwell小室的膜上,在细胞培养箱中静置4 h使其凝固。生长状态良好的细胞进行消化离心,用无血清培养液重悬备用。配置每200 μL无血清培养液含60 000个细胞的细胞悬液,在24孔板中每孔加入800 μL新鲜培养液,将铺有基质胶的transwell小室小心放入含有培养液的24孔板中。将准备好的细胞吹打均匀,吸取200 μL垂直滴加在小室中间,静置5 min后水平转移至细胞培养箱中培养48 h。然后从24孔板中取出小室,用4%的多聚甲醛固定10 min,无菌PBS小心清洗3次,再用0.1%的结晶紫溶液染色10 min,PBS清洗干净。用棉签小心擦拭transwell上室没有穿过膜的细胞后,室温晾干后用显微镜进行拍照。
1.11 平板克隆试验取对数生长期细胞,用胰蛋白酶消化。细胞悬液稀释到600~1 000个/mL,接种到6孔板。将6孔板放置在37℃细胞培养箱中培养约2周。出现肉眼可见的克隆时终止培养。PBS小心浸洗培养皿2次,加入4%多聚甲醛固定细胞15 min。去除固定液,结晶紫染色液染色10~30 min。用流水缓慢洗去染色液,然后空气干燥,拍照计数分析。
1.12 统计学分析采用GraphPad Prism 8.0软件进行作图和统计学分析。计量资料采用均数±标准差(x±s)表示。对于正态分布且方差齐性的计量资料,采用t检验进行分析。以P < 0.05为差异具有统计学意义。
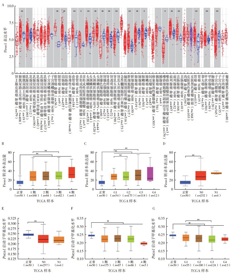
2 结果 2.1 Piezo1的表达谱及其与LIHC临床特征的关系TIMER网站评估TCGA数据库中泛癌中Piezo1表达显示,Piezo1在LIHC、膀胱癌、胆管癌和肾透明细胞癌等12种肿瘤中表达高于癌旁正常组织(均P < 0.05,图 1A)。UALCAN数据库分析LIHC组织中Piezo1表达表明,临床分期3期者高于1期,中高级别(G2~G3)者高于低级别(G1),无淋巴结转移(N0)者高于正常组织(均P < 0.01,图 1B~1D)。无淋巴结转移(N0)、肿瘤分期和分级水平较高的LIHC患者中,DNA启动子甲基化水平均低于正常肝组织(均P < 0.01,图 1E~1G),G3高级别肿瘤较G1低级别肿瘤甲基化水平更低(P < 0.01)。晚期和N1期亚组与其他组Piezo1表达水平比较,差异均无统计学意义(均P > 0.05),可能与TCGA数据库晚期病例和N1期样本量有限有关。
|
| 注 A:TIMER数据库中Piezo1在泛癌中的表达情况;B:UALCAN数据库分析Piezo1表达与LIHC分期的关系;C:UALCAN数据库分析Piezo1表达与LIHC分级的关系;D:UALCAN数据库分析Piezo1表达与LIHC淋巴结转移程度的关系;E:UALCAN数据库分析Piezo1启动子甲基化水平与LIHC淋巴结转移程度的关系;F:UALCAN数据库分析Piezo1启动子甲基化水平与LIHC分期的关系;G:UALCAN数据库分析Piezo1启动子甲基化水平与LIHC分级的关系;HER2:人表皮生长因子受体-2(human epidermal growth factor receptor-2);HPV:人乳头瘤病毒(human papilloma virus);TCGA:癌症基因组图谱(The Cancer Genome Atlas);*P < 0.05;**P < 0.01 图 1 数据库分析LIHC中Piezo1表达和Piezo1启动子甲基化水平与LIHC临床特征的关系 Fig.1 Database analysis of the expression and methylation level of Piezo1 and their relationship with the clinical characteristics of LIHC |
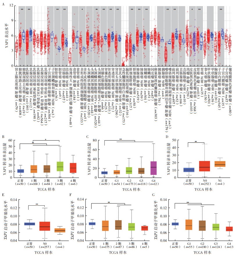
TIMER数据库泛癌表达分析显示(图 2A),YAP1在LIHC和胆管癌等肿瘤中的表达水平高于癌旁正常组织(均P < 0.05)。UALCAN数据库分析YAP1表达水平与LICH临床特征的关系显示,YAP1在1~3期和G1~G4级LIHC患者中表达水平比正常组织更高(均P < 0.01,图 2B~2C),3期患者较1期患者YAP1表达升高(P < 0.05,图 2B)。无淋巴结转移(N0)患者YAP1表达水平高于正常肝组织(P < 0.01,图 2D)。N0、2~3期和G1~G3的LIHC患者YAP1启动子甲基化水平较正常肝组织更低(均P < 0.01,图 2E~2G)。
|
| 注 A:TIMER数据库中YAP1在泛癌中的表达情况;B:UALCAN数据库分析YAP1表达与LIHC分期的关系;C:UALCAN数据库分析YAP1表达与LIHC分级的关系;D:UALCAN数据库分析YAP1表达与LIHC淋巴结转移程度的关系;E:UALCAN数据库分析YAP1启动子甲基化水平与LIHC淋巴结转移程度的关系;F:UALCAN数据库分析YAP1启动子甲基化水平与LIHC分期的关系;G:UALCAN数据库分析YAP1启动子甲基化水平与LIHC分级的关系;YAP1:Yes相关转录蛋白1(Yes-associated transcription protein 1);HER2:人表皮生长因子受体-2(human epidermal growth factor receptor-2);HPV:人乳头瘤病毒(human papilloma virus);TCGA:癌症基因组图谱(The Cancer Genome Atlas);*P < 0.05;**P < 0.01 图 2 数据库分析LIHC中YAP1的表达和YAP1启动子甲基化水平与LIHC临床特征的关系 Fig.2 Database analysis of the expression and methylation of YAP1 and their relationship with the clinical characteristics of LIHC |
GEPIA数据库分析显示,LIHC中Piezo1和YAP1蛋白表达呈正相关(r=0.19,P < 0.01;图 3A)。TIMER数据库分析结果与此一致(r=0.275,P < 0.01;图 3B)。TIMER数据库分析显示,Piezo1和YAP1高表达的LIHC患者较低表达患者预后均更差(P < 0.05,图 3C~3D)。GeneMANIA数据库分析Piezo1和YAP1的基因互作关系发现,二者与多种基因如转录增强相关结构域(transcriptional enhanced associate domain, TEAD)家族和大型肿瘤抑制因子(large tumor suppressor, LATS)家族等表达的蛋白具有丰富的通讯关系(图 3E),形成复杂的基因互作网络。DriverDBv3数据库分析显示,Piezo1和YAP1在LIHC原发肿瘤中的表达水平均高于正常肝组织(均P < 0.01,图 3F~3G)。TIMER数据库分析显示,Piezo1(r=0.331,P < 0.01)和YAP1(r=0.377,P < 0.01)与肿瘤相关成纤维细胞浸润水平均呈正相关(图 3H~3I)。
|
| 注 A:GEPIA数据库分析LIHC中Piezo1和YAP1表达的相关性;B:TIMER数据库分析LIHC中Piezo1和YAP1表达的相关性;C:TIMER数据库分析Piezo1表达对LIHC患者预后的影响;D:TIMER数据库分析YAP1表达对LIHC患者预后的影响;E:GeneMANIA数据库中Piezo1和YAP1的基因互作网络关系;F:TCGA数据库中LIHC原发肿瘤和复发肿瘤中Piezo1的表达水平;G:TCGA数据库中LIHC原发肿瘤和复发肿瘤中YAP1的表达水平;H:TIMER数据库中LIHC中Piezo1表达与肿瘤相关成纤维细胞浸润程度的相关性;I:TIMER数据库中LIHC中YAP1表达与肿瘤相关成纤维细胞浸润程度的相关性;TPM:每百万转录本数量(transcripts per million);YAP1:Yes相关转录蛋白1(Yes-associated transcription protein 1);TEAD:转录增强相关结构域(transcriptional enhanced associate domain);WWOX:含有氧化还原酶的WW结构域(WW domain containing oxidoreductase);AMOTL2:血管肌动蛋白样蛋白2(angiomotin like 2);YWHAZ:酪氨酸3-单氧化酶/色氨酸5-单氧化酶激活蛋白(tyrosine 3-monooxygenase/tryptophan 5-monooxygenase activation protein zeta);AMOT:血管肌动蛋白(angiomotin);TJP2:紧密连接蛋白2(tight junction protein 2);SMAD7:Sma和Mad相关蛋白7(Sma-and Mad-related protein-7);PTPN14:蛋白酪氨酸磷酸酶非受体类型14(protein tyrosine phosphatase non-receptor type 14);TP73:肿瘤蛋白P73(tumor protein P73);PRRG2:富含脯氨酸和Gla的结构域2(proline rich and Gla domain 2);MPP5:棕榈酰化5膜蛋白(membrane protein, palmitoylated 5);FBXW7:含F-盒和WD重复的结构域7(F-box and WD repeat domain containing 7);LATS:大型肿瘤抑制因子(large tumor suppressor);LIHC:肝细胞癌(liver hepatocellular carcinoma);**P < 0.01 图 3 数据库分析Piezo1和YAP1在LIHC中协同表达降低LIHC患者预后 Fig.3 Database analysis of co-expression between Piezo1 and YAP1 in LIHC which worsened the prognosis of LIHC patients |
qRT-PCR结果发现,Piezo1和YAP1在肝脏肿瘤细胞系MHCC97H、Hep3B和HepG2中的表达水平均高于正常肝细胞MIHA(均P < 0.05,图 4A)。利用si-RNA技术敲低MHCC97H和Hep3B细胞中的Piezo1,通过qRT-PCR证实Piezo1被成功敲低约50%(图 4B)。蛋白印迹法也证实在2种细胞系中Piezo1被敲低,YAP1表达也被抑制(图 4C)。蛋白印迹法发现,敲低Piezo1可以抑制NF-κB和IKB-α的磷酸化(图 4D),也抑制ECM主要成分fibronectin和胶原蛋白Ⅰ(collagen Ⅰ)的表达,从而减少肿瘤外基质成分的积累,降低肿瘤基质刚度(图 4E)。
|
| 注 A:qRT-PCR分析Piezo1和YAP1在正常肝脏细胞MIHA和肝脏肿瘤细胞系MHCC97H、Hep3B与HepG2中的表达水平;B:qRT-PCR验证在MHCC97H和Hep3B细胞中利用si-RNA技术敲低Piezo1的效率;C:蛋白印迹法分析MHCC97H和Hep3B细胞敲低Piezo1后48 h Piezo1和YAP1的表达水平;D:蛋白印迹法分析MHCC97H细胞敲低Piezo1后48 h NF-κB通路相关蛋白的表达水平;E:蛋白印迹法分析MHCC97H细胞敲低Piezo1后48 h细胞外基质成分蛋白的表达水平;YAP1:Yes相关转录蛋白1(Yes-associated transcription protein 1);GAPDH:甘油醛-3-磷酸脱氢酶(glyceraldehyde-3-phosphate dehydrogenase);IKB-α:核因子κB抑制蛋白α(nuclear factor κB inhibitor alpha);p-IKB-α:磷酸化的IKB-α(phospho-IKB-α);NF-κB:核因子κB(nuclear factor κB);*P < 0.05;**P < 0.01 图 4 Piezo1和YAP1在肝癌细胞中协同高表达促进细胞外基质沉积 Fig.4 Co-expression of Piezo1 and YAP1 in liver cancer cells promoted extracellular matrix accumulation |
CCK-8实验发现,敲低Piezo1的MHCC97H和Hep3B细胞的增殖速率均降低(均P < 0.01,图 5A)。transwell小室细胞侵袭实验发现,敲低Piezo1后MHCC97H和Hep3B细胞的侵袭能力亦下降(图 5B)。平板克隆试验显示,敲低Piezo1后MHCC97H细胞形成克隆的能力亦下降(P < 0.01,图 5C~5D)。
|
| 注 A:CCK-8实验分析MHCC97H和Hep3B细胞敲低Piezo1后24、48和72 h的增殖能力;B:transwell小室实验分析MHCC97H和Hep3B细胞敲低Piezo1后48 h的侵袭能力变化;C:平板克隆实验分析MHCC97H细胞敲低Piezo1后48 h克隆形成能力的变化;D:MHCC97H细胞敲低Piezo1后48 h克隆形成能力的统计学分析结果;**与Si-NC(敲低对照组)比较,P < 0.01 图 5 Piezo1促进肝癌细胞的增殖和侵袭能力 Fig.5 Piezo1 promoted the proliferation and invasion ability of liver cancer cells |
Piezo1是机械门控阳离子通道家族成员之一。Piezo1可以被ECM中的机械刺激激活,也可被蛋白质-蛋白质相互作用激活[19]。研究发现,Piezo1可以将ECM基质硬度相关的机械力与细胞信号通路联系起来,尤其是Ca2+信号[20]。YAP1作为基质硬度的下游敏感指标,可感知和响应机械力学信号和Ca2+信号[21]。Piezo1和整合素激活之间的机械正反馈回路形成双稳态开关调节Ca2+和YAP下游信号,进一步导致心脏成纤维细胞纤维化[22]。细胞内Ca2+浓度控制肿瘤细胞的增殖、血管生成、迁移和侵袭等生物学过程。Ca2+内流可促进整合素复合物组装和ECM重塑等[23-24],并进一步上调细胞中的YAP1。细胞质Ca2+可反应Piezo1激活的程度,作为Piezo1和YAP1相互通讯的媒介,进一步增强Piezo1/YAP1信号重塑TME的能力[25-26]。因此,Piezo1和YAP1可通过细胞内的Ca2+信号作为媒介,相互协调增强ECM的相互作用、组织、粘附和胶原结合,进一步促进LIHC的恶性发展和侵袭转移。
此外,ECM基质细胞可分泌转化生长因子-β(transforming growth factor-β, TGF-β)等,导致ECM成分如胶原蛋白和纤连蛋白等过度沉积交联,进一步增强ECM硬度[27]。而增强的基质刚度可诱导肿瘤快速增殖和存活,并增强肿瘤细胞的干性、抗凋亡与自我更新能力、迁移能力和肿瘤耐药性等。因此,肿瘤细胞和ECM相互通讯串扰,协同促进肿瘤的生长和转移[28]。研究表明,机械力学信号Piezo1的激活可激活NF-κB导致YAP1易位到细胞核中,通过与TEAD转录因子的相互作用激活下游基因表达,进而通过诱导结缔组织生长因子(connective tissue growth factor, CTGF)等促进生长和转移来驱动肿瘤的发生和进展[29]。因此,Piezo1和YAP1相互影响可能成为肿瘤治疗的串联靶点。本研究结果也证实,Piezo1可激活NF-κB信号通路。狼蛛毒液衍生肽可选择性抑制Piezo1等阳离子机械敏感离子通道,但仍未进入临床研究。而维替泊芬已被广泛用作YAP抑制剂,且临床前研究表明,维替泊芬可有效抑制多种癌症[30]。在复发高级别表皮生长因子受体(epidermal growth factor receptor, EGFR)突变胶质母细胞瘤和晚期胰腺癌患者中,使用维替泊芬进行光动力治疗的Ⅰ/Ⅱ期临床研究正在进行[31]。因此,靶向Piezo1和YAP1在肿瘤靶向治疗领域展现出巨大潜力。
本研究发现,Piezo1和YAP1在LIHC患者中高表达,并与LIHC的分级、分期和淋巴结转移程度和肿瘤DNA甲基化水平密切相关。Piezo1和YAP1的表达在LIHC中表现出良好的线性相关性,二者相互协同促进肿瘤相关成纤维细胞浸润,共同导致LIHC患者的不良预后。Piezo1和YAP1在肝癌细胞系中高度激活,Piezo1通过调控NF-κB信号促进YAP1的表达,相互协同增强肝癌细胞的增殖、侵袭和克隆形成能力,进而重塑ECM,促进肝癌的恶性进展。因此,靶向Piezo1/YAP1轴有望为LIHC患者提供新的治疗策略和思路。
利益冲突 所有作者声明无利益冲突
| [1] |
Xie DY, Shi JY, Zhou J, et al. Clinical practice guidelines and real-life practice in hepatocellular carcinoma: a Chinese perspective[J]. Clin Mol Hepatol, 2023, 29(2): 206-216. DOI:10.3350/cmh.2022.0402 |
| [2] |
Zhou J, Sun HC, Wang Z, et al. Guidelines for the diagnosis and treatment of hepatocellular carcinoma (2019 edition)[J]. Liver Cancer, 2020, 9(6): 682-720. DOI:10.1159/000509424 |
| [3] |
徐慧慧, 戴敏. 1990—2021年中国归因于饮酒的肝癌疾病负担变化趋势及预测[J]. 实用肿瘤杂志, 2025, 40(2): 105-113. |
| [4] |
Affo S, Yu LX, Schwabe RF. The role of cancer-associated fibroblasts and fibrosis in liver cancer[J]. Annu Rev Pathol, 2017, 12: 153-186. DOI:10.1146/annurev-pathol-052016-100322 |
| [5] |
Zhang AP, Miao K, Sun H, et al. Tumor heterogeneity reshapes the tumor microenvironment to influence drug resistance[J]. Int J Biol Sci, 2022, 18(7): 3019-3033. DOI:10.7150/ijbs.72534 |
| [6] |
Song MJ, He JY, Pan QZ, et al. Cancer-associated fibroblast-mediated cellular crosstalk supports hepatocellular carcinoma progression[J]. Hepatology, 2021, 73(5): 1717-1735. |
| [7] |
Paolillo M, Schinelli S. Extracellular matrix alterations in metastatic processes[J]. Int J Mol Sci, 2019, 20(19): 4947. DOI:10.3390/ijms20194947 |
| [8] |
Wu B, Liu D, Guan L, et al. Stiff matrix induces exosome secretion to promote tumour growth[J]. Nat Cell Biol, 2023, 25(3): 415-424. DOI:10.1038/s41556-023-01092-1 |
| [9] |
林佳薇, 夏景林. 肝细胞癌免疫联合治疗研究进展[J]. 实用肿瘤杂志, 2024, 39(5): 482-488. DOI:10.13267/j.cnki.syzlzz.2024.073 |
| [10] |
Liu QP, Luo Q, Deng B, et al. Stiffer matrix accelerates migration of hepatocellular carcinoma cells through enhanced aerobic glycolysis via the MAPK-YAP signaling[J]. Cancers, 2020, 12(2): 490. DOI:10.3390/cancers12020490 |
| [11] |
Xu XC, Zhang Y, Wang X, et al. Substrate stiffness drives epithelial to mesenchymal transition and proliferation through the NEAT1-wnt/β-catenin pathway in liver cancer[J]. Int J Mol Sci, 2021, 22(21): 12066. DOI:10.3390/ijms222112066 |
| [12] |
Safaei S, Sajed R, Shariftabrizi A, et al. Tumor matrix stiffness provides fertile soil for cancer stem cells[J]. Cancer Cell Int, 2023, 23(1): 143. DOI:10.1186/s12935-023-02992-w |
| [13] |
Jiang YF, Zhang HY, Wang J, et al. Targeting extracellular matrix stiffness and mechanotransducers to improve cancer therapy[J]. J Hematol Oncol, 2022, 15(1): 34. DOI:10.1186/s13045-022-01252-0 |
| [14] |
Yu JL, Liao HY. Piezo-type mechanosensitive ion channel component 1 (Piezo1) in human cancer[J]. Biomed Pharmacother, 2021, 140: 111692. DOI:10.1016/j.biopha.2021.111692 |
| [15] |
Wu YH, Zhang JY, Hou C, et al. A pancancer study of PIEZO1 as a prognosis and immune biomarker of human tumors[J]. J Oncol, 2022, 2022: 6725570. |
| [16] |
Patel SH, Camargo FD, Yimlamai D. Hippo signaling in the liver regulates organ size, cell fate, and carcinogenesis[J]. Gastroenterology, 2017, 152(3): 533-545. DOI:10.1053/j.gastro.2016.10.047 |
| [17] |
Hasegawa K, Fujii S, Matsumoto S, et al. YAP signaling induces PIEZO1 to promote oral squamous cell carcinoma cell proliferation[J]. J Pathol, 2021, 253(1): 80-93. DOI:10.1002/path.5553 |
| [18] |
Chen X, Wanggou SY, Bodalia A, et al. A feedforward mechanism mediated by mechanosensitive ion channel PIEZO1 and tissue mechanics promotes glioma aggression[J]. Neuron, 2018, 100(4): 799-815. DOI:10.1016/j.neuron.2018.09.046 |
| [19] |
Jiang F, Yin KL, Wu K, et al. The mechanosensitive Piezo1 channel mediates heart mechano-chemo transduction[J]. Nat Commun, 2021, 12(1): 869. DOI:10.1038/s41467-021-21178-4 |
| [20] |
Aykut B, Chen RN, Kim JI, et al. Targeting Piezo1 unleashes innate immunity against cancer and infectious disease[J]. Sci Immunol, 2020, 5(50): eabb5168. DOI:10.1126/sciimmunol.abb5168 |
| [21] |
Tavanti GS, Verdelli C, Morotti A, et al. Yes-associated protein 1 is a novel calcium sensing receptor target in human parathyroid tumors[J]. Int J Mol Sci, 2021, 22(4): 2016. DOI:10.3390/ijms22042016 |
| [22] |
Niu LL, Cheng B, Huang GY, et al. A positive mechanobiological feedback loop controls bistable switching of cardiac fibroblast phenotype[J]. Cell Discov, 2022, 8(1): 84. DOI:10.1038/s41421-022-00427-w |
| [23] |
Cui CC, Merritt R, Fu LW, et al. Targeting calcium signaling in cancer therapy[J]. Acta Pharm Sin B, 2017, 7(1): 3-17. DOI:10.1016/j.apsb.2016.11.001 |
| [24] |
Monteith GR, Prevarskaya N, Roberts-Thomson SJ. The calcium-cancer signalling nexus[J]. Nat Rev Cancer, 2017, 17(6): 367-380. |
| [25] |
Kim HS, Suh JS, Jang YK, et al. Förster resonance energy transfer-based single-cell imaging reveals Piezo1-induced Ca2+ flux mediates membrane ruffling and cell survival[J]. Front Cell Dev Biol, 2022, 10: 865056. DOI:10.3389/fcell.2022.865056 |
| [26] |
Sun YH, Li M, Liu GJ, et al. The function of Piezo1 in colon cancer metastasis and its potential regulatory mechanism[J]. J Cancer Res Clin Oncol, 2020, 146(5): 1139-1152. DOI:10.1007/s00432-020-03179-w |
| [27] |
Papageorgis P, Stylianopoulos T. Role of TGFβ in regulation of the tumor microenvironment and drug delivery (review)[J]. Int J Oncol, 2015, 46(3): 933-943. |
| [28] |
Lampi MC, Reinhart-King CA. Targeting extracellular matrix stiffness to attenuate disease: From molecular mechanisms to clinical trials[J]. Sci Transl Med, 2018, 10(422): eaao0475. DOI:10.1126/scitranslmed.aao0475 |
| [29] |
Chen BN, Liu XL, Yu PY, et al. H. pylori-induced NF-κB-PIEZO1-YAP1-CTGF axis drives gastric cancer progression and cancer-associated fibroblast-mediated tumour microenvironment remodelling[J]. Clin Transl Med, 2023, 13(11): e1481. DOI:10.1002/ctm2.1481 |
| [30] |
Zhou XX, Chen N, Xu HZ, et al. Regulation of Hippo-YAP signaling by insulin-like growth factor-1 receptor in the tumorigenesis of diffuse large B-cell lymphoma[J]. J Hematol Oncol, 2020, 13(1): 77. DOI:10.1186/s13045-020-00906-1 |
| [31] |
Huggett MT, Jermyn M, Gillams A, et al. Phase Ⅰ/Ⅱ study of verteporfin photodynamic therapy in locally advanced pancreatic cancer[J]. Br J Cancer, 2014, 110(7): 1698-1704. DOI:10.1038/bjc.2014.95 |
2026, Vol. 41


