变电站直流电源系统为变电站一、二次设备(如断路器控制元件、继电保护装置及自动化设备)等提供电源,并在电力系统出现故障时为变电站的安全运行提供可靠的电力保证。作为独立可靠的电源系统,其供电方式及配置情况直接影响到直流电源系统的稳定运行。进行变电站设计时,往往对站内的一次设备(如断路器、隔离开关、主变压器、电容器等)比较重视,将这些设备的保护及测控作为变电站设计的重点内容,而往往忽视直流电源系统的设计工作,导致变电站内直流电源系统在设备选型和运行维护方面出现问题,给变电站的稳定运行带来隐患。本文对直流电源系统中易出现的问题进行分析,并提出预防建议。
1 直流电源系统接线杂乱 1.1 现状内蒙古地区有很多变电站建设时间较早,直流电源系统接线方式复杂、网络多,直流电缆分布广,接线形式不够合理。尤其是后期扩建时,接线网络更加错乱,甚至接线错误,严重影响变电站运行安全。另外,由于变电站中直流电源系统庞大,尤其是2000年以后新建的变电站,多采用直流辐射供电方式,上下分级多,各级之间保护设备数量庞大,当保护装置的选择出现问题时,会出现故障越级跳闸,导致事故范围扩大。
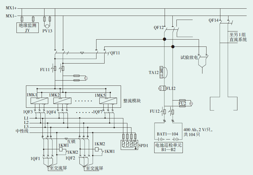
1.2 改进措施为了解决直流电源系统接线杂乱、网络多的问题,新建变电站直流电源系统接线形式应统一规划,电池容量及回路应按照远期规划预留,变电站直流电源系统网络宜采用辐射供电方式,规范接线。例如,对于1组蓄电池直流电源系统,推荐采用单母线或单母线分段接线,使系统接线更加简单,运行也更加可靠。1组蓄电池的直流电源系统应从相同电压的另1组直流电源系统接入1个应急电源回路,供短时间紧急需要使用[1]。1组蓄电池、1组充电装置接线示意图见图 1所示。
![]() |
图 1 1组蓄电池、1组充电装置接线示意图 |
实际工程中,直流电源系统保护装置的选择经常存在级差配合不当的问题。直流电源系统对过载保护、短路保护的要求十分严格,不能拒动、误动,更不能越级误动,否则将导致系统故障、事故波及范围扩大、电力设备损坏,甚至大面积停电等严重事故[1]。因此直流电源系统保护中上下级保护装置的选择性显得异常重要。
直流断路器应具有速断保护和过电流保护功能,额定电压应不小于回路的最高工作电压,额定电流应大于通过断路器的最大工作电流,断流能力应满足直流电源系统短路电流的要求,各级断路器的保护动作电流和动作时间应满足选择性要求,考虑上、下级配合且应有足够的灵敏度[1]。
变电站现场工作中,由于对级差配合特性了解不深入,为了防止越级跳闸,在一些变电站工程中随意扩大直流断路器额定电流,使灵敏系数降低。另外,有些直流电源系统中各级保护电器的生产厂家不统一,整套直流电源系统中采用了不同厂家的保护装置,使得保护装置特性的配合存在偏差。例如保护装置的额定电压、额定电流及断流能力,不同特性的保护装置在上下级的配合时不能满足灵敏度要求。
2.2 改进措施直流电源系统中直流断路器等保护电器的选型和动作值整定,上、下级保护之间的选择性配合,直接影响直流电源系统能否在安全范围内稳定运行,也会对防止系统破坏及变电站内其他一次、二次设备的安全稳定性造成影响[2, 3]。因此直流电源系统中直流断路器等保护装置的正确配置具有非常重要的意义。
按照规程进行计算时,同一厂家的设备能比较准确地得到级差等参数的选择结果。建议在新建变电站中,直流电源系统中各级保护电器选择同一厂家设备,统一考虑、规范计算保护装置直流参数。
3 保护装置与电缆不匹配问题 3.1 现状为了满足选择性要求,设计时往往忽视开关对电缆的保护功能,因电缆截面选择不合适、长时间过电流,易导致电缆过热着火。
变电站直流电缆与保护装置不匹配,现场存在电缆过细或过粗问题。有时为了减少变电站内电缆型号数量,使用站内原有型号电缆来代替一些直流电缆。电缆过粗导致建设成本增加,且不方便施工安装接线,加大了施工难度,为整个工程带来工期延长的可能性;电缆过细则会使电缆长时间过载,将电缆烧毁甚至引发火灾,带来安全事故。
3.2 改进措施对有选择性配合要求回路的电缆,电缆截面选择既要满足载流量要求,同时电缆的电压降不应大于规定值[4]。一般按电压降要求选择的电缆截面积比按载流量要求选择的电缆截面积要大。图 2为直流分电屏供电方式计算网络图。
对于图 2的直流辐射电源系统,电缆截面选择要同时满足长期允许载流量和允许电压降2个条件。
![]() |
图 2 直流分电屏供电方式计算网络图 |
电缆长期允许载流量:

蓄电池回路电缆允许电压降为:

式中 Ipc—电缆允许载流量,A;
Ical—回路长期工作计算电流,A;
I10—铅酸蓄电池10 h放电率电流,取值60 A;
ΔUp1—回路允许电压降,V;
Un—额定电压,取值220 V。
电缆截面积Scac计算方法如下:

式中 ρ—电阻系数,一般选用铜导体ρ=0.0184 Ω· mm2/m;
L—电缆长度,取值40 m;
Ica—计算电流,此处按蓄电池1 h放电率电流选择,取值330 A;
ΔUp—回路电压降,V。
故选择截面积为240 mm2电缆,回路电压降ΔUp核验:

由于
=0.92%,大于0.5%且小于1%,所以所选电缆截面积满足规程要求。
各级层电缆截面的选择均要严格按照计算公式进行计算,不可凭借经验进行估算选取。
4 直流母线降压装置故障影响直流供电可靠性 4.1 现象由于以前配置的部分断路器操作机构合闸电流很大(90~245 A),或者直流负荷距离控制室较远,有时在蓄电池充放电过程中电压差异较大,因此在控制母线与合闸母线之间,或在蓄电池输出回路内设置硅堆降压装置。内蒙古自治区很多变电站在母线加装了降压装置,但装置发生故障时不便于发现及处理,直接影响直流供电可靠性,同时增加接线复杂性和投资。
4.2 改进措施由于目前已很少采用电磁合闸机构,通过实际工程计算,可采用均衡充电的阀控电池,任何工况下蓄电池直接接至母线均能满足母线电压允许变化范围(10%)的要求[5, 6]。有时动力负荷较大时,可以提高1—2级蓄电池容量,也能满足事故放电末期的电压要求,技术条件与经济性均合理,故建议新建变电站的直流电源系统不再加装降压装置。
5 结语变电站直流电源系统工作正常与否直接关系到变电站安全稳定运行,在进行直流电源系统成套设计时,应严格执行相关标准,以保证变电站的安全可靠与经济运行。
| [1] | 能源行业发电设计标准化技术委员会.DL/T 5044-2014电力工程直流电源系统设计技术规程[S].北京:中国计划出版社,2015:9,69-70. |
| [2] | 贾玲珍,张贺伟.变电站直流电源系统断路器和熔断器级差配合的试验研究[J].河北电力技术,2004,23(2):21-23. |
| [3] | 范瑞逢.直流电源系统中空气断路器和熔断器级差配合试验研究[J].电力设备,2005,6(9):11-16. |
| [4] | 全国低压电器标准化技术委员会.GB 10963.2-2008家用及类似场所用过电流保护断路器第2部分:用于交流和直流断路器[S].北京:中国标准出版社,2008:3. |
| [5] | 李满元.直流电源系统保护中直流断路器及熔断器的级差配合探讨[J].电力设备,2008,9(5):61-63. |
| [6] | 王素华,彭向阳,韩潇,等.变电站直流电源系统改造问题分析[J].电力系统保护与控制,2010,38(17):179-182. |
2016, Vol. 34 

