给水厂废弃铁铝泥(Ferric and aluminum residuals,FARs)是给水处理过程中产生的一种安全副产物(Ippolito et al., 2011).最近,有研究表明FARs具有很高的潜力应用于湖泊原位修复,控制内源磷污染(Wang et al., 2012).显然,FARs的回收利用除了关注对磷的控制效果,还应同时关注其应用风险,如对其他可能造成富营养化的元素在沉积物中迁移转化的影响.
氮在湖泊营养循环中占有重要地位.硝化作用是氮循环一个非常重要的环节,而表层沉积物是湖泊生态系统中发生硝化作用的主要地方(Pauer and Auer, 2000).硝化作用分为氨氧化和亚硝酸盐氧化两个步骤进行,且氨氧化过程是其中的限速步骤(Kowalchuk and Stephen, 2001);有研究显示在好氧/厌氧界面上,好氧氨氧化菌和厌氧氨氧化菌存在共存现象(Zhang et al., 2007).前期研究结果表明,FARs的应用可能会增强沉积物中厌氧氨氧化作用(Wang et al., 2013b),而有关FARs对沉积物好氧氨氧化作用的影响却未有报道.此外,已知的好氧氨氧化微生物包括氨氧化细菌(ammonia-oxidizing bacteria,AOB)和氨氧化古菌两类.在富营养化湖泊中,AOB在硝化过程中发挥主导作用(Hou et al., 2013).因此在应用之前,确定FARs对沉积物好氧氨氧化作用的影响应重点关注AOB.
本研究基于室内富集实验,考察FARs的应用对沉积物中AOB的活性、多样性和丰度的影响,探究其对湖泊沉积物好氧氨氧化作用的影响,为FARs用于湖泊原位修复控制内源污染提供理论支持.
2 材料和方法(Materials and methods) 2.1 实验样品的采集和准备FARs采集于北京市第九水厂的污泥脱水车间,新鲜的FARs含水率约为78%,FARs的pH值为7.2,表面积为78.83 m2 · g-1,总氮含量为12.3 mg · g-1.其特征分析结果表明Fe和Al是FARs中主要的金属元素,且主要以无定形态存在(Wang et al., 2013a),含量(mg · g-1)分别为110和107;另含有As 0.106,Ba 0.353,Be 0.00042,Ca 11.4,Cd 0.00056,Co 0.00853,Cr 0.726,Cu 0.0347,Mg 1.54,Mn 8.62,Mo 0.00918,Ni 0.0231,Pb 0.0120,Sr 0.985,V 0.0743和Zn 0.0900;同时研究表明FARs属于无害废物(Wang et al., 2014).样品采集后,风干2个月并研磨过2 mm筛.于2012年6月在白洋淀寨南村(地理位置为东经115°59′,北纬38°53′)采集表层5 cm沉积物.采集的沉积物样放入冷藏箱低于4 ℃保存.
无机盐培养基(Verhagen and Laanbroek, 1991):包含NH4Cl(以N计)20 mg · L-1;NaCl 10 mmol · L-1;KCl 1 mmol · L-1;MgSO4 · 7H2O 0.2 mmol · L-1; CaCl2 · 2H2O 1 mmol · L-1;K2HPO4 1 mmol · L-1和1 mL · L-1微量元素,并用Na2CO3溶液调节pH至7.5±0.1.微量元素溶液每升中含有:FeCl2 · 4H2O 2 g; 乙二胺四乙酸二钠4.3 g;MnCl2 · 4H2O 0.1 g;CoCl2 · 6H2O 24 mg;NiCl2 · 6H2O 24 mg;CuCl2 · 2H2O 17 mg;ZnCl2 68 mg;NaWO4 · 2H2O 33 mg;Na2MoO4 24 mg;H3BO3 62 mg.
2.2 富集培养实验由于连续培养方式常用于氨氧化细菌的富集培养(Bollmann and Laanbroek, 2001),因此本研究采用连续富集培养方式来考察投加FARs对沉积物好氧氨氧化的影响.实验装置如图 1所示,实验设计3个聚乙烯柱(直径:50 mm;高度:20 cm),分别是含FARs的沉积物富集样品(enriched sediment with FARs,ESF),纯沉积物富集样品(enriched sediment with no FARs,ESNF)和纯FARs富集样品(enriched FARs,EF).ESF中加入100 g新鲜沉积物(含水率约为50%),并按干重质量比10 ∶ 1的比例(Wang et al., 2012)加入FARs,混合均匀;ESNF中只加入100 g新鲜沉积物;EF中只加入50 g FARs.无机盐培养基以0.5 mL · min-1的速度从柱子底部连续不断地供给,水力停留时间约为1.5 h.由于溶氧显著影响富集培养体系中氨氮的转化(邱昭政等,2013),实验采用充气增氧泵通过曝气砂头向培养箱和样品柱中供氧以保持系统好氧状态,前者连续曝气,后者曝气间隔时间为2 d.从2012年8月开始实验运行97 d,每隔2 d取样测定各出水中NH4+-N、NO2--N和NO3--N浓度.氨氮测定采用纳氏试剂光度法,亚硝态氮测定采用N-(1-萘基)乙二胺光度法,硝态氮测定采用紫外分光光度法(魏复盛,2002).采用SPSS18.0作为统计分析软件对不同样品氨氮、亚硝态氮和硝态氮浓度分别进行差异显著性分析,置信度为0.05.
![]() |
| 图 1 培养装置示意图 Fig. 1 Schematic plot of culture apparatus |
利用Fast DNA Spin Kit for Soil试剂盒提取样品中总DNA,用于AOB丰度和多样性的测定.提取过程如下:将样品在-50 ℃条件下冷冻干燥,称取0.2 g左右转移到裂解管进行DNA提取.用Nanodrop ND-1000超微量分光光度计测定所提取DNA的浓度和OD260/OD280值,保证所提取DNA的浓度和纯度.丰度采用荧光定量PCR方法测定,定量采用的特异性引物为和amoA1F/amoA2R(Rotthauwe et al., 1997).荧光定量采用25 μL体系,包括12.5 μL SYBR Premix Ex TaqTM(宝生物工程公司,大连),正反向引物各1.0 μL,2 μLDNA模板和8.5 μL灭菌超纯水(Wang et al., 2011).定量在CFX1000 PCR仪(Bio-Rad,USA)上进行,AOB定量扩增程序为:95 ℃ 3 min; 95 ℃ 30 s,55 ℃ 30 s,72 ℃ 45 s,40 cycle.每个样品设置3个平行样,为确保实验数据的有效性,实验要求设阴性对照和6个标准品,测定结果以每克干土样品中amoA基因拷贝数量表示.
2.4 克隆文库构建和序列分析使用TaKaRa MiniBEST DNA片段纯化试剂盒对PCR扩增产物进行纯化,纯化后PCR产物通过连接试剂盒连接到pMD18-T载体上(TaKara,China),将连接好的载体转入JM109感受态细胞,在涂有X-gal、IPTG和氨苄霉素的LB固体平板上进行蓝白斑筛选.对平板上已长出的白色菌落采用菌落PCR的方式进行鉴定,阳性克隆送至上海美吉生物医药科技有限公司测序.应用ContigExpress软件对测序结果进行编辑,去除载体序列后用BLAST在GenBank数据库中搜索相似序列,并与已发表的相关氨氧化细菌的amoA功能基因序列进行多重序列比对,使用MEGA4.1软件以邻接法(Neighbor-joining method)构建系统发育树.分类操作单元(OTU)利用DOTUR软件按95%的相似度进行划分.
3 结果(Results) 3.1 富集培养实验结果富集样品出水中pH值变化如图 2所示,进水pH值为7.5,随着培养时间的增加,出水pH值呈现下降趋势.富集样品出水中NH4+-N浓度随着培养时间的变化如图 3所示.从图中可知,初始2 d ESF和ESNF中NH4+-N浓度降低幅度较大,从原始浓度20 mg · L-1分别降至12.73 mg · L-1和14.55 mg · L-1;然后出水浓度又逐渐上升,0~20 d EF中出水NH4+-N浓度有时甚至超过20 mg · L-1.随着培养时间的增加,20~62 d各出水NH4+-N浓度逐渐下降;与ESNF和EF相比,ESF中出水NH4+-N浓度较低,58 d ESF出水浓度降至最低值12.98 mg · L-1;62~97 d各出水NH4+-N浓度逐渐趋于稳定.统计学分析(成对样本T检验)显示:在实验过程中ESF与ESNF和EF差异性显著(p<0.05);0~62 d ESNF和EF差异性显著(p<0.05),62~97 d两者无明显差异(p>0.05).
![]() |
| 图 2 富集实验中出水pH值 Fig. 2 pH value of the effluents in the enrichment tests |
富集样品出水NO2--N浓度和NO3--N浓度随时间的变化情况如图 3所示.由图 3可知,0~62 d内NO2--N浓度从零逐渐增长,并达到出水最高值1.2 mg · L-1,62 d以后NO2--N浓度逐渐下降并趋于零.ESF和ESNF样品中NO2--N浓度在0~62 d总体均高于EF样品中的浓度,62 d以后两者出水NO2--N浓度均低于EF样品中的浓度.如图 3所示,随着培养时间延长,出水NO3--N浓度逐渐升高后并趋于稳定.0~20 d出水NO3--N浓度变化不明显,在0~0.3 mg · L-1的范围内波动;20~62 d出水NO3--N浓度逐渐升高,ESF和ESNF中NO3--N浓度最高分别达到1.26 mg · L-1和2.11 mg · L-1.62 d后三者出水NO3--N浓度逐渐趋于平衡.除个别情况外,ESF出水NO3--N浓度均略高于ESNF和EF中的浓度.此外,统计学分析显示:0~20 d ESF与ESNF和EF相比,NO2--N浓度有显著性差异(p<0.05),20~97 d三者NO2--N浓度无明显差异;而0~20 d三者NO3--N浓度无明显差异(p>0.05),20~97 d EF与ESF和ESNF中NO3--N浓度有明显差异(p<0.05),但ESF与ESNF无显著差异.
![]() |
| 图 3 富集实验中进出水氨氮、亚硝态氮和硝态氮浓度 Fig. 3 Concentrations of NH4+-N,NO2--N an NO3--N of the influent and effluents in the enrichment tests |
由上述分析结果可知,出水NH4+-N浓度随时间逐渐下降进而趋于平衡,且三者中ESF出水NH4+-N浓度较低.ESF和ESNF中出水浓度均低于进水浓度,尤其初期2 d出水NH4+-N浓度降低幅度较大;而EF中出水NH4+-N浓度在0~20 d却略高于进水浓度,20 d后出水NH4+-N浓度下降并低于进水浓度.同时,出水NO2--N浓度随时间逐渐升高然后下降趋于零,出水NO3--N浓度逐渐升高并达到平衡.总体而言,0~20 d培养装置逐渐稳定运行;20~62 d,出水NH4+-N浓度降低,NO2--N浓度从零逐渐升高,NO3--N浓度也逐渐升高;62 d以后出水NH4+-N浓度逐渐趋于平衡,此时NO2--N浓度逐渐降低,NO3--N浓度趋于平衡.
由于AOB是化能自养型微生物,富集培养条件下,NH4+-N在AOB作用下逐渐转化为NO2--N.随着NO2--N的积累,NO2--N在亚硝酸氧化作用下逐渐转化为NO3--N.因此出水NH4+-N浓度逐渐下降,NO2--N浓度先升高后下降,而NO3--N浓度逐渐升高.初始2 d ESF和ESNF出水NH4+-N浓度降幅较大,可能是由于沉积物的吸附作用造成(胡智弢等,2004).EF出水NH4+-N浓度在0~20 d略高于进水浓度,造成这一现象的原因可能有两个,一方面与自来水厂采用氯胺消毒有关;氯胺消毒法是氯和氨反应生成一氯胺和二氯胺以完成氧化和消毒的方法,氯胺的自身分解和衰减可释放自由氨氮.另一方面可能与FARs中有机质的氨化有关,氨化作用可能导致氨氮的释放.
综上可知,与ESNF和EF相比,ESF样品出水NH4+-N浓度较低,NO3--N浓度较高,因此可知投加FARs有利于NH4+-N、NO2--N和NO3--N之间的形态转化,可略微增强沉积物对NH4+-N的去除能力.
3.2 FARs对沉积物中好氧氨氧化细菌丰度的影响采用荧光定量PCR技术对原始沉积物和富集样品中AOB丰度进行测定,不同样品中AOB amoA基因的丰度如表 1所示.其中原始未富集沉积物(raw sediment,RS)中AOB丰度为6.56×107 copies · g-1,ESF中AOB丰度为1.32×108 copies · g-1,ESNF中AOB丰度为1.14×108 copies · g-1,而EF中的amoA基因的丰度最低,为1.72×106 copies · g-1.
| 表1 不同样品中氨氧化细菌amoA基因的丰度 Table 1 Abundance of AOB amoA gene in different samples |
由表中对比可发现,经过富集后EF中AOB丰度有所增加但仍低于RS中的;另外在本研究中,PCR扩增技术未发现实验前风干的FARs中存在AOB,并且由图 3和表 1可知:EF中氨氧化活性以及AOB的丰度明显比ESNF和ESF中低,所以FARs的投加应不会给沉积物引入AOB.从RS和ESNF对比可看出,经过富集后沉积物中AOB丰度增高;同时由ESF与ESNF对比可看出,前者AOB丰度较高;这说明在相同的富集培养条件下,加入FARs能够促进沉积物中AOB的生长繁殖.
上述结果表明:富集实验后未投加FARs和投加FARs的沉积物中AOB丰度均略有增加;且与未投加的相比,投加FARs后沉积物中AOB丰度略高,这说明FARs促进了沉积物中AOB丰度的提高.
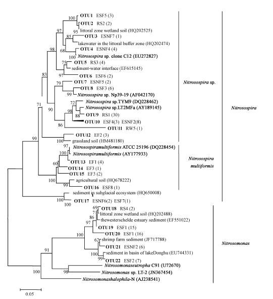
3.3 FARs对沉积物中氨氧化细菌生物多样性影响对沉积物中氨氧化细菌amoA基因序列的OTU代表序列和GenBank数据库中相似度最高的序列进行系统发育树分析,结果如图 4所示.由图可知,4个样品克隆得到的126条AOB的amoA基因,主要属于2个种属,分别为Nitrosomonas和Nitrosospira,且Nitrosospira种属又可以分为Nitrosospira sp.及Nitrosospira multiformis两个亚种属.
![]() |
| 图 4 不同样品氨氧化细菌系统发育树 Fig. 4 Phylogenetic tree of AOB from different samples |
沉积物中AOB的amoA基因序列在系统发育树中分成了两大分支,其中RS中有3个OTU(36个序列)分布于第一分支,1个OTU(2个序列)分布于第二分支,可见原始沉积物中大多数AOB与第一分支中的Nitrosospira亲缘关系相近;ESF中有6个OTU(16个序列)分布于第一分支,2个OTU(23个序列)分布于第二分支,即41%的序列属于第一分支,其余59%属于第二分支,而ESNF中有5个OTU(17个序列)分布于第一分支,2个OTU(21个序列)分布于第二分支,即45%的序列属于第一分支,其余55%属于第二分支.可见ESF和ESNF中AOB在第一分支的多样性较丰富,但与第二分支的Nitrosomonas亲缘关系相近.另外研究结果发现EF中AOB仅属于第一分支,且与Nitrosospira multiformis种属亲缘关系相近;ESF中AOB也有属于Nitrosospira multiformis,而RS和ESNF样品中不存在,因此推测可能是由于FARs的条件适宜Nitrosospira multiformis种属生长.
系统发育树第一分支中OTU1~6的序列聚于一个小分支,它们与来自富集硝化系统中的Nitrosospira sp. clone C12相似度为85%~97%,OTU6~11聚于另一小分支;第二分支中OTU18~22与来自CANON反应器中的Nitrosomonas sp. LT-2相似度较高.整体来看,与沉积物中AOB亲缘关系较近的既有来自土壤的,又有来自湖泊水体和沉积物的,这可能是因为实验沉积物样品采集于湖泊,而农业土壤多施用氮肥,因此与其微生物结构相似.综合结果表明:富集实验后沉积物中AOB的亲缘关系发生变化,且投加FARs的沉积物中AOB的多样性略微增加.
4 讨论(Discussion)本研究结果表明FARs的投加会略微增加沉积物氨氧化细菌的活性(图 3),也会提高沉积物中AOB的丰度(表 1).此外,FARs的投加会提高沉积物中AOB的多样性,有利于沉积物中Nitrosomonas和Nitrosospira multiformis支下AOB(图 4)的富集,且富集后沉积物中AOB的亲缘关系发生一定变化,但对沉积物中AOB的主要群落结构影响不大.
基于前人的研究(Horne et al., 2004;Christensson and Welander, 2004),FARs应主要从以下两个方面来影响沉积物中好氧氨氧化作用:第一,FARs的投加会促使沉积物中生物可利用磷的降低.前期研究表明FARs会促使沉积物中磷以更稳定的形态存在(Wang et al., 2012),且也会提高沉积物对磷的吸附能力(Wang et al., 2013a).然而,有研究表明磷会促使沉积物中AOB的组成结构发生改变,尽管对AOB的丰度影响较小(Lage et al., 2010).在富集实验后,与ESNF相同的是ESF拥有的AOB主要集中于Nitrosomonas,不同的是ESF也拥有属于Nitrosospira multiformis的AOB;而EF中AOB主要归属于Nitrosospira multiformis(图 4).因此,ESF和ESNF之间AOB群落结构的微小差异可能与FARs对沉积物中可利用磷的降低有关.其次,FARs具有较大的比表面积(78.8 m2 · g-1)(Wang et al., 2014),可能有利于氨氧化细菌的附着生长.研究表明投加具有较大有效面积的载体可以显著提高活性污泥的硝化作用(Christensson and Weland er, 2004).另有研究已表明给水厂废弃污泥能够促进沉积物中总菌数量的增加(Wang et al., 2012),这也间接表明FARs有利于氨氧化细菌的附着生长.因此,FARs对沉积物中微生物附着基质特性的改变应是本研究中与FARs混合后沉积物好氧氨氧化作用变化的一个重要原因.此外,尽管FARs中富含铁铝,且含有一定量的可溶性离子,但是由于已有研究表明FARs铁铝活性以及可溶性离子含量较低(Wang et al., 2014;Babatunde et al., 2009).因此,在富集实验过程FARs的这些因素应不会对沉积物中好氧氨氧化作用产生明显影响.由于氧气是好氧氨氧化菌生长受限制的一个重要环境因子,所以本研究主要是基于定向培养实验得出结论(Bollmann and Laanbroek, 2001).然而,湖泊环境十分复杂,各种环境因素相互交织(好氧、厌氧和兼性厌氧),因此,FARs对沉积物好氧氨氧化作用的影响还需进一步与实际工程应用时的现场条件相结合.
5 结论(Conclusions)1)随着富集培养时间的增加,氨氮在AOB的作用下逐渐转化,且投加FARs使沉积物对氨氮的去除能力有微弱提高,有利于氨氮向亚硝态氮和硝态氮转化.
2)与未富集沉积物相比,富集培养后沉积物中AOB丰度增加;同时投加FARs的富集沉积物中AOB丰度较高,表明FARs的投加对AOB的生长有促进作用,使沉积物中AOB的丰度增大.
3)FARs的投加会提高沉积物中AOB的多样性,有利于沉积物中Nitrosomonas和Nitrosospira multiformis支下AOB的富集,且富集后沉积物中AOB的亲缘关系发生变化,但对沉积物中AOB的主要群落结构影响不大.
| [1] | Babatunde A O, Zhao Y Q, Burke A M, et al. 2009. Characterization of aluminium-based water treatment residual for potential phosphorus removal in engineered wetlands[J]. Environmental Pollution, 157(10): 2830-2836 |
| [2] | Bollmann A, Laanbroek H J. 2001. Continuous culture enrichments of ammonia-oxidizing bacteria at low ammonium concentrations[J]. FEMS Microbiology Ecology, 37(3): 211-221 |
| [3] | Christensson M, Welander T. 2004. Treatment of municipal wastewater in a hybrid process using a new suspended carrier with large surface area[J]. Water Science and Technology, 49(11/12): 207-214 |
| [4] | Horner-Devine M C, Lage M, Hughes J B, et al. 2004. A taxa-area relationship for bacteria[J]. Nature, 432(7018): 750-753 |
| [5] | Hou J, Song C L, Cao X Y, et al. 2013. Shifts between ammonia-oxidizing bacteria and archaea in relation to nitrification potential across trophic gradients in two large Chinese lakes (Lake Taihu and Lake Chaohu)[J]. Water Research, 47(7): 2285-2296 |
| [6] | 胡智弢, 孙红文, 谭媛. 2004. 湖泊沉积物对N和P的吸附特性及影响因素研究[J]. 农业环境科学学报, 23(6): 1212-1216 |
| [7] | Ippolito J A, Barbarick K A, Elliott H A. 2011. Drinking water treatment residuals: A review of recent uses[J]. Journal of Environmental Quality, 40(1): 1-12 |
| [8] | Kowalchuk G A, Stephen J R. 2001. Ammonia-oxidizing bacteria: a model for molecular microbial ecology[J]. Annual Review of Microbiology, 55: 485-529 |
| [9] | Lage M D, Reed H E, Weihe C, et al. 2010. Nitrogen and phosphorus enrichment alter the composition of ammonia-oxidizing bacteria in salt marsh sediments[J]. The ISME Journal, 4(7): 933-944 |
| [10] | Pauer J J, Auer M T. 2000. Nitrification in the water column and sediment of a hypereutrophic lake and adjoining river system[J]. Water Research, 34(4): 1247-1254 |
| [11] | 邱昭政, 罗专溪, 赵艳玲, 等. 2013. 溶氧对富集培养的河口湿地表层沉积物氨氧化菌多样性及氨氧化速率的影响[J]. 环境科学, 34(2): 532-539 |
| [12] | Rotthauwe J H, Witzel K P, Liesack W. 1997. The ammonia monooxygenase structural gene amoA as a functional marker: molecular fine-scale analysis of natural ammonia-oxidizing populations[J]. Applied and Environmental Microbiology, 63(12): 4704-4712 |
| [13] | Verhagen F J M, Laanbroek H J. 1991. Competition for ammonium between nitrifying and heterotrophic bacteria in dual energy-limited chemostats[J]. Applied and Environmental Microbiology, 57(11): 3255-3263 |
| [14] | Wang C H, Qi Y, Pei Y S. 2012. Laboratory investigation of phosphorus immobilization in lake sediments using water treatment residuals[J]. Chemical Engineering Journal, 209: 379-385 |
| [15] | Wang C H, Bai L L, Pei Y S. 2013a. Assessing the stability of phosphorus in lake sediments amended with water treatment residuals[J]. Journal of Environmental Management, 122: 31-36 |
| [16] | Wang C H, Yuan N N, Pei Y S. 2014. Effect of pH on Metal Lability in Drinking Water Treatment Residuals[J]. Journal of Environmental Quality, 43(1): 389-397 |
| [17] | Wang S Y, Wang Y, Feng X J, et al. 2011. Quantitative analyses of ammonia oxidizing Archaea and bacteria in the sediments of four nitrogen-rich wetlands in China[J]. Applied Microbiology and Biotechnology, 90(2): 779-787 |
| [18] | Wang Z Y, Wang C H, Wang Z X, et al. 2013b. Enhancement of anaerobic ammonium oxidation in lake sediment by applying drinking water treatment residuals[J]. Bioresource Technology, 142: 745-749 |
| [19] | 魏复盛. 2002. 水和废水监测分析方法[M]. 北京: 中国环境科学出版社. 258-284 |
| [20] | Zhang Y, Ruan X H, Op Den Camp H J M, et al. 2007. Diversity and abundance of aerobic and anaerobic ammonium-oxidizing bacteria in freshwater sediments of the Xinyi River (China)[J]. Environmental Microbiology, 9(9): 2375-2382 |
2015, Vol. 35





