0 前 言
天然气水合物(简称水合物)是天然气(主要成分甲烷)和水在高压和低温条件下形成的类冰固体化合物.水合物沉积物广泛分布于陆地冻土环境与海洋、湖泊等深水地层环境(Englezos,1993;Sloan,1998;Koh,2002).据估算,水合物的含碳量为全球已知化石燃料含碳量的二倍以上(陈光进等,2007).国家已将水合物开采列入战略发展规划.
固态水合物填充到陆地冻土带、海洋和一些内陆湖底部的岩石、砂、粘土以及混和土等沉积物孔隙中形成水合物沉积物,水合物沉积物赋存于沉积环境中形成含水合物地层.自然界的水合物沉积层主要分布在能够提供水合物形成和稳定存在的高压低温条件、有充足气源、气体运移通道和水源的沉积环境中(Ginsburg et al., 1997;姚伯初,1998;祝有海等,2001;陈多福等,2005;吴能友等,2009;苏正等,2012).在陆地冻土带和海底中水合物可稳定存在的区域如图 1.
![]() | 图 1 自然界水合物存在相图(Kvenvolden et al., 2001) (a)陆地冻土水合物存在范围;(b)海底水合物存在范围. Fig. 1 Natural gas hydrate phase equilibrium |
目前,已有30多个国家和地区进行了水合物沉积层的调查和研究,并在70多个国家和地区的一百三十多处发现了水合物(Kvenvolden, et al., 2001),水合物沉积层在海洋中一般分布在有如下地质构造特征的地区:大洋边缘板块的会聚带、被动大陆边缘、泥底辟、海底泥火山活动区、海底滑塌区域等圈闭结构.水合物以胶结物、块状、细脉状、层状等形式在不同类型沉积物中分布等(龚建明等,2004;金春爽等,2005;Ye et al., 2013).据目前统计与评估推算,各种地层中含有水合物的储量如图 2所示,其中,1 TCF=2.8×1010 STm3,越是靠近金子塔的底层,水合物的储量越大,但开采难度也越高.我国于2007年5月在南海北部陆坡地区通过钻探取得了实际水合物沉积物样品(Wu et al., 2007);于2008年11月和2009年6月在青海省祁连山南缘永久冻土地区通过钻探取得了天然气水合物实物样品(祝有海等,2010;张洪涛等,2011),证实了我国海洋和陆地沉积环境中具备良好的水合物成藏条件,水合物沉积物分布广、规模大、埋藏浅.
![]() | 图 2 水合物在地层中储量的金字塔形分布 (Boswell et al., 2006) Fig. 2 Pyramid distribution of gas hydrate in sediments |
根据含水合物地层的沉积物类型、水合物含量、地层的圈闭结构等,将其分为四大类(Moridis,2003;Moridis et al., 2007a;White et al., 2009):
(1)第一类地层包括含水合物层、含气体层和上下不可渗透覆盖层.含水合物层的孔隙流体可以是气体和水.这种地层底部的水合物一般来讲处于一种临界相平衡状态,水合物很容易分解产生气体和水,因此被认为是最具有开发潜力的含水合物地层.
(2)第二类地层包括含水合物层、含水层和上下不可渗透覆盖层.
(3)第三类地层包括含水合物层和上下不可渗透覆盖层.含水合物层具有较好的渗透率和较高的水合物饱和度.
(4)第四类地层包括含水合物层和上下不可渗透覆盖层,地层形式与第三类地层大致相同.但含水合物层具有很低的渗透率,水合物空间分布零散,饱和度低于10%,这种地层在水合物地层中比例很高,但通过常规方法很难开采. 1 现有主要水合物开采方法
目前提出的开采方法均是基于使水合物存在的压力温度条件位于相平衡线下的非水合物区而分解的原理,包括降压法、加热法、注入抑制剂法、置换法、固体法以及几种方法的联合(Makogon,1981;唐良广等,2006;Moridis et al., 2007b;Moridis et al., 2007c;Stevens et al., 2008;Matsukuma et al., 2008;Moridis et al., 2010;Silva et al., 2011;徐海良等,2011).其中,降压法分别应用于麦索亚哈气 藏上方水合物的开采和2008年Mallik试开采,加热法应用于2002年Mallik试开采,置换法与降压法联合应用于2012年Alaska试开采,参与的主要国家是俄罗斯、美国、日本和加拿大等.下面介绍几种现有开采方法的特点和适用性.
(1)降压法:通过降低水合物层压力,使其低于水合物在该区域温度条件下相平衡压力,从而使水合物从固态分解相变产生甲烷气体的过程.降压法开采井设计与常规油气开采相近,渗透性较好的水合物藏内压力传播很快,因此,被认为是最经济、有效、简单的开采方式.主要缺点是由于水合物分解相变所需潜热很大,水合物的分解引起局部温度降低,从而可能引起水合物的二次生成或者冰的生成,堵塞渗透路径,影响长期开采效率.
(2)加热法:通过升高水合物地层的温度,使地层的温度高于水合物在该区域孔隙水或气压力条件下的相平衡温度而分解相变产生甲烷气体的过程.目前提出加热的方式有注入温度较高的热水或海水、利用下部地热、电磁加热、微波加热、蒸汽吞吐等.缺点是不仅要供给水合物分解相变的热量,也要加热沉积物、孔隙气体和液体,同时上下边界层存在散热,热量损失很大.因此,单独加热法开采水合物的效率较低,费用较高.
(3)置换法:通过注入CO2或者其他形成水合物的相平衡条件低于甲烷的流体,将天然气水合物中的甲烷气体置换 出来并进行收集(Stevens et al., 2008).这种方法的优点在于在置换甲烷水合物同时放出大量的热,提供甲烷水合物分解所需热量,并使得原来地层的孔隙被另外的水合物填充,具有安全经济的特点.目前,最受关注的是二氧化碳注入法,达到既能开采水合物又能进行二氧化碳封存的双重目的.但是一般情况下这种方法的置换效率不高,注入流体容易避开水合物层渗透到井口从而又带来气液分离的麻烦.
(4)抑制剂法:通过在地层中注入水合物抑制剂(甲醇等),提高水合物形成的相平衡条件,使得地层的孔隙压力和温度条件不能满足水合物的相平衡,从而水合物分解相变产生甲烷气体而收集的方法.缺点是需要大量昂贵的抑制剂,水合物分解产生水稀释抑制剂而降低其效果,又可能造成环境污染,且效率不是很高.
(5)固体法:通过将水合物地层进行挖掘、吸集等获得水合物沉积物碎颗粒,并通过搅拌或者其他物理化学手段使得固态水合物分离出来,使其分解产生气体从而进行收集的方法(唐良广等,2006;Matsukuma et al., 2008;徐海良等,2011).缺点是技术难度高,不可预知费用昂贵.
(6)几种方法的联合:将各种方法有序结合,有效的避免水合物的二次生成,以及提高水合物的开采效率.
总体来讲,水合物的开采不同于常规化石能源:水合物是固体物质,在自然界通常赋存于高压(10 MPa以上)和低温(2~15 ℃)环境下,水合物的分解需要供热或降压从而获得天然气;水合物分解潜热很大(约62.8 kJ/mol).因此水合物的开采需要外界提供大量的热量,仅依赖地层供热效率很低.另外,水合物地层具有一定的坡度(我国南海北部陆坡含水合物地层3°~15°的坡度),并且这些地层含气体处于非饱和的欠固结状态.水合物开采后,地层强度大幅降低,可能导致井筒破坏等局部灾害和滑坡等大范围地质灾害,对井筒结构及地层安全性构成严重威胁(Kayen et al., 1991;Bouriak et al., 2000;Driscoll et al., 2000;宋海斌等,2002;Xu et al., 2006;Winters et al., 2007;刘锋等,2010;张旭辉等,2010;Zhang et al., 2010;Zhang et al., 2011).而且水合物地层的上覆层可能具有一定的渗透性.水合物开采过程中需避免气体上浮导致甲烷气体穿过水合物地层的上覆层向海洋环境或大气中的泄漏.
因此,适合进行大规模水合物商业开采的地区应具有以下特点(Moridis,2003;Moridis et al., 2007a):
(1)取样、测井或者地球物理方法证实的含水合物含量较高的水合物藏;
(2)水合物藏地层良好,有利于安全高效率开采;
(3)接近现有的油气藏开采的海洋结构物;
(4)采出的甲烷气体可通过海底管线或其它设施方便地运输到天然气市场. 2 现场试采及监测进展 2.1 现场试采
现场试生产大致经过以下几个步骤:
(1)获取水合物藏地质情况第一手资料,基本手段包括理论估计、地质勘探与取样分析;
(2)获取更多的基础统计数据,主要手段是现场测井;
(3)结合地质调查和测井数据,进行试生产的数值模拟,选取最佳试验场址和生产方案;
(4)现场试生产,并结合实时的监测系统,获取产量数据和相关信息,为将来的大规模商业开采提供依据(Moridis et al., 2004;Makogon et al., 2005;吴志强等,2007;栾锡武等,2007;Grover et al., 2008;Kurihara et al., 2008;Numasawa et al., 2008;Fujii et al., 2008;Moridis et al., 2009;郝召兵等,2010;Collett et al., 2011;Rose et al., 2011;Schultheiss et al., 2011;Collett et al., 2012).下面主要针对现场试生产监测现状进行重点阐述.
2.1.1 麦索亚哈气田天然气水合物的开采
麦索亚哈的天然气水合物藏发现于20世纪60年代末,在对其下方的一个天然气田进行开采过程中发现的,位于前苏联西西伯利亚西北部,在这里首次对天然气水合物藏进行了商业性试开采(Makogon et al., 2005;Grover et al., 2008).水合物开采方法主要是采用降压法,后期采用结合化学抑制剂(甲醇、氯化钙等)的方法.
该水合物藏上方的冻土层厚度在500 m以上,为天然气水合物赋存和稳定存在的提供了有利条件.根据地质调查和取样结果,该区域水合物沉积层的基本参数如下:地层的孔隙度为16%~38%,绝对渗透率为10~1000 mD,地温梯度为4.2 ℃/100 m,残余水饱和度为29%~50%,初始地层压力8.0 MPa,水合物地层的水合物饱和度、气体饱和度和水饱和度分别为20%、40%和40%,气藏的气体饱和度和水饱和度分别为40%和60%.
该地区由于下方常规天然气的开采,使得上部天然气水合物层的孔隙压力降低,导致天然气水合物分解并进入气田,保障了长期持续稳定的生产.该气田自1970年以来,由于水合物藏的存在而表现有如下特点(如图 3):
![]() | 图 3 麦索亚哈气田开采压力及产气量曲线 Fig. 3 Pressure and gas production curves in Messoyakha gas recovery |
(1)孔隙气体压力:天然气水合物藏井位附近的孔隙气体压力在采气初期,气藏压力由约8 MPa经过7年左右的时间地降低到约5 MPa;而后的5年时间内又回升到6 MPa左右,直到2004年基本保持恒定;
(2)气田开采的产气量在开采初期保持很高的速率,自1982 年以来,虽然产气量有所变化,但气田压力基本保持恒定,主要是由于产气量与天然气水合物分解出的天然气量相持平所致.据估算,截止到2004年1月1日,麦索亚哈气田累计产气量的一半以上是天然气水合物分解的产物.
麦索亚哈气田天然气水合物藏的发现与开采,使人们首次认识到天然气水合物可成为一种天然能源,从此拉开了天然气水合物作为能源研究的序幕. 2.1.2 加拿大Mallik冻土带水合物试采
Mallik试采项目由日本、加拿大、美国等多国50多个研究机构的200多位科学家参加的大型国际合作项目(Moridis et al., 2004;栾锡武等,2007;Kurihara et al., 2008;Numasawa et al., 2008;Fujii et al., 2008).该项目在日本石油资源勘探公司施工的 Mallik 5L-38天然气水合物生产研究井进行试开采.天然气水合物分布于地表下892~1107 m范围内,自上而下大概可以分为A、B、C三层.A带位于892~930 m区间,以23 m厚的水合物层为主,天然气水合物多以孔隙填充的形式产出,饱和度相对较高,为50%~85%,注热法试生产就在A水合物带进行;B带位于942~993 m区间,由互层状的水合物层(5~10 m)和非水合物层(0.5~1 m)相间组成,天然气水合物饱和度变化较大,在40%~80%范围内;C带位于1070~1107 m区间,主要包括两层较厚的水合物层,底部地层水合物饱和度较高,在80%~90%范围内.
![]() | 图 4 Mallik 5L-38井天然气水合物注热法试生产循环流程示意图 Fig. 4 Schematic of thermal trial production circle of Mallik 5L-38 |
“Mallik 2002”项目采用的是注热法试开采,使用简单的热水循环系统,如图 4.整个过程采集气体总量为468 m3,液体循环结束后仍采集到48 m3的气体.图 5给出了水合物现场试生产产气速率和产气量随时间的变化曲线.产气过程有三个峰值,分别是10 h、45 h和80 h,对应这三个不同产气速率的阶段:0~35 h,35~55 h和55~123.7 h,且35~55 h时间段内有着最高的产气速率.其中,0~35 h,采气总量为75 m3,最大采气速率为140 m3/d;35~55 h,采气总量为255 m3,最大采气速率为360 m3/d;剩余68.7 h,采气总量为138 m3,最大采气速率为20 m3/d.从产气效果看来,注热法开采效率很低,很难满足大规模商业开采的要求.
![]() | 图 5 注热法试开采产气速率以及累积产气量曲线 Fig. 5 Gas production rate and cumulative gas production in thermal trial recovery |
“Mallik 2007”项目是2008年冬季实施,采用降压法与注热法联合试开采.期为6 d,天然气产量达到2000~4000 m3/d,累积产量约为13000 m3(如图 6).从产气效果看来,在该地区进行水合物开采,降压法是一个可行的选择.因此,在水合物成藏条件较好的陆地冻土带水合物开采,降压法是常规开采方式中大规模商业化开采的可选方式.但是Mallik 5L-38井位既有良好的水合物地层,下方又有天然气藏,在短期几天内采用降压法可行,但是若长期开采,水合物相变分解所需的热量如何供应仍是难以突破的瓶颈.
![]() | 图 6 “Mallik 2007”项目降压法试采产气情况 Fig. 6 Gas production by depressurization in “Mallik 2007” |
康菲石油公司(ConocoPhillips)、美国能源部(DOE)和日本石油天然气和金属国家公司(JOGMEC)于2012年2-4月在美国Alaska开展了水合物地层中CO2-CH4置换和降压法联合的现场试采试验,也称为“IgnikSikumi现场试采”(ConocoPhillips,2012a;ConocoPhillips,2012b).试采区位于美国Alaska North Slope的Prudhoe Bay Unit区域,该区的地质条件如下:沉积物类型为砂质多孔介质,沉积物的孔隙度40%,绝对渗透率1000 mD,水合物层的埋藏深度约650 m,水合物层厚度约20 m,水合物饱和度约70%,温度在2.0~6.5 ℃之间,水合物层下方为页岩.
此次试采主要分2个过程: 1)CO2和N2混合气体注入阶段(2012年2月15日-2012年2月28日),历时13天.注入的气体总量约为6000 m3,其中,CO2和N2的注入体积分数分别约为23%和77%;2)降压试采过程,又分为4个阶段:第1阶段( 2012年3月4日-2012年3月6日),利用地层压力将液体提升到井口,持续34小时,井底压力从8.1 MPa(1 MPa=145 psia)降低到6.0 MPa;第2阶段(2012年3月7日-2012年3月13日),射流泵以热水为工作流体对试采井进行抽液,持续7天,井底压力从6.5 MPa下降到4.2 MPa,但试采井周围地层中温度压力条件仍然保持水合物稳定存在;第3阶段(2012年3月15日-2012年3月18日),射流泵抽液使得井底压力从6 MPa下降到5 MPa以下,水合物开始分解,持续2.5天,但由于处理管道结冰停止工作5天;第4阶段(2012年3月23日-2012年4月11日),降压试采水合物,持续19天,井底压力从4.5 MPa逐渐降低到1.8 MPa.整个过程中,压力和温度变化趋势基本一致,温度由约4.7 ℃下降到0.6 ℃.
“IgnikSikumi现场试采”产气过程相应于降压过程分为4个阶段.在降压的第1、2阶段,在地层自身能量和抽液动力下,产气主要是来源于与地层流体混合或溶解态存在井口分离出来气体,这阶段产气速率基本平稳,约530 m3/d(无特殊说明,以下所指气体体积均指标准状况下的体积),由于地层的温度压力条件,水合物不分解;在降压的第3阶段,井底压力降低至水合物不能稳定存在,水合物开始分解,产气速率骤增,产气主要来源于与地层流体混合的气体、溶解气、水合物分解气三部分,产气速率平均约3520 m3/d;在降压的第4阶段,产气程度逐渐变缓,产气速率平均约710 m3/d.整个过程中,在产气速率最高约5000 m3/d,在降压阶段后期,产气速率从约570 m3/d到1300 m3/d.产气总量接近28000 m3.初步分析表明:产气为CH4、N2和CO2的混合气,分别的体积为23000 m3、4400 m3和600 m3.产水速率与产气速率规律基本一致,如图 7.
![]() | 图 7 Alaska试采的压力演化和对应的产气、水量曲线 Fig. 7 Evolutions of the pressure,gas and water production in Alaska trial production |
总体来讲,这次试采证实了对于水合物成藏条件好的地层,采用降压和CO2置换两种方法联合开采陆上水合物是可行的.但这样的开采方法用于深海则开采效率不高,商业化开采经济性差. 2.2 水合物现场监测手段及技术
针对水合物试采和开采过程相关物理参数变化的监测,能够获得开采方案、灾害防治措施和配套设施制定和规划所需要的基础数据.水合物试采过程中已得到应用的监测设备有中子密度仪、核磁共振仪、温度传感器、压力传感器、超声波仪、电阻仪、色谱仪、APS(Accelerator Porosity Sonde),RST(Schlumberger’s Reservoir Saturation Tool)、ECS(Elemental Capture Spectroscopy Sonde),FMI(Fullbore Formation MicroImager),CMR(Combinable Magnetic Resonance Tool)等.这些监测数据可以直接或者间接地获得水合物地层的温度、压力、含气量、产气量、天然气成分、水合物分解范围、弹性常数、孔隙度、渗透率等物理力学参数(Moridis et al., 2004;栾锡武等,2007;Kurihara et al., 2008;Numasawa et al., 2008;Fujii et al., 2008).
目前,监测手段应用最广泛且报道最详细的是Mallik水合物试生产过程中所监测的数据.Mallik XL-38 系列井包括L-38、2L-38、3L-38、4L-38和5L-38共5个钻井,相距最远也不超过150 m.帝国石油公司于1972年施工的Mallik L-38井,完井深度为2524 m.日本石油资源勘探公司于 1998年完成了Mallik 2L-38生产研究井,2001年12月25日 -2002年3月14日施工了Mallik 5L-38天然气水合物生产研究井(钻探进尺1166 m)及Mallik 3L-38、4L-38两口观测井(钻探进尺1188 m),生产井与观测井间的距离为40 m.2002 年试生产采用的是Mallik 5L-38生产井,2007年试生产采用的Mallik 2L-38生产井.产气量和压力的监测情况在试生产中已说明,下面对其它一些监测技术和监测数据进行介绍.
(1)温度监测
“Mallik 2002”项目水合物试采过程中采用的是Schlumberger公司的MDT测井仪.用于温度监测的分布式温度传感器(DTS系统)从井口到井深938.6 m范围内布置,直接捆绑于生产井套管之外,对不同深度与轴向距离的温度进行持续不断地测量,测量时间长达17天,包括天然气水合物注热法试生产的整个过程.DTS系统测量温度的误差主要受到数据平均所取时间段影响,数据平均所取时间段为2.5 min时,则温度测量误差为±0.30 ℃,经过后期处理,该误差可减少到±0.05 ℃.温度测量峰值取决于循环液体注入口液体温度、地层结构和热学性能、循环液体在地层中扩散速率等.
DTS系统测量温度数据的变化主要受以下几个因素的影响:循环液体的循环速率和温度、由井口到水合物地层热传导情况、水合物地层的热力学性质、潜热效应等.总体上,DTS系统测试到的温度分布与水合物地层天然气水合物饱和度没有必然的联系.井口处温度较低,这可能是由于该处导热系数较大的缘故,以及该区域有着较高流动性地层.生产井周围天然气水合物分解后,水合物和气体饱和度的变化会引起生产井周围地层导热系数的变化.
(2)气体采样监测
Mallik 5L-38生产井进行天然气水合物注热法试采的同时,研究人员利用质谱仪、气体色谱仪和氡氧分析仪,对产出气体进行了在线分析.产气的主要成分是甲烷,另外还含有氮气、二氧化碳、氦和碳氧化合物.由于所有的气液分离器在试采开始前都用氮气进行了测试,这是含有氮气的原因.因为二氧化碳的溶解度对温度十分敏感,故产出气中二氧化碳的含量与循环液体的温度有着密切的联系.产出气中的氦和碳氧化合物的含量主要受水合物地层中气体的垂向不均匀性影响.气体样品采集位置如下:1)高压气液分离器出口处26个高压气体样品;2)高压气液分离器出口处94个常压气体样品,用于常规分析;3)循环液体的99个样品,用于分析钾和氯化物浓度;4)循环液体的36个样品,用于化学示踪剂研究;5)试生产结束后,取自高压气液分离器的2个沙砾/泥样品.
(3)环液体分析和水合物地层颗粒分析
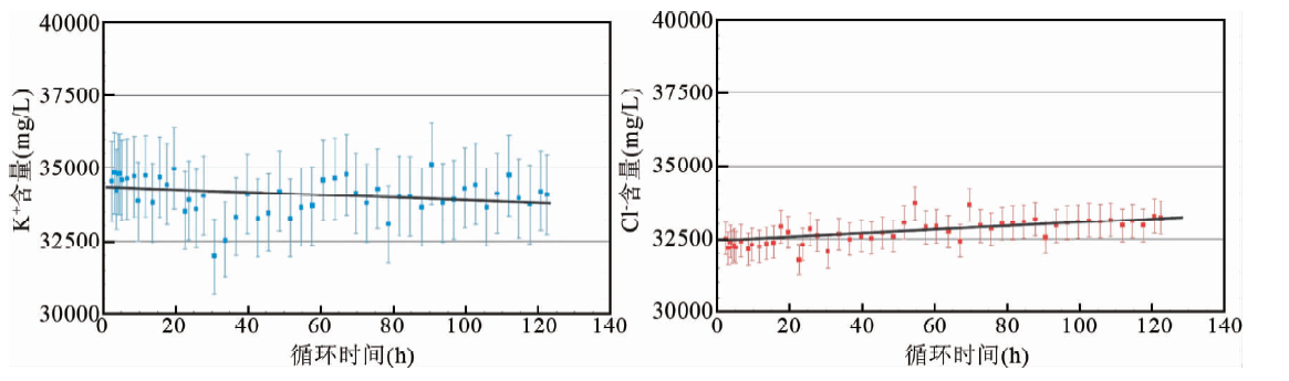
在Mallik天然气水合物试采过程中,钾离子浓度总体上有减小的趋势,大约被稀释了1.7%,如试采过程中只有48.5 m3的循环液体进入地层,则大约有0.8 m3的水合物地层水混入到了循环液体中;氯离子浓度总体上有增大的趋势,大约增加了2.7%,说明试采过程中有富含氯离子的水混入到了循环液体中,如图 8.
![]() | 图 8 循环液体中离子浓度监测数据 (a)循环液体钾离子浓度时间变化曲线;(b)循环液体氯离子浓度时间变化曲线. Fig. 8 Ions monitoring data in circle solution (a)Evolution of concentration of potassium ions in the circle solution; (b)Evolution of concentration of chloride ions in the circle solution. |
试采过程中,科研人员还用FBA(fluorinated benzoic acid)对循环液体进行了示踪研究,FBA的可探测浓度低达50 ppt,测量误差±2.75%.试采初期循环液体中FBA浓度为4500 ppb,FBA浓度测量结 果用于参考和验证离子浓度的研究结果.结合离子浓度和FBA浓度看出,部分水合物地层水进入循环液体,部分循环液体残留在水合物地层(循环液体总体积在试生产前后保持不变),进入生产井的水合物地层水的确切数量还无法确定.
(4)超声、电阻、中子和磁共振监测
图 9给出了利用超声、电阻、中子和磁共振等设备监测获取的在试采前后相关参数的变化曲线.其中超声波仪用于确定地层水合物饱和度和弹性常数等物理力学参数;电阻仪用于确定含水量变化和水合物分解范围等参数;RST、APS用于测试岩石孔隙度和粘土含量;ECS用于测试岩性、粘土含量、基岩密度、绝对渗透率等;MR测量可以获取流体(主要是水)含量及变化信息等.
![]() | 图 9 超声、电阻、核磁、中子监测数据 Fig. 9 Monitoring data of ultrasonic wave,resistance,nuclear magnetic resonance and neutron source |
“Mallik 2007/2008”试采项目,对于试采井的采气段1093~1105 m之间的数据,RST、APS以及超声波横波数据在水合物试采前后有明显的差别,这对于水合物试采过程的分析提供了很好的依据.
总的来讲,水合物现场试采及监测项目测试了以下数据:(1)地面压强、温度和循环速率;(2)采气总量和采气速率;(3)井底压强和温度;(4)气体、液体组分和含量;(5)电阻、超声、核磁、中子密度等参数,并根据这些监测数据计算和评价水合物地层的温度和压力分布、含气量、水合物储量、天然气成分、水合物分解范围、岩石物性等.
同时,以上试采过程的监测也提供了很多需要深入研究的方向:(1)水合物试生产井打孔的优化设计,如何实现最大产气效率和最小化流沙问题;(2)还需研制监测水合物地层的土力学响应参数的相应设备,用于水合物开采后的地层与结构物基础的安全性和水合物开采受地层变形影响的评估;(3)研究生产井底气水分离系统和水沙分离系统,减少输送过程中大量的能量损耗以及避免随分解产生的水气渗流运移出来的沙子堵塞管道;(4)结冰和分解气与水再次形成天然气水合物的问题,如何采取有效措施弥补水合物分解和气体快速渗流导致的热损耗,从而保证水合物持续稳定分解、地层中水气渗透路径和输送管道的通畅;(5)更加有效的隔热防腐措施,保证监测设备的精确与使用寿命等.
2.3 我国水合物地层特点与开采相关特殊性
我国青藏高原永久冻土区具有较好的天然气水合物成矿条件和找矿前景,其中羌塘盆地是成矿条件和找矿前景最好的地区,其次是祁连山冻土区等.虽然羌塘盆地水合物成矿条件优越,但研究程度较低,海拔较高,施工条件恶劣,故目前选择祁连山冻土区作为我国青藏高原冻土区水合物相关研究的首选区域.祁连山冻土区冻土面积约104 km2,以山地多年冻土为主,年平均地温为-2.4~-1.5 ℃,冻土层厚度为50~139 m(祝有海等,2010;张洪涛等,2011).目前,木里煤矿区天然气水合物钻孔有8个,分别为DK-1~DK-8号钻孔.其中,DK-1、DK-2、DK-3号钻孔位于木里煤矿区原煤田勘探12-44号钻孔(大地水准坐标X、Y、Z值分别为4221654、33521783、4057)附近,它们彼此间相距10~25 m,钻孔深度分别为182 m、695 m、765 m.中国地质调查局先后在前三个钻孔观察到异常现象,成功钻获天然气水合物实物样品.根据水合物相平衡曲线和木里祁连山冻土区的平均地热梯度,得出这几个钻孔的水合物稳定带顶端埋深171 m,底端埋深574 m,天然气水合物稳定带厚403 m(祝有海等,2010).我国冻土带水合物成藏的特点在于水合物多存在于岩石裂隙中,岩石基质的渗透率较差.
我国于2007年在南海北部陆坡获得天然气水合物沉积物样品.我国南海北部陆坡情况为:神狐区域钻孔处海水深度1200 m以上,含水合物层厚度为10~25 m,位于海床200以下,水合物饱和度约为26%~48%,含甲烷气量为99%.水合物地层坡度为3°~15°,主要是粉砂质粘土、粉细砂等类型的沉积物,渗透率比较低(Liu et al., 2012).该区域的水合物储层情况类似于图 2中金字塔图形的底部,开采难度较大.
根据中国科学院力学研究所张旭辉博士(Zhang et al., 2010)和美国卡尔加里大学Hong等(2003)的研究结果估算,假定我国南海水合物地层以水合物厚度25 m,水合物饱和度30%,孔隙度40%来计算,采用注热法(100 ℃)开采,在20年开采期内,水合物分解界面的传播范围为30 m,开采效率远远满足不了商业开采的要求,因此需要研究新型高效安全的水合物开采方法.
总体来讲:(1)我国在南海和祁连山分别取得水合物样品,证实了水合物的资源量是可观的;(2)水合物的开采不同于常规化石能源,供热、安全性、渗漏等是是水合物开采的特殊之处;(3)常规开采方法对于我国南海和祁连山的水合物开采,经济性很差,需要考虑新型的高效安全开采方式. 3 机械-热开采水合物的概念和基本流程
机械-热开采水合物的方法是在考虑常规开采方法传热及开采效率慢,且结合水合物的常规开采方式和我国水合物地层的地质、力学特点的基础上,提出一个新设想,因此也是一个全新的概念模型,也需要攻克许多的复杂工程科学问题(鲁晓兵和张旭辉,2012). 3.1 基本概念
机械-热开采水合物的基本思路是像采煤采矿一样通过机械设备挖掘水合物地层并将水合物粉碎成小颗粒,然后在预先设计的水合物分解仓(或管道内)内实现较热海水的供给、小颗粒与海水的掺混、水合物分解、沉积物的分离回填、气体膨胀做功并通过开采管道收集.这种方法将水合物沉积物转变成可以随流体流动的小颗粒,因此,既可借助海水与对流传热这个巨大的热源供给水合物分解的热量,并充分利用高能量气体膨胀做功,又可将沉积物的回填恢复一定的地层强度,也避免水合物分解的气体从覆盖层的泄漏. 3.2 基本流程
考虑如下机械-热采的基本流程:地下挖掘→粉碎→传送→混合\分解\分离\回填→颗粒流输送→气体做功(注海水)→气体输送与收集(如图 10). 图 10a中,分解仓的位置设计在水合物地层,海水从海平面注入到水合物层中的分解仓,水合物与沉积物在分解仓内实现部分分离,沉积物泥土回填.这种方式可以减少沉积物在管道中的水力输送,便于沉积物的回填,但较大空间的分解仓如何进入到水合物地层是一个需要考虑的问题;图 10b中,分解仓的位置设计在海床上,海水从海平面注入到水合物层中的分解仓,水合物沉积物颗粒从水合物地层输送到分解仓,水合物与沉积物在分解仓内实现部分分离,沉积物回填.这种方式相比于图 10a的工况可以避免分解仓下放到水合物地层的问题;图 10c中,分解仓的位置设计在海洋平台,这种方式操作方便,且很容易进行海水注入,但沉积物水力输送和回填是需要评估的重点.
![]() | 图 10 机械-热开采流程图 (a)分解仓在水合物地层;(b)分解仓在海床上; (c)分解仓在海洋平台上. Fig. 10 Schematic of procedures of mechanical-thermal hydrate production (a)Case of hydrate dissociation vessel setting in sediments; (b)Case of hydrate dissociation vessel on the seafloor; (c)Case of hydrate dissociation vessel on the offshore platform. |
根据机械-热开采水合物的概念和基本流程,这一新的开采方法涉及以下几个重要的科学问题和基本原理:
(1)管道中含相变的对流传热与多相流动问题
管道流动中和水合物分解仓内水合物分解过程涉及土体颗粒、水合物颗粒、水、气的混合多相介质,热传导既有相变,又有对流传热,是一个全新的传热问题.颗粒和海水的混合物在管道水力提升过程,由于热传导和对流传热,水合物较快的分解相变,气体逐渐以溶解态、小气泡、气塞等形式分离存在.因此,管道中分段呈现不同的特征的多相流动,包括固-液两相流、固-液-溶解气流动、固-液-气泡流动、液-气流动等.这种含相变的传热与多相流动问题是一个复杂的力学问题,对于颗粒粉碎尺度、管道尺寸和流速等的优化设计十分关键.
(2)小颗粒沉积物中水合物分解率问题
目前,描述水合物分解和沉积物中水合物分解的模型大多采用Kim分解动力学和看作Stefan相变界面传播问题处理,但对小颗粒沉积物中水合物分解,这些模型的参数已不适用.小颗粒的分解率问题越清楚,越有助于我们优化设计颗粒粉碎尺度大小,也利于我们更充分高效利用对流传热控制水合物分解.
(3)结构物静、动力稳定性问题
机械-热开采水合物的流程中,需要一个沉积物颗粒和海水混合以及水合物和土颗粒分离的高压腔体(分解仓).在水合物分解过程中腔体内产生压力的波动,瞬时可能有较大的内外压差,因此,使得高压腔体需要具有良好的静动力承载性能.另外,开采管道内部是气、水、固体颗粒的多相流动,外部是海水的绕流.结构物在内部流动和外部海水流动的共同作用下,也存在相应的稳定性问题.
(4)土-水-水合物-气多组分混合物的分离问题
机械-热开采要保证高效率,应减少沉积物的提升,更要避免沉积物堵塞管道.那么,水合物-土-水-气在高压腔室若能够较大程度的分离尤为重要.一般来讲,颗粒、水合物、水的比重分别为2.0、0.9、1.0左右,气的很小,在重力作用下可以一定程度上分离,但气体、水合物、水在管道中能够携带土体颗粒流动到一定高度,因此,需要进行评估并探讨水合物和颗粒通过诸如离心、流态化的方法预先进行分离.
(5)机械-热采地层稳定性问题
机械-热开采水合物也要保证地层的安全,我国海洋水合物沉积层赋存具有一些特殊的地质特征:一是海床具有一定的坡度(3°~15°),二是地层处于欠固结的较软状态.水合物地层开挖后会引起诸如常规开采方法一样的地层安全性问题.因此,如何最大限度的开挖地层,并保持地层的稳定(既防止大范围的滑塌,又要避免局部地层的沉陷或破坏),并考虑地层中水渗透的影响,是机械-热开采的关键环节.
(6)气体膨胀做功高效率转化问题
机械-热开采水合物需要消耗很多的机械功,而开采过程中水合物分解产气比较集中,充分利用这种气体在提升过程中或者收集过程中的膨胀功则使得开采可行性更大地提高.因此,如何在机械-热开采过程中使得气体做功高效率转化为开采的能量也是关键环节之一.
(7)机械在高压低温环境中水下作业问题
机械-热开采水合物需要机械设备在水合物地层中推进,从而完成挖掘、颗粒粉碎与输送等的作业.这一过程与煤矿、陆地金属矿、深海海床金属矿等开采不同,机械设备在高压低温的环境条件下的水中工作,这样的设备需要根据目前煤矿等开采经验和相关深海开发战略的机械设备开发逐步实现.
例如瑞典是采矿业最发达的国家之一,研究人员与工程师们与政府、波兰科学家共同制定了2011-2030的20年深部能源开采的战略规划.他们的目标是:建立环保、安全、自动控制、连续机械开挖并生产的一体化开采方式,如图 11.深部开采计划包括6部分:
![]() | 图 11 深部开采设想示意图 Fig. 11 Sketch of the deep mining plan |
(1)一个控制室:接收与分析(网络、地下开采机械与设备的信息),控制生产过程(挖掘、输送、分离、设备维护维修、生产等),需要安装大量的传感器、摄像头,可实时进行图像的处理与分析;
(2)生产区机器人化:工作过程远程控制或自动化.研究专门的机器人用于设备维护与安全操作、抢险;
(3)连续的机械开挖:连续开挖流程是保证可靠开采和自动化的关键问题;
(4)预集中:岩石在地下分离,减少向上输送的能量消耗以及对地面的影响;
(5)矿藏特性分类:地质结构和矿物成分属性等实时分析,以充分高效的开采;
(6)最终生产:产品在原地生产,减少输送费用.
我国深海水合物开采估计要到10年以后,相关开采设备和开采总体方案的设计可以结合我们自己的特色和美国、瑞典采矿业的战略规划,进行前瞻性的研究和研发,以应用到更加具有挑战性的水合物的开采中. 3.4 机械-热开采水合物的特色与优势
机械热开采水合物方法的提出首先是解决热效率低的问题.为了与常规注热、降压开采方法作个对比,我们针对传热这一关键物理效应的特征时间进行估算.
相变特征时间为
热传导特征时间为
tc= L2/κ,(2)
这里,ρH、L、MH、kd、Δf、As、κ分别表示水合物密度、特征长度、水合物摩尔质量、水合物分解动力学常数、压差(化学上称为逸度差),分解比表面积,热扩散系数.
计算结果如表 1.可以得出:机械-热开采水合物的方法热传导特征时间和相变特征时间大大缩短,热效率非常高效.
|
|
表 1 特征时间估算表 Table 1 Estimation of characteristic time |
利用机械-热开采水合物方法另一特点是要利用气体膨胀做功.以1天产气量为标准状况下10000 m3为基本单位,假定水合物沉积物的孔隙度为0.4,水合物饱和度为SH为0.4,开采管道直径10 cm,则1天开挖的水合物沉积物的总质量为7.45×105 kg.开挖机械能消耗计算考虑现有煤矿开采的挖煤、刮板运送、轮式破碎和混凝土搅拌掺混机等的机械效率;海水注入和沉积物提升的机械能消耗计算采用管道摩阻计算公式;气体膨胀做功计算考虑等温膨胀公式.开挖、运送、破碎、搅拌和海水注入的机械能消耗约为1.0×1010 J,沉积物提升所需机械能约为1.0×1010 J,气体膨胀做功约为3.5×1010 J,那么即使在考虑沉积物的提升的条件下,气体膨胀做功完全可以供给机械能消耗.
总体上,新的开采模式具有如下四个点特色与优势:
(1)机械开挖水合物供应足,不受分解范围的限制
常规开采方法,如降压法、注热法等,水合物的开采效率与开采程度取决于热传导、水合物分解率、地层渗流几个重要的物理效应.这些效应的特征时间较长,限制了水合物分解范围的扩展.机械-热采水合物的方法可以更大空间的对水合物地层进行开挖,提供商业开采需要的开采速率.同时,将水合物沉积物粉碎成小颗粒,一方面颗粒尺度减小,缩短了热传导特征时间;另一方面,小颗粒、水、气在流动中热传导的速率加快.因此,水合物的开采效率和开采程度大大提高.
(2)可以充分利用海水的巨大热量,开采效率高
我们设想通过管道将温度较高(25 ℃)的表层海水输送到下部水合物层,与粉碎的水合物沉积物小颗粒进行掺混,然后通过泵送的方式,将混合物向上部提升.海水的热能是无穷无尽的,在水合物输送过程中,这些热量不断的供给水合物分解相变所需要的潜热,使得开采效率进一步提高.
(3)可以利用气体膨胀做功的很大能量
水合物提升过程中很大程度的分解,产生气体更加聚集,容易对其膨胀作用加以利用,做大量的功转化机械能等,来满足水下机械作业、注入海水和水合物沉积物的提升等.
(4)地层安全性风险系数可以降低
常规注热、降压等水合物开采方法使得井筒周围的水合物不断分解,沉积物大范围的软化,强度整体降低,而且地层变形后,使气体渗透路径越来越狭窄,地层中容易形成孔隙气体压力的聚集,地层的稳定性威胁较大.机械-热采法可对地层采矿开挖方式和开挖空间预先合理地结构设计,控制开挖间隔大小、开挖孔洞大小、一定的开挖支护等,对地层安全性可控,使地层的安全性风险系数降低.
因此,机械-热采水合物的方法相对来讲有较高的开采效率,更适合于具有水合物分布集中、储量大且常规开采效率受限的水合物地层.但对于不同的水合物成藏地质特征,还需根据经济性、安全性等可行性等各个方面综合考虑,来制定合适的开采方案. 4 结 论
我国水合物的资源量是可观的,是下一代的战略能源.水合物的开采不同于化石能源,需要通过对地层的温、压扰动破坏水合物的相平衡条件,从而获得天然气的过程.
通过研究现状的调研与机械-热开采水合物方法的初步分析得到如下结论:
(1)常规的加热、降压等开采方法适用于水合物饱和度高、地层渗透性好、温度压力条件适当且水合物分解后地层变形小的水合物藏,但开采效率受传热限制.俄罗斯麦索亚哈水合物商业开采、加拿大Mallik的降压试采和美国Alaska的置换与降压相结合试采表明降压法对于陆上成藏地质条件好的水合物藏较为适用,对于我国南海软土沉积物和祁连山低渗透基质微孔隙-裂隙型沉积物的水合物开采适用性差;
(2)水合物分解范围、温度、压力、孔隙度、渗透率等参数的监测技术和相应的配套监测设备在现场试采中得到了成功的尝试,可为我国水合物的试采和开采提供参考,但对于关乎地层安全性的土力学响应的监测还少有涉及,还需深入研究;
(3)机械-热开采水合物是我们提出的一种新概念开采模式,适合于具有水合物分布集中、储量大而常规开采方法效率低的水合物地层.机械-热开采的基本流程设计如下:地下挖掘→粉碎→传送→混合\分解\分离\回填→颗粒流输送→气体做功(注海水)→气体输送与收集;
(4)机械-热开采的最大特色:可以充分利用海水的热量和对流传热分解水合物沉积物颗粒,充分利用开采气体的膨胀作用转化为开采所消耗的机械能,并能够有效的控制开挖进程和开挖程度,保证开采供应量和地层安全.因此,机械-热开采水合物能够达到很高的开采效率.
对于机械-热开采水合物这种新概念,其可行性还需深入研究其中的关键科学问题,比如说管道中含相变的对流传热与多相流动、小颗粒沉积物中水合物分解率、地层稳定性、气体膨胀做功高效率转化、机械在高压低温环境中水下作业问题等,这也包含着其它开采方法和国家深海战略共性的值得研究的科学问题.
致 谢 感谢中国科学院力学研究所知识创新性项目的资助.中国科学院力学研究所郑哲敏院士、谈庆明研究员、刘大有研究员、曾晓辉研究员在机械-热开采水合物可行性论证过程中给予了相关理论指导,瑞典吕勒欧大学寇绍全研究员和中国地质大学(北京)张彬教授提供了重要参考资料,在此表示衷心的感谢.
| [1] | Bouriak S, Vanmste M, Saoutkine A. 2000. Inferred gas hydrates and clay diapers near the Storegga slide on the southern edge of the Vøring Plateau,off shore Norway[J]. Marine Geology, 163: 125-148. |
| [2] | Boswell R, Collett T S. 2006. The gas hydrates resource pyramid[J]. Fire in the ice, Methane hydrate newsletter, US Department of Energy, Office of Fossil Energy, National Energy Technology Laboratory, Fall Issue, 5-7. |
| [3] | Chen D F, Su Z, Feng D, et al. 2005. Formation and its controlling factors of gas hydrate reservoir in marine gas vent system[J]. Journal of Tropical Oceanography, 24 (3): 38-46. |
| [4] | Chen G J, Sun C Y, Ma Q L. 2007. Science and technology of gas hydrates[M]. Beijing: Chemical Industry Press. |
| [5] | Collett T S, Lewis R E, Winters W J, et al. 2011. Downhole well log and core montages from the Mount Elbert Gas Hydrate Stratigraphic Test Well, Alaska North Slope[J]. Marine and Petroleum Geology, 28: 561-577. |
| [6] | Collett T S, Boswell R, Lee M W, et al. 2012. Evaluation of long-term gas-hydrate-production testing locations on the Alaska North Slope[J]. SPE Reservoir Evaluation & Engineering, 243-264. |
| [7] | ConocoPhillips. 2012a. ConocoPhillips gas hydrate production test[R]. Oil & Natural Gas Technology, Progress report first half 2012, Office of Fossil Energy, Anchorage, USA, July 31. |
| [8] | ConocoPhillips. 2012b. ConocoPhillips gas hydrate production test[R]. Oil & Natural Gas Technology, Progress report second half 2011, Office of Fossil Energy, Anchorage, USA, January 31. |
| [9] | Driscoll N W, Weissel J K, Goff J A. 2000. Potential for large scale submarine slope failure and tsunami generation along the US mid-Atlantic coast[J]. Geology, 28(5): 407-410. |
| [10] | Englezos P. 1993. Clathrate hydrates[J]. Ind. Eng. Chem. Res., 32: 1251-1274. |
| [11] | Fujii T, Takayama T, Nakamizu M, et al. 2008. Wire-line logging analysis of the 2007 JOGMEC/NRCAN/AURORA Mallik gas hydrate production test well[C]. Proceedings of the 6th International Conference on Gas Hydrates, Vancouver, British Columbia, CANADA, July 6-10. |
| [12] | Ginsburg G D, Soloviev V A. 1997. Methane migration within the submarine gas hydrate stability zone under deep-water conditions[J]. Marine geology, 137: 49-57. |
| [13] | Gong J M, Wang H X, Chen J W, et al. 2004. Geophysical recognition technique for gas hydrate[J]. Marine Geology Letters, 20(6): 6-8. |
| [14] | Grover T, Moridis G J, Holditch S A. 2008. Analysis of reservoir performance of Messoyakha gas hydrate Field[C]. SPE Annual Technical Conference and Exhibition, September 21-24, Denver, Colorado, USA. |
| [15] | Hong H, Pooladi-Darvish M, Bishnoi P R. 2003. Analytical modeling of gas production from hydrates in porous media[J]. Journal of Canadian Petroleum Technology, 42(11): 45-56. |
| [16] | Hao Z B, Wu X Y, Qin J X, et al. 2010. Feasibility analysis of the gas hydrate exploitation by time-lapse seismic monitoring[J]. Chinese J. Geophys., 53(9): 2213-2221. |
| [17] | Jin C S, Wang J Y, Zhang G X. 2005. Factors affecting natural gas hydrate stability zone in the South China Sea[J]. Mineral Deposits, 24(4): 388-397. |
| [18] | Kayen R E, Lee H J. 1991. Pleistocene slope instability of gas hydrate-laden sediment on the Beaufort Sea margin[J]. Mar. Geotechnol., 10: 125-141. |
| [19] | Kvenvolden K A, Lorenson T D. 2001. The global occurrence of natural gas hydrate[J]. Geophysical Monograph, 124:3-18. |
| [20] | Koh C A. 2002. Towards a fundamental understanding of natural gas hydrates[J]. Chem. Soc. Rev., 31: 157-167. |
| [21] | Kurihara M, Funatsu K, Ouchi H, et al. 2008. Analyses of production tests and MDT tests conducted in Mallik and Alaska methane hydrate reservoirs: What can we learn from these well tests?[C]. Proceedings of the 6th International Conference on Gas Hydrates, Vancouver, British Columbia, CANADA, July 6-10. |
| [22] | Luan X W, Zhao K B, Sun D S, et al. 2007. Gas hydrate production-in case of Mallik test well[J]. Progress in Geophysics, 22(4): 1295-1304. |
| [23] | Liu F, Wu S G, Sun Y B. 2010. A quantitative analysis for submarine slope instability of the northern South China Sea due to gas hydrate dissociation[J]. Chinese J. Geophys., 53(4): 946-953. |
| [24] | Liu C L, Ye Y G, Meng Q G, et al. 2012. The Characteristics of Gas Hydrates Recovered from Shenhu Area in the South China Sea[J]. Marine Geology, 307-310: 22-27. |
| [25] | Moridis G J. 2003. Numerical studies of gas production from methane hydrates[J]. SPE Journal, 32(8): 359-370. |
| [26] | Makogon Y F. 1981. Hydrates of natural gas[M]. Pennwell Publishing Company: Tulsa, OK, USA. |
| [27] | Moridis G J, Collettt T, Dallimore S R, et al. 2004. Numerical studies of gas production from several CH4 hydrate zones at the Mallik site, Mackenzie Delta, Canada[J]. Journal of Petroleum Science and Engineering, 43: 219-238. |
| [28] | Makogon Y F, Holditch S A, Makogon T Y. 2005. Russian field illustrates gas-hydrate production[J]. Oil and Gas Journal, 103: 43-47. |
| [29] | Moridis G. J., Sloan E. D. 2007a. Gas production potential of disperse low-saturation hydrate accumulations in oceanic sediments[J]. Energy Conversion and Management, 48(6): 1834-1849. |
| [30] | Moridis G J, Reagan M T. 2007b. Strategies for gas production from oceanic Class 3 hydrate accumulations[C]. In Proceedings of the Offshore Technology Conference, Houston, TX, USA, April 30-May 3. |
| [31] | Moridis G J, Reagan M T. 2007c. Gas production from Class 2 hydrate accumulations in the permafrost[C]. In Proceedings of SPE Annual Technical Conference and Exhibition, Anaheim, CA, USA, November 11-14. |
| [32] | Matsukuma Y, Miwa M, Inoue G, et al. 2008. Study of recovery system of methane hydrate using gas lift method[C]. Proceedings of the 6th International Conference on Gas Hydrates, Vancouver, British Columbia, CANADA, July 6-10. |
| [33] | Moridis G J, Collett T S, Boswell R, et al. 2009. Toward production from gas hydrates: Current status, assessment of resources, and simulation-based evaluation of technology and potential[J]. SPE Reservoir Evaluation & Engineering, 12(5): 745-751. |
| [34] | Moridis G J, Reagan M T, Boyle K, et al. 2010. Evaluation of a deposit at the PBU L-106 Site, North Slope, Alaska, for a potential long term test of gas production from hydrates[C]. In Proceedings of the SPE Western Regional Meeting, Anaheim, CA, USA, May 27-29. |
| [35] | Numasawa M, Yamamoto K, Yasuda M, et al. 2008. Objectives and operation overview of the 2007 JOGMEC/NRCAN/AURORA Mallik 2L-38 gas hydrate production test[C]. Proceedings of the 6th International Conference on Gas Hydrates, Vancouver, British Columbia, CANADA, July 6-10. |
| [36] | Rose K, Boswell R, Collett T. 2011. Mount Elbert Gas Hydrate Stratigraphic Test Well, Alaska North Slope: Coring operations, core sedimentology and lithostratigraphy[J]. Marine and Petroleum Geology, 28: 311-331. |
| [37] | Sloan E D. 1998. Clathrate hydrates of natural gases[M]. New York: Marcel Dekker. |
| [38] | Song H B, Wang W W, Zhang W S, et al. 2002. Progress on marine geophysical studies of gas hydrates[J]. Progress in Geophysics, 17(2): 224-229. |
| [39] | Stevens J C, Howard J J, Baldwin B A. 2008. Experimental hydrate formation and gas production scenarios based on CO2 sequestration[C]. In Proceedings of the 6th International Conference on Gas Hydrates, Vancouver, Canada, July 6-10. |
| [40] | Silva J M D, Dawe R. 2011. Towards commercial gas production from hydrate deposits[J]. Energies, 4: 215-238. |
| [41] | Schultheiss P, Holland M, Roberts J, et al. 2011. PCATS: Pressure core analysis and transfer system[C]. Proceedings of the 7th International Conference on Gas Hydrates, Edinburgh, Scotland, United Kingdom, July 17-21. |
| [42] | Su Z, Cao Y C, Yang R, et al. 2012. Analytical research on evolution of methane hydrate deposits at Shenhu Area, northern South China Sea[J]. Chinese J. Geophys., 55(5): 1764-1774. |
| [43] | Tang L G, Feng Z P, Li X S, et al. 2006. A new production method for offshore seep gas hydrate reservoir[J]. Energy Engineering, 15-18. |
| [44] | Wu Z Q, Wen L, Tong S Y, et al. 2007. Advances in seismic researches on natural gas hydrate in ocean[J]. Progress in Geophysics, 22(1): 218-227. |
| [45] | Wu N Y, Yang S X, Wang H B, et al. 2009. Gas-bearing fluid influx sub-system for gas hydrate geological system in Shenhu Area, northern South China Sea[J]. Chinese Journal of Geophysics, 52(6): 1641-1650. |
| [46] | Wu N Y, Zhang H Q, Su X, et al. 2007. High concentrations of hydrate in disseminated forms found in very fine-grained sediments of Shenhu area, South China Sea[J]. Terra Nostra, 12: 236-237. |
| [47] | Winters W J, Waite W F, Mason D H, et al. 2007. Methane gas hydrate effect on sediment acoustic and strength properties[J]. Journal of Petroleum Science and Engineering, 56:127-135. |
| [48] | Waite W F, Santamarina J C, Cortes D D, et al. 2009. Physical properties of hydrate-bearing sediments[J]. Reviews of Geophysics, 47: 1-38. |
| [49] | White M D, Wurstner S K, McGrail B P. 2009. Numerical studies of methane production from Class1 gas hydrate accumulations enhanced with carbon dioxide injection[J]. Marine and Petroleum Geology, 1-15. |
| [50] | Xu H L, Lin L C, Wu W R, et al. 2011. Cutter-suction exploitation mode for marine gas hydrate[J]. Acta Scientiarum Naturalium Universitatis Sunyatseni, 50(3): 48-52. |
| [51] | Xu W, Germanovich L N. 2006. Excess pore pressure resulting from methane hydrate dissociation in marine sediments: A theoretical approach[J]. J. Geophys. Res., 111, Bo1104, doi:10.1029/2004JB003600. |
| [52] | Yao B C. 1998. Preliminary exploration of gas hydrate in the northern margin of the South China Sea[J]. Marine Geology & Quaternary Geology, 18(4): 11-18. |
| [53] | Ye Y G, Liu C L. 2013. Natural gas hydrates: Experimental techniques and their application[M]. Verlag Berlin Heidelberg: Springer, 10-13. |
| [54] | Zhu Y H, Wu B H, Lu Z Q. 2001. The prospecting of gas hydrate offshore China[J]. Mineral Deposits, 20(2): 174-180. |
| [55] | Zhu Y H, Zhang Y Q, Wen H J, et al. 2010. Gas hydrate in Qilian mountain permafrost and their basic characteristic[J]. Acta Geoscientica Sinica, 31(1): 7-16. |
| [56] | Zhang X H, Wang S Y, Li Q P, et al. 2010. Experimental study of mechanical properties of gas hydrate deposits[J]. Rock and Soil Mechanics, 31(10): 3069-3074. |
| [57] | Zhang X H, Lu X B, Li Q P, et al. 2010. Thermally induced evolution of phase transformations in gas hydrate sediment[J]. Science China Physics, Mechanics & Astronomy, 53(8): 1530-1535. |
| [58] | Zhang H T, Zhu Y H. 2011. Survey and research on gas hydrate in permafrost region of China[J]. Geological Bulletin of China, 30(12): 1809-1815. |
| [59] | Zhang X H, Lu X B, Li Q P. 2011. Formation of layered fracture and outburst during gas hydrate dissociation[J]. Journal of Petroleum Engineering and Science, 76: 212-216. |
| [60] | 陈多福, 苏正, 冯东等. 2005. 海底天然气渗漏系统水合物成藏过程及控制因素[J]. 热带海洋学报, 24 (3): 38-46. |
| [61] | 陈光进, 孙长宇, 马庆兰. 2007. 气体水合物科学与技术[M]. 北京:化学工业出版社. |
| [62] | 龚建明, 王红霞, 陈建文等. 2004. 天然气水合物在沉积地层中的分布模式[J]. 海洋地质动态, 20(6): 6-8. |
| [63] | 郝召兵, 伍向阳, 秦静欣等. 2010. 移地震监测天然气水合物开采可行性分析[J]. 地球物理学报, 53(9): 2213-2221. |
| [64] | 金春爽, 汪集旸, 张光学. 2005. 南海天然气水合物稳定带的影响因素[J]. 矿床地质, 24(4): 388-397. |
| [65] | 栾锡武, 赵克斌, 孙冬胜等. 2007. 天然气水合物开采-以马利克钻井为例[J]. 地球物理学进展, 22(4): 1295-1304. |
| [66] | 刘锋, 吴时国, 孙运宝. 2010. 南海北部陆坡水合物分解引起海底不稳定性的定量分析[J]. 地球物理学报, 53(4): 946-953. |
| [67] | 宋海斌, 汪为为, 张文生等. 2002. 天然气水合物的海洋地球物理进展[J]. 地球物理学进展, 17(2): 224-229. |
| [68] | 苏正, 曹运诚, 杨睿等. 2012. 南海北部神狐海域天然气水合物成藏演化分析研究[J]. 地球物理学报, 55(5): 1764-1774. |
| [69] | 唐良广, 冯自平, 李小森等. 2006. 海洋渗漏型天然气水合物开采的新模式[J]. 能源工程, 15-18. |
| [70] | 吴能友, 杨胜雄, 王宏斌等. 2009. 南海北部陆坡神狐海域天然气水合物成藏的流体运移体系[J]. 地球物理学报, 52(6): 1641-1650. |
| [71] | 吴志强, 文丽, 童思友等. 2007. 海域天然气水合物的地震研究进展[J]. 地球物理学进展, 22(1): 218-227. |
| [72] | 徐海良, 林良程, 吴万荣等. 2011. 海底天然气水合物绞吸式开采方法研究[J]. 中山大学学报(自然科学版), 50(3): 48-52. |
| [73] | 姚伯初. 1998. 南海北部陆缘天然气水合物初探[J]. 海洋地质与第四纪地质, 18(4): 11-18. |
| [74] | 祝有海, 吴必豪, 卢振权. 2001. 中国近海天然气水合物找矿前景[J]. 矿床地质, 20(2): 174-180. |
| [75] | 祝有海, 张永勤, 文怀军等. 2010. 祁连山冻土区天然气水合物及其基本特征[J]. 地球学报, 31(1): 7-16. |
| [76] | 张旭辉, 王淑云, 李清平等. 2010. 天然气水合物沉积物力学性质的试验研究[J]. 岩土力学, 31(10): 3069-3074. |
| [77] | 张洪涛, 祝有海. 2011. 中国冻土区天然气水合物调查研究[J]. 地质通报, 30(12): 1809-1815. |
2014, Vol. 29













