扩展功能
文章信息
- 陈伟, 李璇, 曾亮, 王庆同, 焦学尧, 杨平, 江小青, 马锦龙
- CHEN Wei, LI Xuan, ZENG Liang, WANG QingTong, JIAO XueYao, YANG Ping, JIANG XiaoQing, MA JinLong
- 柴西上干柴沟组中上段介壳微量元素古环境古气候意义
- Paleoenvironmental and Paleoclimatic Significance of Trace Elements in Ostracod Shells in the Upper-Middle Section, Upper Ganchaigou Formation, Western Qaidam Basin
- 沉积学报, 2019, 37(5): 992-1005
- ACTA SEDIMENTOLOGICA SINCA, 2019, 37(5): 992-1005
- 10.14027/j.issn.1000-0550.2018.192
-
文章历史
- 收稿日期:2018-07-02
- 收修改稿日期: 2018-11-19
2. 甘肃省西部矿产重点实验室, 兰州 730000;
3. 武警黄金第七支队, 山东烟台 264004;
4. 中国石油青海油田分公司勘探开发研究院, 甘肃敦煌 736202
2. Key Laboratory of Mineral Resources in Western China (Gansu Province), Lanzhou 730000, China;
3. The 7th Gold Detachment of Chines Armed Police Force, Yantai, Shandong 264004, China;
4. Research Institute of Petroleum Exploration and Development, PetroChina Qinghai Oilfield Company, Dunhuang, Gansu 736202, China
介形虫是自寒武纪以来生活在海洋、湖泊、河流等水体当中属节肢动物门甲壳纲介形亚纲的微体动物[1],不仅其生态特征和种属组合可以进行古环境的研究[2],而且利用介壳微量元素地球化学进行古环境的研究越来越多[3-6]。与湖泊自生碳酸盐相比,介壳地球化学在研究古环境古气候方面有着明显的优势,介形虫在脱壳后长新壳的过程中,直接从其生活的水体中摄取化学元素而建造新壳[7]。新壳是在很短的时间内分泌形成的,其受成岩作用影响较小,避免了外源碳酸岩碎屑的干扰,较好地记录了当时水体的环境信息[8-12]。
柴达木盆地是青藏高原北缘最大的高原内部盆地,沉积了巨厚的新生代沉积物[13-15]。根据前人研究[16-20],柴达木盆地新生界自下而上划分为路乐河组、下干柴沟组、上干柴沟组、下油砂山组、上油砂山组、狮子沟组及七个泉组共七个地层组。上干柴沟组沉积期柴达木盆地西部为湖盆扩大和稳定沉降阶段[21],前人[16-17, 22-25]通过古生物化石、孢粉、全岩地球化学等研究表明柴西上干柴沟组沉积期主要以亚热带干旱气候为主,但上干柴沟组中上段更为详尽的古环境古气候演化研究缺乏,而通过介壳地球化学与介壳化石生态学结合来重建该阶段古环境古气候的研究更为缺乏。本文通过对柴达木盆地西部上干柴沟组中上段介壳微量元素与化石生态特征进行分析,探讨了该区域(28.35~22.33 Ma)的古环境古气候演化,对深入认识该阶段的古环境古气候演化具有一定意义。
1 研究区地质概况柴达木盆地是青藏高原东北缘的巨大山间盆地[14, 26-27],位于90°~ 99° E,35°~ 39° N之间,为西宽东窄的菱形盆地,呈北西西—南东东方向延伸(图 1)。柴达木盆地主要被三大山脉所围限,西北为阿尔金山脉,东北为祁连山脉,南部为东昆仑山脉。柴达木盆地大地构造处于亚洲中轴域和特提斯—喜马拉雅构造域的结合部位[28],盆地新生代构造演化主要受印度板块不断向亚欧板块碰撞导致青藏高原隆升远程效应和特提斯海的阶段性俯冲消减及退却闭合作用的影响[29-30]。
|
| 图 1 柴达木盆地西部位置及取样地点图 Fig.1 Sampling location in the western Qaidam Basin |
所有介壳样品都取自钻井岩芯,化石的采集、挑选及鉴定是在青海油田勘探开发研究院完成。由于很难在同一口钻井中取到连续的介壳化石,样品取自柴达木盆地西部的东坪斜坡构造(东坪1井/东坪2井)、狮子沟构造(狮25井/狮深25井/狮深18井/花53井)、东柴山构造(东3井)、阿拉尔构造(阿3井)、大风山构造(风4井)的9口石油钻井(图 1),共计16个样品。采样岩性主要以泥岩和砂质泥岩为主,还有少量粉砂岩、泥灰岩及页岩,介壳样品包括9个Eucypris,5个Hemicyprinotus,2个Youshashania。部分介壳样品扫描电镜照片如图 2。
|
| 图 2 柴西上干柴沟组中上段部分介壳化石扫描电镜照片 ① Youshashania, 正面,东坪1井(250 m); ② Youshashani, 背面,东坪1井(250 m); ③ Hemicyprinotus, 正面,花53井(1 480 m); ④ Hemicyprinotus, 背面,花53井(1 480 m); ⑤ Eucypris, 侧面,阿3井(1 510 m); ⑥ Hemicyprinotus, 正面,狮25井(1 560 m) Fig.2 SEM images of ostracod shell fossils from the middle and upper section of Upper Ganchaigou Formation, western Qaidam Basin |
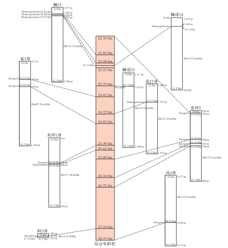
前人对柴达木盆地新生代地层做了较多的古地磁年龄研究[18, 31-34]。本文首先通过介壳化石地层分布,结合柴达木盆地西部上干柴沟组年代归属研究[20, 35]和最新国际地层年表[36],确定了介壳样品年代归属,然后依据王亚东等[33-34]确定的该组古地磁年龄(31.5~22 Ma),根据取样井顶底深度、平均沉积速率及采样深度确定了每个介壳样品的地层年龄,并拼接成了综合年龄柱(图 3),计算的介壳样品地层年龄范围与介壳化石确定的基本年代一致,之后结合岩性、介壳化石地层分布及平均沉积速率绘制了综合地层图(图 4)。样品地层年龄计算公式如下:
|
| 图 4 柴西上干柴沟组中上段综合地层图 岩性和沉积相根据取样井及柴西西岔沟标准剖面据张伟林[19]和Xu et al.[37];古地磁年龄据王亚东等[33-34] Fig.4 Comprehensive stratigraphic map for upper and middle sections of Upper Ganchaigou Formation, western Qaidam Basin lithology based on sampling drilling and the standard profile of Xichagou (Zhang [19], Xu et al. [37]); paleomagnetic ages after Wang et al. [33-34] |
式中,SR(m/Ma)为平均沉积速率,A(m)、B(m)分别为沉积组的顶和底(A<B),Y(Ma)、Z(Ma)分别为沉积组A和B的顶底年龄(Y<Z)。
式中,TX(Ma)为采样深度为X(m)(A≤X≥B)样品的地质年龄,最终计算得出上干柴沟组16个介壳样品的地层年龄如表 1。
| 样品年龄/Ma | Ca/×10-9 | Sr/×10-9 | Ba/×10-9 | U/×10-9 | Mn/×10-9 | Sr/Ca | Ba/Ca | U/Ca | Mn/Ca |
| 22.3290 | 19 580 | 79.23 | 93.32 | 0.19 | 38.91 | 0.00404648 | 0.00476608 | 0.000 009 61 | 0.001 987 23 |
| 22.818 7 | 10 680 | 30.96 | 6.55 | 0.03 | 124.10 | 0.00289888 | 0.000 613 02 | 0.00000246 | 0.011 619 85 |
| 23.078 7 | 18 730 | 57.98 | 14.94 | 0.08 | 96.30 | 0.003 095 57 | 0.000 797 65 | 0.00000452 | 0.015 819 54 |
| 23.140 5 | 18 450 | 34.65 | 3.13 | 0.22 | 61.73 | 0.001 878 04 | 0.000 169 38 | 0.000 011 79 | 0.003 345 80 |
| 23.208 6 | 18 680 | 2462 | 1829 | 0.98 | 236.30 | 0.131 798 71 | 0.097 912 21 | 0.00005265 | 0.012 649 89 |
| 23.728 5 | 14510 | 30.46 | 6.14 | 0.38 | 68.86 | 0.00209924 | 0.000 423 29 | 0.00002606 | 0.00474569 |
| 24.051 2 | 10 040 | 18.29 | 13.09 | 0.16 | 38.09 | 0.001 821 71 | 0.001 303 79 | 0.000 016 25 | 0.003 793 83 |
| 24.572 | 9 472 | 38.17 | 3.66 | 0.32 | 63.98 | 0.00402977 | 0.000 386 09 | 0.00003408 | 0.00675465 |
| 24.853 4 | 12 370 | 9342 | 4676 | 0.09 | 39.96 | 0.755 214 23 | 0.378 011 31 | 0.000 007 41 | 0.003 230 40 |
| 25.492 6 | 4 801 | 22.22 | 3.88 | 0.07 | 41.39 | 0.00462820 | 0.000 807 12 | 0.000 014 30 | 0.008 621 12 |
| 25.632 4 | 21 480 | 87.44 | 16.55 | 0.24 | 71.44 | 0.00407076 | 0.000 770 48 | 0.000 011 36 | 0.003 325 89 |
| 25.893 2 | 12 030 | 58.99 | 20.60 | 0.50 | 66 | 0.00490357 | 0.001 712 39 | 0.000 041 57 | 0.005 486 28 |
| 26.441 6 | 15 090 | 43.63 | 8.71 | 0.08 | 285.40 | 0.002 891 32 | 0.000 576 93 | 0.000 005 61 | 0.018 913 19 |
| 26.715 7 | 8317 | 23.84 | 6.99 | 0.08 | 203.70 | 0.002 866 41 | 0.000 839 85 | 0.00000985 | 0.02449200 |
| 27.937 5 | 7 973 | 4.16 | 1.39 | 0.10 | 8.33 | 0.000 521 39 | 0.000 175 21 | 0.000 011 98 | 0.001 045 28 |
| 28.3470 | 28 040 | 79.4 | 15.76 | 0.58 | 196.70 | 0.002 831 67 | 0.000 562 05 | 0.000 020 61 | 0.007 014 9 |
本次介壳样品微量元素前处理和测试均在中国科学院青藏高原研究所元素地球化学实验室完成,测试仪器为美国Thermo公司X Series电感耦合等离子体光谱仪(ICP-MS),平行测试空白样和标准样品,保证精度为:1 µg/L-Sr,15 µg/L-Ca,Sr/Ca值精度小于0.1 mol/mol,介壳微量元素测试结果及由此计算的比值如表 1。
3 柴西上干柴沟组中上段介壳微量元素变化特征本次所测试的16个介壳样品中,年龄为23.208 6 Ma和24.853 4 Ma的两个样品Sr、Ba含量出现了明显异常(表 1),其Sr含量分别为2 462×10-9和9 342×10-9,Ba含量分别为1 829 ×10-9和4 676×10-9,而其他14个样品的Sr含量介于4.16×10-9~87.44×10-9,Ba含量介于1.39×10-9~93.32×10-9。上述两个样品Sr、Ba含量异常的可能原因是极端沉积环境或特殊埋葬条件造成的,比如Mg含量极高的水体会造成介壳Sr含量的异常。为确保数据的可靠性,后文分析和讨论仅涉及其余14个样品数据。
由图 5、图 6可知,柴达木盆地西部上干柴沟组中上段介壳微量元素比值Sr/Ca、Ba/Ca、U/Ca、Mn/Ca和介壳元素Ca、Sr、Ba、U、Mn具有明显的三阶段变化特征:A阶段(28.35~26.42 Ma)、B阶段(26.42~ 23.08 Ma)及C阶段(23.08~22.33 Ma)。
整体上介壳Sr/Ca、Ba/Ca、U/Ca在上述三个阶段变化趋势相似,Mn/Ca变化趋势相反(图 5),它们各阶段平均值不同(表 2)。A阶段,Sr/Ca、Ba/Ca整体上为低值,平均值分别为0.002 278、0.000 539,U/Ca整体上也为低值且有轻微下降趋势,平均值为0.000 012,Mn/Ca有明显的上升趋势且平均值(0.012 866)为三个阶段最高;B阶段,Sr/Ca平均值为三个阶段最高(0.003 347),Ba/Ca的平均值(0.000 796)高于A阶段,U/Ca平均值(0.000 022)也为三个阶段最高,Mn/ Ca平均值(0.005 153)最低;C阶段,Sr/Ca和Ba/Ca呈明显上升趋势,平均值分别为0.003 346、0.002 059,U/Ca也呈现上升趋势,平均值为0.000 005,而Mn/Ca呈明显下降趋势,平均值为0.009 809。
| 阶段 | Ca/×10-9 | Sr/×10-9 | Ba/×10-9 | U/×10-9 | Mn/×10-9 | Sr/Ca | Ba/Ca | U/Ca | Mn/Ca |
| C | 16 330 | 56.06 | 38.27 | 0.10 | 153.10 | 0.003 346 | 0.002 059 | 0.000 005 | 0.009 809 |
| B | 12 969 | 41.46 | 9.58 | 0.27 | 58.78 | 0.003 347 | 0.000 796 | 0.000 022 | 0.005 153 |
| A | 14 885 | 37.76 | 8.21 | 0.21 | 173.53 | 0.002 278 | 0.000 539 | 0.000 012 | 0.012 866 |
与微量元素比值类似,介壳Ca、Sr、Ba、U总体上变化趋势相似,Mn呈现相反变化趋势(图 6),它们各阶段平均值也不同(表 2)。Ca在A、B、C三个阶段的平均值变化不同于Sr、Ba、U,平均值A阶段(14 885×10-9)高于B阶段(12 969×10-9),C阶段(16 330 ×10-9)最高。A阶段,Sr、Ba从原有水平下降至低值且平均值(分别为37.76×10-9、8.21×10-9)为三个阶段最低,U呈下降趋势,平均值为0.21×10-9,Mn整体为高值且平均值(173.53× 10-9)最高;B阶段,Sr、Ba、U平均值都高于A阶段,值分别为41.46×10-9、9.58×10-9、0.27 ×10-9,Mn平均值(58.78×10-9)最低;C阶段,Sr、Ba呈上升趋势,平均值分别为56.06×10-9、38.27×10-9,U也呈上升趋势而Mn呈明显下降趋势,平均值分别为0.10×10-9、153.10×10-9。
4 讨论 4.1 柴西上干柴沟组中上段介壳微量元素古环境意义 4.1.1 介壳Sr/Ca、Ba/Ca、U/Ca、Mn/Ca与古环境前人[3, 6, 8, 12, 39-41]通过实验室培养和现代湖泊采样研究表明,介壳Sr/Ca主要由湖水Sr/Ca和盐度决定,并与盐度呈正相关性。属种差异对微量元素可能存在生物效应,胡广等[42]研究表明属种差异对介壳Sr/Ca影响不大,所以本次介壳虽不是单一属种,但不影响介壳Sr/Ca进行古盐度重建。Ba和Sr在元素周期表中属同一主族且位置相邻,它们表生化学性质相近,Yang et al. [5]和Börner et al. [6]研究表明介壳Ba/Ca与Sr/Ca有很高的相关性,也可作为重建湖泊古盐度的指标。结合介壳Sr/Ca和Ba/Ca,可以提高古盐度重建的可靠性,此次介壳Sr/Ca和Ba/Ca总体变化趋势相似(图 5),A阶段Sr/Ca和Ba/Ca总体为低值,平均值均最低,表明古湖盐度较低;B阶段Sr/Ca和Ba/Ca平均值均高于A阶段,表明整体上古盐度升高,在B阶段末Sr/Ca和Ba/Ca均有所下降,表明古盐度有所降低;C阶段,Sr/Ca、Ba/Ca明显上升,表明古盐度又明显升高。
介壳U/Ca可作为指示湖泊氧化还原状况和湖水垂直混合程度的指标,一般U/Ca高值指示湖水垂直混合良好的氧化环境,而低值指示高湖面还原环境[5, 43-44]。介壳Mn/Ca也可作为指示湖泊氧化还原状况的指标,其高值指示还原环境[6]。本次研究介壳Mn/Ca变化趋势与U/Ca相反(图 5),与Kim et al. [44]研究结果一致。结合介壳U/Ca和Mn/Ca可以更好反演古湖的氧化还原状况:A阶段,U/Ca整体为低值,并有轻微下降趋势,平均值低于B阶段,而Mn/Ca平均值高于B和C阶段,有明显上升趋势,表明古湖为还原环境;B阶段,U/Ca整体为高值,平均值最高,Mn/Ca整体为低值,平均值最低,表明古湖整体为氧化环境,U/Ca在B阶段末有所下降,表明古湖氧化性有所减弱;C阶段,U/Ca明显上升,Mn/Ca明显下降,表明古湖还原性降低而氧化性增强。
4.1.2 介壳Sr、Ba、U、Mn与古环境本次研究介壳Ca三个阶段的平均值变化与Sr、Ba、U、Sr/Ca、Ba/Ca等不一致(表 2)。Bridgwater et al. [41]和曾承等[45]研究表明,较封闭湖泊体系中Ca2+浓度与盐度不协同变化,CaCO3沉淀使其浓度随盐度升高变化不大,因而介壳Ca一般不能作为重建古盐度的指标。通过相关性分析(图 7),Ba、U、Mn分别与Ba/Ca、U/ Ca、Mn/Ca有较好的相关性,相关性系数R2分别为0.94、0.6及0.66,表明它们有相似的环境意义。介壳Sr和Sr/Ca相关性较差,相关性系数R2为0.3,但Sr总体变化趋势和各阶段平均值变化特征与Ba、U、Ba/Ca、U/Ca等一致,因此也可进行古环境意义探讨。
|
| 图 7 上干柴沟组中上段介壳微量元素与比值相关性 Fig.7 Correlation between trace elements and ratios in ostracod shells from the upper-middle section, Upper Ganchaigou Formation |
内陆湖水中Sr元素含量的增加是干旱炎热气候下湖水蒸发浓缩的结果[46-47],介壳Sr直接来源于宿生水体,前人研究[48-50]表明在较高盐度和少营养水体中以介壳Sr的高含量为特征,Ba在介壳中的变化与Sr有同样的机理[5]。介壳Sr、Ba值在A阶段平均值最低,均从开始的较高值下降为低值阶段,表明古湖向低盐度演化;B阶段Sr、Ba的平均值都高于A阶段,表明古湖盐度整体高于A阶段,Sr、Ba值在B阶段末有所降低,表明古盐度有所下降;C阶段Sr、Ba值明显上升,表明古湖盐度又明显升高。总体上介壳Sr、Ba得出的盐度演化特征与Sr/Ca、Ba/Ca得出的结论基本一致。
U和Mn对水体的氧化还原性很敏感,U一般在氧化水体中呈溶解态而在还原水体中不溶解[6],Mn在缺氧水体中以稳定形式存在且高值指示还原环境[51-52],一般介壳在少盐水和较还原的水体中Mn含量较高[48-50]。A阶段U值从开始较高值下降为低值阶段,Mn整体为高值,表明古湖向还原环境演化;B阶段U整体为高值,平均值最高,Mn整体为低值,平均值最低,表明古湖整体为氧化环境;C阶段U呈上升趋势,而Mn呈明显下降趋势,表明古湖氧化性又开始增强。总体上介壳U、Mn所得出的古湖各阶段的氧化还原性特征与U/Ca、Mn/Ca得出的结论基本一致。
综合上述各阶段介壳Sr/Ca、Ba/Ca、Sr、Ba值指示的古盐度特征及U/Ca、Mn/Ca、U、Mn值指示的氧化还原性特征,柴达木盆地西部上干柴沟组中上段(28.35~22.33 Ma)古湖环境演化特征为:A阶段(28.35~26.42 Ma),古湖盐度较低,还原性较强,盐度和氧化还原性与内陆湖泊水位变化密切相关,水位上升必然会导致湖泊平均含盐量的下降和还原性的增强[40, 53],表明该阶段为高水位深湖环境;B阶段(26.42~23.08 Ma),古湖盐度整体较高,氧化性较强,表明为低水位浅湖环境,盐度和氧化性在B阶段末有所下降,表明水位有所上升;C阶段(23.08~22.33 Ma),古湖盐度升高,氧化性增强,表明湖水又开始变浅。三个阶段的古湖环境演化特征与前面通过岩性和沉积构造得出的古湖沉积相的演化阶段特征相对应(图 4)。
4.2 柴西上干柴沟组中上段介壳微量元素古气候意义对较封闭内陆湖泊而言,湖区有效降水率P/E(降水量/蒸发量)和入湖径流量Q是影响水位变化的主要因素,而水位变化直接影响湖水水化学、盐度及氧化还原状况[45, 53-54],一般流域气候湿润时,湖区P/E和Q增大,致使湖泊水位上升,湖水离子浓度和盐度下降,湖水整体上还原性增强;反之,流域气候变得干旱时,湖区P/E和Q减小,致使湖泊水位下降,湖水离子浓度和盐度升高,湖水整体上氧化性增强。介形虫对上述水位变化引起的水化学、盐度等环境要素的变化极为敏感[55],而且在其建造新壳的过程中直接从宿生水体中摄取化学元素[7, 10, 12],所以介壳微量元素可作为湖泊古水体参数的代替指标,进而反演湖区古气候演化。随着新生代青藏高原隆起,周缘山脉的隆升致使柴达木盆地第三系为内陆凹陷湖盆[29],而且柴达木盆地西部上干柴沟组沉积期古湖为内陆沉积盆地[56],因而水位变化主要受周围汇聚于古湖古水系和流域降水的影响。
综合前述各阶段介壳微量元素指示的柴达木盆地西部上干柴沟组中上段古湖古环境演化特征,A阶段(28.35~26.42 Ma),古湖水位较高,表明湖区P/E和Q增大,进一步表明古气候较为湿润;B阶段(26.42~ 23.08 Ma),古湖整体上湖水变浅,表明湖区P/E和Q减小,进一步表明气候整体相对干旱,在B阶段末水位有所上升,表明气候干旱程度降低;C阶段(23.08~ 22.33 Ma),古湖水位又开始下降,表明湖区P/E和Q开始减小,进而表明湖区气候又向干旱演化。
4.3 柴西上干柴沟组中上段介壳化石古环境古气候意义除介壳地球化学外,介壳化石古生态也是一种重建古环境的有效方法,两者结合可以达到更理想的效果[11-12],介壳化石及其组合的生态特征可以提供湖泊水化学、盐度及水文等方面的信息[2, 57]。在前述介壳微量元素比值Sr/Ca、Ba/Ca、U/Ca、Mn/Ca及元素Sr、Ba、U、Mn变化的三个阶段A、B及C,介壳化石(Eucypris、Youshashania及Hemicyprinotus)有不同的组合特征,结合化石及其组合的生态属性和所指示的环境特征(表 3),可进一步在介壳微量元素分析基础上探讨各个阶段的古环境古气候演化。
| 阶段 | 介壳化石组合 | 环境指示意义 |
| C | Hemicyprinotus-Eucypris组合 | 少盐水—真盐水或更高盐度河口或湖泊近岸浅水 |
| B | Youshashania-Hemicyprinotus-Eucypris组合 | 多盐水—真盐水或更高盐度干旱—半干旱滞水或较封闭浅湖 |
| A | 单一Eucypris组合 | 一般为少盐水或更高盐度湖泊 |
| 注:此次采用威尼斯分类的盐度划分标准,淡水0~0.5‰,少盐水0.5‰~5‰,中盐水5‰~18‰,多盐水18‰~30‰,真盐水30‰~ 40‰,超盐水>40‰。 | ||
由表 3可知,在A阶段是单一Eucypris组合,指示少盐水或更高盐度湖泊环境,Eucypris一般生活在淡水和少盐的水体中,也可在更高盐度湖泊中出现[58-60],这与前述通过介壳微量元素所得出的A阶段古湖为盐度较低且还原性较强的结论不矛盾;B阶段为Youshashania-Hemicyprinotus-Eucypris组合,指示多盐水—真盐水或更高盐度干旱—半干旱滞水或封闭浅湖环境,相比于A和C阶段,该阶段化石组合中出现了Youshashania,它是生活在多盐水-真盐水或更高盐度较干旱环境下的喜盐属[16, 58-59],同时也出现了Hemicyprinotus,它生活在少盐水—真盐水河口或湖泊近岸半氧化浅水环境[16, 61],表明该阶段古湖整体盐度较高和氧化性较强,水位较低,气候较干旱,这与介壳微量元素得出的结论一致;C阶段为Hemicyprinotus-Eucypris组合,指示少盐水—真盐水或更高盐度河口或湖泊近岸浅水,该阶段主要以Hemicyprinotus为主,表明古湖开始萎缩,湖水变浅,与前述介壳微量元素表明的该阶段古湖水位下降,气候变干旱的结论基本一致。
4.4 柴西上干柴沟组中上段古气候演化及影响因素前述通过介壳微量元素和化石组合特征古环境古气候分析表明,柴达木盆地西部上干柴沟组中上段(28.35~22.33 Ma)古气候主要有三个阶段的演化特征,A阶段(28.35~26.42 Ma),古气候较为湿润;B阶段(26.42~23.08 Ma),古气候整体相对干旱,在末段干旱程度有所缓解;C阶段(23.08~22.33 Ma),古气候又向干旱演化。
通过介壳微量元素与全球深海氧同位素的对比(图 5,6),古气候较为湿润的A阶段对应的深海δ18O较高,全球气温相对偏低,但当时青藏高原整体古海拔不是很高[62],柴达木盆地西部古海拔也大约只有1 500 m[26],所以当时气温不会很低,而据Song et al.[63]柴达木盆地30~26.42 Ma化学风化指标为开始持续增加和后续为稳定的高值,表明该阶段气候向暖湿演化,综合表明28.35~26.42 Ma,柴达木盆地西部气候为相对温暖湿润;古气候整体相对干旱的B阶段对应的深海δ18O较低,为晚渐新世暖期[38, 64],洪汉烈等[65]通过黏土矿物学特征表明柴达木盆地~26.5 Ma的升温事件与全球气候演化相一致,而Sun et al.[66]研究表明此期间柴达木盆地周围植被主要以稀释草原为主且气候干热,表明26.42~23.08 Ma,柴达木盆地西部气候总体以炎热干旱为特点,本次研究表明在B阶段末气候干旱程度有所降低;古气候向干旱演化的C阶段对应深海δ18O较高,特别是23.08 Ma对应渐新世—中新世界限处Mi-1冰期事件[38, 64],表明全球气候又开始变冷,张克信等[67-68]认为约23 Ma青藏高原不整合面广布,标志青藏高原的整体隆升,青藏高原南部的冈底斯和喜马拉雅在早中新世也有明显的构造抬升[69],表明早中新世全球气候变冷、青藏高原隆升对柴达木盆地西部气候影响较大,23.08~22.33Ma,柴达木盆地西部气候变冷干。而其西南边的沱沱河盆地,东南边的青海循化盆地及兰州盆地在约23 Ma也开始变得干旱[70-72],Xu et al.[37]的研究也表明从23 Ma年开始青藏高原东北缘是干旱的气候条件,表明早中新世整个中国西北内陆干旱化开始。自~34 Ma副特提斯海从塔里木盆地西南退出[73-74],并不断向西退缩,导致中亚陆地面积增加和西风环流带来的水汽减少[75],特别是晚渐新世—早中新世其面积的向西缩减是亚洲内陆干旱化形成的重要原因之一[76],所以副特提斯海的西退对上述柴达木盆地西部各阶段的气候演化也有一定影响。
5 结论通过分析柴达木盆地西部上干柴沟组中上段(28.35~22.33 Ma)介壳微量元素比值Sr/Ca、Ba/Ca、U/Ca、Mn/Ca及元素Sr、Ba、U、Mn变化特征及介壳化石(Eucypris、Youshashania、Hemicyprinotus)组合特征,并结合同期全球深海氧同位素及前人研究成果,我们得出以下结论:
(1)柴西上干柴沟组中上段介壳微量元素有明显的A(28.35~26.42 Ma)、B(26.42~23.08 Ma)及C(23.08~22.33 Ma)三个阶段的变化特征,介壳微量元素比值Sr/Ca、Ba/Ca、U/Ca及元素Sr、Ba、U在A阶段值较低,B阶段值整体较高,段末值有所下降,C阶段值明显上升,Mn/Ca和Mn值变化大致相反。相应各阶段的介壳化石组合分别为单一Eucypris组合、Youshashania -Hemicyprinotus-Eucypris组合及Hemicyprinotus-Eucypris组合。
(2)柴西上干柴沟组中上段古湖古环境主要经历了三个阶段的演化特征:A阶段,古湖为盐度较低和还原性较强的高水位深湖环境;B阶段,古湖整体为盐度较高和氧化性较强的浅湖环境,在该阶段末盐度和氧化性有所下降,水位有所上升;C阶段,古湖盐度和氧化性又明显升高,湖水变浅。
(3)柴西上干柴沟组中上段古气候主要经历了三个阶段的演化特征:A阶段,古气候相对温暖湿润;B阶段,古气候整体炎热干旱,在该阶段末干旱程度下降;C阶段,古气候向冷干演化,响应了早中新世中国西北内陆干旱化。该地质时段古气候演化主要受全球气候演化和青藏高原隆升的影响,与副特提斯海西退也有一定关系。
致谢 杜丁丁博士对本论文的完善提供了宝贵意见,感谢审稿专家和编辑提出的宝贵意见!
| [1] |
王亚琼, 沙金庚. 介形类的形态学及其环境、功能和分类学意义[J]. 微体古生物学报, 2009, 26(3): 283-290. [Wang Yaqiong, Sha Jingeng. Morphology of ostracods and its significance of environment, function and taxonomy[J]. Acta Micropalaeontologica Sinica, 2009, 26(3): 283-290. doi: 10.3969/j.issn.1000-0674.2009.03.009] |
| [2] |
张家武, 何晶, 陈硕, 等. 第四纪湖相介形类壳体化石在古环境中的应用:种属组合研究进展与问题[J]. 地球科学进展, 2009, 24(11): 1229-1237. [Zhang Jiawu, He Jing, Chen Shuo, et al. Applications of non-marine ostracods in quaternary paleoenvironment-Advances and problems in fossil assemblages[J]. Advances in Earth Science, 2009, 24(11): 1229-1237. doi: 10.3321/j.issn:1001-8166.2009.11.007] |
| [3] |
Holmes J A, Chivas A R. Ostracod shell chemistry-overview[M]//Holmes J A, Chivas A R. The ostracoda: applications in qaternary research. Washington DC: American Geophyical Union,, 2002: 183-204.
|
| [4] |
Börner N, De Baere B, Yang Q C, et al. Ostracod shell chemistry as proxy for paleoenvironmental change[J]. Quaternary International, 2013, 313-314: 17-37. doi: 10.1016/j.quaint.2013.09.041 |
| [5] |
Yang Q C, Jochum K P, Stoll B, et al. Trace element variability in single ostracod valves as a proxy for hydrochemical change in Nam Co, central Tibet, during the Holocene[J]. Palaeogeography, Palaeoclimatology, Palaeoecology, 2014, 399: 225-235. doi: 10.1016/j.palaeo.2014.01.014 |
| [6] |
Börner N, De Baere B, Akita L G, et al. Stable isotopes and trace elements in modern ostracod shells:implications for reconstructing past environments on the Tibetan Plateau, China[J]. Journal of Paleolimnology, 2017, 58(2): 191-211. doi: 10.1007/s10933-017-9971-1 |
| [7] |
Turpen J B, Angell R W. Aspects of molting and calcification in the ostracod Heterocyprisl[J]. The Biological Bulletion, 1971, 140(2): 331-338. doi: 10.2307/1540077 |
| [8] |
Chivas A R, De Deckker P, Shelly J M G. Magnesium and strontium in non-marine ostracod shells as indicators of palaeosalinity and palaeotemperature[J]. Hydrobiologia, 1986, 143(1): 135-142. doi: 10.1007/BF00026656 |
| [9] |
Chivas A R, De Deckker P, Shelly J M G. Magnesium content of ostracods shells:A new palaeosalinometer and palaeothermometer[J]. Palaeogeography, Palaeoclimatology, Palaeoecology, 1986, 54(1/2/3/4): 43-61. |
| [10] |
Holmes J A. Trace-element and stable-isotope geochemistry of non-marine ostracod shells in quaternary palaeoenvironmental reconstruction[J]. Journal of Paleolimnology, 1996, 15(3): 223-235. doi: 10.1007/BF00213042 |
| [11] |
李军, 余俊清. 湖相介形类壳体地球化学在环境变化研究中的应用与进展[J]. 湖泊科学, 2001, 13(4): 367-375. [Li Jun, Yu Junqing. Lacustrine ostracodes as environmental change indicators:application and advance[J]. Journal of Lake Sciences, 2001, 13(4): 367-375. doi: 10.3321/j.issn:1003-5427.2001.04.012] |
| [12] |
王焯.松科一井南孔白垩纪中期介形类化石壳体稳定同位素及微量元素研究[D].北京: 中国地质大学(北京), 2010. [Wang Zhuo. Study on stable isotope and trace elements of ostracod fossil shell from Middle Cretaceous in the southern SK-1[D]. Beijing: China University of Geosciences (Beijing), 2010.] http://cdmd.cnki.com.cn/Article/CDMD-11415-2010085667.htm
|
| [13] |
惠博, 伊海生, 夏国清, 等. 柴达木盆地西部新生代沉积演化特征[J]. 中国地质, 2011, 38(5): 1274-1281. [Hui Bo, Yi Haisheng, Xia Guoqing, et al. Characteristics of Cenozoic sedimentary evolution in western Qaidam Basin[J]. Geology in China, 2011, 38(5): 1274-1281. doi: 10.3969/j.issn.1000-3657.2011.05.014] |
| [14] |
Miao Y F, Fang X M, Liu Y S, et al. Late Cenozoic pollen concentration in the western Qaidam Basin, northern Tibetan Plateau, and its significance for paleoclimate and tectonics[J]. Review of Palaeobotany and Palynology, 2016, 231: 14-22. doi: 10.1016/j.revpalbo.2016.04.008 |
| [15] |
Du D D, Zhang C J, Mughal M S, et al. Detrital apatite fission track constraints on Cenozoic tectonic evolution of the northeastern Qinghai-Tibet Plateau, China:Evidence from Cenozoic strata in Lulehe section, Northern Qaidam Basin[J]. Journal of Mountain Science, 2018, 15(3): 532-547. doi: 10.1007/s11629-017-4692-5 |
| [16] |
青海石油管理局勘探开发研究院, 中国科学院南京地质古生物研究所. 柴达木盆地第三纪孢粉学研究[M]. 北京: 石油工业出版社, 1985: 8-41. [Qinghai Petroleum Exploration and Development Research Institute, Nanjing Institute of Paleontology, Chinese Academy of Sciences. The Tertiary palynology in Qaidam Basin[M]. Beijing: Petroleum Industry Press, 1985: 8-41.]
|
| [17] |
青海石油管理局勘探开发研究院, 中国科学院南京地质古生物研究所. 柴达木盆地第三纪介形类动物群[M]. 南京: 南京大学出版社, 1988: 2-3. [Qinghai Petroleum Exploration and Development Research Institute, Nanjing Institute of Paleontology, Chinese Academy of Sciences. The Tertiary ostracod fauna in Qaidam Basin[M]. Nanjing: Nanjing University Press, 1988: 2-3.]
|
| [18] |
杨藩, 唐文松, 魏景民, 等. 中国油气区第三系(Ⅱ)-西北油气区分册[M]. 北京: 石油工业出版社, 1994: 1-253. [Yang Fan, Tang Wensong, Wei Jingmin, et al. Tertiary oil and gas region of the China(Ⅱ)-Fascicule of the northwest oil and gas region[M]. Beijing: Petroleum Industry Press, 1994: 1-253.]
|
| [19] |
张伟林.柴达木盆地新生代高精度磁性地层与青藏高原隆升[D].兰州: 兰州大学, 2006. [Zhang Weilin. Cenozoic uplift of the Tibetan Plateau: Evidence from high resolution magnetostratigraphy of the Qaidam Basin[D]. Lanzhou: Lanzhou University, 2006.]
|
| [20] |
樊小龙, 余平辉, 曾亮, 等. 柴达木盆地新生界生物地层年代研究[J]. 微体古生物学报, 2016, 33(4): 363-378. [Fan Xiaolong, Yu Pinghui, Zeng Liang, et al. The biostratigraphic and chronological research of Cenozoic in the Qaidam Basin, northwest China[J]. Acta Micropalaeontologica Sinica, 2016, 33(4): 363-378.] |
| [21] |
赵加凡, 陈小宏, 杜业波. 柴达木第三纪湖盆沉积演化史[J]. 石油勘探与开发, 2004, 31(3): 41-44. [Zhao Jiafan, Chen Xiaohong, Du Yebo. The Tertiary sedimentary evolution of the Qaidam Basin, Northwest China[J]. Petroleum Exploration and Development, 2004, 31(3): 41-44. doi: 10.3321/j.issn:1000-0747.2004.03.011] |
| [22] |
王建, 席萍, 刘泽纯, 等. 柴达木盆地西部新生代气候与地形演变[J]. 地质论评, 1996, 42(2): 166-173. [Wang Jian, Xi Ping, Liu Zechun, et al. Cenozoic climatic and topographical changes in the western Qaidam Basin[J]. Geological Review, 1996, 42(2): 166-173. doi: 10.3321/j.issn:0371-5736.1996.02.009] |
| [23] |
Wang J, Wang Y J, Liu Z C, et al. Cenozoic environmental evolution of the Qaidam Basin and its implications for the uplift of the Tibetan Plateau and the drying of central Asia[J]. Palaeogeography, Palaeoclimatology, Palaeoecology, 1999, 152(1/2): 37-47. |
| [24] |
贾艳艳, 邢学军, 孙国强, 等. 柴北缘西段古-新近纪古气候演化[J]. 地球科学——中国地质大学学报, 2015, 40(12): 1955-1967. [Jia Yanyan, Xing Xuejun, Sun Guoqiang, et al. The Paleogene-Neogene paleoclimate evolution in western sector of northern margin of Qaidam Basin[J]. Earth Science-Journal of China University of Geosciences, 2015, 40(12): 1955-1967.] |
| [25] |
Li L L, Wu C D, Fan C F, et al. Carbon and oxygen isotopic constraints on paleoclimate and paleoelevation of the southwestern Qaidam Basin, northern Tibetan Plateau[J]. Geoscience Frontiers, 2017, 8(5): 1175-1186. doi: 10.1016/j.gsf.2016.12.001 |
| [26] |
韩文霞.柴达木盆地新生代地层记录的亚洲内陆干旱气候演化[D].兰州: 兰州大学, 2008. [Han Wenxia. Climatic records of Cenozoic sediments from Qaidam Basin and their implications on drying of Asian inland[D]. Lanzhou: Lanzhou University, 2008.] http://cdmd.cnki.com.cn/Article/CDMD-10730-2009180844.htm
|
| [27] |
宋博文.柴达木盆地北缘早始新世-上新世环境演变及生物群研究[D].武汉: 中国地质大学, 2013. [Song Bowen. The Early Eocene to Pliocene palaeoenvironment evolution and biota in the northern Qaidam Basin[D]. Wuhan: China University of Geosciences, 2013.] http://cdmd.cnki.com.cn/Article/CDMD-10491-1014158080.htm
|
| [28] |
曹国强.柴达木盆地西部地区第三系沉积相研究[D].广州: 中国科学院广州地球化学研究所, 2005. [Cao Guoqiang. Sedimentary facies of the Tertiary in west Qaidam Basin[D]. Guangzhou: Guangzhou Institutes of Geochemistry, Chinese Academy of Sciences, 2005.] http://cdmd.cnki.com.cn/Article/CDMD-80165-2005128931.htm
|
| [29] |
夏国清.柴达木盆地西南缘新生代构造隆升的沉积记录[D].成都: 成都理工大学, 2012. [Xia Guoqing. The sedimentary records of the tectonic uplift of the southwest Qaidam Basin[D]. Chengdu: Chengdu University of Technology, 2012.] http://cdmd.cnki.com.cn/Article/CDMD-10616-1012500831.htm
|
| [30] |
鲍晶.柴达木盆地沉积通量及元素地球化学记录的新生代风化剥蚀[D].兰州: 兰州大学, 2017. [Bao Jing. Cenozoic sediment flux and geochemical records in the Qaidam Basin, northern Tibetan Plateau, and their implications for weathering and denudation[D]. Lanzhou: Lanzhou University, 2017.] http://cdmd.cnki.com.cn/Article/CDMD-10730-1018803997.htm
|
| [31] |
Fang X M, Zhang W L, Meng Q Q, et al. High-resolution magnetostratigraphy of the Neogene Huaitoutala section in the eastern Qaidam Basin on the NE Tibetan Plateau, Qinghai province, China and its implication on tectonic uplift of the NE Tibetan Plateau[J]. Earth and Planetary Science Letters, 2007, 258(1/2): 293-306. |
| [32] |
Ji J L, Zhang K X, Clift P D, et al. High-resolution magnetostratigraphic study of the Paleogene-Neogene strata in the northern Qaidam Basin:Implications for the growth of the northeastern Tibetan Plateau[J]. Gondwana Research, 2017, 46: 141-155. doi: 10.1016/j.gr.2017.02.015 |
| [33] |
王亚东, 方小敏, 高军平, 等. 柴达木盆地西部地区断裂类型及油气勘探意义[J]. 地质科学, 2009, 44(3): 957-965. [Wang Yadong, Fang Xiaomin, Gao Junping, et al. The fault types and the implication of petrolic prospect in the west of the Qaidam Basin[J]. Chinese Journal of Geology, 2009, 44(3): 957-965. doi: 10.3321/j.issn:0563-5020.2009.03.014] |
| [34] |
王亚东, 张涛, 迟云平, 等. 柴达木盆地西部地区新生代演化特征与青藏高原隆升[J]. 地学前缘, 2011, 18(3): 141-150. [Wang Yadong, Zhang Tao, Chi Yunping, et al. Cenozoic uplift of the Tibetan Plateau:Evidence from tectonic-sedimentary evolution of the western Qaidam Basin[J]. Earth Science Frontiers, 2011, 18(3): 141-150.] |
| [35] |
马新民, 刘池洋, 罗金海, 等. 柴达木盆地上干柴沟组时代归属及代号变更建议[J]. 现代地质, 2014, 28(6): 1266-1274. [Ma Xinmin, Liu Chiyang, Luo Jinhai, et al. Age assignment and suggestion on stratal code alteration of upper Ganchaigou Formation, Qaidam Basin[J]. Geoscience, 2014, 28(6): 1266-1274. doi: 10.3969/j.issn.1000-8527.2014.06.018] |
| [36] |
Cohen K M, Finney S C, Gibbard P L, et al. The ICS international chronostratigraphic chart[J]. Episodes, 2013, 36(3): 199-204. doi: 10.18814/epiiugs/2013/v36i3/002 |
| [37] |
Xu Y D, Zhang K X, Yang Y F, et al. Neogene evolution of the north-eastern Tibetan Plateau based on sedimentary, paleoclimatic and tectonic evidence[J]. Palaeogeography, Palaeoclimatology, Palaeoecology, 2018, 512: 33-45. doi: 10.1016/j.palaeo.2018.05.012 |
| [38] |
Cramer B S, Toggweiler J R, Wright J D, et al. Ocean overturning since the Late Cretaceous:Inferences from a new benthic foraminiferal isotope compilation[J]. Paleoceanography & Paleoclimatology, 2009, 24(4): PA4216. |
| [39] |
Chivas A R, De Deckker P, Shelly J M G. Strontium content of ostracods indicates lacustrine palaeosalinity[J]. Nature, 1985, 316(6025): 251-253. doi: 10.1038/316251a0 |
| [40] |
张彭熹, 张保珍, 钱桂敏, 等. 青海湖全新世以来古环境参数的研究[J]. 第四纪研究, 1994, 14(3): 225-238. [Zhang Pengxi, Zhang Baozhen, Qian Guimin, et al. The study of paleoclimatic parameter of Qinghai Lake since Holocene[J]. Quaternary Sciences, 1994, 14(3): 225-238. doi: 10.3321/j.issn:1001-7410.1994.03.004] |
| [41] |
Bridgwater N D, Holmes J A, O'Hara S L. Complex controls on the trace-element chemistry of non-marine ostracods:an example from Lake Pátzcuaro, central Mexico[J]. Palaeogeography, Palaeoclimatology, Palaeoecology, 1999, 148(1/2/3): 117-131. |
| [42] |
胡广, 金章东, 张飞. 利用介形类壳体Sr, Mg重建古环境受自生碳酸盐矿物的限制及机理探讨[J]. 中国科学(D辑):地球科学, 2008, 38(2): 177-186. [Hu Guang, Jin Zhangdong, Zhang Fei. The study on mineral limitation and mechanism about the reconstruction of palaeoenvironment by self-generated carbonate using Sr and Mg of ostracod shells[J]. Science China (Seri. D):Earth Sciences, 2008, 38(2): 177-186.] |
| [43] |
Ricketts R D, Johnson T C, Brown E T, et al. The Holocene paleolimnology of Lake Issyk-Kul, Kyrgyzstan:trace element and stable isotope composition of ostracodes[J]. Palaeogeography, Palaeoclimatology, Palaeoecology, 2001, 176(1/2/3/4): 207-227. |
| [44] |
Kim B, Cheong D, Lee E. Paleoenvironmental changes in northern Mongolia during the last deglaciation revealed by trace element records in ostracods from Lake Hovsgol[J]. Quaternary International, 2015, 384: 169-179. doi: 10.1016/j.quaint.2015.04.041 |
| [45] |
曾承, 安芷生, 刘卫国, 等. 湖泊沉积物记录的湖水古盐度定量研究进展[J]. 盐湖研究, 2007, 15(4): 13-19. [Zeng Cheng, An Zhisheng, Liu Weiguo, et al. Quantitative research progress on palaeo-salinity deduced from lacustrine sediments[J]. Journal of Salt Lake Research, 2007, 15(4): 13-19. doi: 10.3969/j.issn.1008-858X.2007.04.003] |
| [46] |
王随继, 黄杏珍, 妥进才, 等. 泌阳凹陷核桃园组微量元素演化特征及其古气候意义[J]. 沉积学报, 1997, 15(1): 65-70. [Wang Suiji, Huang Xingzhen, Tuo Jincai, et al. Evolutional characteristics and their paleoclimate significance of trace elements in the Hetaoyuan Formation, Biyang Depression[J]. Acta Sedimentologica Sinica, 1997, 15(1): 65-70.] |
| [47] |
刘春莲, 秦红, 车平, 等. 广东三水盆地始新统心组生油岩元素地球化学特征及沉积环境[J]. 古地理学报, 2005, 7(1): 125-136. [Liu Chunlian, Qin Hong, Che Ping, et al. Elemental geochemistry and sedimentary environments of soure rocks of the Buxin Formation of Eocene in Sanshui Basin, Guangdong province[J]. Journal of Palaeogeography, 2005, 7(1): 125-136. doi: 10.3969/j.issn.1671-1505.2005.01.012] |
| [48] |
Carbonel P, Tölderer-Farmer M. The ostracod carapace as a hydrochemical source of information at water/sediment interface[J]. Developments in Palaeontology and Stratigraphy, 1988, 11: 341-351. doi: 10.1016/S0920-5446(08)70193-6 |
| [49] |
Bodergat A M, Rio M, Andreani A M. Chemical-composition and ornamentation of Cyprideis-torosa(Crustacea, Ostracoda)in the paralic environment[J]. Oceanologica Acta, 1991, 14(5): 505-514. |
| [50] |
刘传联, 赵泉鸿. 山东东营盆地早第三纪介形虫壳体微量元素的特征及意义[J]. 微体古生物学报, 2001, 18(2): 156-162. [Liu Chuanlian, Zhao Quanhong. Characteristics of trace elements in Paleogene ostracod shells from the Dongying Basin and their significance[J]. Acta Micropalaeontologica Sinica, 2001, 18(2): 156-162. doi: 10.3969/j.issn.1000-0674.2001.02.005] |
| [51] |
Gasse F, Fontes J C, Plaziat J C, et al. Biological remains, geochemistry and stable isotopes for the reconstruction of environmental and hydrological changes in the Holocene lakes from north Sahara[J]. Palaeogeography, Palaeoclimatology, Palaeoecology, 1987, 60: 1-46. doi: 10.1016/0031-0182(87)90022-8 |
| [52] |
Davison W. Iron and manganese in lakes[J]. Earth Science Redews, 1993, 34(2): 119-163. |
| [53] |
Fritz S C. Twentieth-century salinity and water-level fluctuations in Devils Lake, North Dakota:Test of a diatom-based transfer function[J]. Limnology and Oceanography, 1990, 35(8): 1771-1781. doi: 10.4319/lo.1990.35.8.1771 |
| [54] |
杨红梅. 青藏高原通天河盆地五道梁组介形虫壳体Mg/Ca和Sr/Ca地球化学特征及古环境意义[J]. 成都理工大学学报(自然科学版), 2009, 36(3): 311-319. [Yang Hongmei. The palaeolimnological record from northern Tibet based on trace element chemistry of ostracod shells and the paleoenvironment implication in Tongtianhe Basin, Tibet, China[J]. Journal of Chengdu University of Technology(Sciences & Technology Edition), 2009, 36(3): 311-319. doi: 10.3969/j.issn.1671-9727.2009.03.015] |
| [55] |
曹建廷, 沈吉, 王苏民, 等. 内蒙古岱海地区小冰期气候演化特征的地球化学记录[J]. 地球化学, 2001, 30(3): 231-235. [Cao Jianting, Shen Ji, Wang Sumin, et al. Geochemical record for the characteristics of climate change during the little ice age in Daihai Lake, Nei Mongol[J]. Geochimica, 2001, 30(3): 231-235. doi: 10.3321/j.issn:0379-1726.2001.03.005] |
| [56] |
孙镇城, 乔子真, 杨革联, 等. 柴达木盆地归属问题的讨论[J]. 古地理学报, 2002, 4(1): 59-66. [Sun Zhencheng, Qiao Zizhen, Yang Gelian, et al. Discussion on ownership of Qaidam Basin[J]. Journal of Palaeogeography, 2002, 4(1): 59-66. doi: 10.3969/j.issn.1671-1505.2002.01.007] |
| [57] |
李军, 余俊清. 湖相介形虫古生态学在环境变化研究中的应用[J]. 盐湖研究, 2002, 10(1): 66-71. [Li Jun, Yu Junqing. Application of lacustrine ostracodes to the study of environmental changes[J]. Journal of Salt Lake Research, 2002, 10(1): 66-71. doi: 10.3969/j.issn.1008-858X.2002.01.010] |
| [58] |
杨平, 王海玲, 张红欣. 博1井地区地层划分对比及沉积环境评价[J]. 青海石油, 2003, 21(1): 8-16. [Yang Ping, Wang Hailing, Zhang Hongxin. The stratigraphic division and assessment of sedimentary environment of Bo-1 Well Drilling region[J]. Qinghai Petroleum, 2003, 21(1): 8-16.] |
| [59] |
柳祖汉, 杨孟达, 钟建华, 等. 柴达木盆地西部第三系碳酸盐岩层的古生物特征[J]. 湖南科技大学学报(自然科学版), 2005, 20(2): 11-14. [Liu Zuhan, Yang Mengda, Zhong Jianhua, et al. Paleontologic characteristics of the Tertiary carbonate beds in the west of Chaidamu Basin[J]. Journal of Hunan University of Science & Technology(Natural Science Edition), 2005, 20(2): 11-14.] |
| [60] |
吉利明, 姜桂凤, 祝幼华. 柴达木盆地碱石山地区中新世介形类及其古环境[J]. 新疆石油地质, 2007, 28(2): 158-162. [Ji Liming, Jiang Guifeng, Zhu Youhua. The Miocene ostracoda and paleoenvironment in Jianshishan area of Qaidam Basin[J]. Xinjiang Petroleum Geology, 2007, 28(2): 158-162. doi: 10.3969/j.issn.1001-3873.2007.02.008] |
| [61] |
杨藩, 乔子真, 张海泉, 等. 柴达木盆地新生代介形类动物群特征及环境意义[J]. 古地理学报, 2006, 8(2): 143-156. [Yang Fan, Qiao Zizhen, Zhang Haiquan, et al. Features of the Cenozoic ostracod fauna and environmental significance in Qaidam Basin[J]. Journal of Palaeogeography, 2006, 8(2): 143-156. doi: 10.3969/j.issn.1671-1505.2006.02.001] |
| [62] |
李吉均, 文世宣, 张青松, 等. 青藏高原隆起的时代、幅度和形式的探讨[J]. 中国科学, 1979(6): 608-616. [Li Jijun, Wen Shixuan, Zhang Qingsong, et al. Discussion on time, range and forms of the rise of the Tibetan Plateau[J]. Science in China, 1979(6): 608-616.] |
| [63] |
Song B W, Zhang K X, Lu J F, et al. The middle Eocene to early Miocene integrated sedimentary record in the Qaidam Basin and its implications for paleoclimate and early Tibetan Plateau uplift[J]. Canadian Journal of Earth Sciences, 2013, 50(2): 183-196. doi: 10.1139/cjes-2012-0048 |
| [64] |
Zachos J, Pagani M, Sloan L, et al. Rrends, rhythms, and aberrations in global climate 65Ma to present[J]. Science, 2001, 292(5517): 686-693. doi: 10.1126/science.1059412 |
| [65] |
洪汉烈, 王朝文, 徐耀明, 等. 青藏高原新生代以来气候环境演化的粘土矿物学特征[J]. 地球科学——中国地质大学学报, 2010, 35(5): 728-736. [Hong Hanlie, Wang Chaowen, Xu Yaoming, et al. Paleoenvironment evolution of the Qinghai-Tibet Plateau since the Cenozoic[J]. Earth Science-Journal of China University of Geosciences, 2010, 35(5): 728-736.] |
| [66] |
Sun X J, Wang P X. How old is the Asian monsoon system?-Palaeobotanical records from China[J]. Palaeogeography, Palaeoclimatology, Palaeoecology, 2005, 222(3/4): 181-222. |
| [67] |
张克信, 王国灿, 曹凯, 等. 青藏高原新生代主要隆升事件:沉积响应与热年代学记录[J]. 中国科学(D辑):地球科学, 2008, 38(12): 1575-1588. [Zhang Kexin, Wang Guocan, Cao Kai, et al. Cenozoic uplift events of the Tibetan Plateau:Sedimentary response and thermal chronology records[J]. Science China(Seri. D):Earth Sciences, 2008, 38(12): 1575-1588.] |
| [68] |
张克信, 王国灿, 骆满生, 等. 青藏高原新生代构造岩相古地理演化及其对构造隆升的响应[J]. 地球科学——中国地质大学学报, 2010, 35(5): 697-712. [Zhang Kexin, Wang Guocan, Luo Mansheng, et al. Evolution of tectonic lithofacies paleogeography of Cenozoic of Qinghai-Tibet Plateau and its response to uplift of the Plateau[J]. Earth Science-Journal of China University of Geosciences, 2010, 35(5): 697-712.] |
| [69] |
Harrison T M, Copeland P, Kidd W S F, et al. Raising tibet[J]. Science, 1992, 255(5052): 1663-1670. doi: 10.1126/science.255.5052.1663 |
| [70] |
刘志飞, 王成善, 金玮, 等. 青藏高原沱沱河盆地渐新-中新世沉积环境分析[J]. 沉积学报, 2005, 23(2): 210-217. [Liu Zhifei, Wang Chengshan, Jin Wei, et al. Oligo-Miocene depositional environment of the Tuotuohe Basin, central Tibetan Plateau[J]. Acta Sedimentologica Sinica, 2005, 23(2): 210-217. doi: 10.3969/j.issn.1000-0550.2005.02.004] |
| [71] |
殷科, 洪汉烈, 李荣彪, 等. 循化盆地晚渐新世-早中新世沉积物中黏土矿物特征及其古气候指示意义[J]. 地质科技情报, 2010, 29(3): 41-48. [Yin Ke, Hong Hanlie, Li Rongbiao, et al. Clay mineralogy and its palaeoclimatic indicator of the Late Oligocene and Early Miocene in Xunhua Basin[J]. Geological Science and Technology Information, 2010, 29(3): 41-48.] |
| [72] |
王扬, 刘星星, 李再军, 等. 兰州盆地第三纪沉积物常量元素变化及其古环境意义[J]. 地球环境学报, 2016, 7(4): 393-404. [Wang Yang, Liu Xingxing, Li Zaijun, et al. Major elemental compositions of Tertiary sediments in Lanzhou Basin and their paleoenvironment implication[J]. Journal of Earth Environment, 2016, 7(4): 393-404.] |
| [73] |
孙东怀, 王鑫, 李宝锋, 等. 新生代特提斯海演化过程及其内陆干旱化效应研究进展[J]. 海洋地质与第四纪地质, 2013, 33(4): 135-151. [Sun Donghuai, Wang Xin, Li Baofeng, et al. Evolution of Cenozoic Tethys and its environmental effects on inland drought[J]. Marine Geology and Quaternary Geology, 2013, 33(4): 135-151.] |
| [74] |
戴霜, 张明震, 彭栋祥, 等. 中国西北地区中-新生代构造与气候格局演化[J]. 海洋地质与第四纪地质, 2013, 33(4): 153-168. [Dai Shuang, Zhang Mingzhen, Peng Dongxiang, et al. The Mesozoic-Cenozoic evolution of the tectonic and climatic patterns, NW China[J]. Marine Geology and Quaternary Geology, 2013, 33(4): 153-168.] |
| [75] |
孙继敏, 刘卫国, 柳中晖, 等. 青藏高原隆升与新特提斯海退却对亚洲中纬度阶段性气候干旱的影响[J]. 中国科学院院刊, 2017, 32(9): 951-958. [Sun Jimin, Liu Weiguo, Liu Zhong-hui, et al. Effects of the uplift of the Tibetan Plateau and retreat of Neotethys Ocean on the stepwise aridification of mid-latitude Asian Interior[J]. Bulletin of Chinese Academy of Sciences, 2017, 32(9): 951-958.] |
| [76] |
祝淑雅, 吴海斌, 李琴, 等. 晚新生代以来中国西北植被演化及反映的干旱化过程[J]. 第四纪研究, 2016, 36(4): 820-831. [Zhu Shuya, Wu Haibin, Li Qin, et al. Aridification in north-western China since the Late Cenozoic evidenced by the vegetation change[J]. Quaternary Sciences, 2016, 36(4): 820-831.] |
2019, Vol. 37


