扩展功能
文章信息
- 牟传龙, 王秀平, 王启宇, 王远翀
- MOU ChuanLong, WANG XiuPing, WANG QiYu, WANG YuanChong
- 关于苏里格气田东二区盒8段储层成岩相的再认识
- The Recognition of Diagenetic Facies on the case from the Reservoir in He8 Section of Shihezi Formation, East Ⅱ Part of Sulige Gas Field, Qrdos Basin
- 沉积学报, 2016, 34(2): 346-355
- ACTA SEDIMENTOLOGICA SINCA, 2016, 34(2): 346-355
- 10.14027/j.cnki.cjxb.2016.02.013
-
文章历史
- 收稿日期: 2015-05-04
- 收修改稿日期: 2015-07-03
2. 国土资源部沉积盆地与油气资源重点实验室 成都 610081;
3. 成都理工大学 成都 610059
2. Key Laboratory Sedimentary Basins Oil and Gas Resources, Ministry of Land and Resources, Chengdu 610081, China;
3. Chengdu University of Technology, Chengdu 610059, China
随着油气勘探对成岩相研究的迫切要求,成岩相分析成为近期国内外储层研究的重大进展和热门课题之一,其工作原理基于储集岩的成岩历史和孔隙发育情况[1]。成岩相(Diagenetic facies)定义由Teodorovich(1954)第一次提出,并主要通过成岩早期的Ph、Eh参数划分其类型,后经Packham[2]在此基础上进行补充,并定义为:每种成岩相是沉积物经过成岩演化形成的反映特定成岩环境的成岩矿物组合。国内多位学者在此基础上先后对其解释和扩展[3, 4, 5, 6, 7]。在储层的研究中,引入成岩相的概念往往是为了更好的预测有利储层。邹才能等[8]在归纳总结国内外学者的研究后给出储层成岩相的定义,即从一般意义上来说,成岩相是在成岩与构造等作用下,沉积物经历了一定成岩作用和演化阶段的产物;其核心内容是现今的矿物成分和组构面貌;是表征储集体性质、类型和优劣的成因性标志,可借以研究储集体形成机理、空间分布与定量评价。对于碎屑岩储层,沉积相决定成岩相的类型和展布范围[9, 10],而Railsback对碳酸盐岩的成岩相进行研究时,则认为成岩相是具有不同成岩结构的岩体,是客观明确的地质单元,不基于成岩演化的解释,不受沉积相的影响,只与不同成岩环境的成岩序列相关[11]。
由上可知,对于成岩相的认识存在一定的差异。可以确定,成岩相是现今的矿物成分和组构面貌的总体,是沉积物由成岩作用改造形成的。王英华指出成岩相是客观存在的地质体,它具有一定的几何形态、特定的成岩组构和成岩矿物组合。成岩相不同于沉积相,是多种成岩环境和多种成岩作用的产物[4],而“相”是环境的物质表现[12],因此,本质上来说,成岩相就是成岩环境的物质表现。基于成岩环境对储层成岩相进行研究,可以明确成岩相的形成、演化过程,不仅丰富了成岩相的研究,而且对有利成岩相的预测有一定的指导意义。
1 苏里格气田盒8段储层成岩相的控制因素和研究方法
储层成岩相研究能确定影响储集性能的各种成岩作用发育的区带,合理评价有利成岩储集体,从而能更有效地指导油气勘探[3, 8, 13, 14]。储层成岩相主要根据沉积相、测井相、地震相和岩芯薄片等进行综合定量预测[8]。成岩相发育的主要控制因素包括盆地构造背景、盆地充填史、沉积环境和成岩序列、成岩条件(主要指成岩环境介质性质、温度、压力、酸碱度和氧化还原条件及其变化),以及有机质演化的影响、成岩作用类型和强度、成岩时限和过程[15]。
苏里格气田作为低孔低渗的致密储层,其物性特征和致密成因受沉积和成岩因素的共同影响[16, 17, 18]。成岩作用是决定成岩相的形成过程和最终定型的关键因素,其类型、强度受物质与能量因素的共同影响。物质因素主要是包括沉积物和地质流体,是成岩作用发生的前提基础;能量因素主要包括温度场和应力场,是决定成岩作用类型和强度的必要条件[8]。总体来说,苏里格气田东二区盒8段储层成岩相就是沉积物在不同的成岩环境中,受持续的温压、流体介质的影响进行成岩改造,经过一定的演化过程,形成的反映现今组构特征的成岩地质体(图 1)。此次研究,在储集岩石学和成岩作用研究的基础上[19],划分基本成岩相类型;结合构造、温压和流体介质的综合分析,反演出成岩环境及其演化特征;最后将基本成岩相类型与成岩环境的演化相结合,划分出最终成岩相类型。
|
|
图 1 碎屑岩储层成岩相影响因素及形成过程图 Fig. 1 Influence factors and forming process of diagenetic facies in clastic reservoir |
苏里格气田东二区位于鄂尔多斯盆地的东北部,沉积环境为沼泽背景下的辫状河沉积[20, 21]。盒8段断层、褶皱等构造特征不发育,仅有少量的稀松的鼻隆构造,总体呈现北高南低、东高西低的特征。
根据王秀平、牟传龙等[19]对苏里格气田东二区盒8段成岩作用与成岩相的研究,储集岩为岩屑石英砂岩、岩屑砂岩和少量的石英砂岩,并夹有不等粒砂岩、中细粒砂岩和杂砂岩,填隙物中富含凝灰质等易溶组分,成分成熟度和结构成熟度均较低;成岩过程中,主要经历了压实作用、胶结作用、溶解作用、溶蚀作用和交代作用等多种成岩作用改造和复杂的成岩演化:中—强的压实作用造成储集岩的原生孔隙不可逆转的大量消失;胶结作用主要表现为石英加大和自生石英充填粒间孔以及丝状伊利石胶结,堵塞孔隙;而衬里状绿泥石和充填于粒间孔的书页状、蠕虫状高岭石集合体,发育晶间孔,可提供部分储集空间,对孔隙具一定的建设性;交代作用主要表现为碳酸盐矿物的交代,局部层位呈现连晶状铁方解石,并可见绿泥石、伊利石交代高岭石、蒙脱石,交代发生时间较晚,通常造成储集空间大量的充填;溶解、溶蚀作用主要为铝硅酸盐矿物的酸性溶蚀,形成粒内溶孔、溶模孔以及凝灰质溶蚀形成的杂基溶蚀微孔,为主要的建设性成岩作用,并可见相对较弱的石英溶蚀现象,形成少量的石英粒内溶孔和港湾状溶蚀边缘。
根据成岩作用特征,影响苏里格气田东二区盒8段储层成岩相特征的主要成岩因素为:压实作用、硅质与高岭石胶结作用和绿泥石薄膜胶结,以及以有机酸为主的酸性溶蚀作用和碱性交代作用。研究区储层非均质性严重,盒8段储层面孔率平均为2.08%,平均孔径可达76.6 μm,以岩屑溶孔、晶间孔为主,少量的粒间溶孔和填隙物溶孔;平均孔隙度为10.3%,主要介于4.1%~17.0%,渗透率主要介于0.01~3.71×10-3μm2,具有典型的低孔、低渗特点。根据储集岩的物性和成岩作用特征,划分为致密压实相、低孔渗溶蚀相、特低孔渗溶蚀—胶结相、特低孔渗溶蚀—压实相以及致密交代相四种基本成岩相类型。
3 成岩环境特征与成岩演化 3.1 成岩环境的划分根据不同能量场的特点,成岩环境可划分为:海底成岩环境、大气成岩环境(淡水渗流带、淡水潜流带和淡水—海水混合带)、浅埋藏成岩环境和深埋藏成岩环境[22, 23]。而埋藏成岩环境受流体介质性质的影响,通常又划分为酸性和碱性以及二者的过渡类型[24, 25, 26, 27]。成岩环境主要受构造、温压条件和地层水特征的影响,在鄂尔多斯盆地稳定构造背景下,成岩环境特征与地层水的演化特征直接相关。
太原期末,海水全面退出鄂尔多斯盆地,并经历了短期的风化侵蚀间断,而后于早二叠世山西期开始了以陆相沉积为主的特征[28],在盒8段的沉积和浅埋藏期,受到大气淡水的影响。
根据苏里格地区的埋藏史模拟,在沉积—成岩过程中,地层经历了快速埋藏阶段、缓慢埋藏阶段和地层抬升剥蚀阶段[29],地层最大古地温是在埋深最大的早白垩世达到的[30, 31, 32]。苏里格气田烃源岩具有广覆式生烃的特点[33],上古生界天然气属于高成熟度的煤成气,天然气主要来源于苏里格地区及周缘的石炭—二叠系煤系烃源岩,属于近源充注、累积聚气成藏[34]。因此,在成岩过程中,盒8段地层受到了煤系地层有机酸的强烈影响,使地层流体表现为酸性。
石盒子组地层水为来自生烃层和储层中的同沉积水、上石盒子组和山西组以及本身的地层压释水以及凝析水,以沉积压释水为主[33]。地层水的离子浓度差异较明显,表明地层水为互不连通的深层封存环境中的产物,成岩环境是一个比较封闭的环境[35, 36],大气流体的对于埋藏期成岩作用的进行影响很小。随着成岩作用的进行,生烃量逐渐减少,有机酸被消耗和分解,成岩流体向碱性转化。
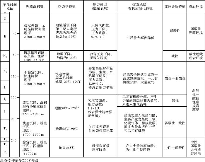
综合以上因素分析,结合岩相与成岩作用特征,苏里格气田盒8段储层的成岩环境演化,由二叠纪盒8期沉积开始至白垩世末期的地层抬升剥蚀,整个主要成岩过程可划分为中性—弱酸性的大气成岩环境、弱酸性—酸性的埋藏成岩环境以及弱碱性的埋藏成岩环境三类成岩环境(图 2)。此后,成岩作用基本停止,地层则处在弱酸性埋藏环境中,根据成岩结构特征,此阶段的水岩反应微弱,对成岩演化和成岩相的划分基本不产生影响,可忽略不计。
|
|
图 2 苏里格气田东二区盒8段成岩环境演化特征(据李仲东等,2008修改) Fig. 2 The evolution characteristics of diagenetic environment in He 8 section of the East Ⅱ part of Sulige gas field(modified from Li, et al., 2008) |
根据成岩作用起始时间来看,成岩演化可以划分为4个阶段:同生成岩阶段—早成岩A早期的压实+弱酸性溶蚀阶段、早成岩A晚期—早成岩B期的压实+弱酸性溶蚀阶段、中成岩A期—中成岩B早期的胶结+酸性溶解阶段、中成岩B晚期与成岩后生阶段的碱性交代胶结阶段[19],大致可表述为:压实—溶蚀—胶结—交代作用既相互重叠又部分连续的过程。成岩流体的特征不仅直接指示了成岩环境的特征,也可间接的反应出成岩作用过程和成岩强度。根据成岩作用类型和成岩结构特征以及成岩矿物自身的物理化学特征,成岩环境和流体变化具体表现为(图 3):
|
|
图 3 苏里格气田东二区盒8段储层成岩演化图(据王秀平等,2013修改) Fig. 3 The evolution characteristics of reservoir in He 8 section of the East Ⅱ part of Sulige Gas Field (modified from Wang, et al., 2013) |
流体包裹体的均一温度为63.2℃~65℃,对应于同生成岩—早成岩A早期,相应的初熔温度为-36.8℃和-37℃,分别对应H2O-NaCl-FeCl2与H2O-Na2CO3-K2CO3盐水体系(图 4)。同生期为开放的大气淡水体系,随着埋深加大,体系由开放向半开放转变,机械压实作用增强,泥岩中的压释水排出,由于下伏煤系地层有机质分解提供CO2,成岩流体表现为弱酸性,并具碳酸盐类盐水体系。大气淡水和压实离心水的活动较强烈,在较强压实作用的背景下,主要发生凝灰质的溶蚀作用,并产生菱铁矿和绿泥石薄膜,形成弱溶蚀—压实相。
|
|
图 4 苏里格气田东二区盒8段流体包裹体均一温度、初溶温度特征 Fig. 4 Average temperature and initial melt temperature of inclusion of sandstone in He 8 section of the East Ⅱ part of Sulige gas field |
随着上覆地层的沉积,成岩环境逐渐变为埋藏环境,受大气淡水作用越来越弱,地层水主要来自压释水。根据流体包裹体的均一温度(主要介于65℃~85℃)和相应的初溶温度(主要-52.2℃和-55℃),早成岩A晚期—早成岩B期发育的盐水体系主要为H2O-NaCl-CaCl2型和H2O-MgCl2-CaCl2型(图 4)。随着有机质演化的进行,有机酸开始大量生成,成岩流体呈弱酸性,碳酸盐离子受酸性介质的影响,释放出CO2并转化为稳定的氯离子,表现为氯化物盐水体系。铝硅酸盐矿物发生广泛的溶蚀,形成硅质、高岭石胶结物,并开始产生伊/蒙混层矿物。因此,早成岩A晚期—早成岩B期表现为持续压实作用下的埋藏弱酸性溶蚀阶段,形成溶蚀—压实相。
中成岩A期和—中成岩B早期,流体包裹体的均一温度为105℃~130℃,其初熔温度为-55℃、-35℃、-50.5℃和-52.2℃,表明发育的盐水体系主要为H2O-NaCl-CaCl2型、H2O-NaCl-MgCl2型、H2O-KCl-CaCl2和H2O-MgCl2-CaCl2型,部分包裹体表现为H2O-Na2CO3-K2CO3(初溶温度为-37℃)和H2O-CaCl2(初溶温度为-49.5℃)的盐水体系(图 4),说明此阶段地层流体离子类型多,盐度也较高,水岩反应复杂。此阶段受大气淡水的作用十分微弱,压实作用也逐渐减弱,而有机质的生烃能力达到最强,地层水仍表现为酸性。来自邻近泥岩层的压释水大量减少,成岩流体受下伏地层高能的生烃排水作用影响,使得此阶段为流体活动的主要时期[37]。成岩流体除了延续原有的稳定氯化物成分,有机质大量生烃释放出的大量CO2,其中部分CO2并未及时排出,形成少量的碳酸盐。铝硅酸盐矿物在酸性介质中发生溶蚀,持续形成大量的高岭石和硅质胶结物,以及伊/蒙混层矿物和伊利石。此阶段作为水岩反应的主要阶段,为胶结作用和溶蚀作用的主要时期,形成溶蚀—胶结相。
随着埋藏加深,有机酸大量消耗和分解,地层水转变为弱碱性。到中成岩B晚期,伊/蒙混层矿物大量向伊利石转变,并产生自生绿泥石。地层水中逐渐富集的钙离子、碳酸根离子以及少量的镁离子和亚铁离子形成碳酸盐矿物,并交代高岭石、硅质等酸性组合的胶结物以及凝灰质杂基,形成交代相。流体呈碱性,形成方解石、白云石等碳酸盐矿物,消耗碳酸根离子,离子半径较小的Na+、K+等参与到绿泥石、伊利石的矿物晶格中,成岩流体的盐水体系主要为H2O-MgCl-CaCl2型(初溶温度为-55℃),部分包裹体中表现为H2O-NaCl-CaCl2型(初溶温度为-53.8℃)(图 4)。
早白垩世末期地层抬升,保持了良好的封闭性[38],地层压力释放,砂岩表现为低压,周围欠压实泥岩中流体进入,使得砂岩中的CO2与水的作用形成碳酸,成岩作用很弱,几乎不改变中成岩B晚期的成岩结构。地层压力释放,达到碳酸盐矿物的结晶度,并消耗Ca2+与Mg2+。碳酸的形成使得现今地层水中表现为弱酸性,水型以H2O-CaCl2型为主。
综上所述,中成岩A期—中成岩B早期的胶结+酸性溶解阶段为二元有机酸大量生成和分解时期,受有机酸的影响,产生大量的溶蚀孔隙[19],形成溶蚀—胶结相,并在后期成岩过程中受到较弱的交代作用和后期胶结作用的影响时,成为苏里格气田东二区盒8段最有利的成岩相。
4 成岩相的分类命名 4.1 成岩相的演化特征通过对苏里格气田东二区盒8段储层成岩相的研究,可总结为:来自阿拉善—阴山古陆的长英质岩石[39],在河流的作用下搬运、堆积;同生阶段受大气淡水和弱酸性地层水的作用,主要发生凝灰质的溶蚀作用,表现为弱溶蚀相;随着沉积作用的持续进行,受上覆地层的影响,压实作用广泛发生,排出孔隙水,同时受大气淡水、碳酸和有机酸的影响,早成岩期为弱酸性浅埋藏环境,铝硅酸盐矿物溶解产生大量的溶蚀孔隙,形成溶蚀—压实相;中成岩期受大气淡水的淋滤作用越来越弱,压实作用也逐渐减弱,而有机质的生烃能力达到最强,地层水的活动性受烃类气体的驱动、毛细管压力和较弱的压实离心流的影响,流体活动较强,表现为酸性埋藏成岩环境,易溶组分较发育的中、粗粒岩屑石英砂岩和石英砂岩水岩反应较强,产生大量的硅质和高岭石胶结物,形成溶蚀—胶结相;当有机质演化至高成熟阶段,一元羧酸裂解最后脱羧基作用转化为甲烷和二氧化碳,随着有机酸的消耗地层流体逐渐表现为碱性,由于构造稳定,成岩环境持续表现为较好的封闭性,碳酸盐矿物形成并交代酸性组合胶结物和碎屑颗粒,在碱性流体富集的层段甚至产生连晶状碳酸盐矿物,并产生少量的石英颗粒和硅质胶结物的碱性溶蚀,形成碱性交代相。
由上可知,成岩相的特征既反映成岩环境的演化,又指示岩石的目前面貌,受岩性、成岩环境、孔隙特征以及主要成岩作用类型的控制。
4.2 成岩相的划分成岩相的分类命名,国内外学者的划分依据和侧重点各不相同。以前人的分类方法为基础[3, 8, 40],结合成岩相的的影响因素(相标志):岩性、成岩环境、成岩作用类型和孔隙结构特征,成岩相的命名应遵循广泛适用的原则,采用“岩性+成岩环境+(孔渗级别)+主要成岩作用”的命名方法,其中岩性指示成岩环境现今的物质表现,成岩环境决定了成岩作用的性质和强度,并直接控制储集空间的形成[4],孔渗级别说明与储层的关系,主要成岩作用为成岩相的决定性因素。
由于研究区块展布比较局限,区域性流体、温压的影响可大致认为是均一的。因此,成岩作用的特征和成岩演化在平面上被认为是相似的。根据普通薄片、铸体薄片和阴极发光分析的观察描述,划分出五种成岩相(图 5)。①中、细粒砂岩或杂砂岩,塑性岩屑含量较高,受中性—弱酸性大气成岩环境中强压实作用的影响,储层致密,成岩相划分为中细粒(杂)砂岩大气环境致密压实相(图 5A)。②中粒、不等粒岩屑砂岩中由于塑性岩屑和陆缘杂基的含量较高,受同生成岩—早成岩A早期与早成岩A晚期—早成岩B期中的压实作用的较强,在弱酸性—酸性埋藏成岩环境中受溶蚀较弱,物性较差,表现为净砂岩大气、酸性埋藏环境特低孔渗溶蚀—压实相(图 5B)。③铝硅酸盐矿物比较发育的中、粗粒岩屑石英砂岩、岩屑砂岩,在弱酸性—酸性埋藏成岩环境中发生溶蚀,产生的硅质和高岭石胶结物,胶结物的形成堵塞了孔隙,使得后来的流体介质很难进入储集岩中,因此形成的成岩相类型为净砂岩酸性埋藏环境特低孔渗溶蚀—胶结相(图 5C)。④中、粗粒岩屑石英砂岩、岩屑砂岩,在同生成岩—早成岩A早期阶段产生绿泥石薄膜,既可作为流体运移通道,又能阻止石英加大边的形成和抑制压实作用的进行,因此,绿泥石薄膜比较发育的储集岩,其次生孔隙比较发育并保留了一定的原生孔隙,在弱酸性—酸性埋藏成岩环境中受有机酸的影响,铝硅酸盐矿物发生溶蚀产生大量的次生溶孔,储集物性较好,划分为净砂岩酸性埋藏环境低孔渗溶蚀相(图 5D);⑤至中成岩B晚期与成岩后生的碱性交代胶结阶段,成岩演化程度达到最高,成岩环境始终保持封闭性,由于成岩过程中,沉积物与地层流体持续作用,消耗H2O和其中溶解的离子,仅溶解度很高的Ca2+和少量的K+、Ca2+与Mg2+、Fe2+富集。因此生气高峰期过后,砂岩中无多余地层流体的补充,逐渐成为局部低势区,当有机酸消耗殆尽,碱性流体便向喉道没有完全堵塞的储集岩中注入,形成局部的或者广泛的碳酸盐交代以及少量的自生伊利石、绿泥石,当碳酸盐矿物的含量大于10%~15%,储集岩则呈现致密性,其成岩相类型表现为净砂岩碱性埋藏环境致密交代相(图 5E,F)。
|
|
图 5 苏里格气田东二区盒8段储层成岩相类型 A.中细粒(杂)砂岩大气环境致密压实相,Z39井,2 874.5 m,铸体薄片×50;B.净砂岩大气、酸性埋藏环境特低孔渗溶蚀—压实相,Z68井,2 773.8 m,铸体薄片×50;C.净砂岩酸性埋藏环境特低孔渗溶蚀—胶结相,Z30井,3 030.2 m,铸体薄片×50;D.净砂岩酸性埋藏环境低孔渗溶蚀相,Z74井,3 032.3 m,铸体薄片×50;E.净砂岩碱性埋藏环境致密交代相,Z73井,2 829.52 m,铸体薄片×50;F.净砂岩碱性埋藏环境致密交代相,Z75井,2 887 m,普通薄片×50。Fig. 5 Diagenetic facies characteristics of reservoir in He 8 section of the East Ⅱ part of Sulige gas field A. dense compaction facies of greywacke in atmosphere environment, Well Z39, 2 874.5 m, casting chip (CC), magnified 50 times; B. dissolution-compaction facies of arenite with extra low porosity and permeability in atmosphere and acidic burial environment, Well Z68, 2 773.8 m, CC, magnified 50 times; C. dissolution-cementation facies of arenite with extra low porosity and permeability in acidic burial environment, Well Z30, 3 030.2 m, CC, magnified 50 times; D. dissolution facies of arenite with low porosity and permeability in acidic burial environment, Well Z74, 3 032.3 m, CC, magnified 50 times; E. dense metasomatic facies of arenite in alkaline burial environment, Well Z73, 2 829.52 m, CC, magnified 50 times; F. dense metasomatic facies of arenite in alkaline burial environment, Well Z75, 2 887 m, conventional chip, magnified 50 times. |
由此可见,中粗粒岩屑石英砂岩、岩屑砂岩在酸性埋藏环境中形成的溶蚀相和溶蚀—压实相以及溶蚀—胶结相,即净砂岩酸性埋藏环境低孔渗溶蚀相、净砂岩大气、酸性埋藏环境特低孔渗溶蚀—压实相与净砂岩酸性埋藏环境特低孔渗溶蚀—胶结相,储集物性较好,可发育为相对有利储层。
此外,研究区可见宏观裂缝与以溶蚀缝为主的成岩裂缝,主要分布在研究区北部地区,受构造带的分布,沿伊盟隆起与伊陕斜坡构造带的边界分布[39]。构造裂缝形成于燕山期和喜马拉雅期,燕山期同时也是苏里格地区的快速沉积埋藏与成藏的关键时期,表现为流体活动较强的酸性成岩环境,促使溶蚀相的形成。苏里格气田东二区占主导地位的是构造裂缝[41],溶蚀缝分布局限,受溶蚀作用的控制,因此溶蚀缝发育的储集岩归入溶蚀相的范畴。
5 结论(1) 根据构造和有机质的演化特征,苏里格气田盒8段储层的成岩环境可划分为中性—弱酸性的大气成岩环境、弱酸性—酸性的埋藏成岩环境以及弱碱性的埋藏成岩环境三大类。
(2) 成岩相的特征既反映成岩环境的演化,又指示岩石的目前面貌。根据储层成岩相的影响因素,按照“成岩相是成岩环境的物质表现”的定义,提出采用“岩性+成岩环境+(孔渗级别)+主要成岩作用”的命名方法。
(3) 根据普通薄片、铸体薄片和阴极发光分析的观察描述,划分出五种储层成岩相类型:中细粒(杂)砂岩大气环境致密压实相;净砂岩大气、酸性埋藏环境特低孔渗溶蚀—压实相;净砂岩酸性埋藏环境特低孔渗溶蚀—胶结相、净砂岩酸性埋藏环境低孔渗溶蚀相和净砂岩碱性埋藏环境致密交代相。此种成岩相的划分方法,不仅契合了成岩相的本质,而且完善了成岩相的形成过程和形成阶段,通过此次抛砖引玉的研究,希望引起诸学者的商榷和推广。
| [1] | 王欣欣,郑荣才,杨宝泉,等. 白云凹陷珠江组深水扇成岩作用与成岩相分析[J]. 沉积学报,2012,30(3):451-460.[Wang Xinxin, Zheng Rongcai, Yang Baoquan, et al. Diagenesis and diagenetic facies of submarine fan in Zhujiang Formation, Pearl River Mouth Basin[J]. Acta Sedimentologica Sinica, 2012, 30(3):451-460.] |
| [2] | Packham G H, Keith A W C. The principle of diagenetic facies and some of its implications[J]. The Journal of Geology, 1960, 68(4):392-407. |
| [3] | 陈彦华,刘莺. 成岩相-储集体预测的新途径[J]. 石油实验地质. 1994,16(3):274-281.[Chen Yanhua, Liu Ying. Diagenetic facies-a new approach to the prediction of reservoir rocks[J]. Experimental Petroleum Geology, 1994, 16(3):274-281.] |
| [4] | 王英华. 中、下扬子区海相碳酸盐岩成岩作用研究[M]. 北京:科学技术文献出版社,1991:8-10.[Wang Yinghua. Marin Carbonate Diagenesis Study in Middle and Lower Yangtze Area[M]. Beijing:Science and Technology Literature Publishing House, 1991:8-10.] |
| [5] | 周书欣,张秀莲. 论碳酸盐岩的成岩环境与孔隙演化[J]. 石油与天然气地质,1993,14(3):215-222.[Zhou Shuxin, Zhang Xiulian. Diagenetic environment and pore evolution of carbonate rocks[J]. Oil & Gas Geology, 1993, 14(3):215-222.] |
| [6] | 何周,史基安,唐勇,等. 准噶尔盆地西北缘二叠系碎屑岩储层成岩相与成岩演化研究[J]. 沉积学报,2011,29(6):1069-1078.[He Zhou, Shi Ji'an, Tang Yong, et al. Characteristics of diagenesis and diagenetic facies of Permian clastic reservoir in northwest margin of Junggar Basin[J]. Acta Sedimentologica Sinica, 2011, 29(6):1069-1078.] |
| [7] | 覃建雄,田景春,杨作升. 陕甘宁盆地中部马五41气层成岩相与有利储集区预测[J]. 中国海上油气(地质),2000,14(1):37-41.[Qin Jianxiong, Tian Jingchun, Yang Zuosheng. The study of diagenetic phases and prediction of prospective reservoirs in M5_41 gas-bearing formation in the center of Ordos Basin[J]. China Offshore Oil and Gas (Geology), 2000, 14(1):37-41.] |
| [8] | 邹才能,陶士振,周慧,等. 成岩相的形成、分类与定量评价方法[J]. 石油勘探与开发,2008,35(5):526-540.[Zou Caineng, Tao Shizhen, Zhou Hui, et al. Genesis, classification and evaluation method of diagenetic facies[J]. Petroleum Exploration and Development, 2008, 35(5):526-540.] |
| [9] | 李斌,朱永铭,管英柱. 应用成岩岩相分析法研究非均质性储层[J]. 东华理工学院学报,2004,27(4):322-326.[Li Bin, Zhu Yongming, Guan Yingzhu. The research on heterogeneous reservoir by the analysis technique of the diagenetic lithofacies[J]. Journal of East China Institute of Technology, 2004, 27(4):322-326.] |
| [10] | 杨威,魏国齐,金惠,等. 碳酸盐岩成岩相研究方法及其应用——以扬子地块北缘飞仙关组鲕滩储层为例[J]. 岩石学报,2011,27(3):749-756.[Yang Wei, Wei Guoqi, Jin Hui, et al. Methods for diagenetic facies research on carbonate rocks and its application:Example from oolitic beach reservoir of Feixianguan Formation in the northern margin of Yangtze Block[J]. Acta Petrologica Sinica, 2011, 27(3):749-756.] |
| [11] | Railsback L B. 1984. Carbonate diagenetic facies in the upper Pennsylvanian Dennis Formation in Iowa, Missouri, and Kansas[J]. Journal of Sedimentary Petrology, 54(3):986-999. |
| [12] | 刘宝珺,曾允孚. 岩相古地理基础和工作方法[M]. 北京:地质出版社,1985:2-3.[Liu Baojun, Zeng Yunfu. Foundation and Working Method of the Lithofacies Palaeogeography[M]. Beijing:Geological Publishing House, 1985:2-3.] |
| [13] | 杨帆,孙玉善,申银民,等. 用成岩岩相分析法剖析轮南东斜坡东河砂岩非均质性储集层[J]. 石油勘探与开发,2006,33(2):136-140.[Yang Fan, Sun Yushan, Shen Yinmin, et al. Using diagenetic facies to analyze heterogeneous reservoir of Donghe sandstone of east slope of Lunnan, Tarim Basin[J]. Petroleum Exploration and Development, 2006, 33(2):136-140.] |
| [14] | 朱筱敏,董艳蕾,郭长敏,等. 歧口凹陷沙河街组一段层序格架和储层质量分析[J]. 沉积学报,2007,25(6):934-941.[Zhu Xiaomin, Dong Yanlei, Guo Changmin, et al. Sequence framework and reservoir quality of Sha 1 Member in Shahejie Formation, Qikou sag[J]. Acta Sedimentologica Sinica, 2007, 25(6):934-941.] |
| [15] | 林煜,徐樟有,吴胜和,等. 川西丰谷构造上三叠统须四段特低孔渗储层成岩储集相与成岩演化序列[J]. 大庆石油学院学报,2011,35(2):1-8.[Lin Yu, Xu Zhangyou, Wu Shenghe, et al. Diagenetic reservoir facies and diagenetic evolutionary of reservoir with extra-low permeability reservoir in Xu4 Formation of Fenggu structure in western Sichuan[J]. Journal of Daqing Petroleum Institute, 2011, 35(2):1-8.] |
| [16] | 余彩丽,史云鹤,马雄雄,等. 鄂尔多斯盆地北部上古生界致密气藏储层特征分析[J]. 科技情报开发与经济,2012,22(17):116-118.[Yu Caili, Shi Yunhe, Ma Xiongxiong, et al. Analysis on the features of Upper Paleozoic tight-gas reservoirs in North Ordos Basin[J]. Sci-Tech Information Development & Economy, 2012, 22(17):116-118.] |
| [17] | 朱宏权,徐宏节. 鄂尔多斯盆地北部上古生界储层物性影响因素[J]. 成都理工大学学报:自然科学版,2005,32(2):133-137.[Zhu Hongquan, Xu Hongjie. Factors affecting reservoir properties of Upper Paleozoic in Ordos Basin[J]. Journal of Chengdu University of Technology:Science & Technology Edition, 2005, 32(2):133-137.] |
| [18] | 杨奕华,包洪平,贾亚妮,等. 鄂尔多斯盆地上古生界砂岩储集层控制因素分析[J]. 古地理学报,2008,10(1):25-32.[Yang Yihua, Bao Hongping, Jia Yani, et al. Analysis on control factors of sandstone reservoir of the Upper Paleozoic in Ordos Basin[J]. Journal of Palaeogeography, 2008, 10(1):25-32.] |
| [19] | 王秀平,牟传龙. 苏里格气田东二区盒8段储层成岩作用与成岩相研究[J]. 天然气地球科学,2013,24(4):678-689.[Wang Xiuping, Mou Chuanlong. Diagenesis and diagenetic facies of reservoir in He8 section of Shihezi Formation in eastⅡpart of Sulige gas field[J]. Natural Gas Geoscience, 2013, 24(4):678-689.] |
| [20] | 陈兆荣,侯明才,董桂玉,等. 苏里格气田北部下石盒子组盒8段沉积微相研究[J]. 沉积与特提斯地质,2009,29(2):39-47.[Chen Zhaorong, Hou Mingcai, Dong Guiyu, et al. Sedimentary microfacies of the eighth member of the lower Shihezi Formation in northern Sulige gas field, Ordos Basin[J]. Sedimentary Geology and Tethyan Geology, 2009, 29(2):39-47.] |
| [21] | 王晓梅,赵靖舟,刘新社. 苏里格地区致密砂岩地层水赋存状态和产出机理探讨[J]. 石油实验地质,2012,34(4):400-405.[Wang Xiaomei, Zhao Jingzhou, Liu Xinshe. Occurrence state and production mechanism of formation water in tight sandstone reservoirs of Sulige area, Ordos Basin[J]. Petroleum Geology and Experiment, 2012, 34(4):400-405.] |
| [22] | 余素玉,苏南茂. 某些颗粒灰岩的成岩环境标志和成岩序次[J]. 岩相古地理,1988(3-4):29-40.[Yu Suyu, Su Nanmao. The evidence of diagenetic environment and diagenetic sequence of grainstones[J]. Sedimentary Facies and Palaeogeography, 1988(3-4):29-40.] |
| [23] | 赵彦彦,郑永飞. 碳酸盐沉积物的成岩作用[J]. 岩石学报,2011,27(2):501-519.[Zhao Yanyan, Zheng Yongfei. Diagenesis of carbonate sediments[J]. Acta Petrologica Sinica, 2011, 27(2):501-519.] |
| [24] | 叶瑛,沈忠悦,郑丽波. 塔里木盆地中新生界储层砂岩自生矿物组合与两种成岩环境[J]. 浙江大学学报:理学版,2000,27(3):307-314.[Ye Ying, Shen Zhongyue, Zheng Libo. Authigenic mineral assemblage and two types of diagenetic ambient found in the Meso-Cainozoic reservoir sandstones in Tarim Basin[J]. Journal of Zhejiang University:Sciences Edition, 2000, 27(3):307-314.] |
| [25] | 王琪,张晓宝,肖立新,等. 塔西南坳陷碎屑储集岩成岩环境及成岩作用类型[J]. 新疆地质,1999,17(1):33-40.[Wang Qi, Zhang Xiaobao, Xiao Lixin, et al. Characteristics of diagenetic environment in clastic reservior of southwest Tarim depression and its controlled diagenesis types[J]. Xinjiang Geology, 1999, 17(1):33-40.] |
| [26] | 张善文,袁静,隋风贵,等. 东营凹陷北部沙河街组四段深部储层多重成岩环境及演化模式[J]. 地质科学,2008,43(3):576-587,602.[Zhang Shanwen, Yuanjing, Sui Fenggui, et al. Multiple diagenetic environments and evolvement model in deep formation of the 4th Member, Shahejie Formation in the northern Dongying sag[J]. Chinese Journal of Geology, 2008, 43(3):576-587, 602.] |
| [27] | 梁建设,王琪,赫乐伟,等. 西湖凹陷渐新统花港组储层砂岩成岩环境演化探讨[J]. 天然气地球科学,2012,23(4):673-680.[Liang Jianshe, Wang Qi, He Lewei, et al. Evolution of diagenetic environments for Oligocene Huagang Formation sandstone in Xihu sag[J]. Natural Gas Geoscience, 2012, 23(4):673-680.] |
| [28] | 陈洪德,侯中建,田景春,等. 鄂尔多斯地区晚古生代沉积层序地层学与盆地构造演化研究[J]. 矿物岩石,2001,21(3):16-22.[Chen Dehong, Hou Zhongjian, Tian Jingchun, et al. Study on sequence stratigraphy and tectono-sedmentary evolution in Ordos Basin during Late Palaeozoic[J]. Journal of Mineralogy and Petrology, 2001, 21(3):16-22.] |
| [29] | 张文忠,郭彦如,张君峰,等. 地层温度的降低对苏里格气田地层压力的影响[J]. 油气地质与采收率,2009,16(1):94-96.[Zhang Wenzhong, Guo Yanru, Zhang Junfeng, et al. The influence of formation temperature decreasing on formation pressure in Sulige gasfield[J]. Petroleum Geology and Recovery Efficiency, 2009, 16(1):94-96.] |
| [30] | 任战利,张盛,高胜利,等. 鄂尔多斯盆地构造热演化史及其成藏成矿意义[J]. 中国科学(D辑):地球科学,2007,37(增刊Ⅰ):23-32.[Ren Zhanli, Zhang Sheng, Gao Shengli, et al. Tectonic thermal history and its significance on the formation of oil and gas accumulation and mineral deposit in Ordos Basin[J]. Science China(Seri.D):Earth Sciences 2007, 37(Suppl. I):23-32.] |
| [31] | 陈义才,张盛,魏新善,等. 苏里格气田下二叠统盒8段异常低压成因及其分布特征[J]. 天然气工业,2010,30(11):30-33.[Chen Yicai, Zhang Sheng, Wei Xinshan, et al. Causes and distribution of abnormal low pressure in the 8th member of the Lower Permian Shihezi Formation in the Sulige gas field[J]. Natural Gas Industry, 2010, 30(11):30-33.] |
| [32] | 刘圣志,李景明,孙粉锦,等. 鄂尔多斯盆地苏里格气田成藏机理研究[J]. 天然气工业,2005,25(3):4-6.[Liu Shengzhi, Li Jingming, Sun Fenjin, et al. Reservoiring mechanism of Sulige gas field in E'erduosi Basin[J]. Natural Gas Industry, 2005, 25(3):4-6.] |
| [33] | 张海涛,时卓,任战利,等. 鄂尔多斯盆地苏里格气田盒8段气藏含水特征及气水分布主控因素分析[J]. 现代地质,2011,25(5):931-937.[Zhang Haitao, Shi Zhuo, Ren Zhanli, et al. Characteristics of water bearing-formation and gas-water distribution control factors in gas reservoir He8 of Sulige gasfield, Qrdos Basin[J]. Geoscience, 2011, 25(5):931-937.] |
| [34] | 李贤庆,冯松宝,李剑,等. 鄂尔多斯盆地苏里格大气田天然气成藏地球化学研究[J]. 岩石学报,2012,28(3):836-846.[Li Xianqing, Feng Songbao, Li Jian, et al. Geochemistry of natural gas accumulation in Sulige large gas field in Ordos Basin[J]. Acta Petrologica Sinica, 2012, 28(3):836-846.] |
| [35] | 李仲东,张哨楠,李良,等. 鄂尔多斯盆地上古生界压力演化及成藏过程分析[J]. 中国科技论文在线,2008,3(11):841-848.[Li Zhongdong, Zhang Shaonan, Li Liang, et al. Reservoir-processing analysis and the development of pressure in Upper Paleozoic of Ordos Basin[J]. Sciencepaper Online, 2008, 3(11):841-848.] |
| [36] | 窦伟坦,刘新社,王涛. 鄂尔多斯盆地苏里格气田地层水成因及其气水分布规律[J]. 石油学报,2010,31(5):767-773.[Dou Weitan, Liu Xinshe, Wang Tao. The origin of formation water and the regularity of gas and water distribution for the Sulige gas field, Ordos Basin[J]. Acta Petrolei Sinica, 2010, 31(5):767-773.] |
| [37] | 杜强,胡伏生,万力,等. 鄂尔多斯北部盆地古流体动力场的演化特征[J]. 煤田地质与勘探,2000,25(6):23-27.[Du Qiang, Hu Fusheng, Wan Li, et al. Evolutive characteristic of palaeoflow field in northern Ordos Basin[J]. Coal Geology and Exploration, 2000, 25(6):23-27.] |
| [38] | 朱蓉,楼章华,金爱民,等. 鄂尔多斯盆地上古生界深盆气藏流体动力学特征及其成藏过程分析[J]. 地质科学,2003,38(1):31-43.[Zhu Rong, Lou Zhanghua, Jin Aimin, et al. Analysis on fluid dynamics and formation process of deep basin gas trap in Upper Paleozoic of the Ordos Basin[J]. Chinese Journal of Geology, 2003, 38(1):31-43.] |
| [39] | 陈全红,李文厚,胡孝林,等. 鄂尔多斯盆地晚古生代沉积岩源区构造背景及物源分析[J]. 地质学报,2012,86(7):1150-1162.[Chen Quanhong, Li Wenhou, Hu Xiaolin, et al. Tectonic setting and provenance analysis of Late Paleozoic sedimentary rocks in the Ordos Basin[J]. Acta Geologica Sinica, 2012, 86(7):1150-1162.] |
| [40] | 段新国,宋荣彩,李国辉,等. 四川盆地须二段综合成岩相特征研究[J]. 西南石油大学学报:自然科学版,2011,33(1):7-14.[Duan Xinguo, SongRongcai, Li Guohui, et al. Research of integrated diagenetic facies characteristics of T3X2 reservoir in Sichuan Basin[J]. Journal of Southwest Petroleum University:Science & Technology Edition, 2011, 33(1):7-14.] |
| [41] | 李义军,李进步,杨仁超,等. 苏里格气田东二区致密砂岩储层裂缝与含气性的关系[J]. 天然气工业,2012,32(6):28-30.[Li Yijun, Li Jinbu, Yang Renchao, et al. Relationship between gas bearing capacity and reservoir fractures of tight sand reservoirs in the eastern block 2 of the Sulige gas field[J]. Natural Gas Industry, 2012, 32(6):28-30.] |
2016, Vol. 34

