文章信息
- 乳腺癌组织中PDK4的表达及其与预后的关系
- PDK4 mRNA Expression in Breast Cancer and Its Relationship with Prognosis
- 肿瘤防治研究, 2018, 45(2): 73-76
- Cancer Research on Prevention and Treatment, 2018, 45(2): 73-76
- http://www.zlfzyj.com/CN/10.3971/j.issn.1000-8578.2018.17.0737
- 收稿日期: 2017-06-22
- 修回日期: 2017-09-23
2. 430060 武汉,武汉大学人民医院妇产科
2. Department of Gynecological and Obstetrics, Renmin Hospital of Wuhan University, Wuhan 430060, China
目前,乳腺癌是威胁女性健康的一个重要原因,在所有癌症致死率中,乳腺癌致死率高达16%,因而国内外研究者都着重于乳腺癌的早期预防和治疗[1]。影响乳腺癌患者预后的最重要因素之一是有无淋巴结转移,本文重点研究乳腺癌转移相关分子,进而为临床诊治提供线索。
代谢方式的改变是肿瘤生存及进展的一个基本标志[2],最早发现肿瘤细胞内代谢方式就是众所周知的“Warburg effect”,即肿瘤细胞内糖酵解途径增强[3]。然而,也有学者对此提出疑问,提出肿瘤在进展及转移过程中细胞内代谢是不断在发生改变的[4]。丙酮酸脱氢酶(PDH)复合物是糖类代谢过程中的重要环节,它催化丙酮酸转化为乙酰辅酶A,并且是糖酵解途径与氧化磷酸化途径的相互交接部分,丙酮酸脱氢酶复合物的活性依赖于它的磷酸化状态。丙酮酸脱氢酶激酶(PDKs)与丙酮酸脱氢酶磷酸酶(PDPs)在调节丙酮酸脱氢酶复合物的磷酸化水平及活性过程中起着重要作用[5]。人类有四种不同的丙酮酸脱氢酶激酶(PDKs1-4),不同环境刺激下发挥调节糖代谢途径的酶不同[6]。这四种酶中,PDK4主要控制丙酮酸脱氢酶复合物的活性[7],最新研究表明PDK4表达水平与TGF-β通路有相关性[8-9],是肺癌预后差的一个重要指标[8],但在乳腺癌中尚无相关研究,因此,本文主要研究PDK4表达水平与乳腺癌预后的关系。
1 材料与方法 1.1 数据库分析PDK4在正常乳腺组织及乳腺癌组织中的表达水平The Gene Expression Omnibus(GEO, http://www.ncbi.nlm.nih.gov/geo/)[10]是一个国际化的公共储存数据库,数据主要来源于研究团体上传的高通量芯片及二代测序功能基因组数据集。我们使用GEO profile数据库搜索PDK4、breast cancer,筛选出相应的GEO datasets,分析PDK4在GEO datasets中的mRNA表达水平,探针为Affymetrix ID: 225207_at(PDK4),并用SPSS19.0计算P值。
1.2 评估PDK4表达水平与乳腺癌临床预后的相关性在GEO数据库中搜索PDK4在不同乳腺组织中的表达水平[11],筛选条件如下:(1)生存期包括无进展生存期和(或)总体生存期;(2)自动选择最佳截断值;(3)随访年限不限;(4)有删失数据临界值;(5)所有数据库中均未计算中位数。
通过分析工具The Kaplan-Meier plotter(www.kmplot.com)得到相应的生存曲线,分析PDK4 mRNA表达水平与乳腺癌患者总生存率(overall survival, OS)、无复发生存率(relapse free survival, RFS)之间的关系。探针选择为JetSet best probe set,即Affymetrix ID: 225207_at(PDK4)。
1.3 细胞培养及处理MCF-7细胞系来源the American Type Culture Collection,用DMEM加5%胎牛血清(Gibco, 美国),1×青霉素/链霉素(碧云天公司,中国),6 ng/μl胰岛素(碧云天公司,中国)培养,置于含5%CO2、37℃培养箱。对数生长期的MCF-7细胞,消化计数后,以2×105个/孔的细胞密度均匀接种于6孔细胞培养板中,培养贴壁36 h,每组3个孔,分别加入2 ml培养液及2 ml培养液配制的终浓度为2.5或5 ng/ml TGF-β1(R & D公司,美国)培养,作用24 h后,消化收集细胞,提取RNA(Takara公司,中国),Real-time PCR检测(美国GeneCopoeia公司和美国Bio-Rad公司),实验重复3次。
1.4 Real-time PCR检测将6孔板中不同处理组的细胞用PBS洗1次,分别加入1 ml的TRIzol试剂裂解细胞,按照TRIzol试剂说明书提取细胞内总RNA,检测RNA浓度后,以OligodT反转录引物,反转录2 μg RNA为cDNA(反应条件为42℃ 1 h,72℃ 10 min)。以100 ng的cDNA为模板,按2×SYBR Real-time定量PCR mix的说明书步骤,在Real-time定量PCR仪上扩增并检测(反应条件为95℃ 10 min,95℃ 15 s,60℃ 15 s,72℃ 30 s处检测信号,循环40次;再65℃~95℃,每升高1℃收集一次荧光信号,做溶解曲线)。以GAPDH为内参,2-ΔΔCT表示目的基因mRNA相对表达水平。ΔΔCT=ΔCT实验组-ΔCT对照组(ΔCT=CT目的基因-CT管家基因)。引物由武汉天一辉远公司合成,序列如下:PDK4:上游引物:GGAGCATTTCTCGCGCTACA; 下游引物,ACAGGCAATTCTTGTCGCAA。GAPDH:上游引物:TGTGGGCATCAATGGATTTGG; 下游引物,ACACCATGTATTCCGGGTCAAT。
1.5 Transwell侵袭实验应用8 μm孔径规格的Transwell小室,两边包被Matrigel胶(美国BD生物公司),制备细胞悬液,调整细胞密度至(1~10)×105个/孔,取细胞悬液200 μl加入Transwell小室,24孔板内培养24 h后,取出小室,0.1%结晶紫染色,统计结果。
1.6 统计学方法利用Sigma plot10.0做箱图,采用SPSS19.0软件进行统计学分析,t检验分析两组计量资料之间的统计学差异。
2 结果 2.1 PDK4 mRNA在乳腺癌和正常组织中的表达GEO数据库中查找出GSE21422及GSE6883是研究正常乳腺与乳腺癌组织之间表达差异的数据集,对两组数据集分别进行分析,结果显示:PDK4 mRNA在乳腺癌组织中表达量明显低于正常组织,见图 1。
|
| A: the mRNA expression of PDK4 in different breast tissues in GSE21422 database; Blue: normal breast tissues; Pink: ductal carcinoma in situ (DCIS); Red: invasive ductal carcinomas (IDC); B: the mRNA expression of PDK4 in different breast tissues in GSE6883 database; Blue: normal breast tissues; Red: breast cancer tissues 图 1 PDK4 mRNA在不同乳腺组织中的表达水平 Figure 1 mRNA expression of PDK4 in different breast tissues |
The Kaplan–Meier plotter(www.kmplot.com)在线工具评估PDK4表达水平与乳腺癌临床预后的相关性,结果表明PDK4 mRNA低表达乳腺癌组总生存率与无复发生存率较低,见图 2A、2B。
|
| A: the relationship of PDK4 mRNA expression with overall survival in breast cancer patients; B: the relationship of PDK4 mRNA expression with relapse free survival in breast cancer 图 2 PDK4在乳腺癌组织中mRNA表达水平与乳腺癌预后的相关性 Figure 2 Relationship of PDK4 mRNA expression with prognosis of breast cancer patients |
TGF-β1(ng/ml)作用于MCF-7细胞,细胞明显发生间质样改变(结果未上传),检测PDK4的mRNA表达水平,发现不同浓度TGF-β1作用于细胞后,PDK4 mRNA表达水平较对照组显著降低。TGF-β1对PDK4 mRNA表达的降低作用并无时间依赖性,见图 3A、3B。
|
| A: the mRNA expression of PDK4 under different concentrations of TGF-β; ***: P < 0.0001, compared with the group without the treatment of TGF-β. B: the mRNA expression of PDK4 under 5ng/ml of TGF-β at different time points; ***: P < 0.0001, compared with the group with the treatment of TGF-β for 0h 图 3 PDK4 mRNA表达水平在TGF-β作用下的变化 Figure 3 Effect of TGF-β on mRNA expression of PDK4 |
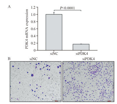
MCF-7细胞转入阴性对照siRNA及PDK4 siRNA 24 h后,PDK4 mRNA表达水平明显降低,且siPDK4组MCF-7细胞的侵袭能力较对照组明显增强,见图 4A、4B。
|
| A: the mRNA expression of PDK4 after transfection of PDK4 siRNA in MCF-7 cells; B: Transwell cell migration assay in MCF-7 cells transfected with negative control siRNA (siNC) and PDK4 siRNA (siPDK4) 图 4 PDK4低表达增强MCF-7细胞的侵袭能力 Figure 4 Low expression of PDK4 enhanced invasive ability of MCF-7 cells |
由于肿瘤生长需要更多的糖及谷氨酰胺来满足能量及合成需求,因此越来越多的实验数据证明肿瘤核心代谢系统中致癌基因的变化可以驱动肿瘤的发生及发展。不断更新的实验数据表明肿瘤的发生及增长过程中代谢在不断的发生变化[12],但是肿瘤转移过程中代谢是否变化存在争议。最早的结果揭示乳腺正常上皮细胞向不具有转移性的肿瘤细胞进展时,代谢方式倾向于糖酵解化,并附带有糖酵解和氧化磷酸化代谢产物水平的改变,但是转移过程中并无代谢方式的转变[13]。也有研究表明线粒体氧化磷酸化和线粒体活性增强在肿瘤转移中起着重要的作用[14]。因此肿瘤的代谢及转移之间的关系尚不明确。
PDK4调节丙酮酸脱氢酶复合物的磷酸化水平,从而抑制丙酮酸脱氢酶复合物的活性,是细胞内代谢水平改变过程中的关键酶。近期研究说明PDK4参与TGF-β通路,与肿瘤的转移及耐药相关[8-9]。本文着重研究代谢系统关键基因PDK4与乳腺癌转移之间的关系。
本研究结果表明PDK4在乳腺癌组织中的表达水平明显低于正常乳腺组织,并且PDK4低表达与乳腺癌预后差呈正相关。TGF-β在肿瘤发展过程中起着重要作用,大部分研究表明TGF-β通路激活促进肿瘤转移[15]。本研究发现,在乳腺癌细胞系中,TGF-β作用下PDK4mRNA表达水平明显降低,并且Transwell结果说明降低PDK4表达水平可以增强MCF-7细胞的侵袭能力,表明PDK4低表达可能通过改变肿瘤细胞内代谢水平促进乳腺癌转移,进一步表明乳腺癌的转移与代谢的转变可能有密切关系[16]。
本研究表明PDK4低表达与乳腺癌预后差呈正相关。为乳腺癌的转移研究及临床靶向治疗提供线索及理论支持。
| [1] | Cuzick J, DeCensi A, Arun B, et al. Preventive therapy for breast cancer: a consensus statement[J]. Lancet Oncol, 2011, 12(5): 496–503. DOI:10.1016/S1470-2045(11)70030-4 |
| [2] | Hanahan D, Weinberg RA. Hallmarks of cancer: the next generation[J]. Cell, 2011, 144(5): 646–74. DOI:10.1016/j.cell.2011.02.013 |
| [3] | Koppenol WH, Bounds PL, Dang CV. Otto Warburg' s contributions to current concepts of cancer metabolism[J]. Nat Rev Cancer, 2011, 11(5): 325–37. DOI:10.1038/nrc3038 |
| [4] | Ahn CS, Metallo CM. Mitochondria as biosynthetic factories for cancer proliferation[J]. Cancer Metab, 2015, 3(1): 1. DOI:10.1186/s40170-015-0128-2 |
| [5] | Patel MS, Korotchkina LG. Regulation of the pyruvate dehydrogenase complex[J]. Biochem Soc Trans, 2006, 34(Pt2): 217–22. |
| [6] | Kim JW, Tchernyshyov I, Semenza GL, et al. HIF-1-mediated expression of pyruvate dehydrogenase kinase: a metabolic switch required for cellular adaptation to hypoxia[J]. Cell Metab, 2006, 3(3): 177–85. DOI:10.1016/j.cmet.2006.02.002 |
| [7] | Kwon HS, Harris RA. Mechanisms responsible for regulation of pyruvate dehydrogenase kinase 4 gene expression[J]. Adv Enzyme Regul, 2004, 44: 109–21. DOI:10.1016/j.advenzreg.2003.11.020 |
| [8] | Sun Y, Daemen A, Hatzivassiliou G, et al. Metabolic and transcriptional profiling reveals pyruvate dehydrogenase kinase 4 as a mediator of epithelial-mesenchymal transition and drug resistance in tumor cells[J]. Cancer Metab, 2014, 2(1): 20. DOI:10.1186/2049-3002-2-20 |
| [9] | Zhang Y, Zhang Y, Geng L, et al. Transforming Growth Factor beta Mediates Drug Resistance by Regulating the Expression of Pyruvate Dehydrogenase Kinase 4 in Colorectal Cancer[J]. J Biol Chem, 2016, 291(33): 17405–16. DOI:10.1074/jbc.M116.713735 |
| [10] | Barrett T, Wilhite SE, Ledoux P, et al. NCBI GEO: archive for functional genomics data sets--update[J]. Nucleic Acids Res, 2013, 41(Database issue): D991–5. |
| [11] | Györffy B, Lanczky A, Eklund AC, et al. An online survival analysis tool to rapidly assess the effect of 22, 277 genes on breast cancer prognosis using microarray data of 1, 809 patients[J]. Breast Cancer Res Treat, 2010, 123(3): 725–31. DOI:10.1007/s10549-009-0674-9 |
| [12] | Ward PS, Thompson CB. Metabolic reprogramming: a cancer hallmark even warburg did not anticipate[J]. Cancer Cell, 2012, 21(3): 297–308. DOI:10.1016/j.ccr.2012.02.014 |
| [13] | Lu X, Bennet B, Mu E, et al. Metabolomic changes accompanying transformation and acquisition of metastatic potential in a syngeneic mouse mammary tumor model[J]. J Biol Chem, 2010, 285(13): 9317–21. DOI:10.1074/jbc.C110.104448 |
| [14] | Porporato PE, Payen VL, Pérez-Escuredo J, et al. A mitochondrial switch promotes tumor metastasis[J]. Cell Rep, 2014, 8(3): 754–66. DOI:10.1016/j.celrep.2014.06.043 |
| [15] | Wakefield LM, Roberts AB. TGF-beta signaling: positive and negative effects on tumorigenesis[J]. Curr Opin Genet Dev, 2002, 12(1): 22–9. DOI:10.1016/S0959-437X(01)00259-3 |
| [16] | 李静平, 张香梅, 郑丽华, 等. FOXP3在乳腺癌细胞中表达的研究进展[J]. 肿瘤防治研究, 2016, 43(12): 1076–80. [ Li JP, Zhang XM, Zheng LH, et al. Progress on FOXP3 expression in breast cancer cells[J]. Zhong Liu Fang Zhi Yan Jiu, 2016, 43(12): 1076–80. DOI:10.3971/j.issn.1000-8578.2016.12.014 ] |
2018, Vol. 45


