
余细勇(1962-),男,博士,教授,博士生导师,研究方向:干细胞表观遗传药理学,通讯作者,E-mail:yuxycn@aliyun.com
心肌纤维化(myocardial fibrosis,MF)主要表现为心肌组织中胶原纤维的过量沉积,胶原浓度以及胶原容积分数增加,各种类型的胶原比例失调而使心脏僵硬、心功能降低[1]。MF与高血压、糖尿病、风湿性心脏病、肥厚性心肌病等多种心血管疾病密切相关,是心室重构的重要原因,最终演变为心力衰竭[2]。近十年来,干细胞在临床前或早期临床试验中主要显示出对损伤心脏的修复功能,其在心脏疾病中的潜在治疗效果备受关注[3]。但是,心脏干细胞及其微环境(Niche)调控在心肌纤维化的发生发展与防治中的作用尚未清楚。传统的研究认为,MF是由于成纤维细胞过度增殖,使细胞外基质(extracellular matrix,ECM)蛋白大量沉积[4]。最近一项研究发现,心肌血管周围的Gli1+间充质干细胞样的细胞在损伤情况下大量增殖并转化为活化状态的成纤维细胞[5],但对于这种转化是否存在旁分泌信号传导调控尚不清楚。外泌体被认为是细胞旁分泌的重要介质,它所携带的内容物(蛋白质、脂质、mRNA、非编码RNA)对多种生物过程起到关键的调节作用[6, 7]。尽管心肌细胞(cardiomyocytes,CMs)并非分泌型细胞,但经诱导后也可产生大量的外泌体。已有文献提出,CMs分泌的外泌体通过介导细胞间通讯,对心脏疾病起到促进作用[8]。有研究表明,受损CMs衍生的外泌体加速了梗死心脏移植的骨髓间充质干细胞的损伤[9]。那么,在受损情况下,心脏固有的Gli1+细胞纤维化是否受CMs衍生外泌体的影响,尚未清楚。因此,本研究主要探究缺氧CMs衍生的外泌体及其发挥关键作用的miR-223对Gli1+细胞纤维化的调节作用。
1 材料 1.1 试剂MSC qualified FBS (Life Technologies); α-MEM(GlutaMAX,Life Technologies); 鼠碱性成纤维细胞生长因子、鼠表皮生长因子(Peprotech); CD140a磁珠分选试剂盒、分选缓冲液(MiltenyiBiotec); Foxp3 /转录因子染色缓冲液试剂盒(Invitrogen); Exo-Quick提取试剂盒(System Bioscience); 抗小鼠CD105-PE、CD29-PE、CD31-FITC、CD34-AF647、CD45-PerCP-Cy5.5(BD Biosciences); 抗小鼠Gli1(Novus); 抗兔IgG-PE(eBioscience); PKH26 Red Fluorescent Cell Linker Kits(Sigma Aldrich); miRcute miRNA Isolation Kit(TIANGEN); Mir-XTM miRNA First-Strand Synthesis Kit(TaKaRa); Lipo3000(Invitrogen)。
1.2 仪器Amnis® Image StreamX MarkII流式细胞仪(德国Merck公司); Amersham Imager 600成像仪(美国GE公司); LightCycler® 480 Ⅱ实时荧光定量PCR仪(瑞士Roche公司); Confocal激光共聚焦显微镜(德国Zeiss公司); 普通荧光显微镜(德国Leica公司); NanosightNS500纳米粒子分析仪(英国Malveron公司)。
1.3 实验动物8~9周龄的C57BL/6J小鼠,♂,购自广州中医药大学实验动物中心,生产许可证为SCXK(粤)2013-0034,使用许可证为SCXK(粤)2016-0168。
2 方法 2.1 Gli1+细胞的分离与鉴定取♂成年C57BL/6J小鼠,用无菌剪打开胸腔取出心脏,然后置于10 mL D-PBS中清洗3遍,去除心脏里的血迹,再将心脏剪成1 mm3的小块,加入5 mL质量分数为0.1%的Collagen II混匀,37 ℃水浴反复摇晃多次,消化并用吸管吹打,直至消化完全,经过滤后,滤液用300×g离心5 min使细胞沉淀,加入1 mL分选缓冲液混匀,进行磁珠分选,按照MiltenyiBiotec公司试剂盒说明书操作(Cat.no.130-101-502),细胞用含有体积分数为0.1的胎牛血清的α-MEM培养基(也称为α-MEM完全培养基)培养。
细胞表面抗原的染色:平均取106个细胞置于流式管中,按照1 :100的稀释比例,分别加入1 μL抗小鼠抗体CD105-PE、CD29-PE、CD31-FITC、CD34-AF647和CD45-PerCP-Cy5.5混匀,然后室温避光孵育0.5 h,用PBS洗1遍,300×g离心5 min,弃上清,每管加入50 μL体积分数为0.04的多聚甲醛混匀,转移到1.5 mL的离心管中,用流式细胞仪进行检测。细胞内抗原Gli1的染色:将细胞进行固定、透化30 min后,用含质量分数为2%的BSA封闭15 min(可选),再加入Gli1一抗(1 :1 000)混匀,置于室温孵育30 min,用1 mL PBS洗2次,300×g离心5 min,弃上清,然后加入PE(1 :1 000)标记的荧光二抗混匀,再室温避光孵育30 min,用1 mL PBS洗2次,300×g离心5 min,弃上清,加入50 μL体积分数为0.04的多聚甲醛混匀,转移至1.5 mL的离心管中,用流式细胞仪进行检测。
2.2 SD乳鼠心肌细胞的分离、培养与鉴定1~3 d SD乳鼠用体积分数为0.75的酒精消毒后,放入超净台,用无菌直剪打开胸腔,轻轻用力迅速挤压乳鼠背部,暴露心脏,用弯镊夹取心脏,放入装有适量预冷的HBSS液中晃洗3次,再将心脏放入培养皿,去除心耳以及动脉,用弯剪剪成糊状,加入10 mL质量分数为0.05%胰酶消化13 h,加入2 mL FBS替代等量的原消化液来停止消化,再加入Collagen II使其最终质量分数为0.1%,37 ℃水浴反复晃动消化15 min,吸管吹打几次,用220目筛网过滤到等体积的L15培养基中,300×g离心5 min,去上清,加入高糖DMEM完全培养基制备成单细胞悬液,置于培养皿中差速贴壁0.5 h,吸上清300×g离心5 min,再加入含有20 mmol·L-1 5-溴脱氧尿嘧啶核苷的高糖DMEM完全培养基吹打均匀进行培养。
心肌细胞的鉴定:将原代贴壁生长且搏动的心肌细胞用质量分数为0.25%的胰酶消化,传至24孔板中,待细胞贴壁后,去掉培养基,用PBS洗2遍,然后将细胞固定、透化0.5 h,用质量分数为2%的BSA封闭15 min,再加入心肌肌钙蛋白T(cardiac troponin T,cTnT)和α-辅肌动蛋白(α-Actinin)一抗(1 :50稀释),4 ℃孵育过夜,用PBS清洗2遍,加入荧光二抗(1 :1 000稀释),置于室温避光孵育0.5 h,用PBS洗2遍,加入DAPI(1 :500稀释),再室温避光孵育5 min,用PBS洗3遍,滴加抗荧光淬灭剂,即可放在荧光显微镜下检测。
2.3 外泌体的提取与鉴定将心肌细胞分为正常条件培养组与缺氧条件培养组,分别换成高糖DMEM与无糖DMEM,均不含胎牛血清,经48 h后收集上清,提取正常心肌细胞来源的外泌体(normal CMs-derived exosomes,N-exo)和缺氧处理心肌细胞来源的外泌体(hypoxia-treated CMs-derived exosomes,H-exo)。按照外泌体提取试剂盒说明操作,上清:提取液=5 :1的比例加入外泌体提取试剂,上下翻转混匀,4 ℃静置12 h以上,然后1 500×g离心0.5 h,吸出大部分上清,再1 500×g离心5 min,所得沉淀即为外泌体,加入100 μL PBS重悬,取15 μL用于浓度检测,其余可放置-80 ℃保存。
外泌体的鉴定:往外泌体溶液中加入适量5× loading buffer,95 ℃水浴煮5 min,再经电泳、转膜、封闭、孵一抗(1 :1 000稀释,4 ℃过夜)、TBST清洗、孵二抗(1 :5 000稀释,室温孵育1 h)、TBST清洗,滴加适量发光液,最后用Amersham Imager 600成像仪自动曝光拍照。另外,用Nanosight进行外泌体粒径以及浓度分析,一定量外泌体加入PBS液稀释至1 mL,加入样品槽后自动上样并生成实验报告。用电镜对外泌体大小形态进行分析。
2.4 外泌体摄取实验使用PKH26 Red Fluorescent Cell Linker Kits对外泌体进行标记,按照试剂盒(Cat.no.MINI26-1KT)说明书操作,用1 mL的Diluent C溶液重悬外泌体沉淀,往其中快速加入1 mL含PKH26的Diluent C混匀,室温放置5 min,再加入等量的FBS终止反应,100 000×g离心70 min,去除没有与外泌体结合的PKH26,沉淀用α-MEM完全培养基重悬后,加入Gli1+细胞中培养24 h。用共聚焦荧光显微镜检测细胞对外泌体的摄取情况。
2.5 外泌体与Gli1+细胞共培养为探究缺氧心肌细胞上清提取的外泌体对Gli1+细胞纤维化的影响,设置阴性对照组、正常外泌体组(N-exo)、缺氧外泌体组(H-exo),以及TGF-β(100 μg·L-1)阳性对照组。按照1×1014 particles·L-1的浓度将外泌体加入到Gli1+细胞中培养48 h,收集细胞并进行裂解与变性,用Western blot分析细胞中纤维化蛋白的表达情况(如“2.3”所述)。
2.6 外泌体中miRs的差异分析将“2.3”中提取到的两种外泌体样本,按照miRcute miRNA Isolation Kit操作说明提取外泌体中总miRs后,使用Mir-XTM miRNA First-Strand Synthesis Kit进行逆转录,尝试扩增5个相关miRs,比较其在N-exo与H-exo中的差异表达。
2.7 Gli1+细胞转染miR-223 mimic和inhibitor待6孔板中的Gli1+细胞汇合至50%后,按照Lipo3000操作说明转染miR-223 mimic、inhibitor以及相应的negative control(NC)。操作步骤如下:250 μL opti-MEM中加入5 μL 25 pmol mimic,轻微地混匀,室温放置5 min,再将稀释的mimic与稀释的Lipo3000混匀,室温放置20 min,(inhibitor、NC以及Lipo3000的稀释方法同上),最后将混合液与1.5 mL opti-MEM培养基混匀再加入到细胞中,12 h后更换为α-MEM完全培养基继续培养12 h,提取细胞蛋白后用Western blot分析(如“2.3”所述)。
2.8 统计学分析实验数据以x±s表示,用GraphPad Prism5软件对数据进行统计学分析,两两比较用t检验,3组及3组以上用单因素方差分析配合Tukey法比较组间差异。
3 结果 3.1 Gli1+细胞与心肌细胞的形态鉴定磁珠分选法获得的原代Gli1+细胞,培养于含体积分数为0.1胎牛血清的α-MEM完全培养基中,细胞贴壁生长后,形态为长梭形成纤维细胞样(Fig 1A)。用流式细胞仪进行鉴定,结果显示,细胞强阳性表达间充质干细胞标记CD29、CD105和Gli1,基本不表达内皮细胞标记CD31、造血干细胞标记CD34和淋巴细胞标记CD45(Fig 1B)。表明所分选的Gli1+细胞纯度高,可以用于后续实验。
|
| Fig 1 Identification of Gli1+cells and cardiomyocytes A:Morphology of isolated Gli1+ cells in day 5 (scale bar=200 μm); B:Expression of Gli1, CD29, CD105, CD31, CD34 and CD45 in Gli1+cells were detected by flow cytometry (negative control in black, Gli1+ cells in white); C:Expression of cTnT and α-Actinin in cardiomyocytes were examined by immunofluorescence (scale bar=100 μm). |
差速贴壁法提取的心肌细胞,培养至d 3后,细胞呈现一致性的搏动,将细胞传至24孔板中,用免疫荧光法鉴定。结果显示,心肌细胞阳性表达cTnT和α-Actinin(Fig 1C),符合后续实验要求。
3.2 心肌细胞外泌体特性分析分别从正常和缺氧条件培养的心肌细胞获得的培养基中提取外泌体(N-exo、H-exo),Western blot结果显示,N-exo和H-exo均阳性表达Flotillin-1、Alix、HSP70以及CD63(Fig 2A)。电镜结果显示,外泌体呈“杯型”或“碟状”形态,大小在100 nm左右(Fig 2B)。流式结果也显示,外泌体阳性表达CD63(Fig 2C)。以上结果提示,心肌细胞上清外泌体成功提取。
|
| Fig 2 Characteristics of cardiomyocyte-derived exosomes A:Exosomes markers Flotillin-1, Alix, HSP70 and CD63 were measured by Western blot; B:Electron microscopy analysis of exosomes secreted by cardiomyocytes (scale bar=200 nm); C:Expression of CD63 in exosomes and morphology of exosomes were detected by flow cytometry; D:Sizes of exosomes were detected by nanoparticle tracking analysis (NTA) (mode:127 nm). |
将外泌体与PKH26红色荧光标记染料结合使之带上红色荧光,再与Gli1+细胞共培养12 h,用Hoechst 33342染料对细胞核染色,置于共聚焦荧光显微镜下观察,可见带荧光的外泌体被细胞内吞,此时主要聚集在细胞核周围(Fig 3)。
|
| Fig 3 Gli1+cells internalization of cardiomyocyte-derived exosomes (scale bar=20 μm) |
蛋白质印迹法结果显示,相比于阴性对照组,与H-exo共培养或者TGF-β(100 μg·L-1)处理组的Gli1+细胞明显增加纤维化相关蛋白α-SMA、DDR-2和Collagen I的表达(Fig 4A,4B)。流式检测阴性对照组与H-exo处理组,结果显示H-exo处理后,Gli1+细胞中α-SMA与DDR-2双阳性表达的细胞数由27.5%上调为60.3%(Fig 4C)。以上两种实验结果均提示,H-exo可以促进Gli1+细胞纤维化。
|
| Fig 4 The fibrotic effect of hypoxic exosomes on Gli1+cells A:Gli1+cells were lysated for detecting Collagen I, DDR-2 and ɑ-SMA after 48 h cultured with hypoxic exosomes; B:Quantification of A (x±s, n=3). *P < 0.05; **P < 0.01 vs control group; ##P < 0.01 vs TGF-β group; C:The percentage of Gli1+cells that positively expressed both DDR-2 and ɑ-SMA protein after treated with H-exo. |
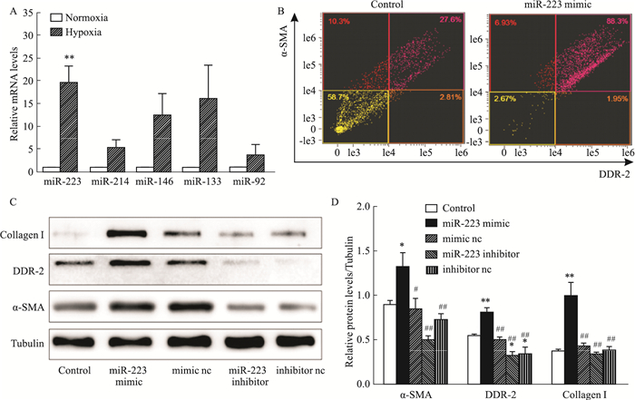
RT-qPCR分析N-exo与H-exo中与细胞纤维化相关的microRNAs的差异表达,发现miR-223在H-exo中的表达量明显上调(Fig 5A)。流式检测阴性对照组与miR-223的模拟物(mimic)处理组,结果显示miR-223 mimic处理后,Gli1+细胞中α-SMA与DDR-2双阳性表达的细胞数由27.6%上调为88.3%(Fig 5B)。Western blot检测纤维化相关蛋白的表达,结果发现,miR-223 mimic(50 nmol·L-1)处理组细胞中α-SMA、DDR-2和Collagen I的表达量明显上升(Fig 5C, 5D),提示miR-223可能促进Gli1+细胞纤维化。
|
| Fig 5 The fibrotic effect of miR-223 on Gli1+cells A:RT-qPCR analyzed five key miRNAs (miR-223, 214, 146, 133, 92), and miR-223 was significantly up-regulated in H-exo (x±s, n=3). **P < 0.01 vs Normoxia; B:The percentage of Gli1+cells that positively expressed both DDR-2 and ɑ-SMA protein after treated with miR-223 mimic; C:Western blot analysis of collagen I, DDR-2 and ɑ-SMA protein levels in Gli1+cells transfected with miR-223 mimic, inhibitor and their negative controls after 48 h; D:Quantitation of C (x±s, n=3). *P < 0.05; **P < 0.01 vs control group; #P < 0.05; ##P < 0.01 vs miR-223 mimic group. |
多年来,心脏纤维化的细胞起源一直不清楚,Weber等[10]研究表明,心脏纤维化可能涉及血管周围细胞。传统理论认为,心外膜细胞通过上皮-间质转化后形成成纤维细胞,损伤引发的上皮-间质转化失调可导致心脏纤维化[11]。而在压力超负荷引起的心脏病变中,大部分成纤维细胞来源于病理诱导的内皮-间质转化[12-13]。近期有研究发现,心肌血管周围的间充质细胞样Gli1+细胞是器官纤维化的起源细胞之一,在组织损伤后,Gli1+细胞转化为活化状态的成纤维细胞,介导纤维化的发生[5]。但是,导致Gli1+细胞表型转化的机制尚不清楚。细胞所处的微环境是调节细胞代谢和表型转化的重要因素,特别是其中的外泌体在细胞之间信息传递中发挥重要作用。心肌细胞是心脏组织中数量最多的细胞群体,其外泌体在心脏微环境调节以及Gli1+细胞表型转化中的作用还不清楚。
外泌体是由细胞合成并分泌的携带多种物质(脂质、蛋白质、mRNA和非编码RNA)的活性囊泡。它作为旁分泌效应的重要介质,可在生理病理条件下介导细胞、组织和器官之间的信息交流。已有研究表明,糖剥夺可以增加CMs中外泌体的合成和分泌[14],提示心肌损伤后其生物学特性可能发生改变,其所分泌的外泌体内容物也可能有所变化。为了探讨病理(缺氧)条件下,CMs分泌的外泌体对Gli1+细胞纤维化表型转变的作用,我们在体外缺氧条件下培养CMs,收集其上清提取外泌体(H-exo),并将H-exo加入到Gli1+细胞中共培养。蛋白质印迹显示,与阴性对照组相比,H-exo处理组的Gli1+细胞中纤维化相关蛋白α-SMA、DDR-2和Collagen I表达明显增加,TGF-β阳性对照组的结果与之一致。流式细胞术结果也显示,H-exo处理组的α-SMA和DDR-2双阳性表达率明显上调。以上结果均提示H-exo可以促进Gli1+细胞的纤维化。
在外泌体所有的内容物中,microRNAs被证实调控多种心血管疾病的病理生理学过程,包括心肌细胞肥大、围产期心肌病、糖尿病和败血症诱发的心肌病等[15]。microRNAs可以介导mRNA的切割,翻译抑制或mRNA去稳定化,并且通过与靶转录物中的3'端非翻译区互补配对,是基因表达的主要调节因子。本研究结果发现,糖氧剥夺条件下可以改变CMs来源外泌体中某些与纤维化相关的miRNAs的含量,其中miR-223的变化最为明显。提示H-exo中的miR-223可能对Gli1+细胞纤维化转变起主要调节作用。转染miR-223的mimic、inhibitors以及mimic nc和inhibitor nc,蛋白质印迹结果显示,相对于阴性对照组,过表达miR-223后,Gli1+细胞中α-SMA、DDR-2和Collagen I的表达明显增加,流式细胞术结果与之一致; 而抑制miR-223后,Gli1+细胞中DDR-2的表达相应降低,α-SMA和Collagen I的表达没有差异。综上所述,H-exo与miR-223均可以促进Gli1+细胞纤维化表型转换,提示H-exo可能主要通过其中的miR-223发挥促纤维化作用。
以上实验研究揭示了损伤心肌细胞通过其分泌的外泌体,促进心脏固有的Gli1+细胞的纤维化转变,加速了受损心脏的纤维化进程。本研究揭示了Gli1+细胞纤维化表型转换的机制,为阐明心脏纤维化发生的机制和新的治疗手段的研发提供科学基础。
| [1] |
Kong P, Christia P, Frangogiannis N G. The pathogenesis of cardiac fibrosis[J]. Cell Mol Life Sci, 2014, 71(4): 549-74. doi:10.1007/s00018-013-1349-6 |
| [2] |
Gourdie R G, Dimmeler S, Kohl P. Novel therapeutic strategies targeting fibroblasts and fibrosis in heart disease[J]. Nat Rev Drug Discov, 2016, 15(9): 620-38. doi:10.1038/nrd.2016.89 |
| [3] |
Assmus B, Honold J, Schachinger V, et al. Transcoronary transplantation of progenitor cells after myocardial infarction[J]. N Engl J Med, 2006, 355(12): 1222-32. doi:10.1056/NEJMoa051779 |
| [4] |
Herum K M, Lunde I G, McCulloch A D, et al. The soft-and hard-heartedness of cardiac fibroblasts:mechanotransduction signaling pathways in fibrosis of the heart[J]. J Clin Med, 2017, 6(5): 35. |
| [5] |
Kramann R, Schneider R K, DiRocco D P, et al. Perivascular Gli1+ progenitors are key contributors to injury-induced organ fibrosis[J]. Cell Stem Cell, 2015, 16(1): 51-66. |
| [6] |
肖静, 潘宇, 李晓红, 等. 心脏干细胞分泌的exosome对氧化应激下心肌细胞的保护作用研究[J]. 中国药理学通报, 2015, 31(12): 1656-60. Xiao J, Pan Y, Li X H, et al. CPC derived exosome protects cardiomyocytes from oxidative stress[J]. Chin Pharmacol Bull, 2015, 31(12): 1656-60. doi:10.3969/j.issn.1001-1978.2015.12.007 |
| [7] |
区锦莹, 李婵, 李汉成, 等. 外泌体源性RNAs在中枢神经系统中的研究进展[J]. 中国药理学通报, 2018, 34(6): 756-9. Ou J Y, Li C, Li H C, et al. Research progress on role of exosomes-shuttle-RNAs within central nervous system[J]. Chin Pharmacol Bull, 2018, 34(6): 756-9. doi:10.3969/j.issn.1001-1978.2018.06.005 |
| [8] |
Yu X, Deng L, Wang D, et al. Mechanism of TNF-alpha autocrine effects in hypoxic cardiomyocytes:initiated by hypoxia inducible factor 1alpha, presented by exosomes[J]. J Mol Cell Cardiol, 2012, 53(6): 848-57. doi:10.1016/j.yjmcc.2012.10.002 |
| [9] |
Hu M, Guo G, Huang Q, et al. The harsh microenvironment in infarcted heart accelerates transplanted bone marrow mesenchymal stem cells injury:the role of injured cardiomyocytes-derived exosomes[J]. Cell Death Dis, 2018, 9(3): 357. doi:10.1038/s41419-018-0392-5 |
| [10] |
Weber K T, Sun Y, Bhattacharya S K, et al. Myofibroblast-mediated mechanisms of pathological remodelling of the heart[J]. Nat Rev Cardiol, 2013, 10(1): 15-26. doi:10.1038/nrcardio.2012.158 |
| [11] |
Stone R C, Pastar I, Ojeh N, et al. Epithelial-mesenchymal transition in tissue repair and fibrosis[J]. Cell Tissue Res, 2016, 365(3): 495-506. doi:10.1007/s00441-016-2464-0 |
| [12] |
Zhang Y, Wu X, Li Y, et al. Endothelial to mesenchymal transition contributes to arsenic-trioxide-induced cardiac fibrosis[J]. Sci Rep, 2016, 6: 33787. doi:10.1038/srep33787 |
| [13] |
尹玉洁, 张倩, 旷湘楠, 等. 内皮间质转分化在心肌纤维化中的研究进展[J]. 中国药理学通报, 2019, 35(1): 12-6. Yin Y J, Zhang Q, Kuang X N, et al. Research progress of endothelial mesenchymal transition in myocardial fibrosis[J]. Chin Pharmacol Bull, 2019, 35(1): 12-6. doi:10.3969/j.issn.1001-1978.2019.01.004 |
| [14] |
Garcia N A, Moncayo-Arlandi J, Sepulveda P, et al. Cardiomyocyte exosomes regulate glycolytic flux in endothelium by direct transfer of GLUT transporters and glycolytic enzymes[J]. Cardiovasc Res, 2016, 109(3): 397-408. doi:10.1093/cvr/cvv260 |
| [15] |
Ailawadi S, Wang X, Gu H, et al. Pathologic function and therapeutic potential of exosomes in cardiovascular disease[J]. Biochim Biophys Acta, 2015, 1852(1): 1-11. |

