2. 油气资源与勘探技术教育部重点实验室(长江大学);
3. 油气钻采工程湖北省重点实验室(长江大学);
4. 长江大学石油工程学院
2. Key Laboratory of Exploration Technologies for Oil and Gas Resources, Ministry of Education, Yangtze University;
3. Hubei Key Laboratory of Drilling and Production Engineering for Oil and Gas (Yangtze University);
4. School of Petroleum Engineering, Yangtze University
油气产量递减规律作为油气田开发动态分析的核心科学命题,不仅深刻影响着开发方案的动态优化与全生命周期经济评价,更是衡量油气田可持续发展能力的关键指标。传统预测体系以渗流力学理论为根基,依托典型递减模型,凭借其明确的物理意义和可解释性,为油气田的产能规划提供了重要支撑,在常规储层开发中展现出显著的工程价值。然而,随着全球能源需求结构的深度调整,非常规油气资源的规模化开发成为能源领域的新趋势。这类储层普遍呈现复杂地质特征,加之生产数据的高维性、非线性及动态时变性,使得传统模型所依赖的连续性介质假设、稳态流动假设等理论前提与实际工况严重失配,难以精准预测产量变化,亟须理论与方法的创新突破。
近年来,人工智能技术的快速迭代为油气产量预测带来革命性变革。机器学习模型通过整合多源异构数据,显著提升了预测精度;而深度学习模型实现了对高维数据的降维处理,进一步突破了时空关联建模的技术瓶颈[1-3]。智能预测方法数据集主要包含:(1)静态地质参数,涵盖孔隙度、渗透率、含油饱和度等储层基础属性;(2)动态生产时序,整合井底流压、产液量、气油比等时变生产指标;(3)压裂工程参数,包含米液量、米砂量、施工压力梯度、停泵压力衰减曲线、裂缝半长定量表征及改造体积(SRV)三维分布;(4)布井空间参数,涉及井网方位角优化、井距配置策略、压裂水平段长度调控及应力干扰系数(S1);(5)排采控制参数,集成生产制度优化方案、泵型适配参数、泵挂深度动态调整等关键要素;(6)井群拓扑网络,邻井干扰效应和流体运移通道的空间关联模型。技术实现路径为基于皮尔逊相关系数矩阵等统计方法构建特征工程、结合深度神经网络进行多模态数据融合、通过敏感性分析识别关键影响,最终建立具备自学习、自适应和强泛化能力的智能预测体系,其预测性能取决于数据质量、物理约束和算法优化等主控因素。
本文基于“理论—方法—应用”三维框架,系统梳理了油气产量预测研究进展。从理论层面解析传统物理驱动模型的理论基础与数学原理;从方法层面剖析智能模型的内层架构特征及优化策略;从应用层面基于文献调研评估各类模型在油气田开发中的预测性能与工程适用性。研究进一步探讨人工智能技术与地质工程、油藏物理等领域的融合路径:地质知识图谱可为机器学习提供先验约束,产量递减模型可嵌入深度学习框架。该交叉融合研究不仅拓展了传统方法的适用范围,同时为智能油田建设提供了新的技术方向。
1 油气产量递减规律基础研究与历程 1.1 典型产量递减模型油气产量递减规律作为油气田开发进程中的核心现象,表现为产量随时间下降的动态演变,其动态特征可通过典型产量递减模型进行定量表征(表 1)。对递减规律的准确认识与模型化预测直接关乎油气田稳产增效、采收率提升及可持续开发策略的科学制定,是油气工程进行产能评价、经济预测及开发方案优化的关键研究方向。
| 表 1 产量递减曲线特征对比分析汇总表 Table 1 Comparative analysis summary of production decline curve characteristics |
(1)Arps模型:Arps J J[4]首次构建了具有普适性的产量递减理论框架,将产量衰减规律归纳为3种典型模式,分别是双曲递减、指数递减和调和递减(图 1)。工业应用表明:双曲递减在注水开发的中高渗透油田中表现较优;指数递减更适用于天然能量驱动的低渗透储层;调和递减实际应用比例因储层类型差异较大[5-7]。
|
图 1 Arps三种递减曲线示例 Fig. 1 Example of three types of Arps decline curves |
(2)广义Arps模型:俞启泰[8-9]基于微分方程解的分析,对传统Arps递减模型提出扩展理论框架,突破递减指数n的物理意义限制,证明n值在不同驱动条件下可扩展:注水见效时n为负,裂缝闭合引发加速递减时n > 1,且数学解需符合物质平衡约束。
(3)Logistic模型:Logistic曲线[7]的“S”型特征适用于表征水驱油田中后期产量衰减,Gompertz曲线在高含水阶段非线性递减预测中更具优势。Logistic和Gompertz递减模型虽与Arps递减方程存在数学关联,但其物理本质不同:Arps基于物质平衡与稳态假设,而Logistic或Gompertz通过多相渗流耦合重构递减规律[10-11]。
(4)幂律指数模型:Ilk等[12]针对传统双曲递减模型在预测后期存在乐观偏差的问题,提出了幂律指数递减模型,以修正传统指数递减方法的不足。该模型虽然参数较多且部分参数物理意义不够明确,但能够更准确地拟合致密气和页岩气的产量递减曲线,并有效解决了Arps方法中递减指数n随时间变化的问题[13-14]。在边界控制流动阶段,产量以幂函数形式递减,其递减率逐渐稳定,并在半对数坐标下趋近于直线[15]。
(5)Gentry模型:Gentry-Arps[16]在非常规油田产量动态研究中提出基于无量纲参数的递减曲线法,定义无量纲时间(tDd)、累计产量(NpDd)和产率(QDd),整合入Arps方程构建6个新模型,通过忽略初始产量参数、聚焦拟稳态流动阶段,规避瞬态流建模不确定性[14]。在需要时,初始递减率可以通过以下方程式计算得出:
| $ t_{\mathrm{Dd}}=D_0 t $ | (1) |
式中 D0——产量递减阶段初始递减率,l/mon;
tDd——无量纲时间;
t——从递减时起的时间,mon。
(6)改进的幂律指数模型:Ambrose等[17]针对多级压裂水平井非均匀流动,构建渗流力学与数值模拟混合模型,克服传统方法在复杂裂缝系统表征上的局限,在致密气田水平井开发优势突出。模型采用流态分段建模:早期线性流阶段基于解析解,以双对数坐标下0.5斜率特征线识别;后期裂缝干扰阶段借助数值模拟,通过裂缝离散化呈现多裂缝耦合效应[18-19]。
(7)Duong模型[20]:基于微裂缝网络发育地质条件构建,假设页岩气井生产以裂缝线性流态为主,基质产能贡献小。研究表明,x约为1时该模型退化为Arps调和递减,x大于1时可描述复杂裂缝网络非稳态流动[21]。但由于稳态流动假设难适配复杂边界条件,其在边界流阶段适应性较差,需结合物质平衡方程修正[22]。
1.2 传统油气产量预测方法在传统油气产量预测方法的理论演进中,早期研究主要基于经验统计与简化的渗流力学模型构建预测体系,之后逐步衍生出物理实验分析、数值模拟技术、多参数耦合建模等方法论体系(图 2)。这些方法通过整合地质构造特征、多相渗流机理、井网分布等关键要素,系统解构了油气田特征与产量递减模式之间的关联特性。在此基础上形成的预测技术,不仅深化了对储层复杂流体相态的理论认知,更通过开发方案优化提升了资源开发效益。
|
图 2 基于传统方法的产量预测流程图 Fig. 2 Flow chart for production forecast using traditional methods |
传统油气产量预测方法体系基于理论构建与工程实践的双重驱动,形成了物理模拟法与经验推断法两大方法论框架,其方法论特征可归纳如下(表 2)。
| 表 2 传统方法特征对比分析表 Table 2 Characteristics comparative analysis of traditional methods |
(1)数值模拟方法:基于有限差分法(FDM)或有限体积法(FVM)对储层进行三维空间离散化建模,通过耦合多相流方程实现复杂地质条件下的动态仿真[23-24]。该方法适用于常规砂岩油田、碳酸盐岩油田等中高渗储层,但对于超低渗储层或强非均质性储层,难以准确表征流动特性,且对计算资源需求显著增加。
(2)解析法:通过求解扩散方程等解析解建立闭合式产量—时间模型。典型应用如Blasingame典型曲线分析法[25-26],通过归一化产量与积分压力函数匹配反演储层参数。此类方法在物性均质的常规砂岩储层中具有较高可靠性,但对页岩储层中复杂非对称裂缝网络及多相流交互作用的表征能力有限。
(3)半解析法:融合解析解与数值降维技术以平衡精度与效率[27]。Brown等[28]提出的多级压裂水平井模型,采用线性流—拟稳态流分段耦合算法,适用于缝网几何规则的低渗透页岩油田快速预测,但在裂缝导流能力动态变化场景下需引入经验修正因子。
(4)典型曲线匹配法:基于历史数据统计构建无量纲典型曲线库,通过生产动态数据模式识别反演储层特性[29-30]。该方法依赖丰富的历史开发数据,适用于地质模型相对简单、生产动态规律显著的常规油气田。
(5)产量累计分析法:基于物质平衡方程通过累计产量与压力数据反演动态储量[31-32]。该方法在地层压力监测系统完善的底水驱砂岩油藏中效果显著,但对低渗透储层中压力传递滞后现象敏感,需结合动态压力梯度校正以提高可靠性。
1.2.2 方法优势与工程适用性传统方法经过长期的理论完善与现场验证,在多个方面展现出优势。其理论体系基于达西定律、状态方程等经典理论,能够清晰阐释产量变化的物理机制。以Warren—Root双重介质模型为代表的解析方法,通过构建基质—裂缝系统间的窜流微分方程,推导出具有明确物理意义的解析解表达式[33],该推导过程揭示了产量递减过程中弹性驱动与渗吸作用的动态转换机制[34]。
在工程应用层面,传统方法展现出良好的计算效率与经济性。解析模型仅需储层渗透率(K)、孔隙度(ф)等基础参数即可完成预测。拟稳态流动方程的引入进一步提升了单井EUR预测效率,同时有效降低了边际油田开发方案优选的前期研究成本[35]。
此外,传统方法中的经验模型表现出良好的数据适应性,通过调整参数灵活适配不同地质条件[36-37]。在时间维度上,Arps递减模型通过调整递减指数n可表征从定压生产到封闭边界的不同驱动机制;在空间维度上,改进的幂律指数模型通过裂缝离散化机制精确表征多裂缝耦合效应。
1.2.3 方法局限性与挑战(1)物理模型与复杂储层的失配问题:传统达西定律在页岩储层纳米孔隙中的适用性受到多物理场耦合效应的干扰。页岩储层中纳米级孔隙(直径小于100nm)占主导且尺度与气体分子平均自由程接近,使气体流动受克努森扩散和滑移流影响,表观渗透率较达西定律预测值倍数级提升且随孔径减小指数增长[38]。传统渗流理论对多尺度流动的线性叠加假设无法刻画纳米孔隙中的动态耦合行为,需建立基于表观渗透率的非线性模型整合多物理场效应以准确描述复杂渗流过程[39]。
(2)参数敏感性与不确定性传递:当水平主应力差Δσ超过临界阈值时,裂缝扩展方向显著偏离对称模型预测,且随差异应力增大,裂缝扩展受抑制并趋向沿原始主应力方向延伸;天然裂缝网络的存在会通过力学耦合显著改变水力裂缝扩展路径;此外,天然裂缝长度的幂律分布特征会增强长裂缝对水力裂缝轨迹的控制作用,导致缝网呈现显著的优势延伸方向[40]。此类地质力学反馈机制表明,基于连续介质假设的半解析模型难以捕捉裂缝扩展的路径依赖性特征,需通过离散裂缝网络(DFN)模型或位移不连续法(DDM)等非连续介质方法,耦合岩石变形与流体流动的动态交互,以准确刻画非均质储层中裂缝网络的演化过程[41]。
(3)理论假设的工程偏离:储层非均质性与工程扰动的协同作用导致传统产能模型产生累积性误差,致使初期产量预测值显著偏高;压裂液返排阶段的剧烈流量波动诱发近井地带应力重分布,叠加井间干扰效应,进一步放大误差[42]。该累计产量预测误差源于传统模型对裂缝非正交交叉及非均匀孔径分布的简化处理,未能捕捉复杂网络中流体流动的路径依赖性特征[43]。
尽管传统方法在常规储层中表现稳健,能够通过经典渗流理论和经验公式较为准确地预测产量动态,但其在非常规油气田中的局限性随开发复杂度提升日益凸显。为此,机器学习与深度学习的引入成为必然选择,不仅弥补了传统方法的固有缺陷,更通过“数据+物理”融合建模实现了智能预测突破,为复杂油气田高效开发提升了决策可靠性。
2 油气产量预测方法现代研究与进展 2.1 数据预处理在现代油气产量预测方法中,数据预处理是提升预测模型性能的关键环节。数据预处理主要包括数据清洗、特征工程和降维处理3个核心步骤。在数据清洗阶段,除了传统的插值法和统计学方法外,当前先进的自适应噪声完备集合经验模态分解(ANC-EMD)和基于深度学习的自编码器(AE)技术能够更有效地处理产量数据中的缺失值、异常值以及非线性噪声干扰。在特征工程方面,互信息法(MI)和特征重要性评估可以有效地从高维特征中筛选出对产量预测最具影响力的关键变量,从而降低模型复杂度并提高泛化能力[44]。在降维处理方面,主成分分析(PCA)通过正交变换将相关变量转化为线性不相关的主成分。而对于非线性高维数据,t-分布随机邻域嵌入(t-SNE)和统一流形逼近与投影(UMAP)等降维技术能够更好地保持数据局部结构和全局拓扑特性。
何佑伟等[45]在研究中利用K最近邻算法(KNN)对油井生产动态数据进行了预处理和降维,不仅提高了数据质量,还显著提升了模型的预测精度。侯梦瑶等[46]通过特征重要性排序发现,压裂液用量和储层厚度对非常规气田产量影响显著,为特征选择提供了可靠的理论依据。这些先进的数据预处理和降维技术的应用,使得现代油气产量预测模型能够更准确地捕捉产量变化的内在规律。
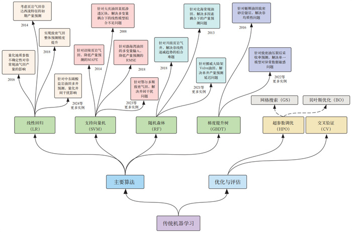
2.2 基于传统机器学习的油气产量预测方法近年来,机器学习方法凭借强大的数据驱动能力在油气产量预测研究中展现出显著优势。该方法通过挖掘生产参数间的内在关联特征,能够有效捕捉产量波动的周期性模式与演化趋势,成为攻克复杂储层动态预测难题的核心技术手段(图 3)。
|
图 3 传统机器学习在油气产量预测领域中的应用 Fig. 3 Application of traditional machine learning method in oil and gas production forecast |
LR通过拟合历史产量数据与影响因素之间的最佳线性关系,并最小化预测误差,从而建立产量预测模型(图 4)。相关研究表明,LR在大数据环境下处理多维油田数据具有可靠性,尤其适用于需快速响应与实时决策的生产场景。
|
图 4 LR原理示意图 Fig. 4 Schematic illustration of Linear Regression principle |
任芳玲等[47]针对陕北地区某常规油气田,选取连续15年的产油量及影响因素数据,通过量化地质参数与工程因素的非对称影响,构建基于变量筛选的MLR模型,其1.13%的平均绝对误差显著优于传统时间序列法,但模型泛化能力受限于训练数据的工况覆盖范围。Niu等[48]创新性地结合Pearson相关系数与MIC,分别量化变量间线性与非线性关联强度,通过逐步回归消除多重共线性干扰,验证了MLR在页岩气产量预测中的实用性,但该方法的数据预处理复杂度较高。Alharbi等[49]基于PySpark架构开发分布式LR模型,利用MLlib实现最小二乘法的并行优化,表明模型具有较高的预测精度。
研究证实,LR在油气田产量预测中精度显著优于传统方法。大庆升平油田应用LR建立水驱特征曲线模型,量化注采比等因素,预测吻合度高于忽略非均质性的传统递减曲线法;长庆苏里格气田单井预测中,LR整合多源数据使MAPE控制在8.5%以内,较传统数值模拟(误差超15%)显著提升;LR通过数据驱动整合多因素,避免传统方法的均质化假设,在复杂场景中更可靠,且计算高效。
2.2.2 支持向量机(Support Vector Machine,SVM)SVM通过在高维空间中寻找最优超平面,最大化分类间隔或拟合非线性关系,从而实现油气产量与影响因素的回归预测(图 5)。同时SVM引入非线性核函数,依据Mercer核定理将低维非线性数据映射至高维空间,将复杂回归转化为线性优化问题,在低渗透油气田产量预测中优势明显[50-51]。
|
图 5 SVM原理示意图 Fig. 5 Schematic illustration of Support Vector Machine principle |
王一淋等[52]针对含水率高达94%以上的断块油田产量数据少、波动性大导致预测精度不足的问题,提出一种GM(1, 1)与SVM组合的预测方法,通过灰色模型弱化原始产量序列中的随机扰动,再将灰色预测值作为支持向量机输入特征、原始产量作为输出标签进行建模,实现了特高含水期的产量预测(图 6)。结果表明,该组合模型预测总体相对误差为3.01%,优于单一灰色模型(5.86%)和灰色—神经网络组合模型(4.37%)。
|
图 6 GM (1, 1) 与SVM组合模型预测效果图[52] Fig. 6 Production forecast performance of GM (1, 1)–SVM hybrid model[52] |
与其他方法对比,SVM组合模型在稳定性与预测精度上显著优于单一分类或回归方法,尤其在有限样本条件下表现突出。Wang等[53]针对中国渤海湾盆地东濮凹陷常规油气田,提出结合SVC和SVR模型,利用烃源岩排烃强度、砂岩厚度、沉积相指数等地质特征参数,构建了先通过SVC预测油气成藏概率,再通过SVR预测储量丰度的两阶段模型。研究以2007—2018年勘探开发井数据为基础,测试准确率平均高达88.92%,R2为0.767,解决了传统统计方法难以定量刻画复杂地质过程的问题。
2.2.3 随机森林(Random Forest,RF)RF通过构建多棵决策树并集成其预测结果,利用特征随机性和多数投票或回归机制,降低过拟合风险,从而实现对油气产量的高鲁棒性预测(图 7)。其擅长处理高维非线性生产数据,在提升预测稳定性方面表现出色[54]。
|
图 7 RF生成过程示意图 Fig. 7 Schematic illustration of Random Forest generation process |
Liao等[55]针对加拿大Cardium致密油田,通过特征重要性分析有效揭示了压裂施工参数与地质属性的非线性耦合机制,为完井参数优化提供了量化依据。Xue等[56]针对页岩气物理模型复杂度难题,提出改进型MORF方法,验证了动态特征对产量预测的关键作用,然而该方法对长期产量递减的物理机制表征仍显不足。Chahar等[57]在挪威Volve油田的应用中,利用RF整合生产时间、井口压力等多项特征,预测R2达0.98,有效处理了数据缺失及井间干扰导致的非线性波动。
对比研究表明,RF在保持相当预测精度的同时,训练效率较高,但在极端数据场景需更多样本优化。沁水煤田柿庄北区结合斜率关联度法与RF模型,煤层气含量预测误差低于5%;渤中某油田基于50口井数据,利用RF整合多参数实现产能预测的高稳定性,凸显其在小样本场景处理复杂耦合关系的优势。
2.2.4 梯度提升树(Gradient Boosting Decision Tree,GBDT)GBDT通过串行训练多个弱决策树,每一棵树拟合前一棵树的残差,并逐步优化损失函数,从而实现对油气产量的高精度预测(图 8)。该算法凭借决策树层级分裂自动捕捉变量高阶交互,无须人工特征工程即可处理复杂非线性关系,在多维度地质与工程参数到产量输出的复杂映射场景中表现出色。
|
图 8 GBDT生成过程示意图 Fig. 8 Schematic illustration of Gradient Boosting Decision Tree generation process |
Ma等[58]针对中国华北某地质单元的中高渗透率砂岩油田,利用Huber损失函数构建GBDT模型,通过梯度下降迭代优化弱决策树,有效处理数据非线性关系与噪声干扰,并利用网格搜索(GS)确定最优超参数,显著提升了模型泛化能力。研究结果表明,GBDT不仅能够实现高精度的单井产量预测,在处理小样本、高维度油气数据时也显现出优越性。这一优势在多个实际应用案例中得到了进一步验证:在吉林火山岩储层应用中,GBDT整合15项参数后R2高达0.977,显著优于传统解析法(R2=0.65);在阿巴拉契亚盆地页岩气预测中,其平均绝对百分比误差(MAPE)仅为7.3%,远低于典型曲线匹配法。对比分析表明,GBDT在复杂场景预测中的优异表现主要得益于其强大的非线性建模与拟合能力,能够为制定开发方案提供可靠的参考依据。
2.2.5 模型优化与性能评估传统机器学习模型的性能提升高度依赖交叉验证(CV)与超参数调优(HPO),其中网格搜索(GS)与贝叶斯优化(BO)是两类典型方法。前者通过穷举预设参数组合搜索最优解,适用于维度较低的参数空间;后者则借助贝叶斯概率理论,通过高斯过程建模目标函数的后验分布(图 9),动态调整搜索方向,尤其适合高维复杂参数场景(图 10)[59]。在致密油田的母子井产能预测中,研究团队对RF模型进行调优时,GS在3维参数空间中穷举96组组合,最终R2为0.85;而BO通过构建高斯过程模型,在6维参数空间中仅迭代50次即收敛,最优模型R2提升至0.89,显著展现了高维参数空间下的调优效率优势。
在模型性能评估方面,蒙特卡洛方法为预测结果的不确定性量化提供了有效途径。该方法通过建立关键储层参数的概率分布模型,利用随机采样技术生成大量可能的参数组合,并将其输入训练好的机器学习模型,从而获得产量预测的概率分布。这种概率化预测框架不仅能够提供产量期望值,还能给出预测结果的置信区间,突破了传统点估计预测的局限性。通过量化输入参数不确定性对预测结果的影响程度,该方法为油气田开发决策提供了更全面的风险评估基础,显著提升了预测结果的工程应用价值。
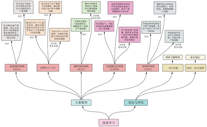
2.3 基于深度学习的油气产量预测方法深度学习方法凭借其强大的自动特征提取和复杂模式识别能力,能够有效处理大规模非结构化数据,在刻画产量时空演变及衰减规律方面展现出独特优势。当前研究主要聚焦三大创新方向:首先,通过融合渗流力学等物理机理与数据驱动方法,构建具有物理约束的混合模型,其核心在于设计复合损失函数,将传统物理方程作为正则项嵌入神经网络训练过程;其次,运用迁移学习应对数据稀缺,在源域数据上预训练模型,再通过微调适配目标工区的小样本场景;最后,基于边缘计算架构部署轻量化模型,并结合在线学习算法实现模型参数的实时更新。同时,借助SHAP值解释技术剖析模型决策逻辑,推动理论成果向工程应用转化(图 11)。相较于传统机器学习方法,深度学习方法在非常规和强非线性常规油气产量预测中展现出高精度和开发优化能力[44],但需要更多计算资源且可解释性较差(表 3)。
|
图 11 深度学习在油气产量预测领域的应用 Fig. 11 Application of deep learning method in oil and gas production forecast |
| 表 3 传统机器学习与深度学习方法特征对比 Table 3 Comparative analysis between traditional machine learning and deep learning methods |
DNN包含输入层、多个隐藏层和输出层,通过多层非线性变换自动提取油气产量数据中的高阶特征,并利用反向传播优化权重,最终建立输入参数与产量之间的复杂映射关系以实现精准预测(图 12)。相比于传统模型,DNN对生产参数变化响应灵敏,能够更精确地刻画储层物理机制与产量间的复杂关系,精准捕捉产量波动特征。
|
图 12 DNN原理示意图 Fig. 12 Schematic illustration of Deep Neural Network principle |
Alolayan等[60]针对美国得克萨斯州Barnett页岩区带和宾夕法尼亚州Marcellus页岩区带的6000口页岩气井,以输入前4—10个月累计产量、输出后续产量的形式构建预测模型。采用DNN四层序列网络,通过Adam优化器最小化平均绝对误差(MAE),并借助自动停止机制避免过拟合,使预测误差较传统方法降低11%。该研究通过捕捉跨区域产量衰减的共性模式,突破传统模型依赖单井数据拟合的局限。宋兆杰等[61]以吉木萨尔凹陷芦草沟组页岩油田为研究对象,基于198口井的钻井、压裂及开发工艺等类型的13项关键参数,构建了PCA与DNN相结合的产能预测模型,较传统模型的预测精度提升10.84%。基于模型分析结果,学者提出针对性开发建议:对于单井开发应增大储层改造程度;对于井组开发则需优选试验区,通过提高原油可动性与优化压裂设计实现高效开发。
从目前研究来看,DNN相较于传统方法,在复杂场景预测精度更高,能够明晰页岩油水平井EUR主控因素,解决传统递减曲线模型在非常规油气田预测中因经验假设导致的中后期产量高估问题(图 12)。
2.3.2 迁移学习(Transfer Learning,TL)TL通过复用预训练模型(相似油气田或任务学到的特征),并针对目标油气产量数据进行微调,从而在小样本条件下提升预测模型的泛化能力和准确性。在非常规储层产量预测中,针对数据稀缺与地质异质性难题,TL可捕捉跨区域产量衰减共性模式,突破单一井数据拟合局限,实现高效建模。
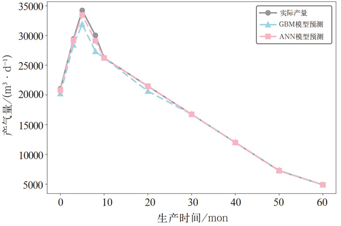
Odi等[62]首先使用GBM模型结合弹性网络(Elastic Net),预测半裂缝长度,再将Eagle Ford页岩区La Salle州的数据作为源域,利用其已知的历史产量、压裂参数等数据训练DBM和ANN预测模型,最后将模型迁移到相邻州等目标域,实现对未知区域的产量预测(图 13、图 14)。Niu等[63]以多个成熟区块的丰富数据预训练基础学习器,通过改进神经网络与Bagging算法结合,构建迁移学习模型,有效克服了数据分布差异带来的域适应问题,但该研究仅适用于源域与目标域特征一致的同构迁移学习场景,无法处理特征空间不同的异构数据。Niu等[64]针对中国四川盆地威远区块和泸州区块的页岩气田,利用威远区块278口井的源域数据训练模型,融合TCA与DNN的迁移学习策略,通过域适应特征提取实现跨地层/区块的产量及EUR预测,有效解决传统方法因数据分布偏移导致的预测性能退化问题。
|
图 14 Eagle Ford各州累计页岩气产量预测[62] Fig. 14 State-wise cumulative production forecast of Eagle Ford shale gas [62] |
当前研究中,TL通过弱化传统方法对模型刚性假设和训练数据密集性的依赖,凭借跨域知识迁移能力,有效缓解样本稀缺问题,在非常规油气田开发场景中展现出显著适用性。
2.3.3 循环神经网络(Recurrent Neural Network,RNN)RNN通过其时间递归结构捕捉油气产量历史数据中的动态时序依赖关系,并利用隐藏状态传递历史信息,从而实现对产量变化的时序预测。该算法可整合多维度时序特征,精准刻画产量衰减、压裂干预等复杂过程的非线性规律。
Sun等[65]通过GRU的隐藏状态传递机制,实现了历史生产数据与邻近井动态的多尺度时序特征融合,其借鉴自然语言处理的序列建模方法,实现对新井产量的高效预测,为非常规储层开发中缺乏长周期数据的产能评估提供了可行方案。Al-Shabandar等[66]针对美国多个州的不同类型油气田,利用1919—2009年的井数量、产量、压力等生产数据,提出DGRU模型,通过堆叠双向GRU层与Dropout正则化技术,显著提升了高维生产数据的长期依赖建模能力,均方根误差(RMSE)仅为0.00951,解决了传统统计方法和浅层机器学习模型在处理高维非线性数据时的局限性。
研究表明,RNN能够契合生产数据的时序特性与非平稳性,在单井产量预测、区块产能评估及开发方案优化中展现出优异的时序模式拟合能力。
2.3.4 长短期记忆网络(Long Short-Term Memory,LSTM)LSTM通过门控机制(输入门、遗忘门、输出门)有效捕捉油气产量时序数据中的长期依赖关系,并避免梯度消失问题,从而实现对产量动态的高精度预测(图 15)。该算法无须物理假设,可自动挖掘多维度生产数据的时序关联,精准拟合产量衰减与波动特征。
|
图 15 LSTM原理示意图 Fig. 15 Schematic illustration of Long Short-Term Memory network principle |
Song等[67]针对中国新疆的某火山岩油田裂缝性水平井开展时序产量预测研究,选取油井产量历史数据、油嘴尺寸等动态参数作为输入,通过构建LSTM结构,利用PSO算法优化神经元数量与时间窗口大小等关键参数,实现了对实际油井生产动态的逐日产量预测,最终平均绝对百分误差(MAPE)仅为9.88%。Huang等[68]通过相关性分析筛选关键特征变量,结合滑动窗口技术构建多输入时序预测模型,有效捕捉多变量间的长期依赖关系与注气干扰下的产量波动特征。Yang等[69]以3口页岩气井的长期生产数据为基础,针对页岩气井产量预测中传统解析方法精度不足、计算成本高及对复杂动态特征捕捉能力有限的问题,提出一种融合ESF、ARIMA与LSTM的混合预测框架,实现对非常规储层生产动态的高效建模。
现有研究表明,LSTM时序建模方法已在油气产量预测领域获得广泛应用,为适应不同应用场景的实际需求,学者们通过模型架构优化和算法改进,开发了多种变体模型,有效提升了预测精度。
2.3.5 图神经网络(Graph Neural Network,GNN)GNN将物理实体抽象为图节点,以边描述井间地质连通与压裂干扰等空间关系,借助图卷积、图注意力机制聚合邻域信息,联合建模非结构化空间数据与生产动态数据,精准捕捉多井交互的非线性依赖。
Gao等[70]针对中东低渗透碳酸盐岩油藏多井产量预测中井间空间关联与动态注气影响难以有效建模的问题,将GIR作为动态属性,通过关联系数量化注气对目标井的影响,结合GCN捕捉井网空间连通性,利用GRU捕获时间序列长期依赖,形成多维度输入的混合预测模型。Huang等[71]针对具有189口井的常规多相流油气田开展动态产量预测研究,提出融合GNN与LSTM的深度代理模型,以井区渗透率、孔隙度等地质属性和井底压力、注水速率等时变控制参数为输入,通过构建“注入井—生产井”“生产井—生产井”两类图结构,实现对变井控条件下产油率、产水率的高效预测。
大量研究表明,GNN与其他时序模型相结合,能够突破单井独立预测局限,量化空间异质性对产量的协同影响,在高密度井网产能预测中,更准确刻画压裂干预、压力传导等多井动态交互效应,为解决复杂井组条件下的产量预测问题提供了有效的技术方案。
2.3.6 模型优化与性能评估在油气产量预测中,为提升深度学习模型的可信度与可解释性,学者们引入SHAP值。该方法基于合作博弈论的边际贡献原理,通过对比特征存在与否时模型预测结果的差异,量化每个特征对预测结果的影响程度[72-73]。在页岩气井产能预测中,SHAP值分析可明确揭示储层压力、渗透率、压裂规模等关键参数的贡献度,帮助工程师优化开发方案。Kong等[74]将渗流力学方程嵌入神经网络损失函数,使预测结果与地层压力变化的吻合度显著提升,同时结合SHAP分析为压裂参数优化提供依据。为客观评估预测模型的有效性,通常采用均方误差(MSE)、决定系数(R2)和平均绝对百分比误差(MAPE):MSE衡量预测值与真实值的绝对差异;R2反映模型对数据变化的解释能力;MAPE则量化相对预测误差[75]。
在模型优化领域,学者们针对时间序列与多变量耦合问题提出了多种混合模型架构,其中Chen等[76]开发的CNN-GRU模型通过结合CNN的多变量时空特征提取能力和GRU的时序依赖性捕捉优势,并采用BO进行自动调参,在CO2驱油与水驱项目中显著降低了预测误差。与此同时,模型训练过程中的参数优化也取得了重要进展,基于Adam算法的权重更新机制通过动态调整一阶矩(m_t)与二阶矩(v_t)有效缓解了梯度消失问题,而自适应误差反馈机制则利用高/低评估指数动态调整特征权重,较好地解决了模型过拟合与欠拟合的平衡问题。此外,针对实际生产环境中的动态变化特性,学者们采用滚动时间窗与在线学习策略来持续评估和提升模型的适应能力。
3 预测方法的应用与发展趋势 3.1 油田实际开发中的应用油气产量预测方法的发展经历了从传统方法到机器学习再到深度学习的演进过程,其方法选择主要取决于油气类型的地质特征和开发需求(表 4)。在已具备完善开发数据的成熟油气田,经过参数优化的改进型传统方法仍能保持较好的预测性能。刘传喜等[77]针对油气田开发初期生产数据较少的情况,提出基于经验公式、相似类比或数值模拟获取可采储量,结合试凑法和加权平均求解模型参数,并通过对比预测结果与实际数据的相关性优选模型,应用于中原油田古近系沙河街组一段下亚段油藏(常规砂岩油藏),利用前6年实际生产数据,成功构建3种模型并预测中长期产量,其中HCZ模型R2达0.938,显著提升了开发初期决策的科学性。对于进入产量递减阶段的油田,基于递减曲线分析与水驱特征曲线相结合的动态评估方法,是剩余储量评价和注采方案优化的关键技术手段。刘秀婷等[78]针对辽河油田“十五”期间产量预测问题,综合考虑开发时间、探明储量、新建产能等10个影响因素,通过偏相关系数筛选出动用储量、新建产能、油井总数及上年产量4个显著因素,构建多元线性回归模型,实现了新老油区产量的综合预测。
| 表 4 不同类型油气适用方法汇总表 Table 4 Summary of applicable methods for different types of oil and gas reservoirs |
针对地质条件复杂或数据稀缺的油气田,传统机器学习与深度学习方法展现出显著的技术优势。Shoeibi等[79]对比分析了递减曲线分析、物理模型、深度学习模型及混合模型(物理模型与深度学习模型结合)在产量预测中的表现。在荷兰北海某气田的短期预测中,深度学习模型基于累计产气量、井口压力和节流阀开度等参数,实现了0.2%的相对误差,准确捕捉了生产动态波动。中期预测中,物理模型累计产量误差为1.16%,但无法反映动态波动;深度学习模型误差低至0.78%;混合模型因初始地质储量不确定性误差超过10%。在英国北海某气田的长期预测中,递减曲线分析误差超过60%;物理模型预测接近实际地质储量,而深度学习模型出现严重高估;混合模型预测结果与实际数据吻合良好,验证了物理约束对中长期预测的稳定作用,同时物理—数据融合可抑制长期非理性外推。
3.2 技术发展趋势当前油气产量预测研究面临高维数据抽象困难、小样本泛化能力弱以及动态非线性系统建模受限等关键挑战。针对这些问题,技术发展呈现出多维度融合的创新趋势。在数据驱动方法优化方面,研究重点包括构建自动化特征选择与参数优化框架以减少人工干预,以及采用多模型协同策略提升多源异构数据的处理鲁棒性[80]。同时,为应对数据稀缺与实时性需求的双重约束,学者们提出了基于迁移学习和数据增强的少样本建模方法,并创新性地将达西定律等核心物理方程作为软约束嵌入机器学习模型的损失函数,通过增加物理一致性损失项来强制模型预测同时满足数据规律与物理机理,从而显著提升对储层动态耦合效应的量化精度和预测的物理合理性[81]。现有研究仍处于探索期,需通过大量实验验证进一步提升模型的可靠性与可解释性。
为进一步满足井下实时决策对计算效率的严苛要求,轻量化建模技术成为另一重要发展方向。通过模型压缩、知识蒸馏及高效网络架构设计等方法,在保证预测精度的前提下大幅降低模型复杂度与算力需求,实现从理论模型到工程应用的跨越。这种融合物理约束、数据驱动与轻量化计算的技术范式,可以克服传统纯数据模型在物理一致性方面的固有缺陷,还能有效支持基于实时数据的井下动态优化决策,为复杂油气生产环境提供兼具高精度、强解释性与工程实用性的新一代解决方案。其核心价值在于通过物理机理与数据规律的协同优化,实现对储层动态行为的更精准刻画,同时依托高效计算架构确保技术方案的现场适用性。
4 结论(1)在理论研究层面,传统递减模型为产量预测提供了基础框架,但对复杂非线性动态适应性有限。机器学习通过数据特征挖掘提升了预测精度,而深度学习则突破时序预测瓶颈,实现了高维非线性关系的精准刻画。
(2)在实践应用方面,传统机器学习方法在中高渗油气田及成熟油气田的短期产量预测中具有较好适用性;深度学习方法则在页岩油气、致密砂岩油气等复杂储层动态产量预测中更具优势,平均误差较传统方法降低10%~20%,为油气田开发决策提供了可靠依据。
(3)当前研究在数据质量优化、模型泛化性能提升以及多学科交叉融合等方面仍存在提升空间。油气产量预测的智能化发展需通过智能算法与传统预测模型的优势互补,整合多学科理论方法和技术手段,为油气产业的技术突破提供新动能。
| [1] |
田建华, 朱博华, 卢志强, 等. 基于井控多属性机器学习的缝洞型储层预测方法[J]. 油气地质与采收率, 2023, 30(1): 86-92. Tian Jianhua, Zhu Bohua, Lu Zhiqiang, et al. Fracture-cavity reservoir prediction based on well-controlled multi-attribute machine learning[J]. Petroleum Geology and Recovery Efficiency, 2023, 30(1): 86-92. |
| [2] |
陈林, 黎棚武, 张绍俊, 等. 基于机器学习的岩芯渗透率及裂缝开度预测[J]. 西南石油大学学报(自然科学版), 2023, 45(4): 155-163. Chen Lin, Li Pengwu, Zhang Shaojun, et al. Prediction method of core permeability and fracture aperture based on machine learning[J]. Journal of Southwest Petroleum University (Science & Technology Edition), 2023, 45(4): 155-163. |
| [3] |
Kaleem W, Tewari S, Fogat M, et al. A hybrid machine learning approach based study of production forecasting and factors influencing the multiphase flow through surface chokes[J]. Petroleum, 2023. DOI:10.1016/j.petlm.2023.06.001 |
| [4] |
Arps J J. Analysis of decline curves[J]. Transactions of the AIME, 1945, 160(1): 228-247. DOI:10.2118/945228-G |
| [5] |
白玉湖, 陈桂华, 徐兵祥, 等. 页岩油气产量递减典型曲线预测推荐做法[J]. 非常规油气, 2017, 4(3): 49-53. Bai Yuhu, Chen Guihua, Xu Bingxiang, et al. Recommended method for production decline typical curve prediction of shale oil and gas[J]. Unconventional Oil & Gas, 2017, 4(3): 49-53. |
| [6] |
王强, 曾济楚, 梁斌. 基于Arps算法的产量递减规律研究与应用[J]. 录井工程, 2021, 32(2): 142-146, 150. Wang Qiang, Zeng Jichu, Liang Bin. Research and application of production decline law based on Arps algorithm[J]. Mud Logging Engineering, 2021, 32(2): 142-146, 150. |
| [7] |
俞启泰. 七种递减曲线的特性研究[J]. 新疆石油地质, 1994(1): 49-56. Yu Qitai. Characteristics study of seven types of decline curves[J]. Xinjiang Petroleum Geology, 1994(1): 49-56. |
| [8] |
俞启泰. 广义递减曲线标准图版的制作与应用[J]. 石油勘探与开发, 1990(2): 84-87, 69. Yu Qitai. Development and application of standard charts for generalized decline curves[J]. Petroleum Exploration and Development, 1990(2): 84-87, 69. |
| [9] |
俞启泰. 一种新型递减曲线[J]. 石油勘探与开发, 1999(3): 92-95, 7-8, 16-17. Yu Qitai. A new type of decline curve[J]. Petroleum Exploration and Development, 1999(3): 92-95, 7-8, 16-17. |
| [10] |
俞启泰. Arps递减曲线与增长曲线的联系及其应用[J]. 油气采收率技术, 1998(4): 49-52, 58, 83. Yu Qitai. The relationship between Arps decline curves and growth curves and their applications[J]. Petroleum Recovery Technology, 1998(4): 49-52, 58, 83. |
| [11] |
冯震, 任宗孝, 徐建平, 等. 基于大数据的非常规油气藏产能预测模型研究[J]. 石油化工应用, 2021, 40(7): 35-38, 68. Feng Zhen, Ren Zongxiao, Xu Jianping, et al. Research on production prediction model of unconventional reservoirs based on big data[J]. Petrochemical Industry Application, 2021, 40(7): 35-38, 68. |
| [12] |
Ilk D, Rushing J A, Perego A D, et al. Exponential vs. hyperbolic decline in tight gas sands: understanding the origin and implications for reserve estimates using Arps'decline curves[C]. Denver: SPE Annual Technical Conference and Exhibition, 2008.
|
| [13] |
白玉湖, 杨皓, 陈桂华, 等. 页岩气产量递减典型曲线中关键参数的确定方法[J]. 特种油气藏, 2013, 20(2): 65-68, 154. Bai Yuhu, Yang Hao, Chen Guihua, et al. Methods to determine the key parameters of typical production decline curves of shale gas reservoirs[J]. Special Oil and Gas Reservoirs, 2013, 20(2): 65-68, 154. |
| [14] |
张天泽. 页岩储层产量曲线分析[J]. 大庆石油地质与开发, 2017, 36(2): 154-159. Zhang Tianze. Analysis of production curves in shale reservoirs[J]. Petroleum Geology & Oilfield Development in Daqing, 2017, 36(2): 154-159. |
| [15] |
刘文锋, 张旭阳, 盛舒遥, 等. 致密油产量递减分析新组合方法研究: 以玛湖致密油藏为例[J]. 油气藏评价与开发, 2021, 11(6): 911-916. Liu Wenfeng, Zhang Xuyang, Sheng Shuyao, et al. A new combined method for production decline analysis in tight oil reservoirs: a case study of Mahu tight oil reservoir[J]. Reservoir Evaluation and Development, 2021, 11(6): 911-916. |
| [16] |
Meyet M, Dutta R, Burns C. Comparison of decline curve analysis methods with analytical models in unconventional plays[C]. Houston: SPE Annual Technical Conference and Exhibition, 2013.
|
| [17] |
Ambrose R J, Clarkson C R, Youngblood J, et al. Life-cycle decline curve estimation for tight/shale reservoirs[C]. The Woodlands: SPE Hydraulic Fracturing Technology Conference and Exhibition, 2011.
|
| [18] |
Clarkson C R, Qanbari F. An approximate semianalytical multiphase forecasting method for multifractured tight light-oil wells with complex fracture geometry[J]. Journal of Canadian Petroleum Technology, 2015, 54(6): 489-508. DOI:10.2118/178665-PA |
| [19] |
Wattenbarger R A, El-Banbi A H, Villegas M E, et al. Production analysis of linear flow into fractured tight gas wells[C]. Denver: SPE Rocky Mountain Petroleum Technology Conference, 1998.
|
| [20] |
Duong A N. Rate-decline analysis for fracture-dominated shale reservoirs: part 2[C]. Calgary: SPE Canada Unconventional Resources Conference, 2014.
|
| [21] |
Patzek T W, Male F, Marder M. Gas production in the Barnett Shale obeys a simple scaling theory[J]. Proceedings of the National Academy of Sciences, 2013, 110(49): 19731-19736. DOI:10.1073/pnas.1313380110 |
| [22] |
Kanfar M S, Wattenbarger R A. Comparison of empirical decline curve methods for shale wells[C]. Calgary: SPE Canada Unconventional Resources Conference, 2012.
|
| [23] |
Hallenbeck L D, Sylte J E, Ebbs D J, et al. Implementation of the Ekofisk field waterflood[J]. SPE Formation Evaluation, 1991, 6(3): 284-290. DOI:10.2118/19838-PA |
| [24] |
Cheng Y. Reservoir simulation[M]. Encyclopedia of life support systems (EOLSS). Oxford: Eolss Publishers Co., Ltd, 2009.
|
| [25] |
Blasingame T A, McCray T L, Lee W J. Decline curve analysis for variable pressure drop/variable flowrate systems[C]. Houston: SPE Unconventional Resources Conference/Gas Technology Symposium, 1991.
|
| [26] |
Ehlig-Economides C A, Ramey H J. Transient rate decline analysis for wells produced at constant pressure[J]. Society of Petroleum Engineers Journal, 1981, 21(1): 98-104. DOI:10.2118/8387-PA |
| [27] |
韩国庆, 舒晋, 董亚, 等. 半解析产能预测模型及其流动耦合方法综述[J]. 非常规油气, 2025, 12(1): 85-94. Han Guoqing, Shu Jin, Dong Ya, et al. A review of semi-analytical productivity prediction models and their flow coupling methods[J]. Unconventional Oil & Gas, 2025, 12(1): 85-94. |
| [28] |
Brown M, Ozkan E, Raghavan R, et al. Practical solutions for pressure-transient responses of fractured horizontal wells in unconventional shale reservoirs[J]. SPE Reservoir Evaluation & Engineering, 2011, 14(6): 663-676. |
| [29] |
Fetkovich M J. Decline curve analysis using type curves[J]. Journal of Petroleum Technology, 1980, 32(6): 1065-1077. DOI:10.2118/4629-PA |
| [30] |
Agarwal R G, Gardner D C, Kleinsteiber S W, et al. Analyzing well production data using combined-type-curve and decline-curve analysis concepts[J]. SPE Reservoir Evaluation & Engineering, 1999, 2(5): 478-486. |
| [31] |
Walsh M P, Lake L W. A generalized approach to primary hydrocarbon recovery[C]. Denver: SPE Annual Technical Conference and Exhibition, 2003.
|
| [32] |
Behmanesh H, Hamdi H, Clarkson C R. Production data analysis of tight gas condensate reservoirs[J]. Journal of Natural Gas Science and Engineering, 2015, 22: 22-34. DOI:10.1016/j.jngse.2014.11.005 |
| [33] |
Warren J E, Root P J. The behavior of naturally fractured reservoirs[J]. Society of Petroleum Engineers Journal, 1963, 3(3): 245-255. DOI:10.2118/426-PA |
| [34] |
Kazemi H, Merrill Jr L S, Porterfield K L, et al. Numerical simulation of water-oil flow in naturally fractured reservoirs[J]. Society of Petroleum Engineers Journal, 1976, 16(6): 317-326. DOI:10.2118/5719-PA |
| [35] |
Ramey Jr H J. Pressure transient testing[J]. Journal of Petroleum Technology, 1982, 34(7): 1407-1413. DOI:10.2118/10041-PA |
| [36] |
Mattar L, McNeil R. The"flowing"gas material balance[J]. Journal of Canadian Petroleum Technology, 1998, 37(2): 52-55. |
| [37] |
Clarkson C R, Nobakht M, Kaviani D, et al. Production analysis of tight-gas and shale-gas reservoirs using the dynamic-slippage concept[J]. SPE Journal, 2012, 17(1): 230-242. DOI:10.2118/144317-PA |
| [38] |
Javadpour F. Nanopores and apparent permeability of gas flow in mudrocks (shales and siltstone)[J]. Journal of Canadian Petroleum Technology, 2009, 48(8): 16-21. DOI:10.2118/09-08-16-DA |
| [39] |
Xiao C, Tian L. Modelling of fractured horizontal wells with complex fracture network in natural gas hydrate reservoirs[J]. International Journal of Hydrogen Energy, 2020, 45(28): 14266-14280. DOI:10.1016/j.ijhydene.2020.03.161 |
| [40] |
Wu K, Olson J E. Numerical investigation of complex hydraulic-fracture development in naturally fractured reservoirs[J]. SPE Production & Operations, 2016, 31(4): 300-309. |
| [41] |
Pedrosa O A, Aziz K. Use of a hybrid grid in reservoir simulation[J]. SPE Reservoir Engineering, 1986, 1(6): 611-621. DOI:10.2118/13507-PA |
| [42] |
Nelson P H. Pore-throat sizes in sandstones, tight sandstones, and shales[J]. AAPG Bulletin, 2009, 93(3): 329-340. DOI:10.1306/10240808059 |
| [43] |
Sun J, Schechter D. Optimization-based unstructured meshing algorithms for simulation of hydraulically and naturally fractured reservoirs with variable distribution of fracture aperture, spacing, length, and strike[J]. SPE Reservoir Evaluation & Engineering, 2015, 18(4): 463-480. |
| [44] |
郭子熙, 马骉, 张帅, 等. 深度学习在油气产量预测中的研究进展与技术展望[J]. 天然气工业, 2024, 44(9): 88-98. Guo Zixi, Ma Biao, Zhang Shuai, et al. Research progress and technical prospects of deep learning in oil and gas production prediction[J]. Natural Gas Industry, 2024, 44(9): 88-98. |
| [45] |
何佑伟, 贺质越, 汤勇, 等. 基于机器学习的页岩气井产量评价与预测[J]. 石油钻采工艺, 2021, 43(4): 518-524. He Youwei, He Zhiyue, Tang Yong, et al. Production evaluation and prediction of shale gas wells based on machine learning[J]. Oil Drilling & Production Technology, 2021, 43(4): 518-524. |
| [46] |
侯梦瑶, 潘晓甜, 张春晓, 等. 可解释机器学习在油气产量预测中的研究进展[J]. 石油化工应用, 2023, 42(10): 5-8, 25. Hou Mengyao, Pan Xiaotian, Zhang Chunxiao, et al. Research progress of explainable machine learning in oil and gas production prediction[J]. Petrochemical Industry Application, 2023, 42(10): 5-8, 25. |
| [47] |
任芳玲, 任思东, 李佳佳, 等. 基于线性回归法和时间序列法的石油产量预测研究[J]. 河南科学, 2018, 36(6): 817-822. Ren Fangling, Ren Sidong, Li Jiajia, et al. Study on oil production prediction based on linear regression and time series methods[J]. Henan Science, 2018, 36(6): 817-822. |
| [48] |
Niu W, Lu J, Sun Y. A production prediction method for shale gas wells based on multiple regression[J]. Energies, 2021, 14(5): 1461. DOI:10.3390/en14051461 |
| [49] |
Alharbi R, Alageel N, Alsayil M, et al. Prediction of oil production through linear regression model and big data tools[J]. International Journal of Advanced Computer Science and Applications, 2022, 13(12): 253-260. |
| [50] |
李卓, 刘斌, 刘铁男, 等. 支持向量机在油田产量预测中的应用[J]. 大庆石油学院学报, 2005(5): 100-101, 104, 132. Li Zhuo, Liu Bin, Liu Tienan, et al. Application of support vector machine in oilfield production prediction[J]. Journal of Daqing Petroleum Institute, 2005(5): 100-101, 104, 132. |
| [51] |
Wen S, Wei B, You J, et al. Forecasting oil production in unconventional reservoirs using long short term memory network coupled support vector regression method: a case study[J]. Petroleum, 2023, 9(4): 647-657. DOI:10.1016/j.petlm.2023.05.004 |
| [52] |
王一淋, 赵磊, 梅海燕, 等. GM(1, 1)与支持向量机组合模型在特高含水期油田产量预测中的应用[J]. 石油天然气学报, 2009, 31(1): 271-273. Wang Yilin, Zhao Lei, Mei Haiyan, et al. Application of GM(1, 1) and SVM combined model in production prediction of ultra-high water cut oilfields[J]. Journal of Oil and Gas Technology, 2009, 31(1): 271-273. |
| [53] |
Wang Q, Chen D, Li M, et al. A novel method for petroleum and natural gas resource potential evaluation and prediction by support vector machines (SVM)[J]. Applied Energy, 2023, 351: 121836. DOI:10.1016/j.apenergy.2023.121836 |
| [54] |
闫春明, 陈孔全, 李洪燕, 等. 机器学习在油气田开发中的应用、挑战及发展趋势[J]. 应用化工, 2024, 53(8): 2003-2009. Yan Chunming, Chen Kongquan, Li Hongyan, et al. Application, challenge and development trend of machine learning in oil and gas field development[J]. Applied Chemical Industry, 2024, 53(8): 2003-2009. |
| [55] |
Liao L, Zeng Y, Liang Y, et al. Data mining: a novel strategy for production forecast in tight hydrocarbon resource in Canada by random forest analysis[C]. Dhahran: International Petroleum Technology Conference, 2020.
|
| [56] |
Xue L, Liu Y, Xiong Y, et al. A data-driven shale gas production forecasting method based on the multi-objective random forest regression[J]. Journal of Petroleum Science and Engineering, 2021, 196: 107801. DOI:10.1016/j.petrol.2020.107801 |
| [57] |
Chahar J, Verma J, Vyas D, et al. Data-driven approach for hydrocarbon production forecasting using machine learning techniques[J]. Journal of Petroleum Science and Engineering, 2022, 217: 110757. DOI:10.1016/j.petrol.2022.110757 |
| [58] |
Ma H, Zhao W, Zhao Y, et al. A data-driven oil production prediction method based on the gradient boosting decision tree regression[J]. CMES-Computer Modeling in Engineering & Sciences, 2023, 134(3): 2067-2086. |
| [59] |
Cunha L B. Integrating static and dynamic data for oil and gas reservoir modelling[J]. Journal of Canadian Petroleum Technology, 2004, 43(3): 8-11. |
| [60] |
Alolayan O S, Raymond S J, Montgomery J B, et al. Towards better shale gas production forecasting using transfer learning[J]. Upstream Oil and Gas Technology, 2022, 9: 100072. DOI:10.1016/j.upstre.2022.100072 |
| [61] |
宋兆杰, 何吉祥, 宋宜磊, 等. 基于深度学习的页岩油生产井最终可采储量预测模型: 以吉木萨尔凹陷芦草沟组为例[J]. 非常规油气, 2025, 12(1): 95-105. Song Zhaojie, He Jixiang, Song Yilei, et al. A deep learning-based prediction model for ultimate recoverable reserves of shale oil production wells: a case study of the Lucaogou Formation in Jimsar Sag[J]. Unconventional Oil & Gas, 2025, 12(1): 95-105. |
| [62] |
Odi U, Ayeni K, Alsulaiman N, et al. Applied transfer learning for production forecasting in shale reservoirs[C]. Manama: SPE Middle East Oil and Gas Show and Conference, 2021.
|
| [63] |
Niu W, Sun Y, Zhang X, et al. An ensemble transfer learning strategy for production prediction of shale gas wells[J]. Energy, 2023, 275: 127443. DOI:10.1016/j.energy.2023.127443 |
| [64] |
Niu W, Sun Y, Yang X, et al. Toward production forecasting for shale gas wells using transfer learning[J]. Energy & Fuels, 2023, 37(7): 5130-5142. |
| [65] |
Sun J, Ma X, Kazi M. Comparison of decline curve analysis DCA with recursive neural networks RNN for production forecast of multiple wells[C]. Garden Grove: SPE Western Regional Meeting, 2018.
|
| [66] |
Al-Shabandar R, Jaddoa A, Liatsis P, et al. A deep gated recurrent neural network for petroleum production forecasting[J]. Machine Learning with Applications, 2020, 3: 100013. |
| [67] |
Song X, Liu Y, Xue L, et al. Time-series well performance prediction based on Long Short-Term Memory (LSTM) neural network model[J]. Journal of Petroleum Science and Engineering, 2020, 186: 106682. DOI:10.1016/j.petrol.2019.106682 |
| [68] |
Huang R, Wei C, Wang B, et al. Well performance prediction based on Long Short-Term Memory (LSTM) neural network[J]. Journal of Petroleum Science and Engineering, 2022, 208: 109686. DOI:10.1016/j.petrol.2021.109686 |
| [69] |
Yang R, Liu X, Yu R, et al. Long short-term memory suggests a model for predicting shale gas production[J]. Applied Energy, 2022, 322: 119415. DOI:10.1016/j.apenergy.2022.119415 |
| [70] |
Gao M, Wei C, Zhao X, et al. Production forecasting based on attribute-augmented spatiotemporal graph convolutional network for a typical carbonate reservoir in the Middle East[J]. Energies, 2022, 16(1): 407. DOI:10.3390/en16010407 |
| [71] |
Huang H, Gong B, Sun W. A deep-learning-based graph neural network-long-short-term memory model for reservoir simulation and optimization with varying well controls[J]. SPE Journal, 2023, 28(6): 2898-2916. DOI:10.2118/215842-PA |
| [72] |
Marcílio W E, Eler D M. From explanations to feature selection: assessing SHAP values as feature selection mechanism[C]. Recife: 2020 33rd SIBGRAPI Conference on Graphics, Patterns and Images (SIBGRAPI), 2020.
|
| [73] |
闵超, 文国权, 李小刚, 等. 可解释机器学习在油气领域人工智能中的研究进展与应用展望[J]. 天然气工业, 2024, 44(9): 114-126. Min Chao, Wen Guoquan, Li Xiaogang, et al. Research progress and application prospects of explainable machine learning in artificial intelligence for oil and gas field[J]. Natural Gas Industry, 2024, 44(9): 114-126. |
| [74] |
Kong B, Chen Z, Chen S, et al. Machine learning-assisted production data analysis in liquid-rich Duvernay Formation[J]. Journal of Petroleum Science and Engineering, 2021, 200: 108377. DOI:10.1016/j.petrol.2021.108377 |
| [75] |
张瑞, 贾虎. 基于多变量时间序列及向量自回归机器学习模型的水驱油藏产量预测方法[J]. 石油勘探与开发, 2021, 48(1): 175-184. Zhang Rui, Jia Hu. A water-flooding reservoir production prediction method based on multivariate time series and vector autoregressive machine learning model[J]. Petroleum Exploration and Development, 2021, 48(1): 175-184. |
| [76] |
Chen G, Tian H, Xiao T, et al. Time series forecasting of oil production in enhanced oil recovery system based on a novel CNN-GRU neural network[J]. Geoenergy Science and Engineering, 2024, 233: 212528. DOI:10.1016/j.geoen.2023.212528 |
| [77] |
刘传喜, 王树平, 刘延庆, 等. 油气田产量预测模型应用新方法[J]. 石油与天然气地质, 2009, 30(3): 384-387. Liu Chuanxi, Wang Shuping, Liu Yanqing, et al. New application method of production prediction models in oil and gas fields[J]. Oil & Gas Geology, 2009, 30(3): 384-387. |
| [78] |
刘秀婷, 杨军, 程仲平, 等. 油田产量预测的新方法及其应用[J]. 石油勘探与开发, 2002(4): 74-76. Liu Xiuting, Yang Jun, Cheng Zhongping, et al. A new method for oilfield production prediction and its application[J]. Petroleum Exploration and Development, 2002(4): 74-76. |
| [79] |
Shoeibi Omrani P, Vecchia A L, Dobrovolschi I, et al. Deep learning and hybrid approaches applied to production forecasting[C]. Abu Dhabi: Abu Dhabi International Petroleum Exhibition and Conference, 2019.
|
| [80] |
Liu X, Xu P, Zhao J, et al. Material machine learning for alloys: applications, challenges and perspectives[J]. Journal of Alloys and Compounds, 2022, 921: 165984. DOI:10.1016/j.jallcom.2022.165984 |
| [81] |
Cuomo S, Di Cola V S, Giampaolo F, et al. Scientific machine learning through physics-informed neural networks: where we are and what's next[J]. Journal of Scientific Computing, 2022, 92(3): 1-62. |


