| 齿轮箱换挡力矩参数智能测试仪的研制 |
齿轮箱是大规模生产的通用机械产品, 其换档力的大小是衡量产品加工与装配精度的重要参数, 但是在实际生产中, 一般由人工操作凭手感估计换档力大小, 缺乏准确的定量数据。因此有必要研制换挡力矩参数测试仪, 以满足生产需求。
1 仪器的设计要求根据汽车齿轮箱生产技术要求, 其换档力在100~250N, 换档过程分为向前挂档和向后挂档两个动作, 在换挡拉杆上的力矩方向正好相反, 要求测试传感器及电路必须具有双向测试能力。又由于换挡是个动态过程, 因此要求仪器能够记录动态测量数据, 进行数据处理, 获得所需要的参数。
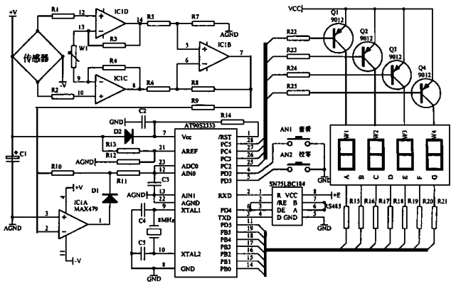
2 硬件电路的设计 2.1 测力传感器及机构设计根据设计要求, 选择S形双孔桥式传感器为测力元件, 该传感器为电阻应变敏感元件, 具有高精度、低漂移、稳定可靠的优点〔1〕, 而且该传感器既能测量拉力又能测量压力, 可以满足双向测试的要求。具体选择型号:CLBS-50, 主要技术指标:测量范围50kg, 输出灵敏度2mV/V, 非线性误差 < 0.1%。传感器通过螺纹连接安装在换挡拉杆中间, 测量出换挡过程中拉杆的受力情况, 信号输入放大电路。
2.2 放大与转换电路设计电阻应变式传感器输出信号较小, 采用高精度、高增益的仪表放大器对传感器输出信号进行放大。考虑到双向测试要求, 采用正负电源供电, 放大器输出为正、负信号, 经过绝对值电路变换成单极性信号送到A/D转换电路, 进行数字转换。同时设置极性判别电路, 根据信号极性, 区分挂挡的方向。
2.3 单片机的选择根据设计要求和检测电路结构, 采用高性能、低功耗AT90S2333单片机为仪器的控制器〔2〕, 该单片机较常用的AT89C2051单片机功能更强大(同为美国ATMEL公司产品)。它是基于精简指令RISC结构的, 具有较高的MIPS/mW(执行速度是8051单片机的12倍), 特别是内含2KB Flash ROM程序存储器, 128B EEPROM数据存储器, 不仅可以在线下载程序, 而且可实现在线自动标定, 参数写入EEPROM中保存, 无须外加EEPROM器件或掉电保护电路。另外, 该单片机具有6路10位A/D转换器, 可直接输入模拟量, 还有SPI、UART、WDT、PWM等功能。总之, 该单片机功能完善, 可以大大简化仪器的硬件电路, 提高仪器的可靠性和降低功耗, 是目前较理想的、适合做智能仪器控制器的单片机。AT90S2333单片机的主要性能指标如下。
内存:2KB Flash ROM, 128B EEPROM, 128B SRAM; 时钟:0~8MHz; 工作电压:4~6V;工作电流: 3.4mA(Power Down模式 < 1μA); 管脚:28;I/O数: 20;特殊功能:6路10位A/D, 10位PWM、UART、SPI、WDT。
2.4 数字显示与键输入电路设计根据齿轮箱换挡力范围:100~250N, 数字显示只要3位, 另加1位参数序列号, 采用程序控制、动态扫描式4位数字显示电路, 由单片机的I/O脚直接控制LED数码管, 这样充分发挥了单片机的功能, 简化了外围电路设计, 降低了仪器成本和提高了可靠性。由于该仪器无须输入参数, 因此不需要键盘输入, 只设计两个功能键; 查看和校零键, 由单片机的I/O管脚直接扫描输入。
2.5 数字通信电路设计为了增强仪器的功能, 便于实现计算机测控网络, 扩充了RS-485串行通信接口。由AT90S2333的UART接口外加抗雷击驱动芯片SN75LBC184构成, 该芯片集成了4个过压保护管, 可承受高达400W的瞬态脉冲电压, 具有限斜率、热关断和ESD保护功能。
仪器的硬件电路见图 1。
![]() |
| 图 1 仪器的硬件电路 |
3 仪器的工作原理和功能设计
仪器接通电源后进入准备状态, 数字显示仪器零点。当操作人员开始换挡时, 单片机根据检测数据判断操作人员是否开始换挡(力矩开始增加), 如果是则进入自动采集状态, 连续采集和记录换挡力数据, 换挡结束后, 对采集的数据进行数据处理, 得出本次换挡力数据, 存储到EEPROM中, 同时在面板上显示。
全部测试完成后, 按下查看键, 可以查看前10次测量的数据记录(由EEPROM中读出), 左边的数字位表示该测试数据的序列号。
按下校零键, 仪器进行自动校零, 并将零点存储到EEPROM中供测试程序调用。
4 仪器的软件设计 4.1 仪器控制算法设计根据上述工作原理和单片机内部结构, 在单片机中设置10个字的FIFO数据滤波区, 仪器上电后, 启动定时器中断和A/D自动连续转换功能, 将转换数据连续推入该数据区。由定时器中断服务程序按预定周期进行数据采样(对数据区参数进行复合数字滤波), 并将数据存储到采集数据的循环队列中。由于换挡开始后, 一般在较短时间内就能够完成, 根据连续采集的换挡过程数据, 当单片机判断力矩明显减少时, 表示换挡完成, 进入数据处理程序, 对数据队列中的数据进行处理, 获得准确的换挡力数据。动态数字显示扫描由主程序根据显示时间标志对显示接口进行刷新。
4.2 控制程序设计由上述设计思想, 控制程序由初始化及主程序、A/D中断服务程序、定时中断服务程序组成。各控制程序分别见图 2、图 3、图 4。。初始化程序完成参数的设置及定时器和A/D转换控制器的设置。主程序完成键输入处理及数字扫描显示。A/D中断服务程序完成转换结果的读入和数据递推。定时中断服务程序完成采样数据的循环存储及判断处理。
![]() |
| 图 2 初始化及主程序 |
![]() |
| 图 3 A/D中断服务程序 |
![]() |
| 图 4 定时中断服务程序 |
5 结语
基于精简指令RISC结构的AT90系列单片机, 不仅执行速度快、运行功耗低, 而且具有完善的功能模块, 大大简化了硬件电路的设计, 特别适合于智能仪表或嵌入式数字控制器设计选用。采用该单片机设计的齿轮箱换挡力矩参数智能测试仪, 具有电路简洁、使用方便、性能/价格比高的优点。
| [1] |
王云章.
电阻应变式传感器应用技术[M]. 北京: 中国计量出版社, 1991: 223-232.
|
| [2] |
宋建国.
AVR单片机原理及应用[M]. 北京: 北京航天航空大学出版社, 1998: 5-6.
|
2000, Vol. 14




