| 构建领跑者评价机制促进矿业生态文明建设 |
2. 国家非金属矿资源综合利用工程技术研究中心,河南 郑州 450006;
3. 国土资源部多金属矿评价与综合利用重点实验室,河南 郑州 450006;
4. 河南省黄金资源综合利用重点实验室,河南 郑州 450006
2. China National Engineering Research Center of Utilization of Industrial Minerals, Zhengzhou 450006, China;
3. Key Laboratory of Evaluation and Multipurpose Utilization of Polymetallic Ore of Ministry of Land and Resources, Zhengzhou 450006, China;
4. Key Laboratory of Comprehensive Utilization of Gold Resource in Henan Province, Zhengzhou 450006, China
随着我国国民经济“十三五”规划纲要的正式出台,全面建成小康社会进入决胜阶段,资源环境约束成为当前我国经济社会面临的主要问题。
当前,全球经济持续低迷,作为经济社会发展的重要物质基础,矿产资源采选业一片萧条。我国许多矿业领域更是面临着严重的产能过剩,煤炭、钢铁成为去产能的主要领域,煤炭、铁矿等矿山企业经济效益大幅下滑甚至大面积亏损。如何准确把握国内外发展环境和条件的深刻变化,积极适应经济发展新常态和生态文明建设新要求,在矿业领域全面推进创新、协调、绿色、开放、共享发展理念,矿产资源的节约集约与高效利用无疑具有重要意义。
目前,包括我国在内的很多国家都在节能等领域实施了“领跑者”制度,我国还公布了环保领跑者、水效领跑者制度实施方案[1, 2],一些措施取得了显著的成效。但是,矿产资源作为自然资源的重要组成部分,其开发利用领跑者概念的提出和评价制度的构建才刚刚开始。
1 建立矿产资源开发利用领跑者评价机制的必要性我国这些年来的经济高速发展带动资源快速消耗,已造成生态环境和资源出现“透支”,破解资源环境约束的最佳路径就是绿色发展、循环发展、低碳发展。从当前中国经济发展的阶段性特征出发,适应新常态就是要在生态减压、资源节约、增量提质方面下功夫。随着我国生态文明建设与资源节约型、环境友好型和谐社会建设的不断推进,对矿产资源的开发利用提出了更高要求。
《中共中央国务院关于加快推进生态文明建设的意见》[3]提出,建立循环经济统计指标体系、矿产资源合理开发利用评价指标体系。《生态文明体制改革总体方案》[4]在“健全矿产资源开发利用管理制度”中明确提出“建立矿产资源开发利用水平调查评估制度,加强矿产资源查明登记和有偿计时占用登记管理。建立矿产资源集约开发机制,提高矿区企业集中度,鼓励规模化开发。完善重要矿产资源开采回采率、选矿回收率、综合利用率等国家标准。健全鼓励提高矿产资源利用水平的经济政策。建立矿山企业高效和综合利用信息公示制度,建立矿业权人‘黑名单’制度。完善重要矿产资源回收利用的产业化扶持机制”。
我国国民经济“十三五”规划纲要提出:全面节约和高效利用资源。坚持节约优先,树立节约集约循环利用的资源观。强化约束性指标管理,实行能源和水资源消耗、建设用地等总量和强度双控行动。实施全民节能行动计划,提高节能、节水、节地、节材、节矿标准,开展能效、水效领跑者引领行动。
为此,《国土资源部贯彻落实生态文明体制改革总体方案的意见》在“健全矿产资源开发利用制度”中把建立矿产资源开发利用水平调查评估制度作为贯彻落实生态文明体制改革总体方案的重要措施,《推进矿产资源全面节约和高效利用的意见》(国土资发〔2016〕187号)做出部署,推进矿产资源全面节约和高效利用,加快转变矿业发展方式,提高矿产资源保障能力,维护资源和生态安全。国土资源部、国家发展和改革委员会、工业和信息化部、财政部、国家能源局还根据中共中央、国务院《生态文明体制改革总体方案》(中发〔2015〕25号),联合发布了《矿产资源开发利用水平调查评估制度工作方案》(国土资发〔2016〕195号),提出以矿业权人勘查开采信息公开公示为基础,动态调查矿产资源开发利用现状,科学评价矿产资源开发利用水平,健全完善评估指标体系,构建激励约束机制,推动矿产资源利用方式根本转变,促进生态文明建设。
矿产资源开发利用领跑者评价机制是矿产资源开发利用激励约束机制的重要组成部分,矿产资源开发利用领跑者制度的构建不可或缺。
2 建立矿产资源开发利用领跑者评价机制的作用和意义 2.1 促进生态文明建设矿产资源开发利用的终极目标是满足人民生活生产需要,但是,矿产资源开发利用必然伴随着对环境的扰动。
在生活水平不断提高的今天,人们对生存环境的需求提到了新的高度,领跑者制度的建立可以为矿山企业通过合理开发矿产资源、促进矿业生态文明建设树立标杆,指导和引领矿山企业进行生态文明建设。仅仅注重矿产品生产和追求经济效益而不顾生态环境影响的开发者决不可能是矿产资源开发利用领跑者,矿产资源开发利用的领跑者首先应该符合生态文明建设要求,领跑者评价指标也必须考虑环境影响因素;另一方面,矿产开发和经济效益的提高与生态环境保护并不必然矛盾,矿产开发收益可以有效支撑矿区周边的环境治理投入。例如,油田开发将克拉玛依市建成了沙漠戈壁中的绿洲;由于钾盐开发,罗布泊已从“死亡之海”变成了“中国的盐湖城”,并建起了绿色不断蔓延能供4 000多人工作生活的小镇。提高采出资源利用率还可以减少废弃物排放,一些矿产品或矿产开发副产品也可用于环境修复治理。
在中国经济下行压力持续的形势下,推进绿色矿山建设,可以提升采选能力和管理、技术水平,一些企业因此抵御了这波矿业下行的冲击。与矿业环境损害造成的损失和环境治理恢复成本相比,绿色矿山建设的投入还是非常划算的。调查显示,全国因采矿破坏的土地总面积大约是3.03×106 hm2[5],为集中治理恢复全国38个资源枯竭型城市的矿山地质环境,国家投入巨大。绿色矿山是矿业转型升级的必然选择。
建立矿产资源开发利用水平调查评估制度是国土资源管理部门落实生态文明体制改革总体方案的具体体现,设立矿产资源开发利用领跑者机制可以更好地督促和引导矿山企业搞好绿色矿山建设,落实生态环境保护治理相关要求,在矿业领域更好地贯彻生态文明理念。
2.2 为矿产资源开发利用监管提供重要抓手矿产资源节约集约利用监管是矿产资源勘查开采监督管理的一项重要任务,也是储量管理工作的重要内容之一。当前,储量管理工作以提高矿产资源保护和合理利用水平为重点,抓住矿产资源开发利用“三率”监管环节,摸清矿山“三率”变化情况,健全完善监管制度,通过加强对矿山企业的“三率”评价,将矿山企业的“三率”明确列为矿业权人勘查开采信息公示的重要内容,督促和引导矿山企业加强管理、加快先进技术推广应用,不断提高矿产资源节约综合利用水平。
通过2012年的全国“三率”调查,国土资源部正式发布实施了《矿产资源综合利用技术指标及其计算方法》(DZ/T 0272—2015)[6],界定了固体非能源矿产资源综合利用过程中的主要技术指标,为全面评价资源节约与综合利用提供了指南。同时,发布27个矿种“三率”最低指标要求(试行),矿山企业开发利用矿产有了“最低要求”和节约与综合利用的“红线”,也有了矿产开发利用方案和矿山设计的依据。《矿产资源开发利用水平调查评估制度工作方案》提出要对矿产资源开发利用水平调查评估,在调查评估的基础上,研究制定重要矿产资源节约与综合利用领跑者指标要求,树立先进标杆,对领跑者实行奖励和政策倾斜,通过总结领跑者先进技术并推广应用带动整个行业的技术水平提高,为国土资源部矿产资源开发利用管理简政放权、放管结合提供重要抓手。
2.3 为矿产资源供给侧改革、解决产能过剩提供支撑和依据2012年以来全球矿业一片萧条,到2015年,我国煤炭、铁矿石、有色金属等行业亏损面已经达到80%以上,产业利润断崖式下跌。2016年,除煤炭开采洗选和有色金属采矿利润总额有一定幅度的增长外,石油、天然气、黑色金属、非金属矿采选业利润继续下滑。
目前,全球矿业面临着严重的产能过剩,但行业的恶性竞争并没有缓解,无论是石油还是铁矿石,一些国家的企业还在大幅增产,进一步加剧了市场的低迷和波动产业重构。美国钢铁协会等9家钢铁组织曾发布声明,其中援引经合组织的统计数据称,全球的钢铁产能过剩量约7亿t,而中国的钢铁企业过剩产能约为3.36亿t至4.25亿t。产能过剩背后是企业大面积亏损。中钢协数据显示,仅2015年前三季度,大中型钢铁企业亏损281.22亿元,亏损企业49家,占统计会员企业户数的将近一半。
这已经不是传统投资和贸易能解决的问题。作为化解产能过剩、降低企业成本、消化地产库存和防范金融风险应对措施,中国正在大力推进供给侧结构性改革。
从行业的结构来看,矿业是一个超级复杂的行业,按矿种分多达230个,包括能源矿产、金属矿产、非金属矿产三大类;按上下游分类则多达十个链条,包括地质、勘察、设计、建设、开采、洗选、物流、贸易、冶炼、加工等,供给侧改革要求去产能、去库存、去杠杆、降成本、补短板,按照“从生产领域加强优质供给,减少无效供给,提高供给结构适应性和灵活性,提高全要素生产率”总体要求,加强供给侧改革的关键应该是通过技术创新和体制机制创新,提质增效,以更好适应需求结构变化,着力解决制约经济效益提升和企业发展的深层次结构问题,来解放和发展生活生产力。
矿业也是中国“一带一路”战略的重要组成部分,一方面沿线的国家和地区拥有丰富的矿产资源优势,需要大力发展基础产业,另一方面中国具有较强的勘查、开发、设计、施工、设备、投资等优势,这些国家与中国的产业互补优势明显,中国将与沿线政府和企业携手共同开发矿产资源,促进当地经济发展和工业建设。在这个方面,构建矿产资源开发利用领跑者机制,是“一带一路”战略实施的重要支撑,可以对领跑者走出去开发国外矿产资源进行政策支持,也为国际矿业投资者进入我国矿产资源开发市场树立典范。
“十三五”期间,我国将重塑矿产资源开发保护战略格局。“十三五”矿产资源规划提出,按照“稳油、兴气、控煤、增铀”的思路,加快推进清洁、高效能源矿产的勘查开发,还将对鼓励和控制开发的金属矿产品种做出要求。及时准确进行矿产资源开发利用调查评估、构建领跑者机制,为战略性矿产勘查开发,在资源配置、资金投入、矿业用地和重大项目实施提供依据,加快建设矿产资源勘查开发基地,依托领跑者的先进产能,推动资源优化配置和基地化发展,促进资源规模开发、集约利用,提高矿业集中度,形成保障国家资源安全供应的核心区域。
2.4 有力推动先进技术推广应用和矿业转型升级目前,我国主要矿山的开采深度逐渐加深,形态、产状复杂的矿体逐渐成为开采主要对象,资源开采难度进一步加大;矿石入选品位逐渐降低,资源选别难度加大;同时生产大量矿山废弃物,矿业开发的环境压力空前巨大。另一方面,由于国际国内矿业产能的不断扩张,矿产品价格整体进入下行通道,许多矿山企业举步维艰。引领矿业走出困境的可行之策就是充分吸收消化国际国内矿产资源开发利用领跑者的成功经验,引导和促进先进技术的推广应用。
只有过剩的产能,没有过剩的产品。对矿山企业来说,如果还跟以前那样,通过扩大规模和产能来谋求规模效益,无疑是死路一条。只有像行业内许多领跑者一样依靠科技创新来激发各个生产要素活力,优化升级采选工艺,提质增效,降低成本,增加优质供给,提高产品竞争力,把过剩的产能升级为优质产能,才是唯一出路。在产能过剩现象更为突出的铁矿行业,许多铁矿山企业提供的铁精粉品位偏低,多属于中低端产品,而国内一些铁矿山,因采选技术工艺先进,铁精粉品位高,提供的是高端产品,可与国外的铁矿石相抗争,同样还能生存和发展。辽宁本溪矿业有限责任公司、抚顺罕王集团傲牛铁矿,就是因为采选技术先进,选出的铁精粉比其他矿山高出2~3个百分点,每吨多卖几十元钱,才在其他铁矿山企业纷纷关门停产下能独善其身。中国地质科学院郑州矿产综合利用研究所针对国内铁矿山研制的“磁场筛选法”选矿设备,既能有效提高选矿回收率和铁精粉品位,还能大幅降低生产成本。据粗略统计,这几年采用磁筛的数10家铁矿企业,平均提高精矿品位4个百分点,最高精矿品位达到了71.5%。同时,选矿成本下降明显,用这种设备后可以降低入磨矿量,仅此一项每年可节约电力成本数百万元。四川凉山州一个钒钛磁铁矿安装运行磁筛后,生产成本明显下降,企业也开始扭亏为盈。应用先进的技术工艺,提高产品质量,不仅能提高矿山企业的竞争力和盈利能力,还能降低下游产业的生产成本。如铁精矿品位提高1%,炼铁渣量减少50~60 kg/t Fe;烧结矿品位提高1%,炼铁渣量减少30~35 kg/t Fe;烧结矿品位提高1%,焦比降低7.86 kg,对降低单位生产成本、提高经济效益和生态效益具有重要意义[7]。
建立领跑者机制,在依靠深化改革来激活市场活力的同时,鼓励和引导矿山企业依靠技术进步提质增效,拉长产业链条,开发科技含量高、节能环保、经济效益好的衍生产品,争取实现矿产品供应的量增质更优。矿山企业必须坚持创新驱动战略,在盘活存量方面,通过调整优化产品结构,开发适销对路的产品,来巩固提高传统产品的竞争优势和盈利能力,进而提高我国经济社会可持续发展的资源保障程度。
3 构建矿产资源开发利用领跑者评价机制的基本设想 3.1 矿产资源开发利用领跑者的定义和内涵借鉴水效领跑者[8]和能效领跑者[9]定义,矿产资源开发利用领跑者的本义应指同类可比范围内矿产资源开发利用效果的矿山企业,建议“矿产资源开发利用领跑者可定义为在符合国家安全、环保政策要求的前提下,采用先进技术对矿产资源进行开发利用最能体现矿产资源价值的矿山企业”。
矿产资源开发利用领跑者表现在开发利用技术先进、开发利用的矿产品更能体现资源价值,两者缺一不可。采用落后的技术也有可能获得较好的矿产品,但效率不高;技术先进但资源损失较大或矿产品质量低劣,不能充分发挥资源效益或价值。
矿产资源开发利用领跑者的本质应是矿产资源开发利用技术及装备水平最高、企业管理较好,针对不同资源禀赋、开发条件的矿产资源都能取得同类可比条件下的最好“三率”指标或高质量矿产品。当然必要条件是符合环境保护和安全防护相关要求。
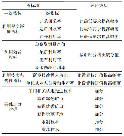
3.2 矿产资源开发利用领跑者指标设定的建议矿产资源的开发利用水平高体现在资源损失浪费少(“三率”及矿业废弃物利用率较高)、技术装备先进;矿产资源的开发利用效果好主要体现在能体现资源价值(利用效益高),因此,建议从资源利用率指标、资源利用技术装备水平、资源利用效果三个方面设定领跑者评价指标,通俗地讲,即资源利用了多少、怎么开发利用的、利用得怎么样。
由于不同资源禀赋条件下可达到的最佳“三率”指标差异较大,国土资源部已发布了根据不同资源禀赋和开发条件制定的相应最低“三率”指标要求。为了剔除资源禀赋的影响,可将矿山企业实际“三率”指标与应达到的最低“三率”指标要求对比,其提高幅度可作为领跑者资源利用率评价指标的重要组成部分。
资源利用产品的质和量是表达利用效果的重要指标,动用单位资源量创造的矿业产值(矿产品销售收入)可以较好体现矿产品的质和量。当然,为有力推动矿业开发领域的生态文明建设,矿产资源利用的主要副产物是“三废”(主要是固体废弃物、废水),矿业固体废弃物、废水的利用也应作为利用效果评价指标的组成部分。
矿产资源开发利用效果好的根本因素是技术及装备、生产管理水平高。矿山企业资源开发利用管理水平的高低可通过技术、设备、利用效益等其他指标体现出来。矿山企业资源开发利用技术及装备水平的高低是相对的,也是动态变化的,其根本动力是企业的研发和技改投入。如果一时的研发和技改投入并不能够带来立竿见影的资源利用效果的变化,如“三率”指标提高、可利用资源量扩大、利用效益提高,但坚持一定时间肯定能提高资源利用水平,许多大型矿山企业集团的发展历程和经验也证实了这一点。如果一家矿山企业不注重研发和技改投入,即使当下资源利用处于较高水平,也会渐渐落后。另外,矿山企业是否采用国土资源部等公布的先进技术、是否创建综合利用示范基地、是否创建绿色矿山都可作为矿产资源开发利用领跑者技术、装备先进性评价的重要指标。国土资源部、发改委、工信部门都评比认定了矿产资源开发利用相关的先进技术、装备或企业,是否采用这些技术装备或入选先进企业也可作为矿产资源开发利用领跑者技术、装备先进性评价的参考指标。
建议矿产资源开发利用领跑者评价指标及评价方法如表 1所示。
| 表 1 建议矿产资源开发利用领跑者评价指标及评价方法 Table 1 The suggested evaluation indexes and method of Top Leader for mineral resources exploitation |
![]() |
矿产资源开发利用领跑者指标应是以上三类指标的加权综合,各指标权重可根据资源种类、资源禀赋、开发条件等不同进一步研究确定。
| [1] |
财政部, 国家发展改革委, 工业和信息化部, 等. 关于印发《环保"领跑者"制度实施方案》的通知财建(〔2015〕501号)[EB/OL]. (2015-06-25)[2016-10-22]. http://jjs.mof.gov.cn/zhengwuxinxi/tongzhigonggao/201506/t20150630_1263526.html.
|
| [2] |
国家发展改革委, 水利部, 工业和信息化部, 等. 关于印发《水效领跑者引领行动实施方案》的通知(发改环资〔2016〕876号) [EB/OL]. (2016-04-21)[2016-09-17]. http://www.mwr.gov.cn/slzx/ggdt/ggzx/201604/t20160427_740638.html.
|
| [3] |
中共中央, 国务院. 关于加快推进生态文明建设的意见[EB/OL]. (2015-04-25)[2016-03-21]. http://www.scio.gov.cn/xwfbh/xwbfbh/yg/2/Document/1436286/1436286.htm.
|
| [4] |
中共中央, 国务院. 生态文明体制改革总体方案[EB/OL]. (2015-09-21)[2015-12-28]. 中华人民共和国中央人民政府, http://www.gov.cn/guowuyuan/2015-09/21/content_2936327.htm.
|
| [5] |
刘艾瑛. 我国绿色矿山建设工作回顾及新思路探索[N]. 中国矿业报, 2015-11-25(4). http://www.cqvip.com/QK/97227A/201512/667206673.html
|
| [6] |
全国国土资源标准化技术委员会矿产资源节约集约利用分技术委员会. 矿产资源综合利用技术指标及其计算方法: DZ/T 0272-2015[S]. 北京: 国土资源部, 2015.
|
| [7] |
王琼杰. 矿业供给侧改革该如何改[N]. 中国矿业报, 2016-02-25(6). http://kns.cnki.net/KCMS/detail/detail.aspx?filename=gtjl201601017&dbname=CJFD&dbcode=CJFQ
|
| [8] |
国家发展改革委, 水利部, 工业和信息化部, 等. 关于印发《水效领跑者引领行动实施方案》的通知[Z]. 北京: 2016.
|
| [9] |
国家发展改革委, 财政部, 工业和信息化部, 等. 能效"领跑者"制度实施方案[Z]. 北京: 2014.
|
2017 
