2. 黑龙江省 石油石化多相介质处理及污染防治重点实验室,黑龙江 大庆 163318
2. Heilongjiang Key Laboratory of Petroleum and Petrochemical Multiphase Treatment and Pollution Prevention, Daqing 163318, China
液-液分离水力旋流器因其结构简单、分离高效、设备体积小等优点被广泛应用于化工、石油等众多领域[1]。旋流器内部是复杂的油水两相流,分析离散相流动状态是描述两相流流动状态的关键[2, 3]。国内外学者关于离散相在旋流器内的运移轨迹进行了相应的研究,清华大学陆耀军、沈熊采用随机轨道模型,在忽略相互间作用的前提下,成功模拟出不同油滴粒径在双锥型旋流管内的运移轨迹,并通过运移轨迹分析对优选的旋流结构进行了验证[4, 5]。Li等[6]针对双锥旋流器模型研究了不同入口结构及流场转速等对离散相油滴聚结及破碎的影响。褚良银、陈文梅、王志斌等首先利用粒子运动分析仪,对旋流器内固相颗粒的运动情况进行分析,研究了水力旋流器的进料状态、几何结构与粒子运移速度分布规律之间的关系,并利用随机轨道模型,成功模拟出了粒子在旋流器内的分离过程[7, 8]。陈文梅首次将数值模拟与高速摄像技术相结合,验证了粒子运动的随机特性,并分别对不同注入位置及结构参数对颗粒运动轨迹的影响进行了研究,提出了颗粒入射位置会对其运移轨迹产生影响[9]。王志斌通过数值模拟分析了单个颗粒在水力旋流器内的随机运动轨迹,并分析了其运动过程及受力情况[10, 11]。赵立新、蒋明虎等[12]通过对旋流器内的速度场及粒子迹线的分析,得出了粒子分布特点及规律。Chao[13],Li[14]等分别对旋流器内固相颗粒及气相的停留时间进行了模拟及实验研究。
本文在前人研究的基础上,对油滴由入口处不同截面位置进入旋流器后的运移轨迹及其对旋流器分离性能的影响开展研究。并通过对油滴轨迹的定量分析,得出离散相入射位置对其运移轨迹及旋流器分离性能的影响规律。开展相应的室内实验,模拟与实验结果吻合良好,从而验证了模拟结果的可靠性。为进一步揭示旋流分离机理提供一定的理论依据,同时也为新型高效旋流器的结构设计提供参考。
2 物理模型及主要参数水力旋流器的结构形式种类繁多,关于液-液分离用水力旋流器的结构设计,国内外学者多数是在Southampton大学的Martin Thew教授等研发的双锥结构水力旋流器的基础上进行创新优化得出[15~17]。为此,本文以常规双锥液-液分离用水力旋流器为研究对象,主要流体域结构形式如下图 1所示。
|
图 1 双锥水力旋流器结构 Fig.1 Schematic diagram of the biconical hydrocyclone |
本双锥旋流器流体域的主要结构参数如下表 1所示。
| 表 1 双锥水力旋流器主要结构参数 Table 1 Main structure parameters of the biconical hydrocyclone |
本文采用Fluent前置软件Gambit对目标旋流器流体域模型进行网格划分,由于结构性网格相对于非结构性网格来说,具有计算速度快、精度高、收敛性强等优点[18],所以本文选用六面体结构性网格对目标旋流器进行网格划分,大小锥段及圆柱段均按等间距网格划分方法,保证不同位置网格划分的一致性。图 2为双锥型水力旋流器网格划分图。同时进行网格独立性检验,对比不同网格数下旋流器溢流口处油相体积分数分布情况,结果显示当网格数为236211时,溢流口油相体积分数分布不随网格数的增多而发生变化。
|
图 2 网格划分示意图 Fig.2 Meshed geometry of the hydrocyclone |
1) 入口条件:采用速度入口,分散相油滴的初始速度值与连续相水的速度值相同,在入口截面处的油滴均匀分布,且进入流场初始时刻互不干涉。
2)出口条件:溢流及底流均采用自由出口,当离散相运移到出口边界时停止对其轨迹计算。
3) 参数设置:油相质量分数2%,油相粒径0.2 mm,溢流分流比20%,入口速度8 m·s-1。
4) 壁面条件:不渗漏,无滑移固壁。
3.3 数值解法基于有限体积法,将控制方程转换为可用数值方法求解的代数方程。采用Fluent中的SMPLEC算法进行压力-速度耦合;采用雷诺应力模型(Reynolds Stress Model)完成初始流场的计算,待初始流场收敛后运用离散相模型(DPM)加入离散相粒子再进行耦合计算。在模拟过程中,满足如下假设条件:离散相油滴粒子不发生聚并、破碎,且形状为球形;入射的分散相粒子的存在对内部流场不产生影响;粘性阻力变化服从Stokes定律;离心力、压力梯度力,Magnus力和粘性阻力对分散相油滴运移影响比较显著,而其它力的影响相对较小。
4 数值模拟分析 4.1 轨迹分析为研究不同入射位置对油滴轨迹及旋流器分离性能的影响,在旋流器入口截面处初步选取几个特征点,特征点位置如图 3所示。运用DPM并打开随机模型,由不同特征点分别入射10个、100个、500个油滴粒子,观察由不同特征点位置进入旋流器的不同数量油滴粒子的运移轨迹及其相应粒级效率情况。为对油滴由旋流器排出的位置加以区分,本文定义溢流出口边界条件为捕捉(Trap),底流出口边界条件为逃逸(Escape)。
|
图 3 特征点位置 Fig.3 Position of the featured points |
以入射油滴粒子数500时的粒子群轨迹为例,当油滴由不同特征点进入旋流器时,得到如图 4所示运移轨迹,不同颜色表示油滴在旋流器内经过不同位置时的不同停留时间。
|
图 4 油滴由不同特征点进入旋流器内的运移轨迹 Fig.4 Trajectory of droplets entering hydrocyclone from different featured points |
本文选取入射油滴数为500时的逃逸及捕捉油滴数为主要依据,其他入射粒子数作为参考,统计出如图 5所示目标旋流器粒级效率的概率值情况。
|
图 5 不同特征点进入旋流器时的粒级效率 Fig.5 Grade efficiency of droplets entering hydrocyclone from different featured points |
分析图 5发现油滴由不同特征点进入旋流器内时,呈现出了不同的粒级效率及运移轨迹。而不同入射特征点间所呈现出的效率差异,主要体现在两个方面,首先是特征点位置距旋流器轴心的径向距离,对比a、d两点,可以看出a点距旋流器轴心的径向距离较大,在进入旋流器内部时由d点进入的油滴距溢流口较近,因而分离性能相对较高;其次是特征点距旋流器上盖板底端的轴向距离,如a、b两点距旋流器轴心的径向距离相同,但距上盖板底端的轴向距离不同,由b点进入到旋流器内部的油滴停留时间相对较短,更容易在外旋流的作用下由底流口排出,致使分离效率降低。但是当对比b、c两点时发现,虽然c点距上盖板底端轴向距离较大,但因其距旋流器轴心的径向距离较小,呈现出较好的分离效率,这充分说明入射位置的轴向及径向距离共同决定着离散相油滴的运移轨迹进而影响旋流器的分离效率。
4.2 入口分区通过以上分析,并结合旋流器自身结构特点,认为油滴由各特征点临近区域内进入旋流器,其轨迹应呈现出一定的规律性,并在入射位置不断变换的过程中存在一个临界位置,使油滴运移轨迹发生改变,从而使得影响油滴轨迹的入射位置呈区域性分布。为进一步研究入射区域对油滴在旋流器内的运移轨迹影响,在旋流器入口截面处采用加大特征点分布密度的方式分别观察相应油滴的轨迹状态。最终得出旋流器内影响其分离性能的短路流、盖下流及循环流的发生区域,即入口截面上轴向距上盖板2~2.5 mm,具体分界线如图 6(a)所示。在该分界线上方区域内短流率及盖下流发生机率较高。同时得出油滴粒子高逃逸率入口发生区域为入口截面右下方径向0~0.5 mm轴向上0~7.6 mm,如图 6(b)所示。
|
图 6 入口截面临界区域分界线 Fig.6 Dividing lines at the inlet cross-section |
整合上述两条区域分界线,得出如图 7所示区域划分示意图。即油滴由区域Ⅰ入射进入旋流场时,很容易由溢流排出实现分离,但由于该区域距离旋流器上端盖最近,因此极易被盖下流带走,未达到分离区便进入溢流管排出。由区域Ⅱ进入旋流器的油滴,因其距旋流器轴心位置较近,且距上端盖有一定距离,同时该区域与内旋流的径向距离最小,所以进入流场后更容易先随外旋流运动,到达分离区后穿过零轴相速度包络面进入内旋流,最终由溢流捕获。区域Ⅲ注入的粒子,首先因其距内旋流径向距离较大,且其靠近入口最下侧,即在轴向上距底流方向最近,进入旋流器后被分离的机会与时间较少,所以极易随外旋流直接由底流口排出。
|
图 7 入口截面分区图 Fig.7 Diagram of partitions at the inlet cross-section |
通过分析上述针对入口处不同区域入射粒子得出的运移轨迹情况,可以得出当油水混合液在进入旋流器入口时,如果能将油相尽可能多的聚集在区域Ⅰ、Ⅱ处,减少由区域Ⅲ进入旋流器时产生的底流逃逸,有利于油滴被溢流捕获,从而提高旋流器的分离性能。
4.3 模拟及实验验证 4.3.1 数值模拟验证为验证上述结论,本文对入口截面按照上文所述区域Ⅰ、Ⅲ、Ⅲ进行划分并分别命名。在不同区域以该面上的网格数作为参考入射油滴粒子,观察油滴粒子群运移轨迹及旋流器的分离效率情况。既保证了所注入在该区域内的均匀分布,又可以通过成倍数的入射油滴粒子,降低因流场内粒子随机特性的影响而产生的效率误差。同时得出如图 8所示不同入射区域下油滴粒子群在旋流场内的运移轨迹情况。
|
图 8 油滴粒子群由不同区域进入旋流器时的运移轨迹 Fig.8 Trajectory of droplets entering hydrocyclone from different partitions |
由图 8可以看出,由区域Ⅰ进入旋流器时,所有的油滴粒子均被溢流口捕捉。当粒子群由区域Ⅱ进入旋流场时,入射粒子数为35,溢流捕捉粒子数为28,只有少数油滴由底流口逃逸。当油滴粒子群由区域Ⅲ入射时,均随外旋流沿旋流器内壁由底流口做旋转运动,最终由底流逃逸。当入射区域同时为Ⅰ、Ⅱ时,入射油滴总数为47,溢流捕捉粒子数为39。当入射区域选为Ⅰ、Ⅱ、Ⅲ时,入射油滴总数为60,溢流捕捉粒子数为52。
结合上述油滴运移轨迹情况,分别选取入射粒子数为所对应截面上网格数的1、3、5倍情况下的运移轨迹进行效率统计,得出粒级效率统计表 2。表中α1、α3、α5分别表示入射油滴粒子数为该截面上网格数的1、3、5倍;t1、t3、t5分别表示不同入射油滴粒子数时被溢流捕获的油滴数量;E表示平均粒级效率值。
| 表 2 粒子群由不同分区进入旋流器时粒级效率统计 Table 2 Grade efficiency statistics of droplets entering hydrocyclone from different partitions |
为了更为直观地表示不同入射区域对油滴运移轨迹及旋流器粒级效率的影响,结合表 2整理得出如图 9所示的粒级效率分布曲线。图中横坐标表示入射油滴粒子数与所对应入射截面上网格数的倍数关系,纵坐标表示所对应的粒级效率。
|
图 9 粒级效率分布曲线 Fig.9 Distribution curves of grade efficiency |
根据上述数据可分析得出,当粒子由区域Ⅰ入射时,溢流口平均捕获率最高,达87.4%。当油滴粒子由入口区域Ⅱ入射时,溢流口平均捕获率为74%。当油滴粒子由区域Ⅲ入射时,溢流口平均捕获率为21%。当油滴由入口区域Ⅰ、Ⅲ同时进入时,其溢流口平均捕获率为76.59%。当油滴由入口区域Ⅰ、Ⅱ、Ⅲ一起入射时,其溢流捕获率为60.3%。由此可以看出,油滴粒子群由区域Ⅰ进入旋流器内最有利于分离,由区域Ⅱ位置进入时效率有所降低。而由入口区域Ⅲ进入旋流器的油滴粒子多数由底流口排出,不利于油水分离。由Ⅰ、Ⅱ两区域同时进入旋流器时比由Ⅰ、Ⅱ、Ⅲ区域同时进入时的粒级效率明显要高一些。入口区域Ⅰ虽然是短路流发生区域,但因整个分离过程中短路流本身发生的机率较少,且短路流油滴也由溢流口排出,并没有对整体的粒级效率产生影响。所以在保证目标结构旋流器处理量的前提下,尽量地控制油相由入口Ⅰ、Ⅱ区域处进入旋流器内,可以一定程度上提高该结构旋流器的分离效率。
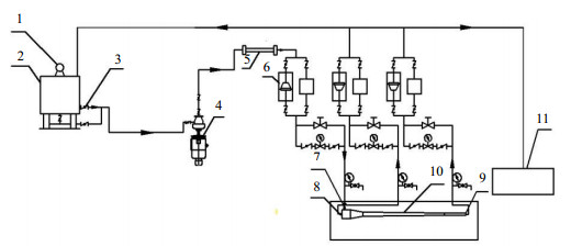
4.3.2 室内实验针对本文研究的双锥旋流分离模型,加工实验样机并针对不同入射区域对其分离性能开展实验研究,实验工艺流程如图 10。制备实验介质时,首先在搅拌罐内配备好含油质量分数为2%的油水混合物,再添加乳化剂(质量分数为1×10-7),开动搅拌器控制搅拌时间60 s,采用粒度仪分析粒度分布情况,测得中位粒径为0.2 mm。同时为减小动力泵对实验介质粒度分布的剪切破坏,采用螺杆泵供液,并通过变频控制流量变化。
|
图 10 室内实验工艺流程 Fig.10 Flow chart of the indoor experimental setup 1. mixing device 2.mixing tank 3. valve 4. pump 5. static mixer 6. flow meter 7. Inlet 8.overflow 9. underflow 10. hydrocyclone 11. recycling tank |
利用出口及入口处的流量计调节旋流器分流比及处理量,进而计算出旋流器入口速度。在旋流器常规入口结构状态下,分别对入射速度为6、8、10、12 m·s-1时旋流器分离效率进行计算。计算分离效率时,本文采用质量效率计算公式[1],如式(1)所示。应用含油分析仪测量入口及底流口处的含油浓度,进而完成实验效率计算。
| $ E=1-(1-F)\frac{{{C}_{\rm{d}}}}{{{C}_{\rm{i}}}} $ | (1) |
调整旋流器入口,对模拟得出的入口截面区域Ⅲ进行遮挡,重复上述实验,得出入口优化后不同速度状态下旋流器的分离效率情况。将两组实验结果与数值模拟结果进行对比,得出如图 11所示效率对比曲线。图中实验值与模拟值相吻合,入口优化后旋流器分离效率实验值相对于常规入口状态下有所提升。当速度为12 m·s-1时,常规入口旋流器分离效率实验值为85%,入口优化后分离效率为92%。
|
图 11 旋流器分离效率实验值与模拟值对比 Fig.11 Comparison of efficiency values between experimental and simulation results |
研究基于计算流体动力学软件Fluent,采用欧拉-拉格朗日方法,对离散相由双锥液液分离旋流器入口截面不同位置进入旋流器时的运移轨迹及分离性能的影响进行了数值模拟研究,同时开展了相应的室内实验,通过分析得出如下结论:
(1) 离散相由入口截面处不同位置入射影响其在旋流器内的运移轨迹。轴向距上盖板2~2.5 mm区域为短路流、盖下流、循环流发生机率较高区域,且油滴在该进入旋流器时不易由底流口逃逸;
(2) 离散相油滴由入口截面右下方径向0~0.5 mm轴向上0~7.6 mm进入旋流器内时,均由底流口排出装置,逃逸率达100%;
(3) 本文研究旋流结构入口截面区域按入射粒子运移轨迹可分为三部分,即短路流及盖下流发生区域、溢流捕获区域及底流逃逸区域。在其它条件相同的情况下,控制油滴粒子入射区域,使粒子群避开底流逃逸区域进入旋流器内时,旋流器分离效率明显升高。
符号说明:
| C | —含油浓度,mg·L-1 | 下标 | |
| E | —旋流器质量效率 | d | —底流口 |
| F | —溢流分流比 | i | —入口 |
| [1] | JIANG Ming-hu(蒋明虎), ZHAO Li-xin(赵立新), LI Feng(李枫). Hydrocyclonic separation technology(旋流分离技术)[M].Harbin(哈尔滨): Harbin Institute of Technology Press(哈尔滨工业大学出版社), 2000: 1-3. |
| [2] | 戴军. 油水分离旋流器中流场及油滴轨道的数值模拟[D]. 无锡: 江南大学, 2002. DAI Jun. Simulation of flow field and oil particle random trajectory in liquid-liquid hydrocyclone [D]. Wuxi :Jiangnan University, 2002. http://d.wanfangdata.com.cn/Thesis/Y448975 |
| [3] | CUI Jie(崔洁), CHEN Xue-li(陈雪莉), GONG Xin(龚欣), et al. Numerical simulation of three-dimension flow field in a new-type cyclone separator with a radial inlet structure(径向入口结构的旋风分离器内三维流场的数值模拟研究)[J]. Journal of Chemical Engineering of Chinese Universities(高校化学工程学报) , 2010, 24(3): 388-394. |
| [4] | WANG Zhen-bo(王振波), MA Yi(马艺), JIN You-hai(金有海). Movement simulation of the oil droplets migration in the vane-guided hydrocyclone(导叶式旋流器内油滴运动迁移规律的数值模拟)[J]. Journal of Chemical Engineering of Chinese Universities(高校化学工程学报) , 2011, 25(3): 544-546. |
| [5] | LU Yao-jun(陆耀军), ZHOU Li-xing(周力行), SHEN Xiong(沈熊). Numerical simulation of oil-water separation in liquid-liquid hydrocylones using a stochastic trajectory model(油滴在液-液旋流分离中的随机轨道数值模拟)[J]. Chines Journal of Theoretical and Applied Mechaics(力学学报) , 1999, 19(5): 513-519. |
| [6] | Li C J, Qian H. Analysis of droplet behavior in a de-oiling hydrocyclone[J]. Journal of Dispersion Science and Technology , 2017, 38(3): 317-327. DOI:10.1080/01932691.2016.1164062. |
| [7] | 王升贵, 陈文梅. 水力旋流器分离过程随机特性的研究[D]. 成都: 四川大学, 2006. WANG Sheng-gui, CHEN Wen-mei. Study on the stochastic characteristics of the separation process in hydrocyclones [D]. Chengdu :Sichuan University, 2006. http://cdmd.cnki.com.cn/Article/CDMD-10610-2006186975.htm |
| [8] | Wang Z B, Chen W M, Chu L Y. Numerical simulation of particle motion trajectory in a hydrocyclone using a stochastic trajectory model[J]. Chinese Journal of Mechanical Engineering , 2006, 32(6): 1632-1634. |
| [9] | CHU L Y, CHEN W M. Effect of geometric and operating and feed characters on the motion of solid particles in hydrocyclone[J]. Chinese Journal of Mechanical Engineering , 2002, 64(9): 2510-2512. |
| [10] | WANG Zhi-bin(王志斌). Analysis on the particle motion behaviour within hydrocyclones(水力旋流器固相颗粒运动行为的分析)[J]. Fluid Machinery(流体机械) , 2005, 23(11): 57-60. DOI:10.3969/j.issn.1005-0329.2005.11.017. |
| [11] | WANG Zhi-bin(王志斌). Expermient investigations of stochastic characteristics of separation process inside hydrocyclone by a lagrange method(利用拉格朗日方法对旋流器分离过程随机特性的实验研究)[J]. Journal of Sichuan University(四川大学学报) , 2007, 39(5): 59-63. |
| [12] | ZHAO Li-xin(赵立新), JIANG Ming-hu(蒋明虎), SUN De-zhi(孙德智). Analysis and measurements of the flow field ofhydrocyclones(水力旋流器流场分析与测试)[J]. Chemical Engineering & Machinery(化工机械) , 2005, 32(3): 139-142. |
| [13] | Zhong X, Chao G G, Sun J, et al. Gas flow behavior and residence time distribution in a rough-cut cyclone[J]. Chemical Engineering Journal , 2005, 106(1): 43-52. DOI:10.1016/j.cej.2004.06.014. |
| [14] | LI S H, YANG S, YANG H R, et al. Particle holdup and average residence time in the cyclone of a CFB boiler[J]. Chemical Engineering & Technology , 2008, 31(2): 224-230. |
| [15] | LU Yao-jun(陆耀军). Review of liquid-liquid hydrocyclone separation technology(液-液旋流分离技术综述)[J]. Acta Petrolei Sinica(石油学报) , 1997, 25(1): 99-105. |
| [16] | XU Bao-rui(徐保蕊), JIANG Ming-hu(蒋明虎), ZHANG Xiao-guang(张晓光). Effect of solid phase particles on performance of three phase separator(采出液中固相颗粒对三相分离器性能的影响)[J]. China Powder Science and Technology(中国粉体技术) , 2016, 22(3): 6-12. |
| [17] | ZHOU Da-wei(周大伟), XIANG Xiao-dong(向晓东). Numerical simulation of the attrition in solid-liquid wear-resisting cyclones with the ring seam liner(环缝内衬固液分离耐磨旋流器磨损的数值模拟)[J]. Chemical Industry and Engineering Progress(化工进展) , 2016, 35(2): 397-402. |
| [18] | CHEN Jun-dong(陈俊冬), SONG Jin-cang(宋金仓), ZENG Chuan(曾川). Numerical simulation and analysis on separation performance of cyclone separator(旋风分离器分离性能的数值模拟与分析)[J]. Chemical Industry and Engineering Progress(化工进展) , 2016, 35(5): 1360-1365. |


