| 局部均值分解在变形监测中的应用研究 |
变形监测中,时频分解方法如小波变换、经验模态分解(empirical mode decomposition,EMD)等在频域滤波去噪、多尺度信息提取及预报等方面得到了充分应用[1-4]。李璇等[5]利用全球卫星定位系统(global positioning system,GPS)多路径效应具有重复性特点,使用小波方法对静态观测数据的残差进行去噪,提取了多路径效应误差改正模型,但小波去噪结果依赖于小波分解层数以及小波基选择。经验模态分解是一种自适应分解方法,戴吾蛟等[6]使用EMD提取了多路径效应改正模型,但经验模态分解过程中会出现了过包络、欠包络、端点效应等问题。薛志宏等[7]使用了噪声辅助EMD方法提取多路径效应误差模型,该方法解决了EMD方法中模态混叠问题,但端点效应等问题没有得到解决,并且信号中还会残留部分白噪声。
局部均值分解(local mean decomposition,LMD)作为一种新的分解方法可以自适应地将一个非平稳信号进行频域多尺度分解,得到多个乘积函数(product function, PF)。在分解过程中,使用滑动平均法代替了3次样条函数,端点效应、过包络等现象得到抑制,在变形预报中得到一定的应用[8-10]。程军圣等[11]通过将一组仿真信号分别进行LMD和EMD分解,得到了两种方法在频率域上的区别。向玲等[12]同样通过一组信号分别进行LMD与EMD分解,分析了两种方法在汽轮机转子故障诊断中应用。由于LMD与EMD在建模过程上具有较高相似性且LMD方法同样能够根据信号本身的特性进行自适应分解。因此,笔者认为LMD方法同样能够进行噪声剔除以及多尺度信息提取。为了与经验模态分解在变形监测中做进一步比较,在介绍局部均值分解的基本理论后,通过仿真降噪实验、仿真多尺度分解实验以及实测数据应用对比分析两种方法。
1 局部均值分解基本原理对于任意原始信号x(t),其LMD分解过程参见文献[12]。
局部均值分解过程与经验模态分解主要有3方面不同:①LMD方法通过不断平滑相邻局部极值点的平均值来获得包络函数;EMD方法是通过使用3次样条函数来拟合整体信号的极大值点以及极小值点来获得包络函数。②在获得包络函数后,LMD通过不断地除以包络估计函数得到纯频信号后与包络函数相乘的得到PF分量;EMD是通过在原始信号中减去平均包络函数来获得固有模态分量(intrinsic mode function, IMF)分量的。③LMD将迭代产生的包络估计函数相乘得到瞬时幅值,由纯调频信号通过解算得到瞬时频率;EMD将求得的IMF分量进行Hilber变换后直接解算出瞬时幅值和瞬时频率。
2 仿真实验 2.1 频域去噪对比分析首先,由3个正弦函数相叠加,产生一组仿真信号:
y=sin(2πt/1 200)+2sin(2πt/600)+sin(2πt/300)
数据采样率为1 Hz, 样本容量2 000个,在仿真信号中加入服从正态分布N(0, 1)的高斯白噪声et。分别使用EMD和LMD对含噪数据进行分解,采用Hurst指数法对噪声信号进行识别并去除,将剩余分量相加得到滤波后信号。分解结果如图 1所示(Y轴为振幅幅值,无单位)。
![]() |
| 图 1 EMD方法与LMD方法实验结果 Fig.1 Experimental Results of EMD and LMD |
为了比较在不同噪声水平下两种方法的实验结果,分别在原始信号中再次加入服从N(0, 0.5),N(0, 1.5),N(0, 2)的白噪声,采用文献[6]中3种评价指标对去噪结果进行评定,分别为去噪信号与原始信号相关系数R, 去噪后信号部分SRMS值, 去噪后噪声部分的NRMS值。其中,不同噪声水平下,RMS(root mean square)用LMD、EMD方法分解结果精度评定如表 1所示。
| 表 1 LMD、EMD精度评定分析 Tab.1 Accuracy Evaluation of LMD and EMD |
![]() |
从图 1、表 1中可以看出,两种方法的SRMS值随着噪声水平的增大而增大,但是LMD方法的SRMS均比EMD方法小。LMD方法与EMD方法的NRMS与噪声水平很接近,说明两种方法均能有效地将噪声去除。LMD方法与EMD方法的相关系数R>0.95,说明去噪后信号与原始信号保持了一致性。综合分析3种指标,两种方法所得结果仅存在微小差别,均能有效地进行频域去噪,但LMD方法要略优于EMD。
2.2 多尺度信息提取对比分析从本质上讲,EMD方法与LMD方法都是从原始信号中通过极值点不断地筛分出不同尺度的信号。不同的是EMD方法采用3次样条函数,LMD方法通过不断平滑相邻局部极值点。但是在信号的首尾两端,可能既不是极大值点也不是极小值点,所以在筛分的过程中两种方法都会出现不同程度的端点效应。在变形监测的多尺度提取中,端点效应主要表现为两端的残差值较大。
由3个不同频率的信号相叠加产生一组仿真信号:
y=3sin(6πt)+4cos(3πt)+sin(πt),t∈(0, 2)
使用EMD和LMD方法对信号进行多尺度分解。分解结果如图 2所示(Y轴为振幅幅值,无单位)。
![]() |
| 图 2 EMD和LMD进行多尺度分解 Fig.2 Multiscale Decomposition Results of EMD and LMD |
由图 2可知,两种方法能够基于原始信号将不同尺度信息提取出来。但从残差分布来看,EMD方法的端点效应更为明显,LMD方法能抑制端点效应主要是由于在迭代产生PF分量过程中迭代次数要小于EMD方法。另外,从图 1的残差图中也体现了LMD方法可以抑制端点效应。对两种方法提取出信号进行精度评定,LMD方法提取出信号与原始信号的相关系数R(高频为0.979,中频为0.992,低频为0.956)均高于EMD方法(高频为0.998,中频为0.999,低频为0.992),可以认为LMD方法在多尺度信息提取能力上要优于EMD方法。
3 GPS多路径效应实验分析为了比较两种方法在提取多路径模型的能力,选取一组GPS数据进行实验。在天山山脉中段南部、塔里木盆地北缘某隧道安置GPS进行动态变形监测,分别在隧道两端共布设4个监测点,进口端布设GPS1、GPS3点,出口端布设GPS2、GPS4点。其中,GPS3点距离洞口较远,观测条件良好,但GPS1、GPS2、GPS4离洞口较近,观测环境有多处产生多路径信号的强反射面。以GPS3为固定站进行单历元进行差分解算,GPS3与GPS1、GPS2、GPS4分别相距200 m、2.3 km、2.4 km左右。短距离基线在解算时认为接收机钟差和卫星中差被消除,电离层、对流层等误差削弱,其残差的影响可以忽略不计。隧址区域GPS测站分布如图 3所示。
![]() |
| 图 3 GPS测站分布示意图 Fig.3 Distribution Diagram of GPS Stations |
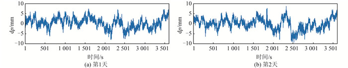
数据处理采用Gamit/Globk软件的Track模块进行单历元解算,由于篇幅有限,本文仅对GPS1观测数据的N方向进行实验分析。根据GPS多路径效应具有重复性的特点,首先,对第一天GPS静态观测序列进行滤波去噪,提取精确的多路径模型;然后,对后续的GPS观测结果的坐标序列进行改正,以提高GPS的定位精度。相邻两天N方向时间序列如图 4所示(第一天滞后240 s),从图 4中可以看出,相邻两天时间序列具有明显重复性以及一定随机性。认为多路径效应可以通过周日重复性特征进行改正,分别使用EMD以及LMD进行处理结果如图 5所示。同样,采用文献[7]中3种评价指标作为频域滤波质量以及多路径效应重复性的评价准则。定量分析如表 2所示。
![]() |
| 图 4 连续两天GPS1 N方向的原始坐标时间序列 Fig.4 Time Series of Original Coordinates in North Direction for Two Consecutive Days of GPS1 |
![]() |
| 图 5 EMD和LMD两种方法对比滤波结果 Fig.5 Filtering Results Between EMD and LMD |
| 表 2 精度评定表 Tab.2 Accuracy Evaluation |
![]() |
表 2中滤波前后坐标序列的RMS值差别不大,这说明了GPS坐标序列中多路径模型占有比重较大,随机噪声所占比重较小,相关系数R指标说明前后两天的多路径模型具有很强的重复性,LMD方法提取多路径模型效果要优于EMD方法。模型改正后RMS则更表明LMD方法在提取多路径模型的能力上要优于EMD方法。
4 变形预报实例分析本次实验数据来源于2015年11月-12月使用液体静力水准仪对下穿某高速铁路进行桥墩沉降监测所得145期监测结果。液体静力水准仪所得数据如图 6所示,所测序列受机械振动、施工降水等因素印象,噪声较大,无明显规律可循。
![]() |
| 图 6 桥墩监测序列图 Fig.6 Pier Monitoring Sequence |
为了比较两种方法在变形预报中的作用,使用前135期数据为建模数据,分别使用EMD方法和LMD方法对所测序列进行去噪及多尺度分解。IMF分量以及PF分量中IMF1、IMF2、PF1、PF2为信号噪声,IMF3~IMF5及PF3~PF5为多尺度分解结果, 去噪后多尺度分解结果如图 7所示。对所得多尺度分解结果设计3种方案进行预测:方案1使用卡尔曼预测算法对得到分量进行预测后相加重构;方案2使用BP神经网络对各分量结果进行预测后相加重构;方案3使用支持向量机各分量对信号进行预测后相加重构。
![]() |
| 图 7 去噪后两种方法多尺度分解结果 Fig.7 Multiscale Decomposition Results After Denoising of Two Methods |
对比图 7中两种方法分解结果可以发现,在EMD分解结果中IMF3两端点附近幅值明显异于中间幅值,这是由于端点效应原因导致端点处失真;IMF4中存在同样问题。将各方案中重构结果与后9期实测数据进行对比,对比结果如表 3所示。表 3采用文献[3]中两种精度指标对预测结果进行精度评定:平均相对误差(mean relative error, MRE)和标准差RMS。
| 表 3 各方案预测精度评定/mm Tab.3 Prediction Accuracy Evaluation of Each Methods/mm |
![]() |
表 3中采用3种常用预测模型进行预测,基于LMD分解结果的预测精度均比基于EMD分解结果的预测精度高。端点效应的存在会导致不同预测模型产生一定的预测偏差,LMD方法在抑制了端点效应后预测精度有一定提高。
5 结束语本文在介绍了一种新的时频分解方法后,与已在测绘领域得到广泛应用的EMD方法进行对比得到以下结论:①局部均值分解时不需要加入经验判断能够自适应进行得对信号进行多尺度分解,并且能够抑制端点效应的产生,在精度上略高于EMD方法。因此,局部均值分解能够应用于多路径模型提取、噪声剔除以及变形预测等领域中。②通过模拟不同噪声水平的数据,验证了LMD方法的用于去噪的有效性;在多尺度分解实验中,LMD方法提取多尺度信息的能力要高于EMD方法。另外,在去噪和多尺度信息提取的实验中,两种方法均存在不同程度的端点效应,但LMD方法抑制端点效应能力要强于EMD方法。③将LMD方法应用于提取GPS多路径模型,利用多路径模型的重复特性进行改正,能够提高GPS的定位精度。④在变形预报过程中,使用相同预测模型对LMD方法所得序列进行预测,其预测精度要高于EMD方法。另外,LMD方法只是抑制了端点效应,但如何彻底消除端点效应需要进一步研究。
| [1] |
王建波, 栾元重, 许君一, 等. 小波分析桥梁变形监测数据处理[J]. 测绘科学, 2012, 37(3): 79-81. |
| [2] |
吴开岩, 张献州, 吴天清. 顾及起算数据误差的多点灰色模型在变形监测中的应用[J]. 测绘科学技术学报, 2016, 33(4): 351-355. DOI:10.3969/j.issn.1673-6338.2016.04.005 |
| [3] |
吴开岩, 张献州, 马龙, 等. 基于多元整体最小二乘优化的多点灰色动态变形分析模型[J]. 大地测量与地球动力学, 2016, 36(8): 682-685. |
| [4] |
马龙, 张献州, 段海东, 等. 多目标遗传算法改进的加权多点灰色模型[J]. 测绘科学, 2017, 42(4): 97-102. |
| [5] |
李旋, 戴吾蛟, 陈永奇, 等. 基于小波变换的GPS动态变形分析[J]. 测绘科学, 2008, 33(6): 55-56. DOI:10.3771/j.issn.1009-2307.2008.06.018 |
| [6] |
戴吾蛟, 丁晓利, 朱建军, 等. 基于经验模式分解的滤波去噪法及其在GPS多路径效应中的应用[J]. 测绘学报, 2006, 35(4): 321-327. DOI:10.3321/j.issn:1001-1595.2006.04.005 |
| [7] |
薛志宏, 周蓉, 李广云, 等. 噪声辅助EMD方法提取多路径误差模型分析[J]. 测绘科学, 2013, 38(4): 55-58. |
| [8] |
李胜, 韩永亮, 杨宏伟, 等. 露天矿边坡变形的LMD-Elman时序滚动预测研究[J]. 中国安全科学学报, 2015, 25(6): 22-28. |
| [9] |
韩永亮, 李胜, 杨宏伟, 等. 基于LMD-BA-ELM的边坡变形时序非线性预测模型研究[J]. 中国安全科学学报, 2015, 25(9): 59-65. |
| [10] |
董正坤, 罗亦泳, 蒋斯斯, 等. 基于局域均值分解和BP神经网络的大坝变形预测[J]. 测绘工程, 2015, 24(4): 70-73. DOI:10.3969/j.issn.1006-7949.2015.04.016 |
| [11] |
程军圣, 张亢, 杨宇, 等. 局部均值分解与经验模式分解的对比研究[J]. 振动与冲击, 2009, 28(5): 13-16. DOI:10.3969/j.issn.1000-3835.2009.05.004 |
| [12] |
向玲, 鄢小安. 汽轮机转子故障诊断中LMD法和EMD法的性能对比研究[J]. 动力工程学报, 2014, 34(12): 945-951. |
2020, Vol. 45











