2. 北京农学院 食品科学与工程学院, 北京 102206
2. Food Science and Engineering College, Beijing University of Agriculture, Beijing 102206, China
近些年大量工业废水未经处理而排放造成的水污染已经对农业生产构成了严重的威胁,其中一种重要的污染因素就是重金属。虽然人体本身就含有很多种重金属元素,例如锌和铜,但是过量摄入则会阻碍铁、锌的吸收,引发脑功能衰退等无法逆转的伤害[1-2]。因此判断农业生产环境中的一些重金属含量是否符合国家标准,已经成为农业生产中必须解决的重要问题。根据国家生活饮用水标准GB5749 [3],铜元素与锌元素含量都不得超过1 mg/L,否则视为重金属污染。
目前,针对环境重金属超标的检测方法有很多种,但由于检测仪器体积巨大只能在实验室使用,虽然检测灵敏度高,但测量过程复杂、速度慢,对于农业生产环境而言,适用性受到限制[4]。因此有必要设计一种体积更小、操作更简单的可以现场实时检测的重金属检测系统。本文基于溶出伏安法[5-8]设计了一套可用于水源、土壤水溶液等的重金属现场快速检测仪,对其稳定性进行了研究,并测定了Zn和Cu两种重金属离子不同浓度溶液的溶出伏安曲线和标准工作曲线,验证了系统的稳定性与可靠性。
1 检测系统框架由于金属在水溶液中的离子特性,溶出伏安法是一种方便快捷的重金属检测方法。其主要工作过程可以分为3步:第一步为电解富集阶段,即将工作电极插入电解池单元中,并对工作电极施加指定波形,使得水样中的被测重金属离子因发生电化学反应而富集;第二步为静止阶段,即保证第一步工作电极上的富集组分处于稳定的状态,并去除其他影响测量结果的因素;第三步为溶出阶段,即再次对工作电极施加指定波形电压而使富集的重金属离子溶出,通过分析溶出时波峰位置大小与位置来判断被测组分的浓度和种类。
按照溶出伏安法的原理,本文设计的检测系统包括收发传输器、微控器、电解池、模拟-数字转换器、数字-模拟转换器、电极系统、放大器等,整体框架与主要工作流程如图 1。
|
图 1 系统框架与工作流程 Fig.1 The system work diagram |
图 1中单片机部分控制对工作电极施加的扫描波形,而恒电位仪与传感器联合组成电极系统,保证反应过程中工作电极电位的稳定,电解过程中电极输出信号经过放大器之后传给处理器,并最终呈现在显示端。
在电化学分析法中,影响测量结果(溶液的pH值、温度等)稳定性和准确性因素有很多,主要有电极系统的设计与选取、恒电位仪电路及放大电路等几个方面,其中工作电极为核心因素。
2 电极系统稳定性在电化学溶出法中,保证工作电极的稳定性是确保整个体系以及测量结果可靠性的关键因素,因此传感器采用三电极体系[9],如图 2。
|
图 2 三电极体系 Fig.2 Structure of the tri-electrode system |
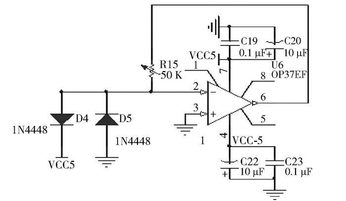
三电极体系加入了恒电位仪电路,它是保证电化学溶出伏安法稳定工作的关键。其主要原理是当体系发生氧化还原反应时,工作电极与辅助电极之间的电位将会随着反应时间的增加而改变,通过加入恒电位仪电路,将高精密的运算放大器与工作电极组成负反馈调节系统;这样随着电化学反应的进行,当参比电极与工作电极之间的电位发生变化时,工作电极电位的变化则可被调节系统自动修正,从而使研究电极与参比电极的电位差始终保持在一个恒定的值,同时通过参比电极就可以准确得到工作电极的相对电势。恒电位仪电路设计如图 3所示,其中的高精度放大器采用具有良好的负载驱动能力的通用集成放大器OP37。
|
图 3 恒电位仪电路 Fig.3 The potentiostat circuit |
为验证恒电位仪能否保持工作电极电位的精度,可先用两个等效电阻代替电解液来测试恒电位仪电路稳定性,等效电路如图 4所示。
|
图 4 等效电路模型 Fig.4 Equivalent circuit |
参比电极与辅助电极间以及参比电极与工作电极中均用200 kΩ等效电阻代替,调整基准电压源使其在1.0~2.5 V之间变化;改变反馈电阻,并分别测得设定电压V1为1.00 V、1.75 V和2.50 V时,参比电极与工作电极间的实测电位V2如表 1。
| 下载CSV 表 1 工作电极的实测电压值 Table 1 Voltage values of the working electrode |
由表 1可以看出,随着基准电压的变化,实测电压与基准电压数值基本保持一致,并没有随着反馈电阻呈现出明显的波动,满足实验需求,验证了恒电位仪的准确性。
进一步地,全面检测恒电位仪电路稳定性。调节基准电压从1.0 V到2.5 V进行扫描,扫描间隔0.1 V,同时测量实际电压,得到实际电压与基准电压之间的关系如图 5。结果表明恒电位仪可以较好地维持电压不变,回归方程为y=0.991x+0.273, 相关系数0.999,具有良好的稳定性。
|
图 5 实测电压与基准电压的关系 Fig.5 Correlation between output and standard voltage |
确保电极体系稳定性的另一关键是工作电极的选择,这里采用玻碳电极。该电极稳定性高,导电性强,质地强度大,不需要长时间极化,预处理过程简单,且电势窗范围为-1.0~1.0 V,适用范围宽,可以满足本文系统的需求。
首先,通过循环伏安法检验玻碳电极氧化峰和还原峰的电位差。把玻碳电极放入电解液中进行扫描,扫描范围-0.5 V~0.5 V,实验最终测得玻碳电极氧化峰电位为0.12 V,还原峰电位为0.18 V,两者的电位差为0.06 V,接近理想电位差值,表现出较好的电位特性。其次,对玻碳电极进行多次测量检验其稳定性。对质量浓度为30 μg/L的Zn离子溶液检测5次,结果显示Zn离子溶出峰的电流强度基本保持不变,相对标准偏差为4%(表 2),表现出良好的稳定性。
| 下载CSV 表 2 Zn溶出峰 Table 2 Stripping peaks of Zn |
检测系统稳定的关键核心除了电极系统,放大电路的线性特征也是保证检测工作稳定性的重要基础之一。由于电化学溶出伏安法工作电极的电流强度十分微弱,通常只有微安级别大小,所以必须设计并检验高阻抗放大电路的线性稳定性。
放大电路的设计主要包括电流电压转换电路、电压放大电路和电压跟随部分电路等。其中,电流电压转换电路采用塔接的设计方案,有效地避免了电路积分所带来的误差,如图 6所示。
|
图 6 电流电压转换电路 Fig.6 Changes in circuit current |
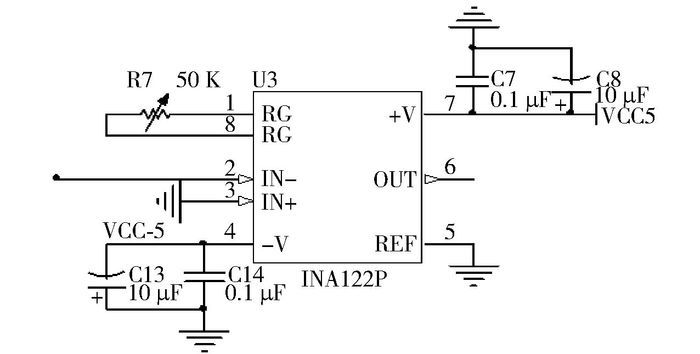
电压放大电路采用INA122P高精密放大器,放大倍数为m=(Vin+-Vin-)G,如图 7所示。
|
图 7 电压放大电路 Fig.7 Voltage amplifier circuit |
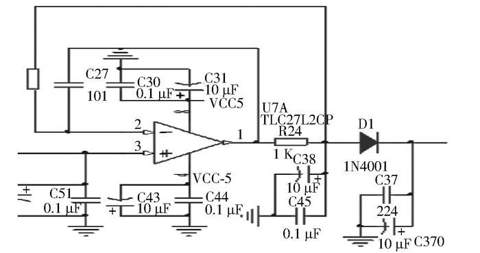
图 7中6脚为输出端,将转换后的信号传送给A/D电路,INA122P高精密低噪声放大器的采用进一步减小了电路的噪声和扰动,提高了放大电路的稳定性。为进一步降低噪声的干扰,加强电路的驱动负载能力,加入了电压跟随电路,如图 8所示。采用TLC27L2CP芯片,在1脚和2脚之间加入电容进行滤波工作,并在运算放大器两端接入电容器形成滤波电路,有效地滤除电源噪声和低、高频干扰等因素,保证了测试结果的稳定性。
|
图 8 电压跟随电路 Fig.8 Voltage follower circuit |
在此基础上对放大电路进行稳定性检测,将反馈电阻RG设为10 kΩ,并对放大电路进行线性测试,测试结果如图 9。由图 9可以看出放大电路呈现出良好的线性关系,电极工作电流与输出电压间的线性回归方程为y=0.099x+0.009,相关系数0.999,完全可以满足测量标准。
|
图 9 放大电路线性关系 Fig.9 Plot showing the linearity of the amplifying circuit |
测试过程所依据的电化学反应为:
| ${\rm{Z}}{{\rm{n}}^{2 + }} + 2{{\rm{e}}^ - } + {\rm{Hg}} = {\rm{Zn}}\left( {{\rm{Hg}}} \right)$ | (1) |
| ${\rm{Zn}}\left( {{\rm{Hg}}} \right) = {\rm{Z}}{{\rm{n}}^{2 + }} + 2{{\rm{e}}^ - } + {\rm{Hg}}$ | (2) |
| ${\rm{C}}{{\rm{u}}^{2 + }} + 2{{\rm{e}}^ - } + {\rm{Hg}} = {\rm{Cu}}\left( {{\rm{Hg}}} \right)$ | (3) |
| ${\rm{Cu}}\left( {{\rm{Hg}}} \right) = {\rm{C}}{{\rm{u}}^{2 + }} + 2{{\rm{e}}^ - } + {\rm{Hg}}$ | (4) |
据此,需要预先采用同位镀汞法在玻碳工作电极表面制备一层汞膜。配置30 μg/L,50 μg/L,70 μg/L,90 μg/L Zn离子与Cu离子标准溶液,考虑到电极表面会发生水电解反应而改变溶液的pH值,影响检测过程的稳定性,故同时加入0.1 mol/L的醋酸-醋酸钠作为缓冲液,保证随着电化学反应的进行溶液的pH值始终在一个相对稳定的范围内。
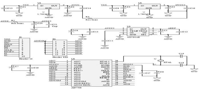
对整个扫描波形的处理涉及D/A模块、A/D模块、信号处理模块等。D/A模块应用TLC5615芯片,A/D模块核心芯选用模拟前端AD7708;同时在模拟部分与A/D电路之间加入屏蔽盒,减少周边环境对系统所产生的干扰,保证系统的整体稳定性,整体设计如图 10所示。
|
图 10 A/D模块电路 Fig.10 A/D modular circuit |
信号处理模块采用了Atmega128芯片处理单元。整体软硬件流程如图 11所示。
|
图 11 软硬件整体流程图 Fig.11 The hardware and software flow chart |
测定待测溶液的溶出伏安曲线并分析其稳定性。将三电极体系的沉积电位时间初始设定为120 s,保持沉积电位-1.5 V进行电解富集,电解完后进入静止从-1.5~0 V之间匀速变换,并记录下显示屏的实验数据,根据溶出电流的峰值可以分析出待测粒子浓度。图 12、13展示了对应溶液质量浓度分别为30 μg/L、50 μg/L、70 μg/L、90 μg/L的Zn离子和Cu离子的溶出伏安曲线。
|
图 12 不同质量浓度下Zn离子的溶出伏安曲线 Fig.12 Concentration dependence of stripping voltammetry of Zn ions |
|
图 13 不同质量浓度下Cu离子的溶出伏安曲线 Fig.13 Concentration dependence of stripping voltammetry of Cu ions |
实验结果表明:Zn离子溶出峰位于-1.05 V附近,Cu离子溶出峰位于-0.02 V附近。采用最小二乘方法对溶出伏安曲线中不同浓度的溶出峰数据进行拟合,即可标定Zn离子和Cu离子的标准工作曲线,如图 14、15。Zn离子溶出峰的线性回归方程为y=0.039x+1.57,线性相关系数为0.997;Cu离子溶出峰的线性回归方程为y=0.060x+0.65,线性相关系数为0.995。表明本套水环境重金属检测系统在Zn离子和Cu离子时溶出伏安曲线的溶出峰具有良好的线性度,检测限为30 μg/L左右,检测范围为30~90 μg/L。
|
图 14 Zn离子标准工作曲线 Fig.14 Calibration curve for Zn2+ ions |
|
图 15 Cu离子标准工作曲线 Fig.15 Calibration curve for Cu2+ ions |
对上述检测结果做进一步的稳定性分析,分别求出Zn离子和Cu离子线性回归方程中各个离散测量点与标准曲线之间的绝对偏差ΔEi如表 3所示。可见Zn离子和Cu离子的系统测量值与标定曲线的绝对偏差值较小,表明标准工作曲线随着溶液浓度的变化具有良好的稳定性。
| 下载CSV 表 3 离散测量点与标定曲线绝对偏差值 Table 3 The absolute deviation between the discrete measurement points and the standard curve |
此外,由于标定曲线法是根据未知浓度的待测溶液的溶出峰断定其待测离子的浓度,而实际情况中影响误差的主要因素是环境是否稳定和基体是否一致。基体会影响电化学反应方程式电流的扩散程度,因此在复杂环境中进行检测可能会有较大的误差,需要进一步的深入研究。
5 结束语对影响水环境重金属检测系统稳定性主要因素进行了分析,并对恒电位仪电路和硬件放大电路等模块设计的稳定性进行了检验,结果表明整个检测系统的稳定性良好。
通过检测Zn离子和Cu离子的溶出伏安曲线,并标定离子质量浓度在30 μg/L至90 μg/L之间的标准工作曲线,分析了标准工作曲线的线性特征,表明标定曲线误差较小,验证了检测系统的可靠性,说明该检测系统可用于水体金属离子的现场快速检测。
| [1] |
张时珍, 李再兴. 农村饮用水重金属健康风险评价[J]. 阜阳师范学院学报:自然科学版, 2012, 29(3): 55-57. Zhang S Z, Li Z X. Health risk assessment of heavy metals in rural drinking water[J]. Journal of Fuyang Teachers College:Natural Science, 2012, 29(3): 55-57. (in Chinese) |
| [2] |
游勇, 鞠荣. 重金属对食品的污染及其危害[J]. 环境, 2007(2): 102-103. You Y, Ju R. Heavy metal pollution and its harm of food[J]. Environment, 2007(2): 102-103. (in Chinese) |
| [3] |
中华人民共和国卫生部. 生活饮用水卫生标准: GB5749-2006[S]. 北京: 中国标准出版社, 2006. The Minister of Health of the People's Republic of China. Standards for drinking water quality:GB5749-2006[S]. Beijing:China Standard Press, 2006. (in Chinese) |
| [4] |
高扬, 荆淼, 王征, 等. 海水中痕量元素测定及其在重金属污染源判别方面的应用[J]. 海洋环境科学, 2009, 28(6): 696-701. Gao Y, Jing M, Wang Z, et al. Determination of trace elements in seawater and application for identification of source of trace metal contaminants[J]. Marine Environmental Science, 2009, 28(6): 696-701. (in Chinese) |
| [5] |
潘晓东, 叶学松. 三电极系统内部参数的研究与仿真[J]. 医疗卫生装备, 2009, 30(9): 27-30. Pan X D, Ye X S. Study and simulation of inner parameters of three-electrode system[J]. Chinese Medical Equipment Journal, 2009, 30(9): 27-30. (in Chinese) |
| [6] |
Beni V, Ogurtsov V I, Bakunin N V, et al. Development of a portable electroanalytical system for the stripping voltammetry of metals:determination of copper in acetic acid soil extracts[J]. Analytica Chimica Acta, 2005, 552: 190-200. DOI:10.1016/j.aca.2005.07.058 |
| [7] |
Salaün P, Planer-Friedrich B, van den Berg C M G. Inorganic arsenic speciation in water and seawater by anodic stripping voltammetry with a gold microelectrode[J]. Analytica Chimica Acta, 2007, 585: 312-322. DOI:10.1016/j.aca.2006.12.048 |
| [8] |
Wang J, Tian B, Wang J, et al. Stripping analysis in the 21st century:faster, smaller, cheaper, simpler and better[J]. Analytica Chimica Acta, 1999, 385: 429-435. DOI:10.1016/S0003-2670(98)00664-3 |
| [9] |
袁佑新, 刘洋, 奉潜江, 等. 新型恒电位仪的设计与实现[J]. 武汉理工大学学报, 2004, 26(10): 67-69. Yuan Y X, Liu Y, Feng Q J, et al. The design and realization of novel potentiostat[J]. Journal of Wuhan University of Technology, 2004, 26(10): 67-69. (in Chinese) DOI:10.3321/j.issn:1671-4431.2004.10.020 |



